初中物理苏科版九年级全册家庭电路与安全用电练习
展开\l "_Tc5338" 【题型1 家庭电路的组成与连接】1
\l "_Tc31833" 【题型2 测电笔的使用】3
\l "_Tc846" 【题型3 插座的构造与工作方式】4
\l "_Tc31833" 【题型4 熔断器的作用及保险丝的选择方法】6
\l "_Tc846" 【题型5 火线与零线】8
\l "_Tc846" 【题型6 家庭电路的故障分析】19
\l "_Tc846" 【题型7 家庭电路电流过大的原因】10
\l "_Tc846" 【题型8 触电危害及常见的触电类型与预防】11
\l "_Tc846" 【题型9 安全用电原则】12
\l "_Tc5338" 【题型1 家庭电路的组成与连接】
1.(2023•天河区二模)两款光控开关k1和k2,当环境光线较暗时,k1闭合,k2断开;当环境光线较亮时,k1断开,k2闭合。小明用其中一款开关控制小夜灯L;环境较暗时L亮,环境较亮时L灭,且L的亮和灭不影响开关通断。下列连接方式符合用电安全且能实现以上功能的是( )
A.B.
C.D.
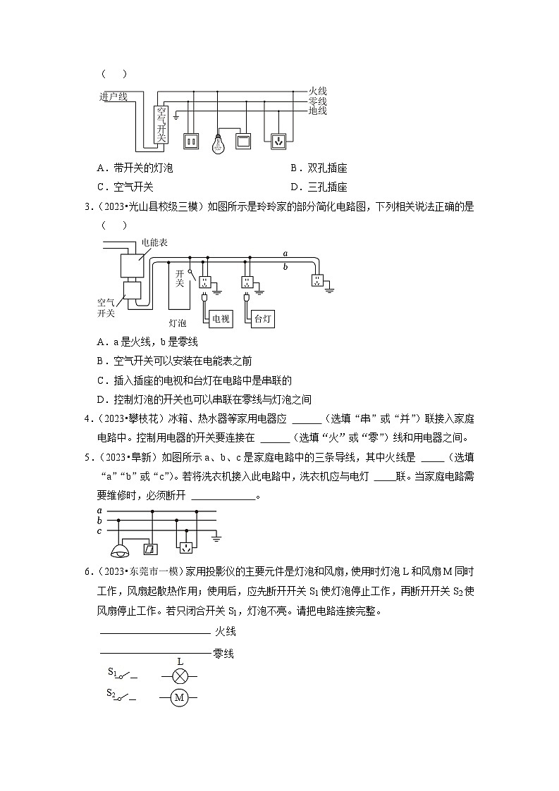
2.(2023•南充)如图为某同学设计的部分家庭电路示意图,其中电器元件连接不正确的是( )
A.带开关的灯泡B.双孔插座
C.空气开关D.三孔插座
3.(2023•光山县校级三模)如图所示是玲玲家的部分简化电路图,下列相关说法正确的是( )
A.a是火线,b是零线
B.空气开关可以安装在电能表之前
C.插入插座的电视和台灯在电路中是串联的
D.控制灯泡的开关也可以串联在零线与灯泡之间
4.(2023•攀枝花)冰箱、热水器等家用电器应 (选填“串”或“并”)联接入家庭电路中。控制用电器的开关要连接在 (选填“火”或“零”)线和用电器之间。
5.(2023•阜新)如图所示a、b、c是家庭电路中的三条导线,其中火线是 (选填“a”“b”或“c”)。若将洗衣机接入此电路中,洗衣机应与电灯 联。当家庭电路需要维修时,必须断开 。
6.(2023•东莞市一模)家用投影仪的主要元件是灯泡和风扇,使用时灯泡L和风扇M同时工作,风扇起散热作用;使用后,应先断开开关S1使灯泡停止工作,再断开开关S2使风扇停止工作。若只闭合开关S1,灯泡不亮。请把电路连接完整。
7.(2023•华蓥市二模)如图所示,请将图中带保险丝的三孔插座、由拉线开关控制的白炽灯泡,连成符合安全用电要求的家庭电路。
8.(2023•惠阳区二模)如图是教室内的一个三孔插座、一个开关及两盏灯,该开关控制这两盏灯,请将它们连成电路使其符合实际情况。
\l "_Tc31833" 【题型2 测电笔的使用】
9.(2023•瑶海区校级三模)下列说法正确的是( )
A.使用高压锅煮食物时,锅内气压增大、水的沸点降低
B.柴油机的压缩冲程,将机械能转化为空气和柴油混合物的内能
C.高速飞行的子弹能击穿障碍物是因为其惯性很大
D.使用测电笔辨别火线,当氖管发光时有电流经过人体
10.(2022•天元区校级模拟)一种试电笔的构造如图所示,下列关于它的作用和使用描述正确的是( )
A.试电笔可用来测试物体是带正电还是带负电
B.试电笔通常用来检查电气设备的外壳是否带电
C.使用时手指不能碰到笔尾金属体
D.使用时人不会触电是因为试电笔氖管中的氖气不会导电
11.(2023•邗江区校级三模)在综合实验活动中,小明用测电笔来判断家里电灯的开关是接在火线上还是零线上。闭合开关,灯泡正常发光,断开开关后用测电笔分别检测开关的两个接线柱,发现氖管两次都发光,根据此现象, (“能”/“不能”)确定开关接在火线上,理由是 。
12.(2022秋•阳泉期末)家庭电路的触电事故都是人体直接或间接跟火线接触造成的,我们可以用试电笔判断火线和零线。如图所示是试电笔的结构,在使用试电笔时手能接触试电笔的 (填“笔尖”和“笔尾”)金属体,当试电笔的氖管发光时 (填“有”或“没有”)电流通过人体。
13.(2023•雁塔区校级模拟)小明了解到对人体的安全电压一般不高于 V,某家庭电路如图,电路中画”×”处表示该处断路,开关S闭合后,用测电笔测试电路中的A点,测电笔氖管 (选填“会”或“不会”)发光。使用冰箱时,要将其金属外壳接 线(选填“火”、“零”或“地”)。
\l "_Tc846" 【题型3 插座的构造与工作方式】
14.(2023•安徽模拟)小红放学回家,看见爸爸正在厨房煮饭,关于厨房中的情景下列说法不正确的是( )
A.为了安全,使用有金属外壳的电饭锅时,要用三脚插头插入三孔插座
B.水蒸气引起的烫伤比开水烫伤更严重,是因为水蒸气汽化时要放出大量的热
C.用燃气灶烧水时,是通过热传递的方式改变了水的内能
D.在汤中放盐,整锅汤都有咸味,是扩散现象
15.(2021秋•榆林期末)如图是某同学家使用插座时的情形,下列做法可行的是( )
A.不需理会继续使用
B.减少同时使用的大功率用电器
C.在供电箱的熔断器中更换更粗的熔丝
D.在该插座上再插入一个插座供其它用电器使用
16.(2023•绵阳模拟)如图是常用的插线板,闭合开关,指示灯发光,且插孔可以提供工作电压,下列说法正确的是( )
A.图中A与火线相连,B与零线相连
B.将试电笔插入C孔,其氖管会发光
C.若A、B两孔发生短路,则其它插孔仍可提供工作电压
D.若指示灯断路不能发光,开关闭合时插孔也能提供工作电压
17.(2023•同安区模拟)小明家要购买一只电热水壶,他发现某商场有容积相同、额定电压均为220V、额定功率分别为800W和1800W的两种电热水壶。家中给电热水壶供电插座的额定电流是5A,从安全用电的角度考虑,小明应选购 W的电热水壶。如图电热水壶的插头中插脚①较长,将插头插入插座时,可确保电热水壶的金属外壳先接触
线,避免触电事故。
18.(2023•松原模拟)电饭锅在工作时,要使用 孔插座,目的是将其外壳与 相连,防止触电。
19.(2023•龙港区一模)小明和爸爸在家里闻到了一股烧焦的气味,经检查发现是正在烧水的电水壶插座处产生的,拔下插头后发现插座的一个插孔烧焦了,如图所示。爸爸分析是插头和插座接触不良引起的,请你分析回答下列问题:
(1)他们闻到了一股烧焦的气味属于哪种现象?
(2)插头和插座接触不良为什么能把插座烧坏?
\l "_Tc31833" 【题型4 熔断器的作用及保险丝的选择方法】
20.(2023•碑林区校级模拟)不同历史时代的发明,都必须遵循一定的物理规律。有关下列发明的描述正确的是( )
A.如图﹣1火箭在升空过程中必须持续喷火,说明力是维持物体运动状态的原因
B.如图﹣2随着科技进步,可以发明出既省力又省功的投石器
C.如图﹣3飞机升空主要是利用了空气的压强与流速有关
D.如图﹣4空气开关和漏电保护器的工作原理是一样的
21.(2023•顺庆区校级模拟)下列说法中正确的是( )
A.“形影相随”在光学中是折射现象
B.老师在教室里说话的地方距离墙17米,才能产生回声
C.“雾凇沆砀,天与云与山与水,上下一白”。雾凇的形成是凝华现象,需要放热
D.为了更安全,火线和零线都应该安装保险丝
22.(2023•汉阳区模拟)如图为某家庭中电路的简化图,若该电路中各处的连接都是正确的,则关于该家庭电路,下列说法中不正确的是( )
A.a线是火线,b线是零线
B.电路中出现短路故障时,空气开关会自动切断电路
C.电能表是测量家庭电路中用电器总功率的仪表
D.台灯与电视机接入电路时,是并联关系
23.(2022秋•韩城市期末)(多选)关于如图所示的电能表,下列说法正确的是( )
A.该电能表的读数是5432.5J
B.该电能表的标定电流是10A
C.只利用电能表就能测出用电器的电功率
D.家庭电路中,电能表应安装在空气开关(或熔丝)之后
24.(2022秋•中山市期末)为了防止电流过大导致用电器核心部件烧毁,很多用电器都装有保险管(如图甲所示),图乙与图丙是两个熔断电流为“10A”和“20A”的某种型号“保险管”的截面图(保险丝的材料和长度相同),那么 图保险管的熔断电流为“20A”。当两个保险管通过相同的电流时, 保险丝更容易熔断(以上两空均选填“乙”或“丙”)。当电路中保险丝意外熔断,能否用铜丝替代? (选填“能”或“不能”)。
25.(2022秋•长春期末)关于家庭电路,请回答下列问题。
(1)在家庭电路中,电灯、电视机、空调等各种用电器之间的连接方式是 联。
(2)为了防止触电事故的发生,应该把用电器的开关安装在 (填“火线”或“零线”)上。
(3)如图1,用螺丝刀形状的试电笔辨别火线、零线时,正确的使用方式是 (填“甲”或“乙”)。
(4)如图2,同一个插排上同时使用多个用电器,用电器的总功率过大,会造成家庭电路中的 过大,此时 (填“空气开关”或“漏电保护器”)会自动切断电路,起到保护作用。
(5)装修时要选择合适的导线,有一些不良商家为了降低成本,将多芯铜导线(如图3)的根数从标准的32根减为26根,导致导线横截面积减小。对于长度相等的标准导线和劣质导线,劣质导线的电阻 (填“较大”或“较小”),若在通过相同电流的情况下,相同时间内劣质导线产生的热量 (填“较多”或“较少”)。
(6)如图4,请你画线将家庭电路连接完整。
\l "_Tc846" 【题型5 火线与零线】
26.(2023•获嘉县三模)小明在课后实践活动中,做了如下记录,其中符合实际且记录正确的是( )
①人体的正常体温为37℃ ②小明的质量为60N
③我国家庭电路的电压为220V ④人步行的速度约为1.1m/s
A.①②B.①④C.③④D.②③
27.(2023•柘城县模拟)“节能减排,从我做起”,小吴同学养成了随手断开家中暂时可以不用的用电器的习惯。当他断开一个用电器后,家庭电路中不变化的物理量是( )
A.总电流B.总电压C.总电阻D.总功率
28.(2022秋•红桥区校级期末)我国家庭照明电路的电压为 V;家里的电灯、电视、电冰箱等家用电器的连接方式是 的(填“串联”或“并联”)。
29.(2023•文山市一模)2022年2月4日,第24届冬奥会开幕式在北京举行。小华和家人在家中通过电视机,一起观看开幕式。如图所示,“冰雪五环”破冰而出,寓意打破隔阂,互相走近,大家融为一体。冬奥会上滑雪比赛中的滑板做得宽大是为了 压强;小华家电视机使用的家庭电路电压为 V。
\l "_Tc846" 【题型6 家庭电路的故障分析】
30.(2022秋•邹城市期末)在一本用电常识的书中,列出了使用白炽电灯的常见故障与检修,其中一项故障现象如下:
从电路的组成来看,上述故障现象可以概括成一个原因( )
A.短路 B.通路 C.开路 D.以上都不对
31.(2023•天门二模)如图所示的家庭电路中,闭合开关后发现灯泡不亮。用测电笔检测A点发光,B点不发光;用测电笔检测插座的两个孔,发现氖管只有右边孔发光。发生这一现象的原因可能是( )
A.灯泡短路B.灯泡灯丝断了
C.进户零线断路D.进户火线断路
32.(2023•天长市校级模拟)小明家的台灯电路图如图所示。晚上小明学习期间台灯突然熄灭,于是小明拿来试电笔,闭合开关后,分别在如图P、M、N、Q四个位置进行测量,试电笔均能发光。则电路故障可能是( )
A.保险丝烧断了B.M点与N点之间断路
C.N点与Q点之间断路D.Q点与零线之间断路
33.(2023•惠州一模)(多选)如图所示的家庭电路,闭合开关S后,灯泡熄灭,但插座可以供电,用试电笔检测灯泡的左右两端,氖管均发光。则电路中的故障可能是( )
A.熔丝熔断B.A、B两点间断路
C.灯泡被短路D.灯泡与零线接触不良
34.(2023•中山市模拟)如图所示,在进户线的干路上串联一只标有“220V 60W”的校验灯L2,若闭合开关S2时发现L3不亮,L2正常发光,说明L3所在支路有 (选填“短路”或“断路”)情况,若此时用测电笔接触a点,氖管 (选填“会”或“不会”)发光。
35.(2023•石峰区模拟)家里某用电器发生短路,熔丝立即熔断,用下列方法进行检测,如图所示,断开所有用电器的开关,用一个普通的白炽灯L作为“校验灯”,与熔断的熔丝并联,然后只闭合S、S1,若L正常发光,说明L1 ;只闭合S、S2,若L发出暗红色的光(发光不正常),说明L2 (选填“正常”、“短路”或“断路”)。
36.(2023•金凤区校级四模)教室中有一台空调和多盏标有“220V 18W”的电灯,其中黑板前方的电灯L1和L2由一个开关S单独控制,如图所示。
(1)请用笔画线表示导线,将电灯L1、L2和开关S接入电路中,使两灯都能正常发光。
(2)当打开空调时,空气开关“跳闸”。出现这种现象的原因可能是
。
\l "_Tc846" 【题型7 家庭电路电流过大的原因】
37.(2022秋•凤阳县期末)下面关于生活中所涉及的物理知识,说法不正确的是( )
A.电熨斗是利用电流的热效应来工作的
B.家庭电路中,开关短路会使熔丝熔断
C.电视机待机(只有指示灯亮)时也会耗电
D.手机的备用电池不能与硬币放到一起,主要是为了防止手机电池被硬币短路而损坏
38.(2023•惠安模拟)下列情况可能会造成家庭电路中的“空气开关”自动“跳闸”的是( )
A.开关中的两个线头相碰 B.双孔插座内渗水
C.灯泡灯丝断了 D.插头和插座接触不良
39.(2022秋•运河区校级期末)家庭电路中,下列情形不会引起熔丝熔断的是( )
A.火线与零线短路 B.用电器与电路接触不良
C.接入了大功率的用电器 D.接入的用电器数量过多
40.(2023•红谷滩区校级三模)如图所示是在家庭电路中正常使用的三孔插座,用试电笔进行测试时,能使氖管发光的是 (填数字)孔,一次小李同学家的空气开关突然跳闸了,造成此现象的原因可能是他家里用电器的总功率过大或电路中发生了 现象。
41.(2023•酒泉模拟)日常生活中有不少容易被我们忽略的物理知识,比如电饭锅利用电流的 效应工作,家庭中的电灯、电冰箱等用电器是 (填“串”或“并”)联在电路中的;大功率用电器一般不同时使用,是为了避免因 (填“总功率过大”或“发生短路”)而造成家庭电路中电流过大。
\l "_Tc846" 【题型8 触电危害及常见的触电类型与预防】
42.(2022秋•衡水期末)如图所示的哪些情况会发生触电事故( )
A.②④B.③④C.①②D.①③
43.(2023•秀英区三模)小雨触摸自己家的电冰箱门时,手被“麻”了一下。对于造成小雨手“麻”的原因有四种猜想,你认为合理的猜想是( )
A.线路中火线断路 B.电冰箱金属外壳接触到绝缘层破损的火线
C.线路中零线断路 D.电冰箱的金属外壳接了地线
44.(2023•天津二模)“珍爱生命、注意安全”是同学们日常生活中必须具有的意识,表中的安全警示语与其对应的物理知识相符的是( )
A.①②B.②③C.①③D.③④
45.(2022秋•吉安期末)如图所示,小明无意间接触到了电动机的金属外壳,发生了触电事故,原因是电动机的金属外壳 使金属外壳带电。在发生触电事故的现场,不要用手去拉触电的人,而是要立即 。
46.(2022秋•陵城区期末)如图所示,电冰箱的金属外壳接地后,即使出现漏电现象人也没有触电的感觉,这是因为接地的导线与站在地面上的人是 联的,由于人体电阻远远大于导线电阻,所以通过人体的电流非常 ,为防止漏电现象带来触电事故的发生,家庭电路中安装了 (空气断路器/漏电保护断路器)。
\l "_Tc846" 【题型9 安全用电原则】
47.(2023•呼和浩特)电与人类的生活息息相关。安全用电是每个公民必备的素养。家庭电路中的安全用电问题,下列说法正确的是( )
A.电路发生故障时,零线可能致人触电
B.人只要不接触带电体,就不会触电
C.更换灯泡,不需要断开电源
D.空气开关跳闸,一定是发生了短路,应立即重新合上开关
48.(2022秋•平遥县期末)“安全用电无小事,时时刻刻要牢记”,人们在日常生活中必须要有安全用电的意识,下列做法符合安全用电原则的是( )
A.电线绝缘皮破损仍然继续使用
B.使用试电笔时,手要接触笔尾金属体
C.多个大功率用电器可以同时使用
D.电冰箱的地线断了继续使用
49.(2023•内蒙古)“安全用电,珍爱生命”是每个公民应有的意识,下列遵守安全用电原则的是( )
A.在输电线上晾衣服
B.发现有人触电立即切断电源
C.用湿抹布擦拭正在发光的电灯
D.使用绝缘皮破损的手机充电线
50.(2023•陕西)下列有关家庭电路和安全用电的说法正确的是( )
A.各用电器并联接入电路
B.空气开关“跳闸”,一定是电路发生短路造成的
C.电灯的开关接在零线和灯泡之间
D.带有金属外壳的大功率用电器使用两线插座
51.(2023•东营区校级模拟)随着生活用电的增多,在现实生活中由于各种原因导致的电气设备损坏酿成火灾事故也越来越多,由于缺乏安全用电常识引发的触电事故也越来越多。请你写出两条目常生活中安全用电注意事项:
① ;
② 。
52.(2023•泰和县模拟)电给人类的生活带来了极大的方便,但若使用不当,也会带来危害。在日常用电中要注意开关必须接在 (选填“零线”、“火线”或“地线”)上;当发现家用电器或电线失火时,必须先 ,然后再救火。故障现象
可能原因
检修方法
灯不亮
灯泡灯丝断了
换新灯泡
灯头内的接线断了
连接好
灯头、开关等处的接线松了
检查加固
序号
警示语
物理知识
①
注意高温小心烫手
做功使物体内能增加
②
高空抛物害人害己
物体越高重力势能越大
③
系上安全带生命难伤害
防止惯性带来的伤害
④
高压危险禁止靠近
防止电生磁带来的危害
苏科版九年级全册电功率练习: 这是一份苏科版九年级全册<a href="/wl/tb_c16915_t7/?tag_id=28" target="_blank">电功率练习</a>,文件包含152电功率专题训练六大题型原卷版docx、152电功率专题训练六大题型解析版docx等2份试卷配套教学资源,其中试卷共37页, 欢迎下载使用。
物理九年级全册第十五章 电功和电热电功率当堂达标检测题: 这是一份物理九年级全册<a href="/wl/tb_c16915_t7/?tag_id=28" target="_blank">第十五章 电功和电热电功率当堂达标检测题</a>,共22页。
苏科版九年级全册电能表与电功一课一练: 这是一份苏科版九年级全册<a href="/wl/tb_c16916_t7/?tag_id=28" target="_blank">电能表与电功一课一练</a>,文件包含151电能表与电功专题训练六大题型原卷版docx、151电能表与电功专题训练六大题型解析版docx等2份试卷配套教学资源,其中试卷共35页, 欢迎下载使用。

