





所属成套资源:全套全国通用2013-2023年高考生物真题分项汇编专题(学生版+教师版)
(全国通用)2013-2023年高考生物真题分项汇编专题16生态系统与环境保护(学生版+教师版)
展开
这是一份(全国通用)2013-2023年高考生物真题分项汇编专题16生态系统与环境保护(学生版+教师版),文件包含全国通用2013-2023年高考生物真题分项汇编专题16生态系统与环境保护解析版docx、全国通用2013-2023年高考生物真题分项汇编专题16生态系统与环境保护学生版docx等2份试卷配套教学资源,其中试卷共65页, 欢迎下载使用。
一、单选题
1.(2023·湖南·统考高考真题)党的二十大报告指出:我们要推进美丽中国建设,坚持山水林田湖草沙一体化保护和系统治理,统筹产业结构调整、污染治理、生态保护,应对气侯变化,协同推进降碳、减污、扩绿、增长,推进生态优先、节约集约、绿色低碳发展。下列叙述错误的是( )
A.一体化保护有利于提高生态系统的抵抗力稳定性
B.一体化保护体现了生态系统的整体性和系统性
C.一体化保护和系统治理有助于协调生态足迹与生态承载力的关系
D.运用自生原理可以从根本上达到一体化保护和系统治理
2.(2023·浙江·统考高考真题)自从践行生态文明建设以来,“酸雨”在我国发生的频率及强度都有明显下降。下列措施中,对减少“酸雨”发生效果最明显的是( )
A.大力推广风能、光能等绿色能源替代化石燃料
B.通过技术升级使化石燃料的燃烧率提高
C.将化石燃料燃烧产生的废气集中排放
D.将用煤量大的企业搬离城市中心
3.(2023·湖北·统考高考真题)栽培稻甲产量高、品质好,但每年只能收获一次。野生稻乙种植一次可连续收获多年,但产量低。中国科学家利用栽培稻甲和野生稻乙杂交,培育出兼具两者优点的品系丙,为全球作物育种提供了中国智慧。下列叙述错误的是( )
A.该成果体现了生物多样性的间接价值
B.利用体细胞杂交技术也可培育出品系丙
C.该育种技术为全球农业发展提供了新思路
D.品系丙的成功培育提示我们要注重野生种质资源的保护
4.(2023·全国·统考高考真题)在生态系统中,生产者所固定的能量可以沿着食物链传递,食物链中的每个环节即为一个营养级。下列关于营养级的叙述,错误的是( )
A.同种动物在不同食物链中可能属于不同营养级
B.作为生产者的绿色植物所固定的能量来源于太阳
C.作为次级消费者的肉食性动物属于食物链的第二营养级
D.能量从食物链第一营养级向第二营养级只能单向流动
5.(2023·湖北·统考高考真题)胁迫是指一种显著偏离于生物适宜生活需求的环境条件。水杨酸可以减轻胁迫对植物的不利影响。在镉的胁迫下,添加适宜浓度的水杨酸可激活苦草体内抗氧化酶系统,降低丙二醛和H2O2含量,有效缓解镉对苦草的氧化胁迫。下列叙述错误的是( )
A.水杨酸能缓解H2O2对苦草的氧化作用
B.在胁迫环境下,苦草种群的环境容纳量下降
C.通过生物富集作用,镉能沿食物链传递到更高营养级
D.在镉的胁迫下,苦草能通过自身的调节作用维持稳态
6.(2023·广东·统考高考真题)凡纳滨对虾是华南地区养殖规模最大的对虾种类。放苗1周内虾苗取食藻类和浮游动物,1周后开始投喂人工饵料,1个月后对虾完全取食人工饵料。1个月后虾池生态系统的物质循环过程见图。下列叙述正确的是( )
A.1周后藻类和浮游动物增加,水体富营养化程度会减轻
B.1个月后藻类在虾池的物质循环过程中仍处于主要地位
C.浮游动物摄食藻类、细菌和有机碎屑,属于消费者
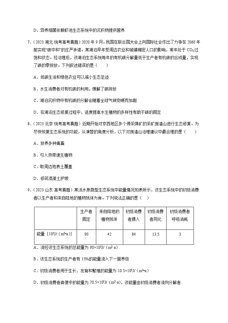
D.异养细菌依赖虾池生态系统中的沉积物提供营养
7.(2023·湖北·统考高考真题)2020年9月,我国在联合国大会上向国际社会作出了力争在2060年前实现“碳中和”的庄严承诺。某湖泊早年受周边农业和城镇稠密人口的影响,常年处于CO2过饱和状态。经治理后,该湖泊生态系统每年的有机碳分解量低于生产者有机碳的合成量,实现了碳的零排放。下列叙述错误的是( )
A.低碳生活和绿色农业可以减小生态足迹
B.水生消费者对有机碳的利用,缓解了碳排放
C.湖泊沉积物中有机碳的分解会随着全球气候变暖而加剧
D.在湖泊生态修复过程中,适度提高水生植物的多样性有助于碳的固定
8.(2023·北京·统考高考真题)近期开始对京西地区多个停采煤矿的采矿废渣山进行生态修复。为尽快恢复生态系统的功能,从演替的角度分析,以下对废渣山治理建议中最合理的是( )
A.放养多种禽畜
B.引入热带速生植物
C.取周边地表土覆盖
D.修筑混凝土护坡
9.(2023·山东·高考真题)某浅水泉微型生态系统中能量情况如表所示,该生态系统中的初级消费者以生产者和来自陆地的植物残体为食。下列说法正确的是( )
A.流经该生态系统的总能量为90×105J/(m2·a)
B.该生态系统的生产者有15%的能量流入下一营养级
C.初级消费者用于生长、发育和繁殖的能量为10.5×105J/(m2•a)
D.初级消费者粪便中的能量为70.5×105J/(m2·a),该能量由初级消费者流向分解者
10.(2023·湖南·统考高考真题)“油菜花开陌野黄,清香扑鼻蜂蝶舞。”菜籽油是主要的食用油之一,秸秆和菜籽饼可作为肥料还田。下列叙述错误的是( )
A.油菜花通过物理、化学信息吸引蜂蝶
B.蜜蜂、蝴蝶和油菜之间存在协同进化
C.蜂蝶与油菜的种间关系属于互利共生
D.秸秆和菜籽饼还田后可提高土壤物种丰富度
11.(2023·浙江·统考高考真题)在我国西北某地区,有将荒漠成功改造为枸杞园的事例。改造成的枸杞园与荒漠相比,生态系统的格局发生了重大变化。下列叙述错误的是( )
A.防风固沙能力有所显现
B.食物链和食物网基本不变
C.土壤的水、肥条件得到很大改善
D.单位空间内被生产者固定的太阳能明显增多
12.(2023·浙江·统考高考真题)近百年来,随着大气CO2浓度不断增加,全球变暖加剧。为减缓全球变暖,我国政府提出了“碳达峰”和“碳中和”的CO2排放目标,彰显了大国责任。下列措施不利于达成此目标的是( )
A.大量燃烧化石燃料
B.积极推进植树造林
C.大力发展风能发电
D.广泛应用节能技术
二、综合题
13.(2023·浙江·统考高考真题)植物工厂是一种新兴的农业生产模式,可人工控制光照、温度、CO2浓度等因素。不同光质配比对生菜幼苗体内的叶绿素含量和氮含量的影响如图甲所示,不同光质配比对生菜幼苗干重的影响如图乙所示。分组如下:CK组(白光)、A组(红光:蓝光=1:2)、B组(红光:蓝光=3:2)、C组(红光:蓝光=2:1),每组输出的功率相同。
回答下列问题:
(1)光为生菜的光合作用提供______,又能调控生菜的形态建成。生菜吸收营养液中含氮的离子满足其对氮元素需求,若营养液中的离子浓度过高,根细胞会因______作用失水造成生菜萎蔫。
(2)由图乙可知,A、B、C组的干重都比CK组高,原因是______。由图甲、图乙可知,选用红、蓝光配比为______,最有利于生菜产量的提高,原因是______。
(3)进一步探究在不同温度条件下,增施CO2对生菜光合速率的影响,结果如图丙所示。由图可知,在25℃时,提高CO2浓度对提高生菜光合速率的效果最佳,判断依据是______。植物工厂利用秸秆发酵生产沼气,冬天可燃烧沼气以提高CO2浓度,还可以______,使光合速率进一步提高,从农业生态工程角度分析,优点还有______。
14.(2023·广东·统考高考真题)上世纪70-90年代珠海淇澳岛红树林植被退化,形成的裸滩被外来入侵植物互花米草占据,天然红树林秋茄(乔木)-老鼠簕(灌木)群落仅存32hm2。为保护和恢复红树林植被,科技人员在互花米草侵占的滩涂上成功种植红树植物无瓣海桑,现已营造以无瓣海桑为主的人工红树林600hm2,各林龄群落的相关特征见下表。
回答下列问题:
(1)在红树林植被恢复进程中,由裸滩经互花米草群落到无瓣海桑群落的过程称为_________。恢复的红树林既是海岸的天然防护林,也是多种水鸟栖息和繁殖场所,体现了生物多样性的_________价值。
(2)无瓣海桑能起到快速实现红树林恢复和控制互花米草的双重效果,其使互花米草消退的主要原因是_________。
(3)无瓣海桑是引种自南亚地区的大乔木,生长速度快,5年能大量开花结果,现已适应华南滨海湿地。有学者认为无瓣海桑有可能成为新的外来入侵植物。据表分析,提出你的观点和理由_________。
(4)淇澳岛红树林现为大面积人工种植的无瓣海桑纯林。为进一步提高该生态系统的稳定性,根据生态工程自生原理并考虑不同植物的生态位差异,提出合理的无瓣海桑群落改造建议_________。
15.(2023·山西·统考高考真题)现发现一种水鸟主要在某湖区的浅水和泥滩中栖息,以湖区的某些植物为其主要的食物来源。回答下列问题。
(1)湖区的植物、水鸟、细菌等生物成分和无机环境构成了一个生态系统。能量流经食物链上该种水鸟的示意图如下,①、②、③表示生物的生命活动过程,其中①是__________;②是__________;③是__________。
(2)要研究湖区该种水鸟的生态位,需要研究的方面有__________(答出3点即可)。该生态系统中水鸟等各种生物都占据着相对稳定的生态位,其意义是__________。
(3)近年来,一些水鸟离开湖区前往周边稻田,取食稻田中收割后散落的稻谷,羽毛艳丽的水鸟引来一些游客观赏。从保护鸟类的角度来看,游客在观赏水鸟时应注意的事项是__________(答出1点即可)。
16.(2023·湖北·统考高考真题)我国是世界上雪豹数量最多的国家,并且拥有全球面积最大的雪豹栖息地,岩羊和牦牛是雪豹的主要捕食对象。雪豹分布在青藏高原及其周边国家和地区,是山地地区生物多样性的旗舰物种。随着社会发展,雪豹生存面临着越来越多的威胁因素,如栖息地丧失、食物减少、气候变化以及人为捕猎等。1972年雪豹被世界自然保护联盟列为濒危动物。气候变化可使山地物种栖息地丧失和生境破碎化程度加剧。模型模拟预测结果显示,影响雪豹潜在适宜生境分布的主要环境因子包括:两种气候变量(年平均气温和最冷月最低温度),两种地形变量(海拔和坡度)和一种水文变量(距离最近河流的距离)。回答下列问题:
(1)根据材料信息,写出一条食物链_______。
(2)如果气候变化持续加剧,雪豹种群可能会面临______的风险,原因是______。
(3)习近平总书记在二十大报告中提出了“实施生物多样性保护重大工程”。保护生物多样性的意义是___(回答一点即可)。根据上述材料,你认为对雪豹物种进行保护的有效措施有______和___等。
17.(2023·全国·统考高考真题)农田生态系统和森林生态系统属于不同类型的生态系统。回答下列问题。
(1)某农田生态系统中有玉米、蛇、蝗虫、野兔、青蛙和鹰等生物,请从中选择生物,写出一条具有5个营养级的食物链:_______。
(2)负反馈调节是生态系统自我调节能力的基础。请从负反馈调节的角度分析,森林中害虫种群数量没有不断增加的原因是_______。
(3)从生态系统稳定性的角度来看,一般来说,森林生态系统的抵抗力稳定性高于农田生态系统,原因是_______。
18.(2023·全国·统考高考真题)某旅游城市加强生态保护和环境治理后,城市环境发生了很大变化,水体鱼明显增多,甚至曾经消失的一些水鸟(如水鸟甲)又重新出现。回答下列问题。
(1)调查水鸟甲的种群密度通常使用标志重捕法,原因是_____。
(2)从生态系统组成成分的角度来看,水体中的鱼,水鸟属于_____。
(3)若要了解该城市某个季节水鸟甲种群的环境容纳量,围绕食物需要调查的内容有_____(答出3点即可)。
19.(2023·浙江·统考高考真题)地球上存在着多种生态系统类型,不同的生态系统在物种组成、结构和功能上的不同,直接影响着各生态系统的发展过程。回答下列问题:
(1)在消杀某草原生态系统中的害虫时,喷施了易在生物体内残留的杀虫剂Q,一段时间后,在该草原不同的生物种类中均监测到Q的存在,其含量如图所示(图中数据是土壤及不同营养级生物体内Q的平均值)。由图可知,随着营养级的递增,Q含量的变化规律是______;在同一营养级的不同物种之间,Q含量也存在差异,如一年生植物与多年生植物相比,Q含量较高的是______。因某些环境因素变化,该草原生态系统演替为荒漠,影响演替过程的关键环境因素是______。该演替过程中,草原中的优势种所占据生态位的变化趋势为______。
(2)农田是在人为干预和维护下建立起来的生态系统,人类对其进行适时、适当地干预是系统正常运行的保证。例如在水稻田里采用灯光诱杀害虫、除草剂清除杂草、放养甲鱼等三项干预措施,其共同点都是干预了系统的______和能量流动;在稻田里施无机肥,是干预了系统______过程。
(3)热带雨林是陆地上非常高大、茂密的生态系统,物种之丰富、结构之复杂在所有生态系统类型中极为罕见。如果仅从群落垂直结构的角度审视,“结构复杂”具体表现在______。雨林中动物种类丰富,但每种动物的个体数不多,从能量流动的角度分析该事实存在的原因是______。
20.(2023·北京·统考高考真题)为了研究城市人工光照对节肢动物群落的影响,研究者在城市森林边缘进行了延长光照时间的实验(此实验中人工光源对植物的影响可以忽略;实验期间,天气等环境因素基本稳定)。实验持续15天:1~5天,无人工光照;6~10天,每日黄昏后和次日太阳升起前人为增加光照时间;11~15天,无人工光照。在此期间,每日黄昏前特定时间段,通过多个调查点的装置捕获节肢动物,按食性将其归入三种生态功能团,即植食动物(如蛾类幼虫)、肉食动物(如蜘蛛)和腐食动物(如蚂蚁),结果如图。
(1)动物捕获量直接反映动物的活跃程度。本研究说明人为增加光照时间会影响节肢动物的活跃程度,依据是:与1~5、11~15天相比,______________。
(2)光是生态系统中的非生物成分。在本研究中,人工光照最可能作为___________对节肢动物产生影响,从而在生态系统中发挥作用。
(3)增加人工光照会对生物群落结构产生多方面的影响,如:肉食动物在黄昏前活动加强,有限的食物资源导致___________加剧;群落空间结构在___________两个维度发生改变。
(4)有人认为本实验只需进行10天研究即可,没有必要收集11~15天的数据。相比于10天方案,15天方案除了增加对照组数量以降低随机因素影响外,另一个主要优点是________________。
(5)城市是人类构筑的大型聚集地,在进行城市小型绿地生态景观设计时应__________。
A.不仅满足市民的审美需求,还需考虑对其他生物的影响
B.设置严密围栏,防止动物进入和植物扩散
C.以整体和平衡的观点进行设计,追求生态系统的可持续发展
D.选择长时间景观照明光源时,以有利于植物生长作为唯一标准
21.(2023·浙江·统考高考真题)2021年,栖居在我国西双版纳的一群亚洲象有过一段北迁的历程。时隔一年多的2022年12月,又有一群亚洲象开启了新的旅程,沿途穿越了森林及农田等一系列生态系统,再次引起人们的关注。回答下列问题:
(1)植物通常是生态系统中的生产者,供养着众多的__________和分解者。亚洲象取食草本植物,既从植物中获取物质和能量,也有利于植物__________的传播。亚洲象在食草的食物链中位于第__________营养级。
(2)亚洲象经过一片玉米地,采食了部分玉米,对该农田群落结构而言,最易改变的是群落的__________结构;对该玉米地生物多样性的影响是降低了__________多样性。这块经亚洲象采食的玉米地,若退耕后自然演替成森林群落,这种群落演替类型称为__________演替。
(3)与森林相比,玉米地的抗干扰能力弱、维护系统稳定的能力差,下列各项中属于其原因的是哪几项?__________
A.物种丰富度低B.结构简单
C.功能薄弱D.气候多变
(4)亚洲象常年的栖息地热带雨林,植物生长茂盛,凋落物多,但土壤中有机质含量低。土壤中有机质含量低的原因是:在雨林高温、高湿的环境条件下,__________。
生产者固定
来自陆地的植物残体
初级消费者摄入
初级消费者同化
初级消费者呼吸消耗
能量[105J/(m2•a)]
90
42
84
13.5
3
红树林群落(林龄)
群落高度(m)
植物种类(种)
树冠层郁闭度(%)
林下互花米草密度(株/m2)
林下无瓣海桑更新幼苗密度(株/100m2)
林下秋茄更新幼苗密度(株/100m2)
无瓣海桑群落(3年)
3.2
3
70
30
0
0
无瓣海桑群落(8年)
11.0
3
80
15
10
0
无瓣海桑群落(16年)
12.5
2
90
0
0
0
秋茄-老鼠簕群落(>50年)
5.7
4
90
0
0
19
2023年高考模拟题
一、单选题
1.(2023·湖南·模拟预测)在盐化土壤中,大量Na+迅速流入细胞,形成胁迫,影响植物正常生长。耐盐植物可通过Ca2+介导的离子跨膜运输,减少Na+在细胞内的积累,从而提高抗盐胁迫的能力,其主要机制如下图。下列叙述正确的是( )
A.转运蛋白C结合物质时没有特异性
B.增加H+泵的活性可增加Na+的排出量
C.增加胞内Ca2+含量可减弱转运蛋白C的功能
D.细胞对Na+含量的调节是一个负反馈的调节过程
2.(2023·广东汕头·统考三模)我国每年产生大量的玉米秸秆,可作为粗饲料应用于反刍动物日粮中。单纯的纤维素比较容易被反刍动物的瘤胃微生物降解,但木质素复杂的结构却难以被瘤胃微生物降解利用,同时老化的细胞壁主要成分之间存在很强的结合键抵抗微生物的消化,使与之交联的纤维素在瘤胃的降解率降低。酶菌复合制剂可以降解木质素与纤维素、半纤维素的复杂结构,从而提高饲料中营养的利用率。以下相关叙述错误的是( )
A.反刍动物瘤胃中的微生物与反刍动物争夺纤维素,与反刍动物是种间竞争的关系
B.利用玉米秸秆制作饲料可提高能量的利用率,使能量更多地流向对人类有益的方向
C.酶菌复合制剂利用了酶的专一性及微生物的代谢特性,能高效降解细胞壁成分间的复杂联系
D.酶菌复合制剂的制备需考虑所选菌种是否会对瘤胃微生物产生不利影响,进而引起功能紊乱
3.(2023·河北·河北巨鹿中学校联考三模)地球上不同的纬度、海拔、湿度和地貌孕育出结构不同的生物群落。下列叙述错误的是( )
A.冻原群落既有水平结构又有垂直结构
B.温带地区群落往往具有明显的季节性
C.水生群落的分层是由光的穿透性决定的
D.生物多样性越丰富,生态系统的抵抗力稳定性越强
4.(2023·广东广州·广州大学附属中学校考三模)2023年3月,北京大学成立碳中和研究院,围绕国家“双碳”战略需求,建立智库平台,开展气候变化与碳循环、零排负排关键技术等研究。碳抵消额是指通过捐款给可再生能源项目或林场等方法来抵消每个人在日常生活中生产的温室气体。下列关于物质循环和能量流动的描述,正确的是( )
A.海洋对于调节大气中的碳含量起着非常重要的作用
B.沼渣肥田促进了物质循环和能量流动,提高了能量利用率
C.碳元素在生产者与分解者之间以含碳有机物的形式双向传递
D.人类向大气中排放过多的碳的氧化物是形成酸雨的主要原因
5.(2023·安徽合肥·合肥一六八中学校考模拟预测)碳达峰和碳中和简称“双碳”,“双碳”战略倡导绿色、环保、低碳的生活方式,实现人与自然和谐相处。下列有关说法正确的是( )
A.提倡植树造林是因为绿色植物能通过呼吸作用减少空气中的CO2
B.全球范围内人口数量的增加是导致温室效应的直接原因
C.碳在生物群落中的循环主要是以CO2的形式进行的
D.多吃蔬菜和水果、乘坐公共交通有利于减小生态足迹
6.(2023·青海西宁·统考模拟预测)2023年3月5日,第十四届全国人民代表大会第一次会议上的政府工作报告强调,统筹能源安全稳定供应和绿色低碳发展,科学有序推进碳达峰碳中和。低碳生活代表着更健康、更自然、更安全,返璞归真地去进行人与自然的活动。下列相关叙述正确的是( )
A.碳在生物群落和无机环境之间是以有机物的形式进行循环的
B.植树造林、节能减排可以从根本上解决碳排放的问题
C.人类生活中利用石油和利用新能源对维持碳平衡没有太大区别
D.自养型生物的光合作用和化能合成作用可以降低大气中的CO2的含量
7.(2023·黑龙江大庆·大庆中学校考模拟预测)微囊藻和绿藻常共存于同一水体环境,富营养化水体中微囊藻等蓝细菌大量增殖并产生难被降解的藻毒素,严重威胁水体安全和人类健康。下列有关叙述错误的是( )
A.可通过定期用抽样检测法测定水体中微囊藻种群密度的方法监测水体质量
B.同一水域中,微囊藻和绿藻因生态位重叠,种间关系为种间竞争
C.藻毒素造成水生动物中毒和死亡,微囊藻因没有浮游动物的摄食而数量更多,这种现象是正反馈调节
D.应用绿藻进行光合作用过程研究体现了生物多样性的间接价值
8.(2023·北京大兴·校考三模)豹子每次觅食羚羊都要花上好多心思,讲究策略,本来隐藏得很好准备突击时,一阵风过来可能所有羚羊就跑了,因为豹子身上有很重的气味,而羚羊嗅觉又很灵敏。豹子为了去掉自身的气味,它会找到羚羊的尿或其它动物的屎尿在地上滚动,身上沾上尿屎后再去攻击羚羊。下列叙述错误的是( )
A.豹子很重的气味和羚羊灵敏的嗅觉是长期自然选择的结果
B.豹子在自己领地活动范围大,通过扩大生态足迹宣示主权
C.豹子的种群数量受非生物因素和生物因素的影响
D.豹子身上的气味在调节种间关系方面起着重要作用
9.(2023·山东·统考模拟预测)某养殖场建立猪—沼—粮(果、菜)循环农业模式发展农村产业。如图为该循环农业模式图。下列相关说法正确的是( )
A.流入该生态系统的能量包括生产者固定的太阳能和精饲料中的能量
B.在该生态系统中能量和物质都可以实现良性循环
C.猪产生的粪便中也包含能量,这些能量属于第一营养级同化的能量
D.该模式实现了对废弃物的充分利用,降低了环境污染
二、多选题
10.(2023·河北沧州·沧县中学校考模拟预测)稻田种养结合技术是指根据水稻生态特征、生物学特性与甲鱼、小龙虾等的生活特点设计出的一种高效立体种养模式。田里的水生害虫成了甲鱼的"营养餐",甲鱼的粪便成为稻田的有机肥;小龙虾吃一种名叫伊乐草的植物,排泄物又可以成为滋养稻田的生态肥料。秸秆可加工成饲料或培养食用菌等。下列相关叙述正确的是( )
A.稻田种养结合技术从生物和空间上对稻田生物资源进行了科学合理的配置
B.稻田种养技术可以提高稻田生态系统的稳定性,同时减少了化学农药的使用
C.稻田生态系统中物质循环、能量流动和信息传递都依赖于食物链(网)进行
D.稻田种养技术可调整稻田生态系统中能量的流动方向且提高能量的利用率
11.(2023·江苏盐城·盐城市伍佑中学校考模拟预测)已知蚯蚓能缓解干旱对植物生长的不利影响。科学家研究了不同干旱胁迫条件下蚯蚓对番茄茎叶脱落酸(ABA)水平以及土壤含水量的影响,实验结果如下图。相关叙述正确的是( )
A.蚯蚓属于生态系统中的分解者与番茄的种间关系是互利共生
B.高干旱胁迫下番茄植株ABA含量增加,促进气孔关闭减少水分散失
C.低干旱胁迫条件下,蚯蚓通过增加土壤含水量来缓解干旱胁迫
D.高干旱胁迫条件下,蚯蚓能促进番茄植株合成ABA来对抗干旱胁迫
三、综合题
12.(2023·湖南长沙·雅礼中学校考二模)丹东东港市沿海养殖区充分利用海水的深度发展立体养殖。在某海水池塘立体养殖生态系统中,上层养殖以浮游动物为食的海蜇,中间进行鱼类养殖,底泥养殖滤食浮游植物及鱼类粪便的缢蛭。下图表示该生态系统能量流动的部分图解,其中a₂和b₃分别为第二、第三营养级从上一营养级同化的能量,d₁和d₂为从饲料中同化的能量。请回答下列问题:
(1)根据题意判断、缢蛭属于生态系统中的________(填成分)。海蜇作为海水立体养殖的主打品种输出到市场,其虽可滤食水体中的浮游动物,但规模养殖仍需定期投喂饲料。从物质循环的角度分析、其原因是__________________。
(2)流经该生态系统的总能量_____(填“大于”“等于”或“小于”)生产者固定的能量,第二和第三营养级之间的能量传递效率为______(用图中字母表示)。
(3)上述海水池塘立体养殖模式的外貌和结构会随每年四季变化发生规律性改变,体现了群落的____。在不同的水层养殖不同种类的生物、大大提升了群落______方向上结构的复杂程度,据此分析海水立体养殖的优势为_____________。
(4)在构建海水立体养殖生态系统时,需充分考虑人类生存所需的生产资源和吸纳废物的土地及水域面积,即______;还需考虑所养殖生物的生态位差异、种间关系,并且使这些物种形成互利共存的关系等,即遵循生态工程中的______原理。
13.(2023·安徽合肥·合肥一中校考模拟预测)马尾藻海是世界上唯一的“无岸之海”,它远离陆地,四周是不同海域,洋流微弱,它的海水就像水晶一样清亮,是世界上公认的最清澈的海。
(1)马尾藻的叶片根部生有气囊,大量漂浮在马尾藻海中,请推测马尾藻在该海洋中占据生存优势的原因是_________________________。生活在马尾藻海水深 100m 以下的生物,从生态系统的组成成分上看,主要属于______________。
(2)马尾藻海周围洋流微弱,外围和下部海水的营养物质难以补充进中上层海水,因此动物的种类与数量都较少,由此判断马尾藻海抵抗力稳定性较__________,原因是__________________。
(3)依据你对马尾藻海的认识,请你从生态系统稳定性的角度,说明在城市公园的较深水域放置喷泉除了提高溶解氧,还有__________________的好处。
14.(2023·陕西商洛·镇安中学校考模拟预测)人类对食物的需求使海水养殖业迅速发展,海水养殖已经成为海洋渔业的重要部分。目前海水养殖以网箱养殖为主,形成的海水网箱生态系统是一种高密度且高投饵的人工养殖生态系统。请回答下列问题:
(1)流入海水网箱生态系统的能量包括_____和饵料中的化学能。海水网箱生态系统作为一种人工养殖生态系统,其抵抗力稳定性较低的原因是_____。
(2)网箱中逃逸的鱼类可能会抑制土著鱼类的繁殖,逃逸的鱼类和土著鱼类可存在的种间关系有_____和捕食。
(3)“海水蔬菜”是指用海水养殖的蔬菜,所需无机盐由海水提供,生长周期短,营养价值高。大面积推广“海水蔬菜”种植的目的包括_____。(写出1点即可)。
(4)袁隆平院士的“海水稻”团队在迪拜的海水稻项目通过应用物联网、大数据、人工智能和云平台等技术对沙漠盐碱地进行了数字化改造,比如可以在“地下”对根系直接进行施水、施肥,实现了智能化水肥循环。
①可以通过监测某种害虫的_____来预测该种害虫种群数量的变化趋势。从能量流动角度分析,杀灭害虫的意义是_____。
②与传统农田生态系统相比,该农田生态系统的优势有哪些?_____(写出1点即可)。
15.(2023·广东·广州市第二中学校联考模拟预测)《2023年全面推进乡村振兴工作的意见》中提到,要全面加强高标准农田建设重点在于加强黑土地保护和坡耕地综合治理,严厉打击盗挖黑土、电捕蚯蚓等破坏土壤行为。黑土并非是指黑色的土壤,而是指腐殖质含量很高的土壤,其黑色来源于腐殖质的黑色。请回答:
(1)黑龙江平原在粮食生产过程中大力推行生态农业,遵循可持续发展规律,退耕还林、还草,还湖工程持续推进,因垦荒而消失的黑土地、湿地正在逐步恢复生机,此过程中群落发生了______。在对受污染后的湿地进行修复时,工作人员选择了净化能力较强的多种水生植物并进行合理布设,同时考虑节省投资和维护成本,该做法主要遵循了生态工程建设的______原理。
(2)①北纬45°左右的黑龙江流域夏季植物生长茂盛,秋末大量枯枝落叶堆积在地面上,冬季寒冷而漫长,而黑土的形成需要经历数万年的腐殖质的积累。试分析我国黑土只分布于上述区域的主要原因是______。
②电捕蚯蚓会导致土壤肥力下降的原因是______。
(3)在“一号文件”中还提到扎实推进大豆玉米带状复合种植、发展大水面生态渔业、发展林下种养等。从能量流动的实践意义看,上述提及的措施可以______。
(4)为保护珍贵的黑土资源,当地近年来大力推广免耕种植技术。该技术是指作物播前不用犁、耙翻整土地,不清理作物残茬,直接在原茬地上播种,播后作物生育期间不使用农具进行土壤管理的耕作方法。从生态系统功能的角度分析免耕农业的优点______。(1点即可)
16.(2023·四川南充·阆中中学校考二模)树懒是一种生活在热带雨林中的哺乳动物,形状略似猴,嗅觉灵敏,视觉和听觉不太发达,行动迟缓,活动范围小,主要以树叶、果实为食,其天敌主要是蟒蛇和猛禽(如角雕)等。树懒身上长有绿藻,使其外表呈现绿色。树懒身上有大量的树懒蛾,树懒蛾以嫩叶为食,且能帮助树懒养殖绿藻。树懒的粪便为树懒蛾幼虫提供食物和繁育场所。
(1)热带雨林生态系统的结构包括____________________和营养结构。
(2)调查树懒种群密度的方法是_________,树懒与树懒蛾的关系有___________。根据树懒的生活习性推测藻类使树懒外表呈现绿色的意义是______________。
(3)如上表是研究人员对该热带雨林的能量流动情况进行调查的结果。表中甲、乙、丙、丁为不同营养级,GP为同化量,R为呼吸消耗量,单位:102kJ/(m2.a),丁与下一营养级之间的能量传递效率是_______%。
(4)树懒排便要到离栖息地数较远的地方,以防止天敌根据粪便中的气味信息发现其家族成员,降低被捕食风险。可见生态系统中的信息传递能够___________。
17.(2023·江西抚州·金溪一中校考模拟预测)自然湿地对当地气候及鸟类生存发挥着重要作用。某湿地由于围海养殖,过度农业开发等使水体中沉积大量有机体,导致自然湿地减少了700多平方公里,当地水鸟物种数量由260多种减少到94种。2015年起该地政府启动“退养还湿”生态修复工程,2019年当地水鸟物种数量增加到112种。如图为该地部分营养结构。回答下列问题:
(1)请写出图中最长的食物链:___________。水草等被称为该生态系统中的基石,原因是___________。
(2)有人认为猛禽的存在不利于该湿地生态系统中鱼类的生存,你是否赞同这种观点,并请说明理由。___________。
(3)调查发现某草食性鱼类种群摄入的能量流动情况如下表所示,单位J/(hm2·a)。
该鱼种群同化的能量中约___________%流向了下一营养级。
(4)在湿地修复过程中,需要清除底泥,其意义在于___________。在选择种植水生植物方面,你的建议是___________(答两点)。
18.(2023·天津·天津市新华中学校考三模)纪录片《航拍中国》中对黑龙江美景的解说中曾提到:“这趟旅程,我们将拥抱肥沃的黑土地,它拥有的平原,创造农业奇迹,它哺育的湖泊,动静相宜。”回答下面问题。
(1)黑龙江平原在粮食生产过程中大力推行生态农业,把玉米秸秆作为饲料喂牲畜,牲畜粪便进入沼气池等,从生态系统的能量流动角度分析,该过程提高了___________。遵循可持续发展规律,退耕还林、还草、还湖工程持续推进,因垦荒而消失的黑土地、湿地正在逐步恢复生机,此过程中群落发生了___________演替。
(2)水产养殖时,为获得最大的日捕获量,应在大白鱼种群数量在_______时进行捕获(填“K值”或“K/2值”)。
(3)双鸭山以丰富的历史内涵和资源禀赋被誉为“挹娄王城、湿地之都、煤电基地、北国粮仓”。图为总面积为600hm2的湿地受有害物质a污染后,有害物质a的浓度在各营养级部分生物体内的变化情况。图中物质a的含量随营养级升高而上升的现象称为___________。湿地中的挺水植物如荷花、菖蒲对光信息非常敏感,当日照时间达到一定长度时才会开花,这说明___________离不开信息的传递。在对受污染后的湿地进行修复时,专家组选择了净化能力较强的多种水生植物并进行合理布设,同时考虑节省投资和维护成本,该做法主要遵循了生态工程建设的___________和___________原理。
19.(2023·广东梅州·大埔县虎山中学校考模拟预测)纪录片《航拍中国》中对黑龙江美景的解说中曾写到:“这趟旅程,我们将拥抱肥沃的黑土地,它拥有的平原,创造农业奇迹,它哺育的湖泊,动静相宜。往西飞行,加入冬捕者的行列,赶赴迷人的湿地和丹顶鹤来一场空中约会。”请回答下面问题:
(1)黑龙江平原在粮食生产过程中大力推行生态农业,把玉米秸秆作为饲料喂牲畜,牲畜粪便进入沼气池等,从生态系统的能量流动角度分析,该过程的实践意义是______。在农业生产中还可以利用信息传递实现两个目的:一是对有害动物进行控制;另一个是利用模拟的动物信息吸引大量的传粉动物,从而提高______。
(2)遵循可持续发展规律,退耕还林、还草,还湖工程持续推进,因垦荒而消失的黑土地、湿地正在逐步恢复生机,此过程中群落发生了______演替。在对受污染后的湿地进行修复时,专家组选择了净化能力较强的多种水生植物进行合理布设,同时考虑节省投资和维护成本,该做法主要遵循了生态工程建设的______原理(答两点)。
(3)湿地中的挺水植物如荷花、菖蒲对光信息非常敏感,当日照时间达到一定长度时才会开花,这说明信息传递的作用是______。湿地生态系统中存在复杂的食物链和食物网称为生态系统的______。在分析其中一条“水生植物→草鱼→野鸭”食物链时,测得一年中流经野鸭的能量为20千焦,流经草鱼的能量为1000千焦,有同学认为这不符合能量流动10%~20%的传递效率。你是否同意他的观点并陈述理由______。
20.(2023·四川绵阳·四川省绵阳南山中学校考模拟预测)科学家发现一生态系统遭到某外来物种入侵,随即开展了轻度、中度、重度入侵区的群落植物多样性调查,结果如图甲;同时对轻度入侵区的能量流动进行了研究,结果如图乙(注:图中数字为能量数值,单位是:J/hm2·a)请回答
(1)丰富度是指___________,其随入侵程度的增加而__________。
(2)该入侵物种能分泌化学物质抑制其它植物生长发育,同时能引起昆虫和动物拒食。入侵物种与本地植物之间构成__________关系,说明信息传递能__________。
(3)研究发现:黑麦草能抑制该入侵物种的生长。为了解其抑制机制,进行了如下实验:
①用完全营养液培养黑麦草幼苗一段时间。
②取一定量培养过黑麦草的营养液,加入用于培养该入侵物种幼苗的完全营养液中作为实验组,对照组加入等量的培养该入侵物种幼苗的完全营养液。
③在适宜条件下培养一段时间,观察并比较两组入侵物种幼苗的生长情况。
由以上实验步骤可知,该实验的是探究__________。
(4)图乙中初级消费者到次级消费者的能量传递效率是__________。项目
GP
X
R
甲
12.6
2.9
9.7
乙
838.2
166.0
672.2
丙
0.9
0.4
0.5
丁
105.0
38.8
66.2
分解者
184.5
23.8
160.7
摄入量
粪便量
呼吸量
流向分解者
8.5×108
2.5×108
4.5×108
6×107
相关试卷
这是一份(全国通用)2013-2023年高考生物真题分项汇编专题10植物的激素调节(学生版+教师版),文件包含全国通用2013-2023年高考生物真题分项汇编专题10植物的激素调节解析版docx、全国通用2013-2023年高考生物真题分项汇编专题10植物的激素调节学生版docx等2份试卷配套教学资源,其中试卷共52页, 欢迎下载使用。
这是一份(全国通用)2013-2023年高考生物真题分项汇编专题06遗传的分子基础(学生版+教师版),文件包含全国通用2013-2023年高考生物真题分项汇编专题06遗传的分子基础解析版docx、全国通用2013-2023年高考生物真题分项汇编专题06遗传的分子基础学生版docx等2份试卷配套教学资源,其中试卷共63页, 欢迎下载使用。
这是一份(全国通用)2013-2023年高考生物分项汇编专题02物质进出细胞、酶和ATP(学生版+教师版)