所属成套资源:全套全国通用2013-2023年高考生物真题分项汇编专题(学生版+教师版)
(全国通用)2013-2023年高考生物真题分项汇编专题12神经调节(学生版+教师版)
展开
这是一份(全国通用)2013-2023年高考生物真题分项汇编专题12神经调节(学生版+教师版),文件包含全国通用2013-2023年高考生物真题分项汇编专题12神经调节解析版docx、全国通用2013-2023年高考生物真题分项汇编专题12神经调节学生版docx等2份试卷配套教学资源,其中试卷共59页, 欢迎下载使用。
一、单选题
1.(2023·全国·统考高考真题)中枢神经系统对维持人体内环境的稳态具有重要作用。下列关于人体中枢的叙述,错误的是( )
A.大脑皮层是调节机体活动的最高级中枢
B.中枢神经系统的脑和脊髓中含有大量的神经元
C.位于脊髓的低级中枢通常受脑中相应的高级中枢调控
D.人体脊髓完整而脑部受到损伤时,不能完成膝跳反射
2.(2023·湖北·统考高考真题)2023年4月,武汉马拉松比赛吸引了全球约26000名运动员参赛。赛程中运动员出现不同程度的出汗、脱水和呼吸加深、加快。下列关于比赛中运动员生理状况的叙述,正确的是( )
A.血浆中二氧化碳浓度持续升高
B.大量补水后,内环境可恢复稳态
C.交感神经兴奋增强,胃肠平滑肌蠕动加快
D.血浆渗透压升高,抗利尿激素分泌增加,尿量生成减少
3.(2023·浙江·统考高考真题)神经元的轴突末梢可与另一个神经元的树突或胞体构成突触。通过微电极测定细胞的膜电位,PSP1和PSP2分别表示突触a和突触b的后膜电位,如图所示。下列叙述正确的是( )
A.突触a、b前膜释放的递质,分别使突触a后膜通透性增大、突触b后膜通透性降低
B.PSP1和PSP2由离子浓度改变形成,共同影响突触后神经元动作电位的产生
C.PSP1由K+外流或Cl-内流形成,PSP2由Na+或Ca2+内流形成
D.突触a、b前膜释放的递质增多,分别使PSP1幅值增大、PSP2幅值减小
4.(2023·北京·统考高考真题)人通过学习获得各种条件反射,这有效提高了对复杂环境变化的适应能力。下列属于条件反射的是( )
A.食物进入口腔引起胃液分泌
B.司机看见红色交通信号灯踩刹车
C.打篮球时运动员大汗淋漓
D.新生儿吸吮放入口中的奶嘴
5.(2023·湖南·统考高考真题)关于激素、神经递质等信号分子,下列叙述错误的是( )
A.一种内分泌器官可分泌多种激素
B.一种信号分子可由多种细胞合成和分泌
C.多种信号分子可协同调控同一生理功能
D.激素发挥作用的前提是识别细胞膜上的受体
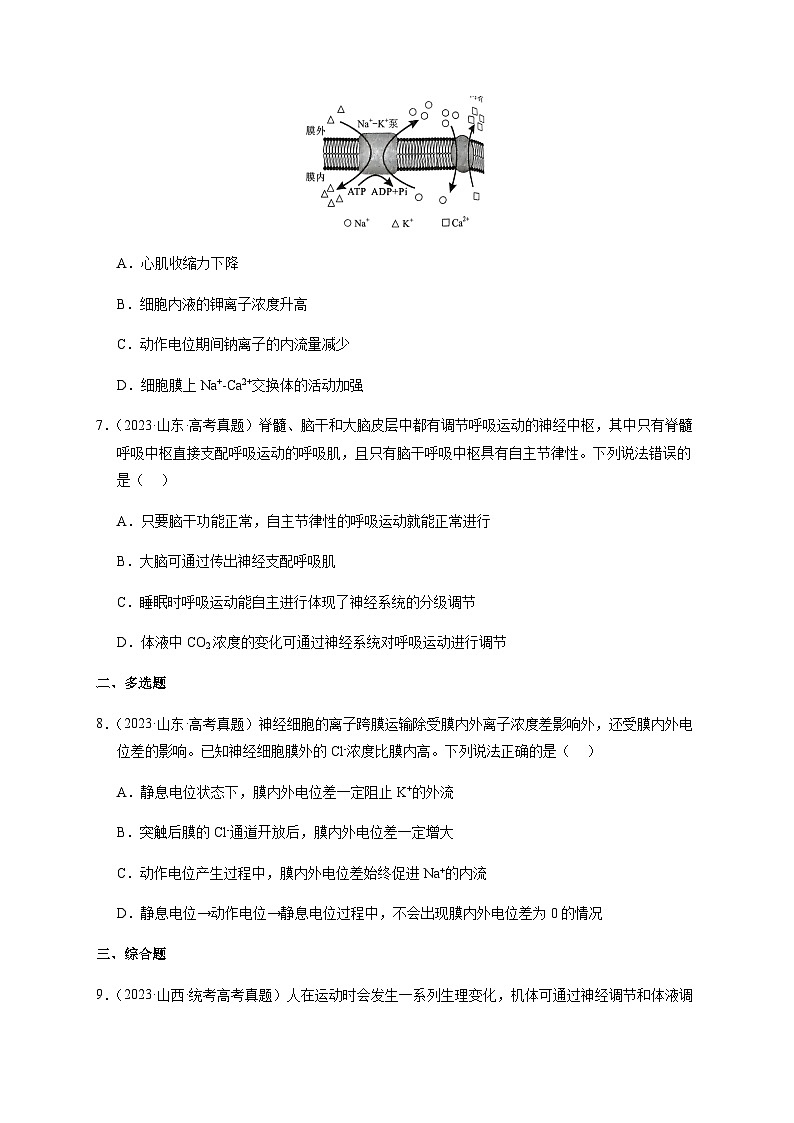
6.(2023·湖北·统考高考真题)心肌细胞上广泛存在Na+-K+泵和Na+-Ca2+交换体(转入Na+的同时排出Ca2+),两者的工作模式如图所示。已知细胞质中钙离子浓度升高可引起心肌收缩。某种药物可以特异性阻断细胞膜上的Na+-K+泵。关于该药物对心肌细胞的作用,下列叙述正确的是( )
A.心肌收缩力下降
B.细胞内液的钾离子浓度升高
C.动作电位期间钠离子的内流量减少
D.细胞膜上Na+-Ca2+交换体的活动加强
7.(2023·山东·高考真题)脊髓、脑干和大脑皮层中都有调节呼吸运动的神经中枢,其中只有脊髓呼吸中枢直接支配呼吸运动的呼吸肌,且只有脑干呼吸中枢具有自主节律性。下列说法错误的是( )
A.只要脑干功能正常,自主节律性的呼吸运动就能正常进行
B.大脑可通过传出神经支配呼吸肌
C.睡眠时呼吸运动能自主进行体现了神经系统的分级调节
D.体液中CO2浓度的变化可通过神经系统对呼吸运动进行调节
二、多选题
8.(2023·山东·高考真题)神经细胞的离子跨膜运输除受膜内外离子浓度差影响外,还受膜内外电位差的影响。已知神经细胞膜外的Cl-浓度比膜内高。下列说法正确的是( )
A.静息电位状态下,膜内外电位差一定阻止K+的外流
B.突触后膜的Cl-通道开放后,膜内外电位差一定增大
C.动作电位产生过程中,膜内外电位差始终促进Na+的内流
D.静息电位→动作电位→静息电位过程中,不会出现膜内外电位差为0的情况
三、综合题
9.(2023·山西·统考高考真题)人在运动时会发生一系列生理变化,机体可通过神经调节和体液调节维持内环境的稳态。回答下列问题。
(1)运动时,某种自主神经的活动占优势使心跳加快,这种自主神经是__________。
(2)剧烈运动时,机体耗氧量增加、葡萄糖氧化分解产生大量CO2,CO2进入血液使呼吸运动加快。CO2使呼吸运动加快的原因是__________。
(3)运动时葡萄糖消耗加快,胰高血糖素等激素分泌增加,以维持血糖相对稳定。胰高血糖素在升高血糖浓度方面所起的作用是__________。
(4)运动中出汗失水导致细胞外液渗透压升高,垂体释放的某种激素增加,促进肾小管、集合管对水的重吸收,该激素是__________。若大量失水使细胞外液量减少以及血钠含量降低时,可使醛固酮分泌增加。醛固酮的主要生理功能是__________。
10.(2023·全国·统考高考真题)人体心脏和肾上腺所受神经支配的方式如图所示。回答下列问题。
(1)神经元未兴奋时,神经元细胞膜两侧可测得静息电位。静息电位产生和维持的主要原因是_______。
(2)当动脉血压降低时,压力感受器将信息由传入神经传到神经中枢,通过通路A和通路B使心跳加快。在上述反射活动中,效应器有_______。通路A中,神经末梢释放的可作用于效应器并使其兴奋的神经递质是_______。
(3)经过通路B调节心血管活动的调节方式有_______。
11.(2023·浙江·统考高考真题)运动员在马拉松长跑过程中,机体往往出现心跳加快,呼吸加深,大量出汗,口渴等生理反应。马拉松长跑需要机体各器官系统共同协调完成。
回答下列问题:
(1)听到发令枪声运动员立刻起跑,这一过程属于______反射。长跑过程中,运动员感到口渴的原因是大量出汗导致血浆渗透压升高,渗透压感受器产生的兴奋传到______,产生渴觉。
(2)长跑结束后,运动员需要补充水分。研究发现正常人分别一次性饮用1000mL清水与1000mL生理盐水,其排尿速率变化如图甲所示。
图中表示大量饮用清水后的排尿速率曲线是______,该曲线的形成原因是大量饮用清水后血浆被稀释,渗透压下降,______。从维持机体血浆渗透压稳定的角度,建议运动员运动后饮用______。
(3)长跑过程中,运动员会出现血压升高等机体反应,运动结束后,血压能快速恢复正常,这一过程受神经-体液共同调节,其中减压反射是调节血压相对稳定的重要神经调节方式。为验证减压反射弧的传入神经是减压神经,传出神经是迷走神经,根据提供的实验材料,完善实验思路,预测实验结果,并进行分析与讨论。
材料与用具:成年实验兔、血压测定仪、生理盐水、刺激电极、麻醉剂等。
(要求与说明:答题时对实验兔的手术过程不作具体要求)
①完善实验思路:
I.麻醉和固定实验兔,分离其颈部一侧的颈总动脉、减压神经和迷走神经。颈总动脉经动脉插管与血压测定仪连接,测定血压,血压正常。在实验过程中,随时用______湿润神经。
Ⅱ.用适宜强度电刺激减压神经,测定血压,血压下降。再用______,测定血压,血压下降。
Ⅲ.对减压神经进行双结扎固定,并从结扎中间剪断神经(如图乙所示)。分别用适宜强度电刺激______,分别测定血压,并记录。
IV.对迷走神经进行重复Ⅲ的操作。
②预测实验结果:______。
设计用于记录Ⅲ、IV实验结果的表格,并将预测的血压变化填入表中。
③分析与讨论:
运动员在马拉松长跑过程中,减压反射有什么生理意义?______
12.(2023·北京·统考高考真题)细胞膜的选择透过性与细胞膜的静息电位密切相关。科学家以哺乳动物骨骼肌细胞为材料,研究了静息电位形成的机制。
(1)骨骼肌细胞膜的主要成分是___________,膜的基本支架是___________。
(2)假设初始状态下,膜两侧正负电荷均相等,且膜内K+浓度高于膜外。在静息电位形成过程中,当膜仅对K+具有通透性时,K+顺浓度梯度向膜外流动,膜外正电荷和膜内负电荷数量逐步增加,对K+进一步外流起阻碍作用,最终K+跨膜流动达到平衡,形成稳定的跨膜静电场,此时膜两侧的电位表现是___________。K+静电场强度只能通过公式“K+静电场强度(mV)”计算得出。
(3)骨骼肌细胞处于静息状态时,实验测得膜的静息电位为-90mV,膜内、外K+浓度依次为155mmL/L和4mmL/L(),此时没有K+跨膜净流动。
①静息状态下,K+静电场强度为___________mV,与静息电位实测值接近,推测K+外流形成的静电场可能是构成静息电位的主要因素。
②为证明①中的推测,研究者梯度增加细胞外K+浓度并测量静息电位。如果所测静息电位的值___________,则可验证此假设。
13.(2023·湖北·统考高考真题)我国科学家研制出的脊髓灰质炎减毒活疫苗,为消灭脊髓灰质炎作出了重要贡献。某儿童服用含有脊髓灰质炎减毒活疫苗的糖丸后,其血清抗体浓度相对值变化如图所示。
回答下列问题:
(1)该疫苗保留了脊髓灰质炎病毒的_______。
(2)据图判断,该疫苗成功诱导了机体的_______免疫反应,理由是______。
(3)研究发现,实验动物被脊髓灰质炎病毒侵染后,发生了肢体运动障碍。为判断该动物的肢体运动障碍是否为脊髓灰质炎病毒直接引起的骨骼肌功能损伤所致,以电刺激的方法设计实验,实验思路是_______,预期实验结果和结论是_______。
(4)若排除了脊髓灰质炎病毒对该动物骨骼肌的直接侵染作用,确定病毒只侵染了脊髓灰质前角(图中部位①)。刺激感染和未感染脊髓灰质炎病毒的动物的感受器,与未感染动物相比,感染动物的神经纤维②上的信息传导变化是:________,神经-肌肉接头部位③处的信息传递变化是:_______。
14.(2023·浙江·统考高考真题)我们说话和唱歌时,需要有意识地控制呼吸运动的频率和深度,这属于随意呼吸运动;睡眠时不需要有意识地控制呼吸运动,人体仍进行有节律性的呼吸运动,这属于自主呼吸运动。人体呼吸运动是在各级呼吸中枢相互配合下进行的,呼吸中枢分布在大脑皮层、脑干和脊髓等部位。体液中的O2、CO2和H+浓度变化通过刺激化学感受器调节呼吸运动。回答下列问题:
(1)人体细胞能从血浆、__________和淋巴等细胞外液获取O2,这些细胞外液共同构成了人体的内环境。内环境的相对稳定和机体功能系统的活动,是通过内分泌系统、__________系统和免疫系统的调节实现的。
(2)自主呼吸运动是通过反射实现的,其反射弧包括感受器、__________和效应器。化学感受器能将O2、CO2和H+浓度等化学信号转化为__________信号。神经元上处于静息状态的部位,受刺激后引发Na+__________而转变为兴奋状态。
(3)人屏住呼吸一段时间后,动脉血中的CO2含量增大,pH变__________,CO2含量和pH的变化共同引起呼吸加深加快。还有实验发现,当吸入气体中CO2浓度过大时,会出现呼吸困难、昏迷等现象,原因是CO2浓度过大导致呼吸中枢__________。
(4)大脑皮层受损的“植物人”仍具有节律性的自主呼吸运动;哺乳动物脑干被破坏,或脑干和脊髓间的联系被切断,呼吸停止。上述事实说明,自主呼吸运动不需要位于__________的呼吸中枢参与,自主呼吸运动的节律性是位于__________的呼吸中枢产生的。
15.(2023·广东·统考高考真题)神经肌肉接头是神经控制骨骼肌收缩的关键结构,其形成机制见图。神经末梢释放的蛋白A与肌细胞膜蛋白Ⅰ结合形成复合物,该复合物与膜蛋白M结合触发肌细胞内信号转导,使神经递质乙酰胆碱(ACh)的受体(AChR)在突触后膜成簇组装,最终形成成熟的神经肌肉接头。
回答下列问题:
(1)兴奋传至神经末梢,神经肌肉接头突触前膜_________内流,随后Ca2+内流使神经递质ACh以_________的方式释放,ACh结合AChR使骨骼肌细胞兴奋,产生收缩效应。
(2)重症肌无力是一种神经肌肉接头功能异常的自身免疫疾病,研究者采用抗原抗体结合方法检测患者AChR抗体,大部分呈阳性,少部分呈阴性。为何AChR抗体阴性者仍表现出肌无力症状?为探究该问题,研究者作出假设并进行探究。
①假设一:此类型患者AChR基因突变,不能产生_______,使神经肌肉接头功能丧失,导致肌无力。
为验证该假设,以健康人为对照,检测患者AChR基因,结果显示基因未突变,在此基础上作出假设二。
②假设二:此类型患者存在_________的抗体,造成_________,从而不能形成成熟的神经肌肉接头,导致肌无力。
为验证该假设,以健康人为对照,对此类型患者进行抗体检测,抗体检测结果符合预期。
③若想采用实验动物验证假设二提出的致病机制,你的研究思路是_________。
16.(2023·湖南·统考高考真题)长时程增强(LTP)是突触前纤维受到高频刺激后,突触传递强度增强且能持续数小时至几天的电现象,与人的长时记忆有关。下图是海马区某侧支LTP产生机制示意图,回答下列问题:
(1)依据以上机制示意图,LTP的发生属于______ (填“正”或“负”)反馈调节。
(2)若阻断NMDA受体作用,再高频刺激突触前膜,未诱发LTP,但出现了突触后膜电现象。据图推断,该电现象与_______内流有关。
(3)为了探讨L蛋白的自身磷酸化位点(图中α位和β位)对L蛋白自我激活的影响,研究人员构建了四种突变小鼠甲、乙、丙和丁,并开展了相关实验,结果如表所示:
注:“+”多少表示活性强弱,“-”表示无活性。
据此分析:
①小鼠乙在高频刺激后______(填“有”或“无”)LTP现象,原因是___________ ;
②α位的自身磷酸化可能对L蛋白活性具有________作用。
③在甲、乙和丁实验组中,无L蛋白β位自身磷酸化的组是__________。
2023年高考模拟题
一、单选题
1.(2023·浙江·统考三模)短期记忆与脑内海马区神经元的环状联系有关,信息在环路中循环运行,使神经元活动的时间延长,相关结构如图所示,其中①②③表示相关神经元。下列叙述正确的是( )
A.神经元①的M处膜电位为外负内正时,膜外的Na+正流向膜内
B.神经元②兴奋后,兴奋的传导方向与膜外局部电流的方向保持一致
C.神经元③在接受上一个神经元刺激产生兴奋后释放出兴奋性神经递质
D.N处的神经递质与突触后膜相应受体结合后,进入膜内进一步发挥作用
2.(2023·河北沧州·校考模拟预测)Piez2是脊椎动物中一种能够感应机械压力刺激的阳离子通道,机械压力刺激通过激活神经细胞膜上的阳离子通道蛋白Piez2而实现信号的转换,下列相关叙述错误的是( )
A.该细胞可以实现压力信号转换为电信号
B.Piez2运输相应阳离子时需要消耗能量
C.对机械压力的感觉在大脑皮层形成
D.运输Piez2的囊泡通过与细胞膜融合将Piez2转运到细胞膜上
3.(2023·安徽合肥·合肥一中校考模拟预测)心肌收缩是 Ca2+流入细胞质触发的,这一过程需要 Ca2+通道 RyR2 来介导,人体对 RyR2 活性的精确调控对维持心跳是至关重要的。某科研团队研究了咖啡因对正常 RyR2 和发生某种突变后的 RyR2的影响,结果如下图所示。下列有关说法正确的是( )
A.低浓度咖啡因可提高 RyR2 活性,高浓度咖啡因可抑制 RyR2 活性
B.上述突变后的 RyR2 仍会受到咖啡因影响,但对咖啡因的敏感程度下降
C.在1mml/L 咖啡因作用下,Ca2+流入细胞需要的能量比 0. 1mml/L 时多
D.正常人饮用咖啡会引起支配心脏的副交感神经兴奋,使心跳加快
4.(2023·广东·广州市第二中学校联考模拟预测)图表示受刺激后,某时刻神经纤维上(①~⑨连续9个位置的膜电位,已知静息电位为-70mV。下列叙述正确的是( )
A.兴奋沿神经纤维由①向⑨传导
B.测膜电位时,电表的电极应放在细胞膜外侧
C.⑨处K+外流,膜外为正电位,膜内为负电位
D.③⑧处Na+的运输均需要消耗能量
5.(2023·浙江·浙江金华第一中学校联考模拟预测)下列关于人体膝跳反射的叙述,正确的是( )
A.在膝跳反射中,先是脑感觉到膝盖下方被叩击,然后小腿踢出
B.膝跳反射的神经中枢位于脊髓,大脑皮层可以控制其活动
C.抑制性中间神经元在膝跳反射中没有兴奋,导致屈肌舒张
D.与伸肌相连的传出神经元释放出神经递质,并作用于肌细胞内部,引起伸肌收缩
6.(2023·浙江·浙江金华第一中学校联考模拟预测)下图为细胞膜结构及其跨膜运输的示意图,下列叙述正确的是( )
A.神经细胞在静息状态下,K+的流动情况可用图中 c 方式表示
B.图中B 表示磷脂双分子层,两层磷脂分子的结构完全相同
C.图中参与 a 、e 过程的能量只能由ATP 提供
D.若图示为突触后膜,则 A 侧为突触间隙
7.(2023·山东菏泽·山东省鄄城县第一中学校考三模)一般的高速路都有限速规定,如车速最高不得超过120km/h,同时要与前车保持200m的距离。另外,我国相关法律规定,禁止酒后驾驶机动车。从神经调节的角度分析这种规定依据的是( )
A.由于不同人的驾驶水平参差不齐,为了行车安全作出了以上规定
B.兴奋在传导和传递过程中需要一定的时间,车速过快或车距太小不能及时反应
C.酒精麻醉了大脑皮层,使机体出现不协调,引起驾车不稳
D.酒后不开车,开车不喝酒,酒驾、醉驾是违法行为
8.(2023·山东济宁·统考三模)NO是一种不储存于囊泡中的神经递质,作为逆行信使参与突触间信号的传递,其在突触前膜内可引起Glu持续释放,作用机理如图所示。下列叙述错误的是( )
A.Glu持续释放是负反馈调节的结果
B.NO通过扩散在细胞间和细胞内进行信号传递
C.突触间隙中Ca2+浓度升高有利于突触后膜释放NO
D.该过程可体现细胞膜具有控制物质进出和细胞间信息交流的功能
9.(2023·山西阳泉·阳泉市第一中学校校考三模)在野外草地玩耍时,旁边的草丛里突然窜出一条蛇,于是你非常紧张:心跳加快,呼吸急促。该过程与自主神经系统的调节有关,下列叙述正确的是( )
①自主神经系统包括传入神经与传出神经
②自主神经系统属于中枢神经系统的一部分
③自主神经系统包括躯体运动神经和内脏运动神经
④自主神经系统支配排尿过程,交感神经兴奋时不会使膀胱缩小
⑤交感神经和副交感神经对同一器官起作用,有利于机体适应环境
⑥紧张时,交感神经兴奋,使支配内脏器官的活动均加强
⑦副交感神经兴奋有利于维持安静状态下的机体稳态
A.①⑤⑥B.④⑤⑦C.②⑤⑥D.③④⑤
10.(2023·广东汕头·统考三模)人对声音的感知与听觉毛细胞有关,毛细胞表面有一簇纤毛突起,当声音振动引起基底膜振动时,能使毛细胞的纤毛倾斜,致使连接丝拉动离子通道打开(图a),内淋巴中的K+进入细胞,最终引起听觉神经兴奋(图b)。以下相关叙述错误的是( )
A.听觉神经纤维末梢与其作用的听觉毛细胞共同构成了效应器
B.毛细胞纤毛受损或内淋巴中离子浓度异常将可能导致听力受损
C.内淋巴中的K+浓度比毛细胞内高,可通过协助扩散的方式进入毛细胞
D.Ca2+进入毛细胞可促进囊泡移动向细胞膜,进而使听觉神经元产生动作电位
11.(2023·海南·统考模拟预测)在篮球赛场上,队员们奔跑、抢断、相互配合,从而完成投篮。下列表述正确的是( )
A.自主神经系统不参与这个过程
B.这些过程涉及一系列的反射活动
C.球员之间相互配合是在脊髓指挥下完成的
D.大量出汗,导致抗利尿激素分泌减少
12.(2023·安徽·校联考模拟预测)人在寒冷、恐惧、失血等紧急情况下,首先引起交感神经兴奋,随后肾上腺髓质分泌的肾上腺素增多。下列有关叙述正确的是( )
A.交感神经包括传入神经和传出神经
B.交感神经参与的反射不受大脑皮层控制
C.交感神经通过神经递质作用于肾上腺髓质细胞
D.该紧急情况下,人体会表现出面色红润等现象
13.(2023·广东梅州·统考三模)Fyn蛋白对于机体学习和记忆非常重要。研究结果表明Fyn蛋白会在封闭和开放的构象之间交替进行,而在开放状态下其具有一定的酶类活性和聚集特性,为了让学习和记忆发生,Fyn蛋白需要形成动态集群。下列相关叙述错误的是( )
A.Fyn蛋白的空间结构改变可能不会失活
B.睡眠期间Fyn蛋白几乎是封闭的构象
C.推测Fyn蛋白可能在突触位置发挥作用
D.Fyn蛋白基因突变会导致学习能力下降
14.(2023·广东梅州·统考三模)瞳孔反射的中枢在脑干,当外界光线较强时,缩瞳纤维兴奋;当外界光线较弱时,扩瞳纤维兴奋,进而控制通光量。此外,去甲肾上腺素也可使交感神经兴奋,间接影响瞳孔大小,下列有关叙述错误的是( )
A.缩瞳纤维、扩瞳纤维分别属于副交感神经和交感神经,二者均属于自主性神经
B.瞳孔反射的结构基础是反射弧,反射弧的基本组成单位是神经元
C.对外界光线的强弱感觉产生于脑干,继而控制瞳孔大小
D.直接决定瞳孔大小的括约肌细胞表面没有去甲肾上腺素的受体
15.(2023·山东·山东省实验中学统考二模)狗的唾液分泌和铃声的关系表明,条件反射是在非条件反射的基础上,通过学习和训练建立的。且条件反射建立之后的维持需要强化,否则就会逐渐减弱甚至完全不出现,即为条件反射的消退。下列有关说法错误的是( )
A.条件反射的消退是一个需要大脑皮层参与的新的学习过程
B.铃声引起唾液分泌的过程中,兴奋在神经纤维上单向传导
C.非条件刺激对于条件反射的建立和维持都是必不可少的
D.条件反射的建立和消退过程中,不同的条件刺激引发了神经元细胞膜不同的电位变化
16.(2023·重庆·重庆南开中学校考模拟预测)胃肠道又被称为人体的“第二大脑”,原因是胃肠道中存在着一套由大量神经元构成的相对独立的内在神经系统。研究表明正常情况下人体的自主神经对胃肠道的内在神经系统具有调节作用,但是在切除自主神经后,内在神经系统依然可以独立调节胃肠道的运动、分泌等功能,下列说法错误的是( )
A.副交感神经兴奋时,可以引起胃肠蠕动和消化液分泌加强,进而提高消化吸收速率
B.由内在神经系统独立调节肠道运动的过程不能称为反射,因为没有完整反射弧的参与
C.神经冲动沿神经元的轴突传递时,膜外局部电流的方向是从未兴奋部位流向兴奋部位
D.如果切除了小肠神经后盐酸依然可以刺激小肠黏膜产生促胰液素,则说明促胰液素分泌过程中不存在神经调节
二、多选题
17.(2023·江苏扬州·扬州中学校考三模)如图为膝跳反射模式图,①~⑥表示细胞或结构,下列有关叙述正确的是( )
A.结构④⑤是该反射弧的传出神经,兴奋在反射弧中为单向传导
B.神经递质只有在进入下一神经元内与受体结合后才能发挥作用
C.抑制性神经元释放的递质会使下一神经元静息电位绝对值增大
D.发生膝跳反射时,①处肌肉发生收缩的同时⑥处肌肉发生舒张
三、综合题
18.(2023·安徽合肥·合肥一中校考模拟预测)我国科学家首次通过实验揭示了“恶心-呕吐”的生理机制,绘制出了当胃肠道遭受毒素入侵后,从肠道到大脑的防御反应神经通路(如下图)。研究结果显示,脑干孤束核中有多种神经元,其中只有表达速激肽基因的神经元 (M 神经元)才能接收到迷走神经传来的信息,并通过释放速激肽来传导信息,最终激活“呕吐中枢”,通过调节负责膈肌和腹肌同时收缩的神经元,引发呕吐行为。
(1)据图可知,食物中的毒素会与肠嗜铬细胞膜上的受体特异性结合,会使肠嗜铬细胞释放大量5-羟色胺(5-HT),5-HT 的释放方式应该是______________,这种物质跨膜运输方式_____________(填“需要”或“不需要”)消耗能量。迷走神经感觉末梢的特异性受体与 5-HT 结合后,产生兴奋,其膜外电位发生的变化是___________________。
(2)食源性细菌被机体摄入后,会在肠道内产生毒素,刺激机体的“厌恶中枢”在____________产生与“恶心”相关的厌恶性情绪,引发的呕吐行为可将摄入的有毒食物排出消化道。结合上述信息可知,由变质食物引发呕吐的反射弧中,效应器是_____________。
(3)临床研究发现,化疗药物会激活癌症患者体内与上述相同的神经通路。科研人员欲根据实验揭示的“恶心-呕吐”的生理机制,研发针对化疗患者的抗恶心药物,请根据上述图文信息,为研究人员提供一个合理的研发思路:_______________________________________。
19.(2023·海南·统考模拟预测)记忆是人类生存发展的需要,是人类智能的因素、学习的基础,也是完成各项工作的基本保证。为探究铅中毒对记忆的影响,科学家以大鼠为实验对象进行研究,将大鼠分为四组,其中一组饮适量的水,其余三组饮等量不同浓度的醋酸铅溶液,60天后进行检测。
检测a:用下图所示的水迷宫(池水黑色,大鼠无法看到平台)进行实验,大鼠从入水点入水,训练其寻找水面下隐蔽平台,重复训练4天后撤去平台,测定大鼠从入水点到达原平台水域的时间。
检测b:测定脑组织匀浆铅含量及乙酰胆碱酯酶(AChE)活性。ACh活性检测原理:AChE可将乙酰胆碱(ACh) 水解为胆碱和乙酸,胆碱会与显色剂反应显色,可根据颜色深浅计算酶活性。检测结果如下表,请回答下列问题:
(1)表中用于评价大鼠学习记忆能力的指标是____________,通过该指标可知第_______________组大鼠学习记忆能力最强。
(2)ACh是与学习记忆有关的神经递质,该神经递质由突触前膜释放,进入________________,与突触后膜上的_________结合,引发突触后膜电位变化。ACh发挥效应后在____________酶的催化下水解,本实验通过_________的生成量,进而计算该酶的活性。
(3)表中结果表明,脑组织铅含量越_________,ACh水解速度越慢。
(4)水迷宫实验过程中,使短期记忆转化为长期记忆的措施是____________,以此强化____________之间的联系。
20.(2023·河南新乡·校考模拟预测)近年来,狗和猫等已成为很多人的生活伴侣,但它们也可能成为致命的元凶。狂犬病是一种由狂犬病毒引起的急性传染病,狂犬病毒会入侵人体的中枢神经系统。回答下列问题:
(1)人突然被狗追咬过程中,兴奋在神经纤维上以________的形式传导,兴奋传至________使人产生痛觉。
(2)突然受到惊吓会导致人尿失禁,原因是________。
(3)惊吓使心跳加快、呼吸加速而出汗,此过程中下丘脑通过分泌________激素作用于垂体,垂体分泌的相关激素作用于甲状腺,引起甲状腺激素分泌增多,细胞代谢加快,甲状腺激素的靶细胞是________。
(4)人若被狗咬伤后,要立即到医院处理伤口,注射狂犬疫苗并在伤口周围注射抗病毒血清。狂犬疫苗在免疫学上相当于________,其作用主要是刺激机体建立特异性免疫,此过程中T淋巴细胞分泌的淋巴因子的作用是________。当下次被狂犬病毒侵染时,________细胞会增殖、分化为________细胞,从而分泌大量抗体,快速消灭抗原。
正常
小鼠
甲
乙
丙
丁
α位突变为缬氨酸,该位点不发生自身磷酸化
α位突变为天冬氨酸,阻断Ca2+/钙调蛋白复合体与L蛋白结合
β位突变为丙氨酸,该位点不发生自身磷酸化
L蛋白编码基因确缺失
L蛋白活性
+
++++
++++
+
-
高频刺激
有LTP
有LTP
?
无LTP
无LTP
组别
醋酸铅溶液浓度/(g·L-1)
脑组织铅含量/(g·g prt-l)
AChE活性/(U·mg prt-1)
到达原平台水域的时间/s
①
0
0.18
1.56
22.7
②
0.05
0.29
1.37
23.1
③
1.00
0.57
1.08
26.9
④
2.00
1.05
0.76
36.4
相关试卷
这是一份(全国通用)2013-2023年高考生物真题分项汇编专题10植物的激素调节(学生版+教师版),文件包含全国通用2013-2023年高考生物真题分项汇编专题10植物的激素调节解析版docx、全国通用2013-2023年高考生物真题分项汇编专题10植物的激素调节学生版docx等2份试卷配套教学资源,其中试卷共52页, 欢迎下载使用。
这是一份(全国通用)2013-2023年高考生物真题分项汇编专题06遗传的分子基础(学生版+教师版),文件包含全国通用2013-2023年高考生物真题分项汇编专题06遗传的分子基础解析版docx、全国通用2013-2023年高考生物真题分项汇编专题06遗传的分子基础学生版docx等2份试卷配套教学资源,其中试卷共63页, 欢迎下载使用。
这是一份(全国通用)2013-2023年高考生物分项汇编专题02物质进出细胞、酶和ATP(学生版+教师版)

