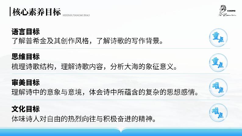
高中语文13.2* 致大海获奖课件ppt
展开1、本课件由公众号课件研究所出品,受《中华人民共和国著作权法》的保护,其著作权归作者所有,您购买的是课件的使用权,仅限在个人课堂教学范围以内使用。2、本课件仅供购买者一人使用,不得将购买的课件及其他素材用于再出售、出借、和他人共享、拼单、参赛、在其他平台发布或作为礼物赠送他人。如涉及以上条款,均属于侵犯我方权益,对于以上违法行为,我方将坚决采取法律武器维权。3、本课件包含无法被查看到的隐藏水印,仅在维权时用于追踪侵权路径,不影响您的课堂使用。
将此链接复制到手机微信或电脑浏览器中打开,即可查看我们的课件使用帮助中心(更新中),您的部分疑问可以在此得到解答,您的建议、不满、催更也都可以凭此向我们提出。我们会积极听取大家的反馈,并不断优化课件。微信、QQ等信息繁杂,恕不在微信、QQ上回应此类问题:
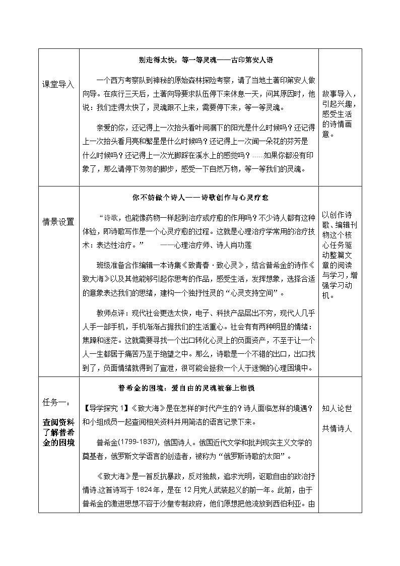
别走得太快 等一等灵魂
班级准备合作编辑一本诗集《致青春·致心灵》,借鉴普希金的诗作《致大海》以及其他能够引起你思考的作品,感受生活,发挥想象,选择合适的意象表达我们的思绪,建构一个独抒性灵的“心灵支持空间”。
现代社会更迭太快,电子、科技产品层出不穷,现代人几乎人手一部手机,手机渐渐占据我们的生活重心。社会有有两种明显的情绪:焦躁和迷茫。这就需要寻找一个出口转化心灵上的负面资产,不至于让一个人一生都居于痛苦乃至于绝望之中。那么,诗歌是一个不错的出口,出口找到了,负面情绪就得到了宣泄,很可能会拯救一个人于迷惘的心理困境中。
《致大海》是在怎样的时代产生的?诗人面临怎样的境遇?和小组成员一起查阅相关资料并用简洁的语言记录下来。
《致大海》是一首反抗暴政,反对独裁,追求光明,讴歌自由的政治抒情诗,这首诗写于1824年,是在12月党人武装起义的前一年。此前,由于普希金的激进思想不容于沙皇专制政府,他们原想把他流放到西伯利亚。由于他老师说情,让他去了南高加索,其实是变相流放。普希金性格刚正不阿,不愿迎合当地总督,又被革职遣送回乡(第二次流放)。临走前,普希金站在高加索海边登高望远,波涛汹涌的大海激荡起他的万端思绪,流放生活期间远离朋友、远离文学界,精神上非常孤独,他也曾产生过从海上逃亡到南欧、彻底离开俄国的计划,但宣告失败。就是在这种抗争无效、期望渺茫的心境中,孕育了这首诗篇。
从那时起,凡是在海岸上徘徊的人,在那浅浅的小船和空旷的黄沙之间,借着心、目光和耳朵他会听到,普希金诗句像金屑那样洋洋洒洒……——聂鲁达读《致大海》后的评述
大海是一个象征,普希金是一个象征,他高举着自由的火把照亮一代又一代人的前程。 ——王立中
自然万象与我灵魂的共振
俄语朗诵《致大海》:触摸诗心,感受海浪与灵魂的震颤。
注:普希金是用俄语写作该诗,听原文朗诵更能体验其中的韵律美。
这里没有华丽的词藻,这里只有诗;没有任何虚有其表的炫耀。一切都简朴,一切都雍容大方。——果戈里
可以把普希金的诗比作因感情和思想而变得炯炯有神的眼睛的美,如果您夺去这双眼睛变得炯炯有神的感情和思想,它们只是美丽的眼睛,却不再是神气和秀美的眼睛了。——别林斯基
我们虽然不懂俄语,但从朗诵声里依然能感受到诗里澎拜热烈的情感,请阅读课本译文,说一说《致大海》表达了作者怎样的思想感情。
再见吧,自由的元素!最后一次了,在我眼前你的蓝色的浪头翻滚起伏,你的骄傲的美闪烁壮观。
首句中,诗人称呼大海为“自由的元素”。“自由”二字奠定了“大海”象征意蕴的基础,也成为大海与诗人之间亲密情感关联的源头所在。诗人运用了第二人称来称呼大海,可以看出,这是诗人与大海的对话,把海当知己。
仿佛友人的忧郁的絮语,仿佛他别离一刻的招呼,最后一次了,我听着你的喧声呼唤,你的沉郁的吐诉。
诗歌一二节都运用“最后一次了”,第一次从视觉的角度,第二次从听觉角度。反复的吟咏慨叹,表达对大海的依恋不舍之情。大海对诗人也含着款款深情,此刻的诗人和“大海”,好像一对心意相通的挚友,因此诗人才把自己内心的苦痛向朋友倾吐。
“全心渴望的国度”“你在期待,呼唤…… 我却被束缚住”“他已经在苦恼里长眠”“他去了,使自由在悲泣中”“暴君看守得非常严密”
诗人回忆“多么常常地,在你的岸上”的种种情景,也放飞思绪联想到拿破仑和“另一个天才”, 表达了崇尚自由的精神,但并不能像大海一样自由地展示,不能随心所欲地应和大海的召唤,为这个愿望得不到实现而苦恼而痛苦而呐喊。但并没有绝望,因为自己的整个心灵被大海的形象和声响充斥。
再见吧,大海!你壮观的美色将永远不会被我遗忘我将久久地,久久地听着你在黄昏时分的轰响心里充满了你,我将要把你的山岩,你的海湾你的光和影,你的浪花的喋喋不休带到森林,带到寂静的荒原
诗人在海边倾诉许久后,即将离开,表示永不忘记大海的形象和声响,决心把大海的精神带向自己足迹所将要到达的地方,永远不会忘记自由,会为自由勉励自己,为自由奋斗不已。所以这里情感是激昂的,意志是坚定的,情绪是高涨的。
《致大海》在结构上呈现了一种庄严的美感,与中国传统的审美趣味一致,你发现了吗?
依照提示补全空缺的内容
1--2节写诗人向大海告别,表达了 ;
3-13节回忆 ;联想了 。
14-15节表明 。
再次朗读诗歌,并划出描写大海句子并加以概括。
大海的美丽:波浪、容光;
大海的人情味:悲哀的喧响、召唤的喧响;
大海的深远:心灵的愿望所在;
大海的特点:自由、寂静、反复无常、任性……
大海的形象和诗人的热爱之间有什么关系?请指出大海的象征意义。
①大海是诗人内心激烈情感的具象化。大海的澎湃汹涌,是诗人沉郁、愤懑心情的写照。诗人对大海的倾诉,实则是与自己内心的对话。
②大海是自由、勇敢、热烈、倔强不屈的斗争精神的象征。诗人通过表达对人格化的大海的赞美与渴望,抒发了自己即使身处桎梏与束缚,依然不放弃追求自由与正义的决心与信念。
诗歌在8-12节写到了拿破仑、拜伦,他们和大海有何联系?
三者都有着不屈不挠的自由精神。拿破仑追求自由,领导法国资产阶级革命,推翻当时的封建统治,虽然仍为反动势力打败,放逐于小岛上,但仍不能动摇他寻求自由的决心。拜伦虽然一个是诗人,但他是一个永远追求自由的战士,他以志愿军的身份参与希腊反封建革命,虽然不幸牺牲,但他的精神永存。从这一点上说,他们都与大海一样,有着自由奔放、冲破一切障碍的精神。因此,诗中“大海”、拜伦和拿破仑作为“三位一体”的意象,同时成为了“自由”的象征。
1804年建立法兰西帝国,自任皇帝,实行资本主义改革,制定《拿破仑法典》。
1814年退位,随后被流放至厄尔巴岛。
1815年建立百日王朝后再度战败于滑铁卢后被流放。
1821年5月5日拿破仑病逝于圣赫勒拿岛。
1795年10月5日临危受命,平定了王党分子的叛乱。后远征意大利,打败奥地利并侵入埃及。
1799年发动雾月政变,就任第一执政。
法兰西第一帝国皇帝杰出的资产阶级政治家、军事家
英国伟大的浪漫主义诗人
其诗作以辛辣的社会讽刺批评和对自由民主的讴歌,极大鼓舞了欧洲民族民主运动,在世界各国的革命志士心中引起了强烈共鸣。
我的表达:(课外作业)
追逐普希金之光 书写我的世界
读舒婷 去看另一片海
高中语文人教统编版选择性必修 中册13.2* 致大海优秀ppt课件: 这是一份高中语文人教统编版选择性必修 中册13.2* 致大海优秀ppt课件,共18页。PPT课件主要包含了假如生活欺骗了你等内容,欢迎下载使用。
高中人教统编版13.2* 致大海精品ppt课件: 这是一份高中人教统编版13.2* 致大海精品ppt课件,文件包含统编版高中语文选择性必修中册132《致大海》课件pptx、部编版高中语文选择性必修中册132致大海教案docx等2份课件配套教学资源,其中PPT共23页, 欢迎下载使用。
高中语文人教统编版选择性必修 中册13.2* 致大海教课课件ppt: 这是一份高中语文人教统编版选择性必修 中册13.2* 致大海教课课件ppt

