2024年山东省聊城市莘县中考二模化学试题(原卷版+解析版)
展开亲爱的同学们,伴随着考试的开始,你又走进了一个新的人生驿站。请你在答题之前,一定要仔细阅读以下说明。
1.试题由选择题与非选择题两部分组成,共8页,选择题40分,非选择题60分,共100分,考试时间60分钟。
2.将姓名、考场号、考号、座号填写在试题和答题卡指定的位置。
3.试题答案全部写在答题卡上,完全按照答题卡中的“注意事项”答题。
4.考试结束,答题卡和试题一并交回。
愿你放松心情,放飞思维,充分发挥,争取交一份圆满的答卷。
可能用到的相对原子质量:
第I卷 选择题(共40分)
一、选择题(本题包括16小题,共40分。每小题只有一个选项符合题意。1~8小题每题2分,9~16小题每题3分)
1. “济郑牵手 山河相依”2023年12月8日济郑高铁全线开通。济郑高铁山东段建有济南、茌平、聊城、莘县四个站点,每一站点路段都有情有景,发挥着各自的独有魅力。下面描述的四个站点路段的情景中包含化学变化的是
A. 泉城(济南)——趵突泉泉水喷涌
B. 全国百强县(茌平)——利用铝土矿冶炼金属铝
C. 江北水城(聊城)——摩天轮在蓝天白云间徐徐转动
D. 中国蔬菜第一县(莘县)——蔬菜瓜果飘香
【答案】B
【解析】
【详解】A、趵突泉泉水喷涌过程中,只是水的位置发生改变,没有新物质生成,属于物理变化,不符合题意;
B、利用铝土矿冶炼金属铝过程中,有新物质生成,属于化学变化,符合题意;
C、摩天轮在蓝天白云间徐徐转动过程中,只是物体的位置发生改变,没有新物质生成,属于物理变化,不符合题意;
D、蔬菜瓜果飘香过程中,只是微粒的运动,没有新物质生成,属于物理变化,不符合题意。
故选B。
2. 化学用语是国际通用的化学语言,下列化学符号及含义正确的是
A. 、子中的“2”都表示离子所带电荷数
B. “”既可以表示一个钠原子,也可以表示一个钠元素
C. “”表示4个氧原子
D. 硫酸铁的化学式为
【答案】A
【解析】
【详解】A、化学符号右上角的数字,表示一个该离子所带的电荷数,、子中的“2”都表示离子所带电荷数,正确;
B、元素符号的意义:表示一种元素,表示这种元素的一个原子;“Na”是钠元素的元素符号,既可以表示一个钠原子,也可以表示钠元素,元素只讲种类不论个数,错误;
C、化学符号前面的数字,表示微粒的个数;“”表示2个氧分子,错误;
D、硫酸铁中,铁元素显+3 价,硫酸根显-2价,书写化学式时,一般正价的写在左边,负价的写在右边,根据化合物中各元素化合价代数和为零,硫酸铁的化学式为,错误。
故选A。
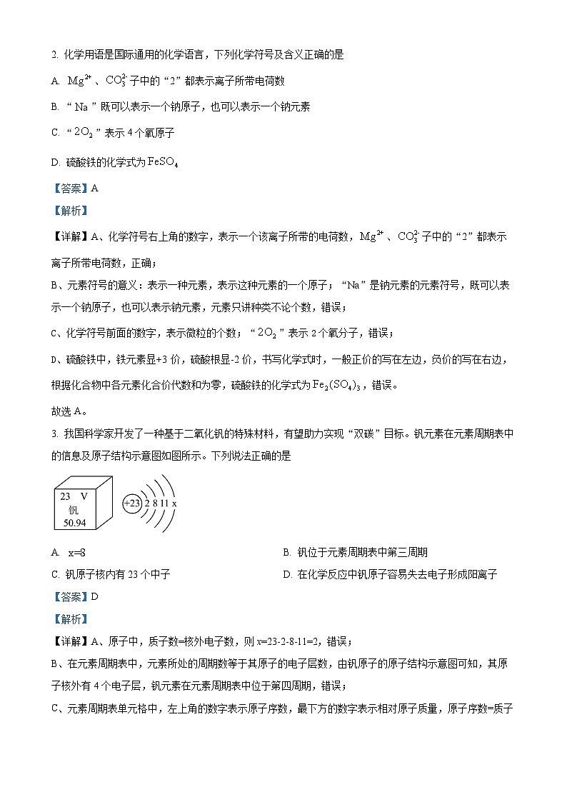
3. 我国科学家开发了一种基于二氧化钒的特殊材料,有望助力实现“双碳”目标。钒元素在元素周期表中的信息及原子结构示意图如图所示。下列说法正确的是
A. B. 钒位于元素周期表中第三周期
C. 钒原子核内有23个中子D. 在化学反应中钒原子容易失去电子形成阳离子
【答案】D
【解析】
【详解】A、原子中,质子数=核外电子数,则x=23-2-8-11=2,错误;
B、在元素周期表中,元素所处的周期数等于其原子的电子层数,由钒原子的原子结构示意图可知,其原子核外有4个电子层,钒元素在元素周期表中位于第四周期,错误;
C、元素周期表单元格中,左上角的数字表示原子序数,最下方的数字表示相对原子质量,原子序数=质子数,相对原子质量≈质子数+中子数,则钒原子的中子数约为51-23=28,错误;
D、根据x=2,可知钒原子最外层电子数为2,少于4个,在化学反应中钒原子容易失去电子形成阳离子,正确。
故选D。
4. 化学是一门以实验为基础的自然科学,正确规范的操作是实验成功和安全的重要保障。下列实验操作正确的是
A. 验满二氧化碳B. 称量药品的质量
C. 稀释浓硫酸D. 测定溶液
【答案】C
【解析】
【详解】A、检验二氧化碳是否收集满时,应将燃着的木条放在集气瓶口,不能伸入瓶中,错误;
B、因为氢氧化钠有腐蚀性,不能在称盘或称量纸上直接称量,需放在已知质量的小烧杯内或表面皿上称量,错误;
C、浓硫酸溶于水放出大量的热,密度大于水,稀释浓硫酸时,要把浓硫酸缓缓地沿器壁注入水中,同时用玻璃棒不断搅拌,以使热量及时扩散,一定不能把水注入浓硫酸,以防止酸液飞溅,正确;
D、用pH试纸测定溶液pH时,正确的操作方法为在白瓷板或玻璃片上放一小片pH试纸,用玻璃棒蘸取待测液滴到pH试纸上,把试纸显示的颜色与标准色卡比较,读出pH,不能将pH试纸伸入待测液中,以免污染待测液,错误。
故选C。
5. 阳台无土栽培蔬菜已成为人们“享受绿色生活”的家庭时尚。以下某营养液配方中所用溶质的化学式,其中属于复合肥料的是
A. B. C. D.
【答案】B
【解析】
【详解】A、Ca(NO3)2中含有氮元素,属于氮肥,错误;
B、KNO3中含有氮、钾两种元素,属于复合肥,正确;
C、(NH4)2 SO4中含有氮元素,属于氮肥,错误;
D、Ca(H2 PO4)2中含有磷元素,属于磷肥,错误。
故选B。
6. 下列是摘录小马虎同学化学笔记本中记录的部分内容,其中正确的是
A. 用嘴吹灭蜡烛和用灯帽盖灭酒精灯,二者灭火原理相
B. 等质量的酸和碱充分反应所得溶液的
C. 铁丝在氧气中燃烧的现象:剧烈燃烧、火星四射、放出热量、生成黑色固体
D. 长期饮用硬水不利于身体健康,过滤可以将硬水转化成软水
【答案】C
【解析】
【详解】A、用嘴吹灭蜡烛原理是通过空气的流动带走热量,可降低可燃物的温度至着火点下,用灯帽盖灭酒精灯原理是隔绝空气(或氧气),二者灭火原理不相同,错误;
B、由稀硫酸和氢氧化钠反应的化学方程式H2SO4+2NaOH═Na2SO4+2H2O可知,每98份质量的硫酸和80份质量的氢氧化钠恰好完全反应,等质量的硫酸和氢氧化钠充分反应,氢氧化钠过量,所得溶液的pH>7,因此等质量的酸和碱充分反应所得溶液的pH不一定等于7,错误;
C、铁丝在氧气中燃烧的现象:剧烈燃烧、火星四射、放出热量、生成黑色固体,正确;
D、长期饮用硬水不利于身体健康,过滤只能除去水中的不溶性杂质,不能除去水中的可溶性钙镁化合物,不可以将硬水转化成软水,错误。
故选C。
7. 汽车开动和人的生命活动提供能量的两个过程如图所示,下列分析不正确的是
A. 、、(葡萄糖)都属于氧化物
B. 葡萄糖氧化产生的二氧化碳若不能及时排出人体,则血液的酸性增强
C. 在汽油中加入适量乙醇作为汽车燃料,可适当节省石油资源
D. 两个过程都是通过氧化反应释放出能量
【答案】A
【解析】
【详解】A、C6H12O6 (葡萄糖)由碳、氢、氧三种元素组成,不属于氧化物,故选项说法错误;
B、二氧化碳若不能及时排出人体,二氧化碳和水反应生成碳酸的量增加,酸性增强,故选项说法正确;
C、乙醇具有可燃性,可以作燃料,在汽油中加入适量乙醇作为汽车燃料,可适当节省石油资源,故选项说法正确;
D、汽车开动和人的生命活动提供能量的两个过程中都有氧气参与反应,两个过程都是通过氧化反应释放出能量,故选项说法正确;
故选:A。
8. 如图为某反应的微观过程,下列有关说法不正确的是
A. 此反应属于化合反应B. 参加反应的两种分子个数比为
C. 反应前后两种化合物的质量比为D. 反应前后催化剂的质量和化学性质保持不变
【答案】B
【解析】
【分析】由图可知,该反应为甲烷和氧气在催化剂作用下转化为甲醇,该反应的化学方程式为:2CH4+O22CH3OH。
【详解】A、该反应是由两种物质生成一种物质的反应,属于化合反应,说法正确,不符合题意;
B、由化学方程式可知,反应物中,参加反应的分子个数比为2:1或1:2,说法错误,符合题意;
C、该反应涉及三种物质,分别是甲烷、氧气、甲醇,甲烷是由C、H元素组成的纯净物,属于化合物,氧气是由氧元素组成的纯净物,属于单质,甲醇是由C、H、O三种元素组成的纯净物,属于化合物,故反应前后,甲烷、甲醇的质量比为:(16×2):(32×2)=1:2,说法正确,不符合题意;
D、化学反应前后,催化剂质量和化学性质不变,说法正确,不符合题意。
故选B。
9. 下图为中考化学试卷答题卡中用于识别考生信息的条形码(样码)。条形码有黏性,其黏性主要来源于胶黏剂丙烯酸。丙烯酸的化学式为C3H4O2,下列有关说法正确的是
A. 丙烯酸的相对分子质量为72g
B. 丙烯酸中含有9个原子
C. 丙烯酸中氢、氧元素的质量比是2:1
D. 丙烯酸中氢元素的质量分数最小
【答案】D
【解析】
【详解】A、丙烯酸的相对分子质量为:12×3+4+16×2=72,相对分子质量是一个比值,单位为“1”,常省略不写,故丙烯酸的相对分子质量为72,说法错误,不符合题意;
B、丙烯酸由丙烯酸分子构成,每个丙烯酸分子由9个氧原子构成,说法错误,不符合题意;
C、丙烯酸中氢元素与氧元素的质量比=(14):(162)=1:8,说法错误,不符合题意;
D、丙烯酸中氢元素的质量分数最小,说法正确,符合题意,故选D。
10. 如图所示,分液漏斗中装有物质X,集气瓶中装有物质Y,当向集气瓶中加入少量X后,发现气球没有明显变化。则X和Y可能是下列组合中的
A. 过氧化氢、二氧化锰B. 稀盐酸、石灰石C. 石灰水、碳酸钠粉末D. 水、硝酸铵
【答案】C
【解析】
【分析】当向集气瓶中加入少量X后,发现气球没有明显变化,说明在此过程中,瓶内气压没有明显变化,即没有明显温度变化,没有气体生成,瓶内的气体没有被吸收。
【详解】A、过氧化氢在二氧化锰催化作用下分解生成水和氧气,两物质混合后,瓶内气体增多,气压增大,气球胀大,不符合题意;
B、石灰石的主要成分是碳酸钙,碳酸钙与盐酸反应生成氯化钙、水和二氧化碳,两物质混合后,瓶内气体增多,气压增大,气球胀大,不符合题意;
C、碳酸钠溶液与石灰水混合,发生复分解反应,生成碳酸钙沉淀和氢氧化钠,在此过程中瓶内没有明显温度变化,没有气体生成,瓶内的气体没有被吸收,气球没有明显变化,符合题意;
D、硝酸铵溶于水吸收热量,瓶内温度下降,气压减小,气球变瘪,不符合题意。
故选C。
11. 中国古代文献记载中蕴含着丰富的化学知识,传统文化及工艺对人类文明贡献巨大,我们应该尊崇与弘扬。下列相关说法中正确的是
A. 《吕氏春秋》记载“金(即铜单质)柔锡(即锡单质)柔,合两柔则刚(即坚硬)”。这句话说明合金的熔点一般比其组分金属的熔点高。
B. 宋代《千里江山图》历经千年色彩依然,其中绿色来自孔雀石颜料(主要成分为),主要成分为碱。
C. 《石灰吟》是明代诗人于谦的一首托物言志诗。其中“烈火焚烧若等闲”是指由生石灰生产熟石灰的过程。
D. 西汉时代的《淮南万毕术》中有“曾青[,溶液]得铁则化为铜”之说。其中包含的化学反应基本类型属于置换反应。
【答案】D
【解析】
【详解】A、《吕氏春秋》记载“金(即铜单质)柔锡(即锡单质)柔,合两柔则刚(即坚硬)”,这句话说明合金的硬度一般比其组分金属的硬度大,错误;
B、碱指在水溶液中电离出的阴离子全部都是OH-的化合物。Cu2(OH)2CO3中阴离子是氢氧根离子和碳酸根离子,不属于碱,错误;
C、烈火焚烧若等闲指的是碳酸钙在高温的条件下生成氧化钙和二氧化碳,错误;
D、“曾青[CuCl2溶液]得铁则化为铜”包含的化学反应是铁和氯化铜反应生成铜和氯化亚铁,该反应是由一种单质和一种化合物反应生成一种单质和一种化合物的反应,属于置换反应,正确。
故选D。
12. 元素化合价和物质类别是认识物质的两个重要维度。如图是以物质类别为横坐标、氯元素的化合价为纵坐标制成的氯元素的“价类二维图”。下列说法不正确的是
A. 图中M处代表的物质类别为单质B. 甲的化学式为Cl2O3
C. 乙的水溶液可以用于金属除锈D. 丙物质可能是生活中常见的调味剂
【答案】B
【解析】
【详解】A、M处对应的物质为0价,单质是0价,所以M处代表的物质类别为单质,A正确;
B、甲为氧化物,在甲物质中氯元素显+4价,氧元素显-2价,则甲的化学式为ClO2,故B错误;
C、乙为酸,在乙物质中氯元素显-1价,则乙的化学式为HCl,HCl的水溶液为盐酸,盐酸能和氧化铁反应,用于金属除锈,故C正确;
D、丙为盐,其中氯元素的化合价为-1价,丙可能是NaCl,NaCl是生活中常见的调味剂,故D正确。
故选B。。
13. 归纳总结是一种重要而有效的学习方法,下列对有关化学知识的总结完全正确的是
A. AB. BC. CD. D
【答案】D
【解析】
【详解】A、①浓盐酸具有挥发性,打开浓盐酸的瓶塞,瓶口出现白雾,正确;②稀盐酸中滴加酚酞试液,稀盐酸显酸性,不能使无色酚酞试液变色,错误;故选项不符合题意;
B、①生铁是铁、碳等混合而成,属于混合物;石灰石主要成分是碳酸钙,还含有其它物质,属于混合物;天然气主要成分是甲烷,还含有其它物质,属于混合物,正确;②苛性钠是氢氧化钠俗称,氢氧化钠是电离时产生的阴离子都是氢氧根离子的化合物,属于碱;氯化钠是由钠离子和氯离子构成的化合物,属于盐;碳酸钠是由钠离子和碳酸根离子构成的化合物,属于盐,错误;故选项不符合题意;
C、①氮气和二氧化碳都不燃烧,且不支持燃烧,用燃着木条无法鉴别氮气和二氧化碳,错误;②羊毛的主要成分是蛋白质,灼烧有烧焦羽毛的气味,合成纤维灼烧无此气味,气味不同,用灼烧法可以鉴别合成纤维和羊毛,正确;故选项不符合题意;
D、① CO2 不燃烧,也不支持燃烧,可用于灭火,正确;②浓硫酸具有吸水性,可做干燥剂,正确;故选项符合题意;
故选:D。
14. 推理、归纳、类比、对照是学习化学的有效方法,其中合理的是
A. 复分解反应一定生成沉淀、气体和水
B. 碱的水溶液通常呈碱性,则呈碱性的溶液不一定是碱的溶液
C. 最外层电子数相同的原子,其化学性质一定相似
D. 某物质燃烧生成和则该物质一定含有碳、氢、氧三种元素
【答案】B
【解析】
【详解】A、复分解反应一定生成沉淀或气体或水,错误;
B、碱的溶液呈碱性,呈碱性的溶液不一定是碱溶液,如碳酸钠溶液属于盐溶液却显碱性,正确;
C、原子的化学性质由最外层电子数决定,但最外层电子数相同的原子化学性质不一定相似,如氦原子和镁原子,氦原子的最外层电子数为2,但其核外只有一个电子层,属于稀有气体元素的原子,化学性质稳定;镁原子的最外层电子数为2,在化学反应中易失去2个电子而形成阳离子;尽管最外层电子数相同,但它们化学性质不相似,错误
D、某物质燃烧生成CO2和H2O,参加反应的氧气中含有氧元素,根据质量守恒定律可知,该物质一定含有碳、氢两种元素,可能含有氧元素,错误。
故选B。
15. 为除去下列物质中的杂质,所选试剂或操作方法正确的是
A. AB. BC. CD. D
【答案】A
【解析】
【详解】A、HCI能与过量CaCO3反应生成氯化钙、水和二氧化碳,再过滤除去过量的碳酸钙,能除去杂质且没有引入新的杂质,符合除杂原则,故选项正确;
B、CaO和CaCO3均能与稀盐酸反应,不但能把杂质除去,也会把原物质除去,不符合除杂原则,故选项错误;
C、CaCl2能与过量Na2CO3溶液反应生成碳酸钙沉淀和氯化钠,能除去杂质但引入了新的杂质过量的碳酸钠,不符合除杂原则,故选项错误;
D、除去二氧化碳中的氧气,不能在混合气体中燃烧木炭,因为氧气含量较少时,木炭燃烧会生成一氧化碳,会引入新的杂质,不符合除杂原则,故选项错误;
故选:A。
16. 化学兴趣小组同学在探究金属与酸的反应时做了如图1实验,分别将形状、质量相同的、、、和放入烧瓶中,再注入足量体积和浓度均相同的稀硫酸,利用压强传感器采集数据,得到图2所示的气压变化情况。下列有关说法错误的是
A. 五种金属中的金属活动性最强B. 充分反应后与稀硫酸反应产生的质量比少
C. 反应结束后消耗稀硫酸最少的金属是D. 由图2可知金属不能与稀硫酸反应
【答案】C
【解析】
【详解】A、由图2可知,镁与稀硫酸反应压强变化最快,反应最剧烈,说明五种金属中Mg的金属活动性最强,说法正确,不符合题意;
B、根据化学方程式Zn+ H2SO4 = ZnSO4 + H2↑、Fe + H2SO4 = FeSO4 + H2↑ 可知,每65份质量锌能生成2份质量氢气,每56份质量铁能生成2份质量氢气,等质量的锌和铁与足量硫酸反应,Zn与稀硫酸反应产生H2的质量比Fe少,说法正确,不符合题意;
C、由图2可知,反应结束后,Al产生压强最大,说明生成氢气质量最多,根据质量守恒定律,产生的氢气来源于酸中的氢元素,说明反应结束后消耗稀硫酸最多的金属是Al,说法错误,符合题意;
D、由图2可知压强不变,说明没有气体放出,金属Cu不能与稀硫酸反应,说法正确,不符合题意。
故选C
第Ⅱ卷 非选择题(共60分)
二、填空题(本题包括4小题,共28分)
17. 请结合所学知识,用化学符号回答下列有关问题。
(1)2个硫离子_____。
(2)依据金属活动性顺序填写对应的金属 ___ ___
(3)标出重铬酸钾()中铬元素的化合价____。
【答案】(1)2S2-
(2) ①. Hg ②. Ag
(3)
【解析】
【小问1详解】
离子的表示方法是在表示该离子的元素符号(或原子团)右上角,标出该离子所带的正负电荷数,数字在前,正负符号在后,带1个电荷时,1要省略。表示多个该离子,在其离子符号前加上相应的数字;1个硫离子带2个单位的负电荷,2个硫离子表示为2S2-;
【小问2详解】
金属活动性顺序表为:K、Ca、Na、Mg、Al、Zn、Fe、Sn、Pb、(H)、Cu、Hg、Ag、Pt、Au;所以应填入的元素符号为:Hg、Ag;
【小问3详解】
重铬酸钾(K2Cr2O7)中钾元素显+1,氧元素显-2,设铬元素的化合价是x,根据在化合物中正负化合价代数和为零,可得:(+1)×2+2x+(-2)×7=0,则x=+6。元素化合价的书写方法为在该元素符号的正上方用正负号和数字表示,正负号在前,数字在后,所以重铬酸钾(K2Cr2O7)中铬元素的化合价表示为:;
18. 家庭厨房就是一个化学小世界,“锅碗瓢盆”、“油盐酱醋”、“五谷杂粮”中包含着许多化学知识,请回答下列问题:
(1)“锅碗瓢盆”中,属于有机合成材料的是_____(填字母序号)
A. 紫砂锅B. 陶瓷碗C. 不锈钢水瓢D. 塑料盆
(2)“油盐酱醋”中,食“醋”主要成分的化学式是_________。
(3)“五谷杂粮”中,“米饭”为人体提供的主要营养素是_______。
(4)一日三餐少不了“人间烟火”,天然气燃烧的化学方程式为:________。
【答案】(1)D (2)CH3COOH##C2H4O2
(3)糖类 (4)
【解析】
【小问1详解】
A、紫砂锅是由紫砂制成,紫砂属于无机非金属材料,错误;
B、陶瓷碗是由陶瓷制成,陶瓷属于无机非金属材料,错误;
C、不锈钢水瓢是由不锈钢制成,不锈钢属于金属材料,错误;
D、塑料盆是由塑料制成,塑料属于有机合成材料,正确。
故选D;
【小问2详解】
“油盐酱醋”中,食“醋”主要成分醋酸,化学式是CH3COOH(或C2H4O2)
【小问3详解】
“五谷杂粮”中,“米饭”富含淀粉,为人体提供的主要营养素是糖类;
【小问4详解】
天然气的主要成分是甲烷,甲烷完全燃烧生成二氧化碳和水,化学方程式为:。
19. 海洋是人类的母亲,是巨大的资源宝库。请回答下列问题:
(1)海水“制碱”过程中,饱和氨盐水吸收二氧化碳后生成的碳酸氢钠和氯化铵两种物质,首先结晶析出的是_____(填写化学式)。
(2)时,将碳酸氢钠放入水中充分溶解,得到__g溶液。
(3)下列说法正确的是___。
A. 碳酸钠的溶解度大于碳酸氢钠的溶解度
B. 时,等质量的碳酸钠和碳酸氢钠配成饱和溶液,碳酸氢钠需要的水多
C. 使B点的溶液转变为A点的溶液,只能通过加入完成
D. 碳酸氢钠不稳定,受热易分解
【答案】(1)NaHCO3
(2)58.2 (3)BD
【解析】
【小问1详解】
氨盐水吸收二氧化碳后生成的碳酸氢钠和氯化铵,首先结晶析出的物质是NaHCO3,其原因是在常温下,碳酸氢钠的溶解度小于氯化铵的溶解度;
【小问2详解】
60°C时,碳酸氢钠的溶解度为16.4g,根据溶解度概念可知,100g水中最多溶解16.4g碳酸氢钠,将16g碳酸氢钠放入50g水中充分溶解,最多溶解8.2g碳酸氢钠,得到50g+8.2g=58.2g溶液;
【小问3详解】
A、没有指明温度条件,无法比较碳酸钠的溶解度与碳酸氢钠的溶解度的大小,错误;
B、40°C时,碳酸钠的溶解度大于碳酸氢钠的溶解度,等质量的碳酸钠和碳酸氢钠配成饱和溶液,碳酸氢钠需要的水更多,正确;
C、B点溶液是40°C时,碳酸钠的不饱和溶液,A点溶液是40°C时,碳酸钠的饱和溶液,将不饱和溶液转化为饱和溶液的方法通常有:增加溶质、蒸发溶剂或降低温度,由于A点溶液与B点溶液温度相等,则不能通过降低温度的方法实现转化,只能通过增加或恒温蒸发水的方法,将B点溶液转化为A点溶液,错误;
D.由两种物质的溶解度曲线可知,60°C以后,无碳酸氢钠的溶解度曲线,说明碳酸氢钠发生了分解,碳酸氢钠不稳定,受热易分解,正确;
故选BD。
20. 从海水中提取金属镁的过程如下图,请回答下列问题:
(1)步骤I发生化学反应的基本反应类型为________;
(2)沉淀C的名称是__________;
(3)步骤Ⅱ发生反应的化学方程式为________;
(4)步骤Ⅲ中的生成物除金属镁,另一种生成物的化学式是________。
【答案】(1)化合反应
(2)氢氧化镁 (3)
(4)Cl2
【解析】
【小问1详解】
石灰石主要成分是碳酸钙,碳酸钙在高温条件下发生分解反应生成氧化钙和二氧化碳,石灰乳是氢氧化钙的悬浊液,所以反应Ⅰ是氧化钙和水反应生成氢氧化钙,符合“多变一”的特点,属于化合反应;
【小问2详解】
海水中含有丰富的氯化镁,步骤Ⅱ是氯化镁与氢氧化钙反应生成氢氧化镁沉淀和氯化钙,所以沉淀C的名称是氢氧化镁;
【小问3详解】
步骤Ⅱ是氯化镁与氢氧化钙反应生成氢氧化镁沉淀和氯化钙,化学方程式为;
【小问4详解】
步骤Ⅲ中氯化镁通电生成镁,根据质量守恒定律,反应前后元素种类不变,生成物除金属镁,另一生成物由氯元素组成,所以应是氯气,化学式为Cl2。
三、实验探究题(本题包括2小题,共22分)
21. 请根据下图回答问题。
(1)仪器①的名称________。
(2)实验室用B装置制取氧气,反应的化学方程式为_________。
(3)实验室制取少量氧气,主要操作步骤有①检查装置的气密性②排水法收集气体③加入过氧化氢溶液④加入二氧化锰⑤组装仪器,正确的操作顺序是______(填序号)。
(4)通常状况下,甲烷是一种无色无味的气体,难溶于水,密度比空气小。实验室常用醋酸钠和碱石灰两种固体混合加热制得甲烷气体。在实验室制取并收集一瓶甲烷气体,选用的装置组合是_____(填字母代号)。
(5)通过对实验室制取气体的学习,你认为制取并收集一瓶气体时,需要考虑的因素有_____。
A. 气体的密度B. 反应物的状态C. 实验条件是否容易控制D. 气体的溶解性
【答案】(1)锥形瓶 (2)
(3)⑤①④③② (4)AD或AE (5)ABCD
【解析】
【小问1详解】
仪器①的名称锥形瓶;
【小问2详解】
装置B是固体与液体混合不需加热的发生装置,制氧气所用药品是过氧化氢和二氧化锰,过氧化氢在二氧化锰催化作用下分解生成水和氧气,反应的化学方程式为:;
【小问3详解】
实验室制取少量氧气,实验操作步骤为:⑤组装仪器→①检查装置的气密性→④向锥形瓶中放入二氧化锰→③向分液漏斗中加入过氧化氢溶液→②收集气体;故填:⑤①④③②;
【小问4详解】
根据“实验室常用醋酸钠和碱石灰两种固体混合加热制得甲烷气体”可知,该反应的反应物是固体,反应条件是加热,属于固体加热型;根据“通常状况下,甲烷是一种无色无味的气体,难溶于水,密度比空气小”可知,甲烷用排水法或向下排空气法收集。在实验室制取并收集一瓶甲烷气体,可选用图中的装置组合是AD或AE;
【小问5详解】
根据气体的密度可确定气体收集方法,根据反应物的状态可确定发生装置,根据实验条件是否容易控制能确定是否采用这一方法制取气体,根据气体的溶解性确定气体收集方法,制取并收集一瓶气体时,需要考虑的因素有气体的密度、反应物的状态、实验条件是否容易控制、气体的溶解性,故填ABCD。
22. 五一假期过后化学兴趣小组在整理实验室时发现两瓶没有标签的无色溶液,已知一瓶是稀盐酸或稀硫酸,另一瓶是氢氧化钠溶液或氢氧化钙溶液。请你和小组同学一起完成探究活动(1、2号试管中都事先分别加入等量的上述两种无色溶液):
(1)一组:为鉴别两瓶无色溶液分别是酸溶液或是碱溶液;下图所示的四种方案,不可行的是____(填字母序号)。
A. B. C. D.
(2)二组:为鉴别一瓶碱溶液是溶液或是溶液,可选的试剂是_____。
A. 无色酚酞试液B. C. 溶液D. 稀盐酸
三组:探究氢氧化钠溶液是否变质?
【猜想假设】氢氧化钠溶液中溶质的成分是什么?
猜想一:;猜想二:、;猜想三:
【设计并实验】
(3)
【反思评价】
(4)大家一致认为实验一的结论不正确,理由是___________。
(5)实验二步骤一中,发生反应的化学方程式为___________。
【拓展应用】
(6)你认为是否可用溶液代替上述溶液?为什么?
【答案】(1)B (2)BC
(3)产生白色沉淀,溶液变红
(4)Na2CO3溶液呈碱性,也能使酚酞试液变红
(5)
(6)不能,Ba(OH)2与Na2CO3反应生成NaOH,干扰对样品中氢氧化钠的检验
【解析】
【小问1详解】
A、酸使紫色石蕊溶液变红,碱使紫色石蕊溶液变蓝。A方案可行,不符合题意;
B、氢氧化钠溶液与酸反应,无明显现象。氢氧化钠溶液不能与碱反应,无明显现象。B方案不可行,符合题意;
C、镁和酸反应生成盐和氢气,和碱不反应。C方案可行,不符合题意;
D、酸与碳酸钠反应有二氧化碳生成,氢氧化钠与碳酸钠不反应,氢氧化钙与碳酸钠反应生成碳酸钙沉淀和氢氧化钠。D方案可行,不符合题意;
故选:B。
【小问2详解】
A、NaOH溶液和Ca(OH)2都是碱性溶液,都能使无色酚酞试液变红,A错误;
B、NaOH溶液与CO2反应生成Na2CO3和H2O,无明显现象;Ca(OH)2溶液与CO2反应生成CaCO3沉淀和H2O,溶液变浑浊,可鉴别两种溶液,B正确;
C、Na2CO3溶液与NaOH溶液不反应,无明显现象;Na2CO3溶液与Ca(OH)2溶液反应生成白色沉淀CaCO3,可鉴别两种溶液,C正确;
D、稀盐酸与NaOH溶液、Ca(OH)2溶液反应都无明显现象,D错误;
故选:BC。
【小问3详解】
由于猜想二成立,溶液中有NaOH和Na2CO3,BaCl2溶液能与Na2CO3反应生成BaCO3白色沉淀,经过步骤一,溶质有NaCl、NaOH、BaCl2,溶液呈碱性,滴加无色酚酞,溶液变红。故填:产生白色沉淀,溶液变红。
【小问4详解】
由于Na2CO3溶液呈碱性,也能使酚酞试液变红,无法确定是否不含Na2CO3。故填:Na2CO3溶液呈碱性,也能使酚酞试液变红。
【小问5详解】
根据上述分析,是Na2CO3与BaCl2发生反应,方程式为。
【小问6详解】
不能用Ba(OH)2溶液代替BaCl2溶液,Ba(OH)2与Na2CO3反应生成NaOH,干扰对样品中氢氧化钠的检验。
四、计算题(本题包括1小题,共10分)
23. 化学兴趣小组在进行项目式实践活动中,探究某瓶胆内壁附着的水垢(主要成份是和,其它成份忽略不计)中的含量,取水垢样品粉末放入烧杯中,再将稀盐酸分5次加入其中。每次加入后待充分反应,对烧杯进行准确称量,实验数据如下表:
请回答:
(1)反应中生成气体的质量为__g。
(2)请计算该水垢样品中氢氧化镁的质量分数。(写出计算步骤,计算结果精确至)
【答案】(1)3.3 (2)设该样品中碳酸钙的质量为x。
x=7.5g
该水垢样品中氢氧化镁的质量分数。
答:该水垢样品中氢氧化镁的质量分数25%。
【解析】
【小问1详解】
由表中数据可知,第1次10g稀盐酸完全反应生成二氧化碳质量=10g+10g-18.9g=1.1g,第2次加入10g盐酸生成二氧化碳质量=18.9g+10g-27.8g=1.1g,第3次加入10g稀盐酸生成二氧化碳质量=27.8g+10g-36.7g=1.1g,第4次加入稀盐酸生成二氧化碳的质量=36.7g+10g-46.7g=0,没有生成二氧化碳,说明第3次样品反应完全,生成的二氧化碳总质量=1.1g+1.1g+1.1g=3.3g。
【小问2详解】
见答案。A.实验现象
B.物质分类
①打开浓盐酸的瓶塞,瓶口出现白雾
②稀盐酸中滴加酚酞试液,溶液变红色
①生铁、石灰石、天然气都属于混合物
②苛性钠、氯化钠、碳酸钠都属于盐
C.物质鉴别
D.性质用途
①用燃着木条鉴别氮气和二氧化碳
②用灼烧法鉴别合成纤维和羊毛
①不燃烧,也不支持燃烧,用于灭火
②浓硫酸具有吸水性可做干燥剂
选项
物质(括号内为杂质)
选用试剂及操作方法
A
加入过量过滤
B
加入适量稀盐酸
C
加过量溶液、过滤
D
在混合气体中燃烧木炭
实验方案及操作步骤
实验现象
实验结论
实验一
取氢氧化钠溶液样品少量于试管中,滴入几滴无色酚酞试液。
溶液变红
猜想三不成立
实验二
步骤一:取氢氧化钠溶液样品少量于试管中,并加入过量溶液充分反应后,过滤。
________
猜想二成立
步骤二:取步骤一中的滤液少量于试管中,向其中滴加无色酚酞试液。
第1次
第2次
第3次
第4次
第5次
加入稀盐酸的质量/g
10
10
10
10
10
烧杯内物质的总质量/g
18.9
27.8
36.7
46.7
56.7
2024年山东省聊城市莘县中考二模化学试题: 这是一份2024年山东省聊城市莘县中考二模化学试题,共8页。
2024年山东省聊城市莘县中考一模化学试题: 这是一份2024年山东省聊城市莘县中考一模化学试题,共4页。
2022年山东省聊城市莘县中考二模化学试题(有答案): 这是一份2022年山东省聊城市莘县中考二模化学试题(有答案),共12页。试卷主要包含了考试结束,答题卡和试题一并交回等内容,欢迎下载使用。

