2024年山东省临沂市费县中考二模化学试题(原卷版+解析版)
展开注意事项:
1.本试卷分第Ⅰ卷(选择题)和第Ⅱ卷(非选择题)两部分,共6页。满分100分,考试时间60分钟。答卷前,考生务必用0.5毫米黑色签字笔将自己的姓名、准考证号、座号填写在试卷和答题卡规定的位置。考试结束后,将本试卷和答题卡一并交回。
2.答题注意事项见答题卡,答在本试卷上不得分。
第Ⅰ卷(共38分)
可能用到的相对原子质量:H-1 C-12 N-14 O-16 Na-23 S-32 Cl-35.5 Zn-65 Mg-24 Fe-56 Cu-63.5 Ca-40
一、选择题(本题包括16小题,1-10每小题2分,11-16每小题3分,共38分。每小题只有一个正确答案)
1. “一带一路”是跨越时空的宏伟构想,丝绸之路将中国的发明和技术传送到国外,下列不涉及化学变化的是( )
A. 蚕丝织布B. 火药爆炸
C. 烧制陶瓷D. 冶炼金属
【答案】A
【解析】
【详解】A、蚕丝织布只是物质形态的变化,没有生成新物质,物理变化;
B、火药爆炸生成二氧化硫等有害气体,生成新物质,化学变化;
C、烧制陶瓷,涉及燃烧,生成新物质,化学变化;
D、冶炼金属生成金属,生成新物质,化学变化。
故选A。
2. 分类是化学学习中常用的思维方法,下列有关物质分类正确的是
A. 氧化物:干冰、二氧化锰、氧化铁
B. 碱:烧碱、纯碱、生石灰
C 混合物:空气、石油、氯化铵
D. 合成材料:塑料、羊毛、橡胶
【答案】A
【解析】
【详解】A、氧化物是由两种元素组成,并且有一种元素为氧元素的化合物,所以干冰(二氧化碳)、二氧化锰、氧化铁均属于氧化物,故A符合题意;
B、碱是指电离时产生的阴离子全部是氢氧根离子的化合物,烧碱即是氢氧化钠属于碱,纯碱是碳酸钠属于盐,生石灰是氧化钙属于氧化物,故B不符合题意;
C、混合物是由两种或两种以上物质组成,空气、石油属于混合物,氯化铵属于纯净物,故C不符合题意;
D、三大合成材料:塑料、合成纤维、合成橡胶,羊毛是天然材料,橡胶分天然橡胶和合成橡胶,故D不符合题意。
故选A。
3. 下列实验操作中,正确的是
A. 闻气体气味B. 过滤
C. 取少量液体D. 滴加液体
【答案】B
【解析】
【详解】A、闻气体气味时,应用手扇动,使少量气体飘进鼻孔,不能直接用鼻子闻,操作错误;
B、过滤液体时,要注意“一贴、二低、三靠”的原则,操作正确;
C、向试管中倾倒液体药品时,瓶塞要倒放,标签要对准手心,细口瓶口紧挨试管口,图中瓶塞没有倒放,操作错误;
D、使用胶头滴管滴加少量液体是,注意胶头滴管不能伸入到试管内或接触试管内壁,应垂直悬空在试管口上方滴加液体,防止污染胶头滴管,操作错误。
故选B。
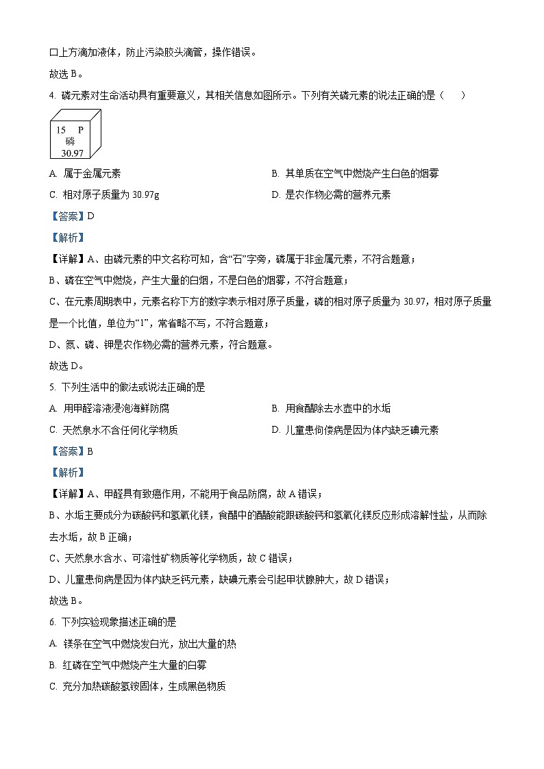
4. 磷元素对生命活动具有重要意义,其相关信息如图所示。下列有关磷元素的说法正确的是( )
A. 属于金属元素B. 其单质在空气中燃烧产生白色的烟雾
C. 相对原子质量为30.97gD. 是农作物必需的营养元素
【答案】D
【解析】
【详解】A、由磷元素的中文名称可知,含“石”字旁,磷属于非金属元素,不符合题意;
B、磷在空气中燃烧,产生大量的白烟,不是白色的烟雾,不符合题意;
C、在元素周期表中,元素名称下方的数字表示相对原子质量,磷的相对原子质量为30.97,相对原子质量是一个比值,单位为“1”,常省略不写,不符合题意;
D、氮、磷、钾是农作物必需的营养元素,符合题意。
故选D。
5. 下列生活中的做法或说法正确的是
A. 用甲醛溶液浸泡海鲜防腐B. 用食醋除去水壶中的水垢
C. 天然泉水不含任何化学物质D. 儿童患佝偻病是因为体内缺乏碘元素
【答案】B
【解析】
【详解】A、甲醛具有致癌作用,不能用于食品防腐,故A错误;
B、水垢主要成分为碳酸钙和氢氧化镁,食醋中的醋酸能跟碳酸钙和氢氧化镁反应形成溶解性盐,从而除去水垢,故B正确;
C、天然泉水含水、可溶性矿物质等化学物质,故C错误;
D、儿童患佝病是因为体内缺乏钙元素,缺碘元素会引起甲状腺肿大,故D错误;
故选B。
6. 下列实验现象描述正确的是
A. 镁条在空气中燃烧发白光,放出大量的热
B. 红磷在空气中燃烧产生大量的白雾
C. 充分加热碳酸氢铵固体,生成黑色物质
D. 水通电分解实验中,正极产生的气体能燃烧,发出淡蓝色火焰
【答案】A
【解析】
【详解】A、镁在空气中燃烧,发出耀眼的白光,生成白色固体,剧烈放热,故A正确;
B、红磷在空气中燃烧生成大量白烟,不是白雾,故B错误;
C、碳酸氢铵受热分解为二氧化碳、水和氨气,没有黑色物质生成,故C错误;
D、电解水时正极产生氧气,氧气不能燃烧,故D错误;
故选A。
7. 化学学科核心素养展现了化学课程对学生发展的重要价值,下列说法正确的是
A. 化学观念:化学变化常伴随着能量的变化,所以有能量变化的一定是化学变化
B. 科学思维:碱能使无色酚酞溶液变红,能使无色酚酞溶液变红的一定是碱
C. 科学探究与实践:可用细铁丝代替红磷完成空气中氧气含量的测定实验
D. 科学态度与责任:可燃性气体遇明火易发生爆炸,加油站要严禁烟火
【答案】D
【解析】
【详解】A、化学变化常伴随着能量的变化,但是有能量变化的不一定是化学变化,如氢氧化钠溶于水放出大量的热,属于物理变化,不符合题意;
B、碱溶液显碱性,能使无色酚酞试液变红,但是能使无色酚酞试液变红的不一定是碱,如碳酸钠溶液显碱性,能使无色酚酞试液变红,但是碳酸钠属于盐,不符合题意;
C、细铁丝在空气中不能燃烧,不能用细铁丝代替红磷完成空气中氧气含量的测定实验,不符合题意;
D、可燃性气体混有一定量的空气,遇到明火,容易发生爆炸,加油站的空气中含有大量的可燃性颗粒,故加油站要严禁烟火,防止发生爆炸,符合题意。
故选D。
8. 口罩是抗新冠肺炎的“必备武器”。医用口罩生产过程中采用环氧乙烷(C2H4O)灭菌消毒。下列说法正确的是
A. 环氧乙烷的相对分子质量为44
B. 环氧乙烷是氧化物
C. 环氧乙烷中H的质量分数最高
D. 环氧乙烷中C、H、O元素的质量比为2:4:1
【答案】A
【解析】
【详解】A、环氧乙烷的相对分子质量为:12×2+4+16=44,符合题意;
B、环氧乙烷是由C、H、O三种元素组成的化合物,属于氧化物,不符合题意;
C、环氧乙烷中C、H、O元素的质量比为:(12×2):4:16=6:1:4,故碳元素的质量分数最高,不符合题意;
D、由C的分析可知,环氧乙烷中C、H、O元素的质量比为6:1:4,不符合题意。
故选A。
9. 构建元素化合价和物质类别的二维图是学习化学的一种重要方法。如图是碳元素的“价类二维图”。下列说法错误的是
A. A点对应物质可能是CH4
B. B点对应的物质燃烧一定生成D点对应的物质
C. E点对应的物质很不稳定,容易分解
D. 某化合物的化学式为Na2CO3,它对应的点是F
【答案】B
【解析】
【详解】A、A点是碳元素显-4价的有机物,且形成有机物,甲烷是最简单的有机物,在甲烷中氢元素显+1价,根据化合物中各元素化合价代数和为0,则碳元素化合价为-4价,A正确,不符合题意;
B、B点是碳元素显0价的单质,即碳单质,碳不完全燃烧生成CO,其中碳元素显+2价,碳完全燃烧,生成CO2,其中碳元素显+4价,D点碳元素显+4价,B错误,符合题意;
C、E点是碳元素显+4价的酸,即碳酸,碳酸不稳定,受热易分解,C正确,不符合题意;
D、中钠元素显+1价,氧元素显-2价,根据化合物中各元素化合价代数和为0,设碳元素化合价为a,则,解得a=+4,碳酸钠是金属阳离子与酸根离子构成的化合物,是盐类,F点是碳元素显+4价的盐类,D正确,不符合题意。
故选B
10. 建立模型是学习化学的重要方法。如图为某化学反应的微观模型图,下列说法错误的是
A. 丙的化学式为CH4OB. 反应前后氮化钴催化剂的质量不变
C. 反应前后原子的种类和数目不变D. 参加反应的甲、乙分子个数比为4:1
【答案】D
【解析】
【分析】从微观示意图可知,该反应是。
【详解】A、从微观示意图可知,丙的一个分子由1个碳原子、4个氢原子、1个氧原子构成,化学式CH4O,正确;
B、氮化钴是反应的催化剂,反应前后质量和化学性质不变,正确;
C、化学反应前后,原子的种类和数目不变,正确;
D、参加反应的甲、乙分子个数比为(4-1):1=3:1,错误;
故选D。
11. 将锌粉和铁粉的混合物加入盛有一 定量硝酸银溶液的烧杯中,充分反应后过滤,关于滤渣和滤液的说法正确的是
A. 若向滤渣中加稀盐酸,有气泡产生,则滤液中最少有2种溶质
B. 若向滤液中加稀盐酸,无明显现象,则法渣中最多有1种金属
C. 若滤渣中只有两种金属,则滤液中最少有1种溶质
D. 若滤液中只有两种溶质,则滤渣中最多有1种金属
【答案】C
【解析】
【详解】A、若向滤渣中加稀盐酸,有气泡产生,则说明滤渣中一定含有能与稀盐酸反应的铁,同时一定含有银,说明铁没有参加反应,或部分参加了反应,若铁没有参加反应,则滤液中最少有硝酸锌一种溶质,故选项说法错误。
B、若向滤液中加稀盐酸,无明显现象,是说明滤液中不含硝酸银,则滤渣中最多有银、铁、锌三种金属,故选项说法错误。
C、若滤渣中只有两种金属,则含有银和铁,铁可能没有参加反应,或部分参加了反应,若铁没有参加反应,锌与硝酸银恰好完全反应,则滤液中最少有硝酸锌1种溶质,故选项说法正确。
D、若滤液中只有两种溶质,则为硝酸锌和硝酸银,则滤渣中最多有银、铁2种金属,故选项说法错误。
故选: C。
12. 某化学兴趣小组利用如图装置进行实验:打开弹簧夹,将液体a滴入试管①中与固体b接触,若试管②中的导管口没有气泡产生,则液体a和固体b的组合可能是( )
A. 水和生石灰
B 稀盐酸和碳酸钠
C. 水和硝酸铵
D. 过氧化氢溶液和二氧化锰
【答案】C
【解析】
【详解】A.生石灰与水反应放出大量的热,试管②中的导管口有气泡产生,故选项错误。
B.稀盐酸和碳酸钠反应生成二氧化碳气体,试管②中的导管口有气泡产生,故选项错误。
C.硝酸铵溶于水吸热,使试管中温度降低,试管②中的导管口没有气泡产生,故选项正确。
D.过氧化氢在二氧化锰的催化作用下生成水和氧气,试管②中的导管口有气泡产生,故选项错误。
故选C。
【点睛】本题难度不大,明确试管②中的导管口没有气泡产生应具备的条件是正确解答本题的关键。
13. 如图是甲、乙、丙三种固体物质在水中的溶解度曲线。
下列说法正确的是( )
A. t1℃时丙的饱和溶液升温到t3℃变为不饱和溶液
B. t2℃时,甲、丙两种物质的溶解度相等
C. 甲中混有少量的乙,可采用蒸发结晶的方法提纯甲
D. t1℃时将20克丙物质溶于50克水中得到70克溶液
【答案】B
【解析】
【详解】A、丙溶解度随着温度升高而减小,t1℃时丙的饱和溶液升温到t3℃仍然是饱和溶液,故选项错误;
B、t2℃时,甲、丙两种物质的溶解度相等,故选项正确;
C、甲溶解度受温度变化影响较大,乙溶解度受温度变化影响较小,甲中混有少量的乙,可采用降温结晶的方法提纯甲,故选项错误;
D、t1℃时丙溶解度是30g,将20g丙物质溶于50g水中,最多能够溶解15g,得到65g溶液,故选项错误。故选B。
14. 下列含铜物质之间的转化如下图所示。下列说法中不正确的是
A. 转化①的现象是黑色固体逐渐消失,溶液变成蓝色
B. 转化②发生的是复分解反应
C. 转化③可加入MgCl2溶液实现
D. 转化④如果加入Zn,则溶液质量增大
【答案】C
【解析】
【详解】A、氧化铜与硫酸反应生成硫酸铜和水,转化①的现象是黑色固体逐渐消失,溶液变成蓝色,故选项说法正确;
B、硫酸铜与氢氧化钠溶液反应生成氢氧化铜沉淀和硫酸钠,是两种化合物交换成分的反应,属于复分解反应,故选项说法正确;
C、氢氧化铜难溶于水,不能与MgCl2溶液反应,故选项说法错误;
D、锌与氯化铜溶液反应生成氯化锌溶液和铜,65份质量的锌置换出64份质量的铜,则溶液质量增大,故选项说法正确。
故选:C。
15. 下列实验方案中,能达到相应实验目的是
A. AB. BC. CD. D
【答案】B
【解析】
【详解】A、CaO能与水反应生成氢氧化钙,碳酸钙难溶于水,反而会把原物质除去,不符合除杂原则,故A错误;
B、过量铁粉能与CuSO4溶液反应生成硫酸亚铁溶液和铜,再过滤,能除去杂质且没有引入新的杂质,符合除杂原则,故B正确;
C、氧化铜不与氧气反应,不能除去氧气,故C错误;
D、KCl易溶于水,MnO2难溶于水,可采取加水溶解、过滤、蒸发的方法进行分离除杂,故D错误。
故选B。
16. 下列图象与对应的叙述相符合的是
A. 图A是一定温度下,向接近饱和的硝酸钾溶液中不断加入硝酸钾固体
B. 图B是高温灼烧一定质量的大理石
C. 图C是将等质量的Mg、Fe分别与溶质质量分数相同的足量稀硫酸反应
D. 图D是向一定质量的HCl和MgCl2的混合溶液中,逐滴加入NaOH溶液
【答案】D
【解析】
【分析】
【详解】A、接近饱和的硝酸钾溶液的质量不可能为0,纵坐标不可能从0开始,故选项图象错误,不符合题意。
B、高温灼烧一定质量的大理石,碳酸钙高温分解生成氧化钙和二氧化碳,二氧化碳逸出,剩余固体的质量减少,但不可能减少至0,故选项图象错误,不符合题意。
C、等质量镁、铁分别和溶质质量分数相同的足量稀硫酸反应,若消耗硫酸相同,则生成氢气质量相同,故开始两斜线重合,后因硫酸过量,镁消耗的硫酸多,生成氢气多,拐点高些,故选项图象错误,不符合题意。
D、向一定质量的HCl和MgCl2的混合溶液中,逐滴加入NaOH溶液,先与盐酸反应,开始时不会生成沉淀,盐酸消耗完再与氯化镁反应会生成氢氧化镁沉淀,故沉淀的质量先是零,滴加一定量的氢氧化钠溶液后,再不断上升,最后形成一条水平直线;故选项图象正确,符合题意。
故选D
第Ⅱ卷(非选择题 共62分)
可能用到的相对原子质量:H-1 C-12 N-14 O-16 Na-23 S-32 Cl-35.5 Zn-65 Mg-24 Fe-56 Cu-63.5 Ca-40
二、填空题(每个化学方程式2分,共38分)
17. 化学知识在生产、生活中有广泛的应用,请回答下列问题:
(1)碘酒是生活中常用的皮肤消毒剂,碘酒中的溶剂是________(填化学式)。
(2)已知氢氧化锂(LiOH)是航天员舱外服用的一种成分,这种物质和氢氧化钠有相似的化学性质。它们化学性质相似原因是含有相同的________(填微粒符号)。
(3)家庭厨房使用天然气作燃料,天然气燃烧的化学方程式是________。
(4)无人驾驶汽车处理系统的核心材料是高纯度的硅。工业制硅的反应之一如下:。该反应中,X的化学式是________。
【答案】(1)
(2)
(3)
(4)
【解析】
【小问1详解】
碘酒是碘的酒精溶液,溶剂是酒精即乙醇,化学式是:;
【小问2详解】
氢氧化锂和氢氧化钠都属于碱,阴离子都是氢氧根离子,因此化学性质相似,故填:;
【小问3详解】
天然气即甲烷和氧气点燃生成水和二氧化碳,化学方程式是:;
【小问4详解】
根据反应前后原子的种类和个数不变,反应前有4H、1个Si、4个Cl,反应后只有1个Si,和4X,因此X中含有1个H1个Cl,故化学式是。
18. 人类的衣、食、住、行离不开化学。
(1)如图是某服装标签的部分内容,面料和里料中属于天然纤维的有________;
(2)小敏同学的午餐食谱为:米饭、馒头、红烧牛肉、炒青椒和菠菜汤。食谱中富含蛋白质的是________;
(3)钢、玻璃、大理石等都是常用的建筑材料,钢中含有的主要元素是________(填符号);
(4)铝是生活中常见的金属,厨房中铝制品表面常有一层致密的保护白膜,生成白膜的主要化学反应方程式是________。
【答案】(1)羊毛、棉 (2)红烧牛肉
(3)Fe (4)4Al+3O2=2Al2O3
【解析】
【小问1详解】
羊毛和棉都属于天然纤维,锦纶属于合成纤维;
【小问2详解】
米饭、馒头富含糖类,红烧牛肉富含蛋白质,炒青椒和蔬菜汤富含维生素;
小问3详解】
钢是铁和碳的合金,钢中含有的主要元素是Fe;
【小问4详解】
铝在空气中与氧气反应,生成一层致密的氧化铝薄膜,反应的化学方程式为:4Al+3O2=2Al2O3。
19. 下列是初中化学中一些常见的实验,回答相关问题:
(1)实验甲中比较Fe、Cu、Ag的金属活泼性,观察到现象是________,发生反应化学方程式是________。
(2)实验乙中测得结果与实际值相比________(选填“偏大”、“偏小”或“不变”)。
(3)实验丙中能说明与氢氧化钠发生了化学反应实验现象是________。
【答案】(1) ①. 铁丝表面有红色固体析出,溶液由蓝色变为浅绿色;银和硫酸铜不反应,无明显现象 ②.
(2)偏小 (3)加入氢氧化钠溶液的塑料瓶变瘪的程度大
【解析】
【小问1详解】
实验甲中铁与硫酸铜反应生成硫酸亚铁和铜,观察到铁丝表面有红色固体析出,溶液由蓝色变为浅绿色,说明铁比铜活泼,银和硫酸铜不反应,无明显现象,说明铜比银活泼,发生反应的化学方程式为:;
【小问2详解】
将pH试纸用蒸馏水润湿后,会稀释小苏打溶液,导致碱性减弱,测得结果与实际值相比偏小;
【小问3详解】
图丙是将等体积的水和氢氧化钠溶液分别倒入体积相同并充满二氧化碳的软塑料瓶中,氢氧化钠溶液中本身含水,如果二氧化碳和氢氧化钠不反应,二氧化碳能溶于水,且能与水反应,会导致装置内气体减少,压强减小,则两个塑料瓶变瘪的程度相同,观察到加入氢氧化钠溶液的塑料瓶变瘪的程度大,说明二氧化碳与氢氧化钠发生了反应。
20. 如图中A是锡元素在周期表中的信息,锡跟碳一样通常显+2、+4价,B、C分别为两种粒子的结构示意图,D为元素周期表中的部分信息,请根据图中信息用化学用语回答:
(1)D中乙的元素符号_________。
(2)D中甲是16号元素,请用符号表示3个甲离子________。
(3)锡与C能形成化合物的化学式________。
(4)B与氧可构成酸根,则其离子符号_________。
【答案】(1)Ar (2)3S2-
(3)SnCl2##SnCl4
(4)
【解析】
【分析】根据题干中的信息,运用所学知识分析。
【小问1详解】
由D知,乙是氩元素,元素符号是Ar,故填:Ar。
【小问2详解】
由D知,甲是16号元素,为硫元素,3个甲离子即3个硫离子,符号为:3S2- ,故填:3S2- 。
【小问3详解】
由C知,该粒子核内由17个质子,则C是氯元素,通常显-1价,锡元素通常显+2、+4价,锡与氯能形成化合物的化学式为SnCl2、SnCl4 ,故填:SnCl2、SnCl4。
【小问4详解】
由B知,该原子核内由6个质子,则B是碳原子,碳原子与氧原子可构成碳酸根,其离子符号为,故填:。
【点睛】 读准图,审清题是正确解答本题的关键。
21. 《2050年世界与中国能源展望》中提出,全球能源结构正向多元、清洁、低碳转型。
(1)化石燃料是目前应用最广泛的能源,化石燃料包括_____、石油、天然气。
(2)如图所示,通过光催化剂可以将H2O、CO2转化为CH4和一种气体单质,从而实现利用太阳能人工合成燃料,该反应的化学方程式为_______。
(3)使用新能源代替化石燃料的优点有_______(任答一点即可)。
【答案】(1)煤 (2)CO2 + 2H2OCH4 + 2O2
(3)减少污染物排放,保护环境(合理即可)
【解析】
【小问1详解】
化石燃料包括煤、石油、天然气。
【小问2详解】
通过光催化剂可以将H2O、CO2转化为CH4和一种气体单质,根据质量守恒定律知,反应前后元素种类不变,故气体应为氧气,化学方程式为CO2 + 2H2O CH4 + 2O2。
【小问3详解】
使用新能源代替化石燃料的优点有节约化石能源,减少污染物排放,保护环境等。
22. 学习了单质、氧化物、酸、碱、盐的性质后,发现有很多不同类别的物质在发生反应时都有盐生成(其他物质省略),如图所示。请回答:
(1)若盐是硫酸钾,则①中的酸为_________。
(2)若盐是氯化亚铁,则在已显示的变化中可以通过置换反应来实现的有________(填序号)。
(3)若盐是碳酸钙,则由③来实现的化学方程式为________。
(4)图中⑤处应补充的文字是_______(写一种,不能与图中已有信息重复)。
【答案】(1)硫酸 (2)④⑥
(3)
(4)金属氧化物+酸(合理即可)
【解析】
【分析】根据图示信息和题中的信息分析。
【小问1详解】
反应①是酸与碱发生的中和反应,若生成的盐是硫酸钾,根据质量守恒定律,则①中的酸应该是硫酸,故填:硫酸。
【小问2详解】
图示中剩余置换反应的是④⑥,若盐是氯化亚铁,则反应④是铁与盐酸反应生成氯化亚铁和氢气,反应⑥可以是铁与氯化铜反应生成氯化亚铁和铜,故填:④⑥。
【小问3详解】
反应③是碱与盐反应,若生成的盐是碳酸钙,则碱是氢氧化钙,盐可以是碳酸钠,氢氧化钙与碳酸钠反应生成碳酸钙和氢氧化钠,反应的化学方程式为:,故填:。
【小问4详解】
除图示中的反应能生成盐外,金属氧化物+酸、非金属氧化物+碱都能生成盐,故填:金属氧化物+酸(合理即可)。
【点睛】读懂图,熟知物质的性质是解答本题的关键。
23. 我国提出争取在2060年前实现“碳中和”,其中碳捕集是实现“碳中和”的措施之一、新兴碳捕集技术是利用溶液喷淋捕捉空气中的,其工艺流程如图所示。
(1)捕捉室中发生反应的化学方程式是________。
(2)上述反应过程中可以循环利用的物质有________(填化学式,写一种即可)。
(3)操作Ⅰ的名称是________。反应②的化学方程式是________。
【答案】(1) (2)CaO、NaOH
(3) ①. 过滤 ②.
【解析】
【小问1详解】
捕捉室中发生反应为二氧化碳和氢氧化钠反应生成碳酸钠和水,该反应的化学方程式为:;
【小问2详解】
由图可知,CaO、NaOH既是反应物,又是生成物,可以循环利用;
【小问3详解】
由图可知,操作Ⅰ实现了固液分离,是过滤;
反应②为碳酸钙高温煅烧生成氧化钙和二氧化碳,该反应的化学方程式为:。
三、实验与探究题(化学方程式2分,共14分)
24. 如图所示为实验室中常见的气制备和收集装置。
(1)写出标号仪器的名称:①________。
(2)实验室用双氧水制取较纯净的氧气,应选用的制取装置是________(填序号),发生反应的化学方程式是________。
(3)在常温下用亚硫酸钠固体和稀硫酸制取二氧化硫,二氧化硫是一种易溶于水的有毒气体,用D装置进行收集,以便将尾气吸收处理,收集时气体应从________(填“a”或“b”)端进。
【答案】(1)长颈漏斗
(2) ①. BE ②.
(3)a
【解析】
【小问1详解】
由图可知,仪器①的名称是:长颈漏斗;
【小问2详解】
实验室用双氧水制取氧气,属于固液不加热反应,发生装置可选B,氧气不易溶于水,密度比空气大,可用排水法或向上排空气法收集,排水法收集的氧气比较纯净,故收集装置可选E,故填:BE;
过氧化氢在二氧化锰的催化下分解生成水和氧气,该反应的化学方程式为:;
【小问3详解】
用D装置收集二氧化硫,二氧化硫的密度比空气大,应从a端通入。
25. 某兴趣小组的同学们以“稀盐酸与氢氧化钙溶液能否反应”为课题进行了科学探究。他们做了如图所示的实验:同学们在烧杯中加入10mL氢氧化钙溶液,然后滴加无色酚酞试液,继续向烧杯中滴加稀盐酸,边滴边搅拌,观察到______,从而得出稀盐酸与氢氧化钙能发生反应的结论。
他们继续向溶液A中滴加碳酸钠溶液,发现只有白色沉淀产生,无其它实验现象。由此可知,溶液A中除了含有酚酞外,还含有的溶质是______(填化学式)。
【提出问题】反应最终所得溶液B的溶质成分是什么(不考虑酚酞)?
【查阅资料】CaCl2溶液呈中性。
【猜想与假设】
甲同学猜想:NaCl、CaCl2
乙同学猜想:NaCl
丙同学猜想:NaCl、Na2CO3
【分析与交流】上述猜想中不合理是______同学的猜想。甲同学猜想溶液B中含有NaCl的依据是______(用化学方程式表示)。
【活动与探究】同学们取少量溶液B,向其中滴加______,观察到______,即可确定乙同学的猜想正确。
【总结与提升】通过上述探究可知:一般我们都是从生成物和反应物两个角度对反应后溶质成分做出猜想,并结合______排除不合理猜想。然后再设计实验验证猜想。
【答案】 ①. 溶液由红色变成无色 ②. CaCl2 ③. 丙 ④. ⑤. 碳酸钠(合理即可) ⑥. 没有白色沉淀生成 ⑦. 实验现象
【解析】
【详解】在烧杯中加入10mL氢氧化钙溶液,然后滴加无色酚酞试液,溶液会变红,接着继续向烧杯中滴加稀盐酸,边滴边搅拌,观察到溶液由红色变成无色,从而得出稀盐酸与氢氧化钙能发生反应的结论,因为氢氧化钙会与盐酸反应生成显中性的氯化钙和水。
继续向溶液A中滴加碳酸钠溶液,发现只有白色沉淀产生,无其它实验现象,说明溶液中没有盐酸,因为盐酸会与碳酸钠反应生成氯化钠,水和二氧化碳。由此可知,溶液A中除了含有酚酞外,还含有的溶质是中和反应生成的氯化钙,即CaCl2。
[猜想与假设]
甲同学猜想: NaCl、CaCl2(反应物氯化钙过量)
乙同学猜想:NaCl(恰好完全反应)
丙同学猜想:NaCl、Na2CO3(反应物碳酸钠过量)
[分析与交流]
上述猜想中不合理是丙同学的猜想。因为如果碳酸钠过量,溶液显碱性,溶液中有酚酞,溶液会变红。甲同学猜想溶液B中含有NaCl的依据是碳酸钠会与氯化钙反应生成碳酸钙沉淀和氯化钠。对应方程式为。
[活动与探究]
乙同学的猜想正确,说明溶液中没有氯化钙,所以取少量溶液B,向其中滴加碳酸钠,观察到没有白色沉淀生成,即可确定乙的猜想仅有NaCl正确。
[总结与提升]
通过上述探究可知:一般我们都是从生成物和反应物两个角度对反应后溶质成分做出猜想,并结合实验现象排除不合理猜想。然后再设计实验验证猜想。
四、计算题(共10分)
26. 实验室有一瓶标签破损的稀硫酸溶液。现取该稀硫酸样品,将10%的氢氧化钠溶液逐滴加入到样品中,边加边搅拌,随着氢氧化钠溶液加入,溶液的的变化如图所示。试回答。
(1)配制10%的氢氧化钠溶液,需要氢氧化钠的质量为________;
(2)a点溶液中的溶质为________(写化学式);
(3)计算恰好完全反应时所得溶液的溶质质量分数。(计算结果精确至0.1%)
【答案】(1)2g##2克
(2)H2SO4、Na2SO4
(3)解:由图可知,恰好完全反应时,滴加的氢氧化钠溶液的质量为16g,16g氢氧化钠溶液中溶质的质量为:16g×10%=1.6g;设恰好完全反应时,生成硫酸钠的质量为x,
x=2.84g
则恰好完全反应时所得溶液的溶质质量分数为,
答:恰好完全反应时所得溶液的溶质质量分数为7.9%。
【解析】
【小问1详解】
配制10%的氢氧化钠溶液20g,需要氢氧化钠的质量为20g×10%=2g;
【小问2详解】
氢氧化钠与稀硫酸反应生成硫酸钠和水,硫酸钠呈中性,a点溶液的pH小于7,说明溶液呈酸性,故a点溶液中的溶质为有H2SO4、Na2SO4;
【小问3详解】
见答案。选项
物质(括号内为杂质)
除杂方法
A
加水过滤
B
加过量铁粉,过滤
C
通过灼热氧化铜网
D
溶解、过滤、洗涤、烘干
品名:风衣 型号:180/94A
面料:羊毛40% 锦纶60%
里料:棉100%
2024年山东省临沂市费县中考一模化学试题带答案(原卷版+解析版): 这是一份2024年山东省临沂市费县中考一模化学试题带答案(原卷版+解析版),文件包含2024年山东省临沂市费县中考一模化学试题带答案原卷版docx、2024年山东省临沂市费县中考一模化学试题带答案解析版docx等2份试卷配套教学资源,其中试卷共29页, 欢迎下载使用。
2024年山东省临沂市费县中考一模化学试题: 这是一份2024年山东省临沂市费县中考一模化学试题,共8页。
2024年山东省临沂市费县中考一模化学试题: 这是一份2024年山东省临沂市费县中考一模化学试题,共8页。

