四川省泸州市泸县2023-2024学年高一下学期4月期中生物试题(原卷版+解析版)
展开注意事项:
1.答题前,考生务必将自己的姓名、班级、考号填写在答题卷上相应位置。
2.选择题答案使用2B铅笔填涂在答题卷对应题目号的位置上,填涂在试卷上无效。
3.非选择题答案请使用黑色签字笔填写在答题卷对应题目号的位置上,填写在试卷上无效。
第Ⅰ卷
一、选择题(本题共20小题,每小题2分,共40分。在每个小题给出的4个选项中只有1项最符合题意)
1. 细胞有丝分裂过程中,染色体的复制和姐妹染色单体的正常分离是保证细胞中染色体数目恒定的关键。下列相关叙述正确的是( )
A. 染色体复制完成后每条染色体上都含有两条姐妹染色单体,这将使染色体数目加倍
B. 姐妹染色单体形成于有丝分裂前的间期,消失于有丝分裂末期
C. 姐妹染色单体分离刚完成时,细胞内核DNA数量不变
D. 有丝分裂过程中,姐妹染色单体在纺锤丝的牵引下被拉开成为两条独立的染色体
2. 下列关于公鸡与玉米进行有丝分裂过程的比较,正确的是( )
A. 分裂间期,两者细胞内均发生中心粒和染色体的复制
B. 分裂前期,两者的核膜和核仁均逐渐消失、纺锤体的来源相同
C. 分裂中期,两者细胞中的染色体的着丝粒都排列在赤道板上
D. 分裂末期,玉米子细胞的形成过程中出现赤道板,而公鸡不出现
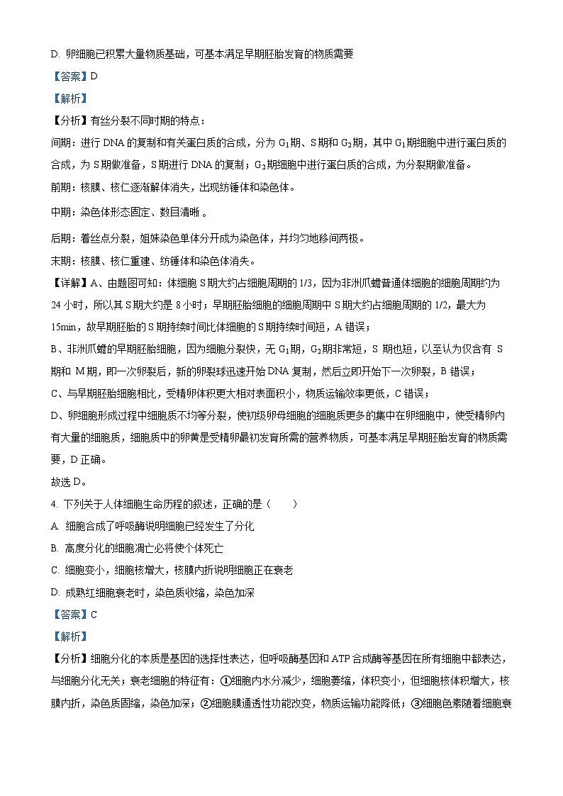
3. 非洲爪蟾的卵细胞受精后,受精卵经有丝分裂产生早期胚胎细胞,早期胚胎细胞多次有丝分裂组成卵裂球,卵裂球总体积与受精卵相当。该生物早期胚胎细胞的细胞周期约为30min,普通体细胞的细胞周期约为24小时,其周期中各时期比例如图所示(M表示分裂期,间期分为DNA合成准备期、DNA合成期、DNA合成终止期)。下列叙述正确的是( )
A. 早期胚胎的S期持续时间比体细胞的S期持续时间长
B. 早期胚胎的细胞周期被认为仅含S期和M期,说明不需要进行DNA复制
C. 与早期胚胎细胞相比,受精卵体积更小相对表面积大,物质运输效率更高
D. 卵细胞已积累大量物质基础,可基本满足早期胚胎发育的物质需要
4. 下列关于人体细胞生命历程的叙述,正确的是( )
A 细胞合成了呼吸酶说明细胞已经发生了分化
B. 高度分化的细胞凋亡必将使个体死亡
C. 细胞变小,细胞核增大,核膜内折说明细胞正在衰老
D. 成熟红细胞衰老时,染色质收缩,染色加深
5. 科学家利用小鼠胚胎干细胞成功制造了直径大小约为3mm的“胃”,这一研究成果对器官移植技术的发展意义重大,该成果说明( )
A. 胚胎干细胞的全能性得以表达B. 胚胎干细胞经诱导可发生定向分化
C. 胚胎干细胞永远不会衰老D. 胚胎干细胞内的所有基因表达都很活跃
6. 根边缘细胞是从植物根冠上游离下来的一类特殊细胞,可合成并向胞外分泌多种物质形成黏胶层。用DNA酶或蛋白酶处理黏胶层会使其厚度变薄。将物质A加入某植物的根边缘细胞培养液中,发现根边缘细胞的黏胶层加厚,细胞出现自噬和死亡现象。下列有关叙述错误的是( )
A. 根边缘细胞黏胶层中含有DNA和蛋白质
B. 物质A可导致根边缘细胞合成胞外物质增多
C. 根边缘细胞通过自噬可获得维持生存所需的物质和能量
D. 物质A引起的根边缘细胞死亡,是该植物在胚胎发育时期基因表达的结果
7. 下列关于遗传学基本概念的叙述,正确的是( )
A. 玉米的花粉落在同一植株雌花柱头上属于自花传粉
B. 豌豆子叶的黄色和花的白色属于一对相对性状
C. 性状分离是指后代同时出现显性性状和隐性性状的现象
D. 欲鉴定某雄兔是否是纯合子,适宜采用测交的方法
8. 假说—演绎法是现代科学研究的常用方法,利用该方法孟德尔发现了两大遗传定律。下列有关假说—演绎法的叙述,正确的是( )
A. 提出问题是建立在豌豆纯合亲本杂交和F1测交的实验基础上
B. “在体细胞中,遗传因子是成对存在的”属于假说的内容
C. 孟德尔“提出假说”的过程是依据减数分裂的相关原理进行的
D 用F1进行测交实验,子代分离比接近1:1,属于“演绎推理”过程
9. 某种动物的毛色有白色(基因A)和黑色(基因a)两种。现有一白色个体(甲),若要判断该白色个体的基因型,某同学采用的方法如下。不考虑变异,下列对这些方法的评价,错误的是( )
方法一:让甲与另一白色纯合个体交配,观察和统计后代的表现型及比例。
方法二:让甲与另一白色杂合个体交配,观察和统计后代的表现型及比例。
方法三:让甲与黑色个体交配,观察和统计后代的表现型及比例。
A. 方法一的后代全为白色个体,该方法不可行
B. 方法二的后代中可能既有白色个体,也有黑色个体
C. 方法二、三的后代中只要出现黑色个体,就说明甲为杂合子
D. 方法二、三均可行,但方法二比方法三更简便、更可靠
10. 一对表型正常的夫妻,男方的母亲是白化病患者,女方的妹妹是白化病患者,但女方的双亲表型正常。这对夫妻生出白化病孩子的概率是( )
A. 1/2B. 1/4C. 1/6D. 1/8
11. 在孟德尔两对相对性状杂交实验中,F₁黄色圆粒豌豆(YyRr)自交产生F₂。下列表述不正确的是( )
A. 每一对遗传因子的遗传都遵循分离定律B. F₁能产生四种比例相同的雄配子
C. F₂出现4种表型且比例约9:3:3:1D. F₂重组性状中杂合子所占比例为1/5
12. 已知水稻高秆(T)对矮秆(t)为显性,抗病(R)对感病(r)为显性,这两对基因独立遗传。现将一株表现型为高秆、抗病的植株的花粉授给另一植株,所得后代表现型为高秆:矮秆=3:1,抗病:感病=1:1。根据以上实验结果,下列叙述错误的是( )
A. 以上母本和父本都为杂合子B. 以上父本可产生4种比例相等的配子
C. 以上后代群体的基因型有9种D. 以上后代群体的表现型有4种
13. 某单子叶植物的非糯性(A)对糯性(a)为显性,抗病(T)对染病(t)为显性,花粉粒长形(D)对圆形(d)为显性,三对等位基因位于三对同源染色体上,非糯性花粉遇碘液变蓝色,糯性花粉遇碘液变棕色。以下可用花粉鉴定法验证自由组合定律的亲本组合是( )
A. AAttdd×aattDDB. AATTdd×aattddC. AAttdd×aaTTddD. AATTdd×AAttDD
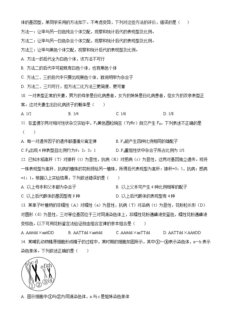
14. 某哺乳动物精原细胞形成精子的过程中,某时期的细胞如图所示,其中①~④表示染色体,a~h表示染色单体。下列叙述正确的是( )
A. 图示细胞中①与②为同源染色体,a与c是姐妹染色单体
B. 图中4条染色体组成一个四分体,其中的非姐妹染色体单体之间可交换片段
C. a和f同时进入一个精子的概率为1/16
D. 图示细胞为初级精母细胞,所处时期为减数第一次分裂中期
15. 下列关于精子与卵细胞形成过程的叙述错误的是( )
A. 一个卵原细胞只能形成一种卵细胞,一个精原细胞只能形成两种精子
B. 卵细胞形成过程中发生细胞质不均等分裂的细胞不一定为初级卵母细胞
C. 染色体都要经过复制,都要经过减数分裂Ⅰ和减数分裂Ⅱ
D. 精细胞需要经过复杂的变形才能成为精子,卵细胞不需要变形
16. 某雄性哺乳动物(性染色体为XY)的体细胞染色体数为2n,下图表示该哺乳动物的精巢中不同细胞处于不同时期的染色体数和核DNA数。下列说法错误的是( )
A. a、b类型细胞一定有同源染色体
B. 若某细胞正发生同源染色体分离,则该细胞可能是细胞类型a
C. d类型细胞只能表示减数分裂Ⅱ后期之前的次级精母细胞
D. c类型细胞中所含Y染色体数目可能为0或1或2条
17. 下图为人类生殖过程简图,有关叙述正确的是( )
A. 一个卵细胞可以同时与多个精子受精
B. ②过程中通常是A配子尾部进入B配子并促使B配子代谢活跃
C. 亲本甲和乙传递给子代的DNA数相同
D. 图中生殖方式产生的子代出现多样性与过程①和过程②均有关系
18. 萨顿、摩尔根等科学家在“基因在染色体上”观点的提出和验证上做出了巨大贡献,为孟德尔遗传规律的现代解释提供了理论依据。下列相关叙述与事实相符的是( )
A. 萨顿通过分析基因和染色体的平行关系证明了“基因在染色体上”
B. 摩尔根利用白眼雄蝇与红眼雌蝇杂交,F₁全部为红眼,推测白眼对红眼为隐性
C. 摩尔根根据果蝇杂交实验,推测白眼基因位于X染色体上属于“演绎推理”过程
D. 非等位基因均位于非同源染色体上,会随非同源染色体的自由组合而自由组合
19. 人的X染色体和Y染色体的大小、形态不完全相同,存在着同源区段(Ⅱ)和非同源区段(Ⅰ、Ⅲ),如下图所示。下列有关叙述错误的是( )
A. 抗维生素D佝偻病由Ⅰ区段上的显性基因控制,群体中相应的基因型有5种
B. 人类红绿色盲基因位于Ⅰ区段上,某女性患者的该致病基因可能来自其祖父
C. 位于Ⅲ区段上基因控制的性状的遗传病在家族中传男不传女
D. X染色体上的基因在Y染色体上不一定有等位基因
20. 鸡的性别决定方式为ZW型,鸡羽毛的芦花和非芦花是由一对等位基因(B/b)控制的相对性状。将一只纯合的芦花雌鸡与一只纯合的非芦花雄鸡多次交配,F1中雄鸡都是芦花鸡,雌鸡都是非芦花鸡。根据以上实验现象不能判断或不能确定的是( )
A. 基因在染色体上呈线性排列B. 区分芦花与非芦花的显隐性关系
C. 根据子一代性状判断子代性别D. 验证B/b基因位于Z染色体上
第Ⅱ卷
二、非选择题(本题共5小题,共60分)
21. 如图甲表示某生物细胞周期各时期图像(未排序),图乙表示细胞周期中细胞内核DNA含量变化的曲线图,图丙是细胞分裂过程中的一种物质变化和其形态变化。请据图回答下列问题:
(1)请用图甲中的字母表示一个完整的细胞周期:____。
(2)图乙中cd段细胞中的染色体、染色单体、核DNA数目比为____。
(3)丙图呈现了一种物质的形态变化过程,该形态变化可描述为____(用文字来叙述)。
(4)研究发现一定浓度的甲醛会诱发淋巴细胞的染色体发生断裂,而生物酶能解除其毒害作用。为验证生物酶的解毒功能,研究人员将具有正常分裂能力的淋巴细胞分为三组,甲组在适量含甲醛和生物酶的培养液中培养,乙组在等量甲醛培养液中培养,丙组在不含甲醛和生物酶的等量培养液中培养。一段时间后,分别取淋巴细胞用____染色并制片,找出处于____期的细胞观察____情况。
22. 已知豌豆种子子叶的黄色与绿色由一对等位基因Y、y控制。现用豌豆进行下列遗传实验,回答下列问题:
(1)实验一的杂交方式称为____。根据实验____可以判断显性性状是____。
(2)黄色子叶甲与黄色子叶丁基因型相同几率是____。
(3)若让实验二中的黄色子叶戊自交,所得后代的表型及比例为____。
(4)若让实验一中的黄色子叶丙和实验二中的黄色子叶戊杂交,所得子代黄色子叶中能稳定遗传个体占____。
23. 某种牵牛花的花色有蓝色、红色、白色三种,花色的遗传受两对等位基因控制(相关基因用A/a、B/b表示)。现用基因型不同的两纯合亲本杂交,所得F1全为蓝花,F1自交,F2中蓝花:红花:白花=9:6:1。请分析回答下列问题:
(1)上述两对基因的遗传____(填“遵循”或“不遵循”)自由组合定律,理由是____。
(2)请写出符合杂交实验结果的一组亲本的基因型:____。
(3)若让F1蓝花植株与白花植株杂交,子代出现红花概率是____。
(4)F2红花植株的基因型有____种;能否用自交的方法判断出F2中红花植株的基因型,请说出你的理由:____。
24. 下图1表示某动物体内处于不同分裂时期的细胞,图2表示该动物细胞分裂不同时期每条染色体上核DNA数的变化情况,请据图回答问题:
(1)图1中细胞③正处于____期,该时期的染色体行为变化是____。
(2)图1中细胞②名称为____,细胞①中有____个四分体。
(3)图1中的____(填编号)细胞处于图2中的BC段。
(4)图2中C到D变化的原因是____。
25. 果蝇常用作遗传学研究的实验材料。果蝇翅型的长翅和截翅是一对相对性状,眼色的红眼和紫眼是另一对相对性状,翅型由等位基因T/t控制,眼色由等位基因R/r控制。某小组以长翅红眼、截翅紫眼果蝇为亲本进行正反交实验,杂交子代的表型及其比例分别为,长翅红眼雌蝇:长翅红眼雄蝇=1:1(杂交①的实验结果):长翅红眼雌蝇:截翅红眼雄蝇=1:1(杂交②的实验结果)。回答下列问题。
(1)根据杂交结果可以判断,翅型的显性性状是____,判断的依据是____。
(2)根据杂交结果可以判断,属于伴性遗传的性状是____,判断的依据是____。杂交①亲本的基因型是____。
(3)若杂交①子代中的长翅红眼雌蝇与杂交②子代中的截翅红眼雄蝇杂交,则子代中长翅红眼雌果蝇占____。
四川省泸州市泸县2023-2024学年高一下学期4月期中生物试题: 这是一份四川省泸州市泸县2023-2024学年高一下学期4月期中生物试题,共6页。
四川省泸州市泸县四中2023-2024学年高一下学期开学考试生物试题 (解析版): 这是一份四川省泸州市泸县四中2023-2024学年高一下学期开学考试生物试题 (解析版),文件包含四川省泸州市泸县四中2023-2024学年高一下学期开学考试生物试题原卷版docx、四川省泸州市泸县四中2023-2024学年高一下学期开学考试生物试题Word版含解析docx等2份试卷配套教学资源,其中试卷共28页, 欢迎下载使用。
四川省泸州市泸县五中2023-2024学年高一下学期开学考试生物试题(Word版附解析): 这是一份四川省泸州市泸县五中2023-2024学年高一下学期开学考试生物试题(Word版附解析),文件包含四川省泸州市泸县五中2023-2024学年高一下学期开学生物试题原卷版docx、四川省泸州市泸县五中2023-2024学年高一下学期开学生物试题Word版含解析docx等2份试卷配套教学资源,其中试卷共32页, 欢迎下载使用。

