四川省泸州市合江县马街中学校2023-2024学年高一下学期5月期中考试生物试题(原卷版+解析版)
展开注意事项:
1.答题前,考生务必将自己的姓名、班级、考号填写在答题卷上相应位置。
2.选择题答案使用2B铅笔填涂在答题卷对应题目号的位置上,填涂在试卷上无效。
3.非选择题答案请使用黑色签字笔填写在答题卷对应题目号的位置上,填写在试卷上无效。
第I卷 选择题(40分)
一、选择题(本题共20小题,每小题2分,共40分。在每个小题给出的4个选项中只有1项最符合题意)
1. 用高倍显微镜观察洋葱根尖细胞的有丝分裂,下列描述正确的是( )
①用解离液解离根尖目的是使组织中的细胞相互分离开来
②制片之前要通过漂洗洗去碱性染料,便于显微镜下观察
③压片是为了将根尖细胞压成薄层,使之不相互重叠影响观察
④看到分生区细胞大多具有完整的细胞核
⑤如果在低倍镜下找不到分裂期的细胞,可改用高倍镜继续寻找
A. ①③④B. ②③⑤C. ③④⑤D. ①③⑤
【答案】A
【解析】
【分析】观察根尖分生区组织细胞的有丝分裂:实验室培养洋葱根尖直到根长约5cm,接着进行装片制作:解离(使组织中的细胞相互分离开来)-漂洗(防止解离过度)-染色(用龙胆紫或醋酸洋红使染色体染色)-制片(使细胞分散,有利于观察),最后进行观察:先在低倍镜找到分生区细胞再换到高倍镜下观察。
【详解】①解离的目的是用药液使组织细胞彼此分离开来,①正确;②制片之前要通过漂洗洗去解离液而不是碱性染料,便于显微镜下观察,②错误;③压片是为了将根尖细胞压成薄层,使之不相互重叠影响观察,③正确;④细胞周期中分裂间期的时间很长,所以根尖分生区的细胞大多数处于分裂间期,可以看到完整的细胞核,④正确;⑤低倍镜视野范围比高倍镜大,如果在低倍镜下找不到分裂期的细胞,在高倍镜下也找不到,⑤错误。①③④正确。
故选A。
2. 如图为高倍显微镜下观察到的洋葱根尖细胞有丝分裂图像,其中①所示的细胞处于有丝分裂的( )
A. 前期B. 中期C. 后期D. 末期
【答案】C
【解析】
【分析】据题意与图像分析:该细胞中的染色体的着丝点(粒)分裂,染色体数目加倍,为有丝分裂后期的特点。
【详解】A、若是有丝分裂前期,则核膜、核仁解体、染色质缩短变粗、高度螺旋化,出现染色体,A不符合题意;
B、若是有丝分裂中期,则每条染色体的着丝点(粒)排列在赤道板上,B不符合题意;
C、细胞中着丝点(粒)分裂,染色体数目加倍,是分裂后期,C符合题意;
D、若是有丝分裂末期,则会出现核膜、核仁重建,染色体解螺旋出现染色质等特点,D不符合题意。
故选C。
3. 人在某个阶段头发会变白,皮肤上也会长出“老年斑”,这是( )
A. 细胞分化引起的B. 细胞坏死引起的C. 细胞衰老引起的D. 细胞凋亡引起的
【答案】C
【解析】
【分析】细胞衰老的特征:细胞内的水分减少,细胞萎缩,体积变小,新陈代谢速率减慢;细胞内多种酶的活性降低;细胞内的色素逐渐积累;细胞内呼吸速率减慢,细胞核体积增大,核膜内折,染色质收缩、染色加深;细胞膜通透性改变,物质运输功能降低。
【详解】“老年斑”是由于细胞内的色素随着细胞衰老而逐渐积累造成的,衰老细胞中出现色素聚集,主要是指脂褐素的堆积,脂褐素是不饱和脂肪酸的氧化产物,是一种不溶性颗粒物,不同细胞在衰老过程中脂褐素颗粒的大小也有一定的差异,皮肤细胞的脂褐素颗粒大,就出现老年斑,因此C正确,ABD错误。
故选C。
4. 将胡萝卜的韧皮部细胞组织培养成植株利用了细胞的全能性,下列关于全能性的说法,错误的是( )
A. 受精卵发育成个体体现了全能性
B. 种子发育成植物个体体现了全能性
C. 将干细胞培养成大量干细胞不体现全能性
D. 细胞具有全能性是因为细胞中有全套遗传物质
【答案】B
【解析】
【分析】细胞的全能性指已分化的细胞仍具有发育成完整个体的潜能。
【详解】A、受精卵是一个细胞,细胞形成个体可以体现全能性,A正确,
B、种子是植物的繁殖体,一般由种皮、胚和胚乳3部分组成,种子发育成个体只能体现个体的发育,B错误;
C、将干细胞培养成大量干细胞,只能说明细胞可以具有分裂能力,因为没有形成个体或各种细胞,不能体现全能性,C正确;
D、细胞具有全能性是因为细胞中有全套遗传物质,D正确。
故选B。
5. D、d和T、t是两对独立遗传的等位基因,控制两对相对性状。若两个纯合亲本杂交得到F1的基因型为DdTt,F1自交得到F2。下列叙述正确的是( )
A. F1能产生D、d、T、t 4种配子
B. F1自交时,雌、雄配子有9种结合方式
C. F2中ddtt个体所占的比例为1/4
D. F2中有出现了不同于亲本的新的性状表现
【答案】D
【解析】
【分析】题意分析:由于D、d和T、t是两对独立遗传的等位基因,即两对基因的遗传遵循基因的自由组合定律。其实质为:(1)位于非同源染色体上的非等位基因的分离或组合是互不干扰的。(2)在减数分裂过程中,同源染色体上的等位基因彼此分离的同时,非同源染色体上的非等位基因自由组合。
【详解】A、F1的基因型为DdTt,两对基因独立遗传,形成配子时非同源染色体的非等位基因自由组合,F1能产生DT、Dt、dT和dt4种配子,A错误;
B、F1能产生DT、Dt、dT和dt4种配子,F1自交时,雌、雄配子有4×4=16种结合方式,B错误;
C、F1的基因型为DdTt,F1自交时,则F2中ddtt的个体占1/16,C错误;
D、F1自交时,则F2中有D_T_、D_tt、ddT_和ddtt,出现了不同于亲本的新的性状表现,D正确。
故选D。
6. 某基因编码精氨酸的序列发生了一对碱基替换,导致终止密码子提前出现,校正基因表达出能携带精氨酸的校正tRNA,可识别该终止密码子,弥补突变的结果。下列叙述正确的是( )
A. tRNA由两条核苷酸链通过氢键结合形成
B. mRNA和校正tRNA都是基因转录的产物
C. 翻译过程中mRNA读取tRNA上的密码子
D. 终止密码子在编码精氨酸的同时让翻译终止
【答案】B
【解析】
【分析】1、转录过程以四种核糖核苷酸为原料,以DNA分子的一条链为模板,在RNA聚合酶的作用下,合成RNA,消耗能量。
2、翻译过程以氨基酸为原料,以转录过程产生的mRNA为模板,在酶的作用下,消耗能量产生多肽链。多肽链经过折叠加工后形成具有特定功能的蛋白质。
【详解】A、tRNA由一条核苷酸链构成,A错误;
B、转录过程以四种核糖核苷酸为原料,以DNA分子的一条链为模板,在RNA聚合酶的作用下,合成RNA,mRNA和校正tRNA都是基因转录的产物,B正确;
C、翻译过程中核糖体读取mRNA上的密码子,tRNA上的是反密码子,C错误;
D、有校正tRNA时,终止密码子能编码精氨酸,肽链合成不会终止,没有校正tRNA时,终止密码子就会让翻译终止,D错误。
故选B。
7. 下列关于基因表达与性状的关系的叙述,错误的是( )
A. 基因可以通过控制蛋白质的结构直接控制生物性状
B. DNA甲基化会改变DNA的碱基序列并使其表达增加
C. DNA甲基化引起的性状改变可以遗传给子细胞
D. 生物的性状不完全由基因决定,环境对性状也有影响
【答案】B
【解析】
【分析】生物体基因的碱基序列保持不变,但基因表达和表型发生可遗传变化的现象,叫作表观遗传。
【详解】A、基因既可以通过控制酶的合成来控制代谢过程,进而控制生物体的性状,也能通过控制蛋白质的结构直接控制生物体的性状,A正确;
B、DNA甲基化不会改变DNA的碱基序列,反而会抑制其表达,B错误;
C、DNA甲基化引起的性状改变可以遗传给子细胞,C正确;
D、环境对性状也有着重要影响,例如,后天的营养和体育锻炼等对人的身高也有重要作用,D正确。
故选B。
8. 关于四分体的说法正确的是( )
A. 可以观察到四分体的时期只是减数分裂前期I
B. 人类造血干细胞分裂过程中,最多可观察到23个四分体
C. 减数第一次分裂随同源染色体分离,细胞分裂,细胞内四分体个数也减半
D. 存在四分体的细胞中,必然存在染色单体
【答案】D
【解析】
【分析】配对的两条染色体,形状和大小一般都 相同,一条来自父方、一条来自母方,叫作同源染色体。在减 数分裂过程中,同源染色体两两配对的现象叫作联会。由于 每条染色体都含有两条姐妹染色单体,因此,联会后的每对同源染色体含有四条染色单体,叫作四分体。
【详解】A、可以观察到四分体的时期是减数第一次分裂前期和减数第一次分裂中期,A错误;
B、四分体出现在减数分裂过程中,人类造血干细胞进行有丝分裂,观察不到四分体,B错误;
C、减数第一次分裂随同源染色体分离,细胞分裂,子细胞内没有四分体,C错误;
D、联会后的每对同源染色体含有四条染色单体,叫作四分体,存在四分体的细胞中,必然存在染色单体,D正确。
故选D。
9. 摩尔根通过果蝇杂交实验证明了基因位于染色体上,下列关于摩尔根和他的果蝇杂交实验的叙述错误的是( )
A. 摩尔根所用的科学方法是假说—演绎法
B. 摩尔根在实验中所发现的新现象是白眼性状的表现总是与性别相联系
C. 摩尔根提出的假说是基因在X染色体上,Y染色体上没有它的等位基因,并通过测交实验验证了它的合理性
D. 摩尔根提出的假说是基因在X、Y染色体的同源区段上,并通过实验验证了它的合理性
【答案】D
【解析】
【分析】根据摩尔根的实验过程,白眼雄果蝇与野生型的红眼雌果蝇交配,F1都是红眼,F2中,红眼∶白眼=3∶1,所以符合基因的分离定律,由于白眼性状只出现在了子二代的雄蝇,即白眼的性状与性别相关联,所以他提出控制白眼的基因在X染色体上,而Y染色体不含有它的等位基因的假说。
【详解】A、摩尔根和孟德尔的研究方法都是“假说—演绎”法,即都是先通过实验发现问题,再提出假说进行解释,再通过实验检验假说是否正确,A正确;
B、摩尔根在实验中所发现的新现象是子二代中白眼性状的表现总是与性别相联系,B正确;
CD、为了解释发现的问题,摩尔根做出的假设是控制白眼的基因在X染色体上,在Y染色体上不含有它的等位基因,并通过测交实验验证了它的合理性,C正确,D错误。
故选D。
10. 果蝇的白眼为伴X隐性遗传,其显性性状为红眼。在下列杂交组合中,通过眼色即可直接判断子代果蝇性别的一组是( )
A. 白眼雌果蝇×红眼雄果蝇B. 杂合红眼雌果蝇×红眼雄果蝇
C. 杂合红眼雌果蝇×白眼雄果蝇D. 白眼雌果蝇×白眼雄果蝇
【答案】A
【解析】
【分析】果蝇红白眼基因(用A、a表示)位于X染色体上,且在Y染色体上无该基因的同源区段,即该性状为伴X遗传。对于杂交组合白眼雌果蝇(XaXa)× 红眼雄果蝇(XAY),得到XAXa(红眼雌果蝇)、XaY(白眼雄果蝇),雌果蝇表现为红眼、雄果蝇表现为白眼,因此该杂交组合可以通过性状鉴定性别。
【详解】A、果蝇的红眼为伴X显性遗传,其隐性性状为白眼,假设相关基因用A、a表示,白眼雌果蝇(XaXa)× 红眼雄果蝇(XAY),得到XAXa(红眼雌果蝇)、XaY(白眼雄果蝇),雌果蝇表现为红眼、雄果蝇表现为白眼,能通过眼色判断性别,A正确;
B、杂合红眼雌果蝇(XAXa)× 红眼雄果蝇(XAY),得到XAXA(红眼雌果蝇)、XAXa(红眼雌果蝇)、XAY(红眼雄果蝇)、XaY(白眼雄果蝇),雌雄果蝇都可表现为红眼,无法通过眼色判断红眼果蝇的性别,B错误;
C、杂合红眼雌果蝇(XAXa)×白眼雄果蝇(XaY),得到XAXa(红眼雌果蝇)、XaXa(红眼雌果蝇)、XAY(红眼雄果蝇)、XaY(白眼雄果蝇),雌雄果蝇都可表现为红眼和白眼,无法通过眼色判断红眼果蝇的性别,C错误;
D、白眼雌果蝇(XaXa)× 白眼雄果蝇(XaY),得到XaXa(白眼雌果蝇)、XaY(白眼雄果蝇),雌雄果蝇都表现为白眼,无法通过眼色判断性别,D错误。
故选A。
11. “假说—演绎法”是现代科学研究中常用的一种科学方法,利用假说—演绎法,孟德尔发现了两个遗传规律,为遗传学的研究做出了杰出的贡献。下列对孟德尔豌豆杂交实验研究过程的分析,正确的是( )
A. 提出问题是建立在具有相对性状纯合亲本杂交和F1自交的遗传实验基础上的
B. 假说的内容之一是“性状由染色体上的遗传因子决定”
C. 为了检验假说是否正确,设计并完成了正、反交实验
D. 测交实验后代中,高茎植株与矮茎植株的数量比接近1∶1是演绎推理的内容
【答案】A
【解析】
【分析】孟德尔发现遗传定律用了假说—演绎法,其基本步骤:提出问题→作出假说→演绎推理→实验验证→得出结论。①提出问题(在纯合亲本杂交和F1自交两组豌豆遗传实验基础上提出问题);②做出假设(生物的性状是由细胞中的遗传因子决定的;体细胞中的遗传因子成对存在;配子中的遗传因子成单存在;受精时雌雄配子随机结合);③演绎推理(如果这个假说是正确的,这样F1会产生两种数量相等的配子,这样测交后代应该会产生两种数量相等的类型);④实验验证(测交实验验证,结果确实产生了两种数量相等的类型);⑤得出结论(就是分离定律)。
【详解】A、孟德尔发现遗传定律用了假说—演绎法,其基本步骤:提出问题→作出假说→演绎推理→实验验证→得出结论。①提出问题(在纯合亲本杂交和F1自交两组豌豆遗传实验基础上提出问题,A正确;
B、孟德尔做出假设之一是生物的性状是由细胞中的遗传因子决定的,并未与染色体联系在一起,B错误;
C、为了检验假说是否正确,设计并完成了测交实验(与隐性纯合子杂交),C错误;
D、测交实验后代中,高茎植株与矮茎植株的数量比接近1∶1是实验验证的内容,D错误。
故选A。
12. 下列有关DNA分子结构的相关叙述,不正确的是( )
A. 沃森等人通过物理模型建构揭示了DNA分子的双螺旋结构
B. 脱氧核糖和磷酸交替连接,排列在外侧,构成基本骨架
C. 脱氧核苷酸链上相邻两个脱氧核苷酸的碱基之间形成氢键
D. 双链DNA分子中,所含的嘌呤碱基数量等于嘧啶碱基数量
【答案】C
【解析】
【分析】DNA的双螺旋结构:(1)DNA分子是由两条反向平行的脱氧核苷酸长链盘旋而成的。(2)DNA分子中的脱氧核糖和磷酸交替连接,排列在外侧,构成基本骨架,碱基在内侧。(3)两条链上的碱基通过氢键连接起来,形成碱基对且遵循碱基互补配对原则。
【详解】A、以实物或图画形式直观地表达认识对象的特征,这种模型就是物理模型;沃森和克里克研究DNA分子结构时,采用了构建物理模型的方法,发现了DNA分子的双螺旋结构,A正确;
B、DNA分子中的脱氧核糖和磷酸交替连接,排列在外侧,构成基本骨架,碱基在内侧,B正确;
C、一条脱氧核苷酸链上相邻两个脱氧核苷酸的碱基之间通过脱氧核糖-磷酸-脱氧核糖相连;两条脱氧核苷酸链直接相邻的碱基通过氢键相连,C错误;
D、双链DNA分子中,A与T配对,G与C配对,即A=T,G=C,可见所含的嘌呤碱基数量等于嘧啶碱基数量,D正确。
故选C。
13. 下列有关细胞内化合物的叙述,正确的是( )
A. 根系吸收的C、O、N可用来合成蛋白质和脂肪
B. 糖类都能作为能源物质,也可以参与构建细胞结构
C. DNA可分布在细胞质中,是细胞生物的遗传物质
D. 核酸和蛋白质是大分子物质,二者合成时互为模板
【答案】C
【解析】
【分析】组成蛋白质的主要元素是C、H、O、N,组成脂肪的主要元素是C、H、O,组成核酸的主要元素是C、H、O、N、P。
【详解】A、脂肪中不含N元素,A错误;
B、纤维素是糖类,但不能作为能源物质,B错误;
C、DNA主要分布在细胞核中,也可分布在细胞质中,是细胞生物的遗传物质,C正确;
D、核酸合成的模板是核酸,D错误。
故选C。
14. 豌豆种子的圆粒和皱粒是一对相对性状,下列叙述正确的是( )
A. 相对性状就是不同的性状B. 相对性状受一对非等位基因控制
C. 控制圆粒和皱粒豌豆的基因不同D. 控制圆粒和皱粒的基因位于一条染色体上
【答案】C
【解析】
【分析】1.在遗传学上,把具有一对相对性状的纯种杂交一代所显现出来的亲本性状,称为显性性状,控制显性性状的基因,称为显性基因;把未显现出来的那个亲本性状,称为隐性性状,控制隐性性状的基因,称为隐性基因;显性基因通常用大写字母表示,隐性基因通常用小写字母表示。
2.同种生物同一性状的不同表现形式称为相对性状,如人的单眼皮和双眼皮。
【详解】A、相对性状是指一种生物的同一种性状的不同表现类型,A错误;
B、豌豆种子的圆粒和皱粒是一对相对性状,受一对等位基因控制,B错误;
C、控制圆粒的基因为显性基因,控制皱粒的基因为隐性基因,C正确;
D、控制圆粒和皱粒的基因位于一对染色体上,D错误。
故选C。
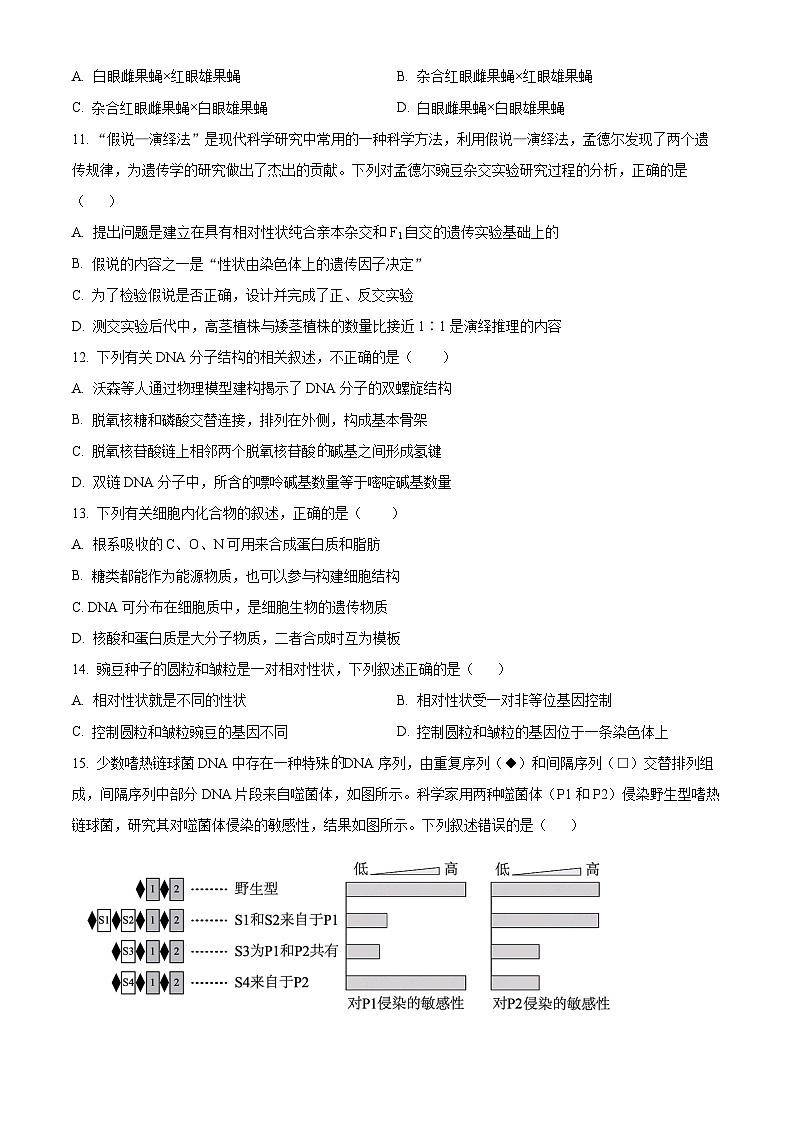
15. 少数嗜热链球菌DNA中存在一种特殊的DNA序列,由重复序列(◆)和间隔序列(□)交替排列组成,间隔序列中部分DNA片段来自噬菌体,如图所示。科学家用两种噬菌体(P1和P2)侵染野生型嗜热链球菌,研究其对噬菌体侵染的敏感性,结果如图所示。下列叙述错误的是( )
A. 间隔序列与重复序列的结构基本相同,均为双螺旋结构
B. 噬菌体的遗传物质为DNA,其培养基中需加入脱氧核苷酸
C. 间隔序列中来自噬菌体的部分DNA片段与嗜热链球菌对噬菌体的抗性有关
D. 嗜热链球菌中来自噬菌体的DNA片段可以复制后遗传给子代
【答案】B
【解析】
【分析】赫尔希和蔡斯在做噬菌体侵染细菌的过程中,利用了同位素标记法,用32P和35S分别标记的噬菌体的DNA和蛋白质。噬菌体在细菌内繁殖的过程为:吸附→注入→合成→组装→释放。DNA的基本组成单位都是4种脱氧核苷酸,都遵循碱基互补配对原则,双链DNA分子的空间结构都是规则的双螺旋结构。
【详解】A、不同生物的基因可以拼接,是因为DNA的基本组成单位都是4种脱氧核苷酸,双链DNA分子的空间结构都是规则的双螺旋结构,都遵循碱基互补配对原则,A正确;
B、噬菌体的遗传物质为DNA,但其不具有独立的代谢能力,其培养基中需加入活细胞,B错误;
C、据图可知,若嗜热链球菌获得来自P1的S序列,则其对P1侵染的敏感性低;若嗜热链球菌获得来自P2的S序列,则其对P2侵染的敏感性低;若嗜热链球菌获得来自P1和P2共有的S序列,则其对P1和P2侵染的敏感性均低,说明间隔序列中来自噬菌体的部分DNA片段与嗜热链球菌对噬菌体的抗性有关,C正确;
D、嗜热链球菌中来自噬菌体的DNA片段可以利用原料和酶复制后遗传给子代,D正确。
故选B。
16. 真核生物中,基因、遗传信息、密码子和反密码子分别是指( )
①基因中脱氧核苷酸的排列顺序②信使RNA上核糖核苷酸的排列顺序③信使RNA上决定氨基酸的3个碱基④转运RNA上识别密码子的3个相邻的碱基⑤DNA上决定氨基酸的3个相邻的碱基⑥信使RNA上决定氨基酸的3个相邻的碱基⑦有遗传效应的DNA片段
A. ⑦①③④B. ①②③④C. ⑦①⑥④D. ⑦②③④
【答案】C
【解析】
【分析】遗传信息:基因中能控制生物性状的脱氧核苷酸的排列顺序。遗传密码:又称密码子,是指mRNA上能决定一个氨基酸的3个相邻的碱基。反密码子:是指tRNA的一端的三个相邻的碱基,能专一地与mRNA上的特定的3个碱基(即密码子)配对。
【详解】基因是指有遗传效应的DNA片段,即⑦。遗传信息是指DNA中脱氧核苷酸的排列顺序,因此遗传信息位于DNA分子中,即①。密码子是指mRNA上决定一个氨基酸的3个相邻的碱基,因此密码子位于mRNA上,即⑥。反密码子是转运RNA上识别密码子的3个相邻的碱基,即④。ABD错误,C正确。
故选C。
17. 某性原细胞进行正常的减数分裂,分裂过程中产生的细胞不可能含有两个X染色体的是( )
A. 减数分裂I的初级卵母细胞
B. 减数分裂I的初级精母细胞
C. 减数分裂Ⅱ的次级卵母细胞
D. 减数分裂Ⅱ的次级精母细胞
【答案】B
【解析】
【分析】1、精子的形成过程为:精原细胞(染色体组成为44+XY)经过减数分裂前的间期染色体复制之后,形成初级精母细胞(染色体组成为44+XY),经过减数第一次分裂形成次级精母细胞(染色体组成为22+X或22+Y,后期是44+XX或44+YY),经过减数第二次分裂,形成精细胞(染色体组成为22+X或22+Y),经过变形形成精子(染色体组成为22+X或22+Y)。
2、卵细胞的形成过程:卵原细胞(染色体组成为44+XX)经过减数分裂前的间期染色体复制之后,形成初级卵母细胞(染色体组成为44+XX),经过减数第一次分裂形成次级卵母细胞(染色体组成为22+X,后期是44+XX)和1个极体,经过减数第二次分裂形成卵细胞(染色体组成为22+X)和3个极体。
【详解】A、卵原细胞(染色体组成为44+XX)经过减数分裂前的间期染色体复制之后,形成初级卵母细胞(染色体组成为44+XX),故减数分裂I的初级卵母细胞中的性染色体组成为XX,含有两条X染色体,A错误;
B、精原细胞(染色体组成为44+XY)经过减数分裂前的间期染色体复制之后,形成初级精母细胞(染色体组成为44+XY),故减数分裂I的初级精母细胞的性染色体组成为XY,只含一条X染色体,B正确;
C、减数分裂Ⅱ的次级卵母细胞中的性染色体组成为X(减数分裂Ⅱ前期、中期)或XX(减数分裂Ⅱ后期),即减数分裂Ⅱ的次级卵母细胞中有一条或两条X染色体,C错误;
D、减数分裂Ⅱ的次级精母细胞中的性染色体组成为X(减数分裂Ⅱ前期、中期)或XX(减数分裂Ⅱ后期)或性染色体组成为Y(减数分裂Ⅱ前期、中期)或YY(减数分裂Ⅱ后期),即减数分裂Ⅱ的次级精母细胞中有0条或一条或两条X染色体,D错误。
故选B。
18. 下图为人类生殖过程简图,有关叙述正确的是( )
A. 一个卵细胞可以同时与多个精子受精
B. ②过程中通常是A配子尾部进入B配子并促使B配子代谢活跃
C. 亲本甲和乙传递给子代的DNA数相同
D. 图中生殖方式产生的子代出现多样性与过程①和过程②均有关系
【答案】D
【解析】
【分析】分析题图可知:①过程表示减数分裂,②过程表示受精作用。A配子为精子,B配子是卵细胞。
【详解】A、一个卵细胞只能与一个精子受精,A错误;
B、A配子为精子,B配子是卵细胞,②过程为受精作用。受精时,通常是精子的头部进入卵细胞内并促使卵细胞代谢活跃,B错误;
C、亲本甲(父方)和乙(母方)传递给子代的核DNA数相同,但亲本乙还通过卵细胞遗传给子代一定数量的质DNA。可见,两亲本传递给子代的DNA数不同,C错误;
D、图中生殖方式为有性生殖,配子形成过程中染色体组合的多样性、受精过程中精子和卵细胞结合的随机性,使同一双亲的后代呈现多样性。可见,产生的子代出现多样性与过程①(减数分裂)和过程②(受精作用)均有关系,D正确。
故选D。
19. 摩尔根研究果蝇的眼色遗传实验过程如图所示,W和w表示眼色基因,下列相关叙述中错误的是( )
A. 摩尔根所做的假设是控制白眼的基因只位于X染色体上,而Y染色体上不含有它的等位基因
B. 中的红眼雌果蝇的基因型有、XWXw
C. 摩尔根的果蝇杂交实验和孟德尔的豌豆杂交实验都采用了假说-演绎法
D. 果蝇的眼色遗传实验和萨顿假说都证明了基因位于染色体上
【答案】D
【解析】
【分析】根据题意和图示分析可知:图中红眼与白眼杂交,F1均为红眼,说明红眼相对于白眼是显性性状。F2红眼有雌性和雄性,白眼只有雄性,说明与性别相关联,相关基因在性染色体上。
【详解】A、分析题图,F2红眼有雌性和雄性,白眼只有雄性,说明与性别相关联,摩尔根根据白眼表型只出现在雄性个体中的现象,假设控制白眼的基因只位于X染色体上,而Y染色体上不含有它的等位基因,A正确;
B、F1均为红眼,说明红眼相对于白眼是显性性状,且控制白眼的基因只位于X染色体上,根据F2性状分离比为3:1,可推出F1的基因型为XWXw、XWY,因此F2中的红眼雌果蝇的基因型有XWXW和XWXw两种,B正确;
C、假说—演绎法是指在观察和分析基础上提出问题以后,通过推理和想象提出解释问题的假说,根据假说进行演绎推理,再通过实验检验演绎推理的结论,孟德尔遗传规律的研究过程和摩尔根果蝇眼色遗传的研究过程均采用了假说—演绎法,C正确;
D、萨顿提出基因位于染色体上的假说,但并未通过实验证明,D错误。
故选D
20. 先天性夜盲症是由多对等位基因控制的遗传病。X染色体的CACNA1F基因突变导致“静止性夜盲症”;常染色体上的GRM6基因突变则导致“进行性夜盲症”。图甲、乙两个家族分别出现了两种不同类型的夜盲症,且两家族成员之间不含另外一个家族的致病基因。根据系谱图,分析不正确的是( )
A. 甲家族的“夜盲症”具有交叉遗传的特点
B. “静止性夜盲症”与“进行性夜盲症”均具有隔代遗传的特点
C. 若甲家族Ⅲ-2与乙家族Ⅲ-4结婚,子女有1/6可能患病
D. 若甲家族III-1与乙家族III-2结婚,子女不可能患夜盲症
【答案】C
【解析】
【分析】分析遗传图解可知,乙家族中表现正常的Ⅱ−1和Ⅱ−2所生女儿Ⅲ−2患病,可以判断乙家族的病是常染色体隐性遗传,根据题干信息可知,乙家族出现的病是进行性夜盲症。题干指出“甲、乙两个家族分别出现了两种不同类型的夜盲症”,说明甲家族出现的病是静止性夜盲症,其遗传方式是伴X染色体隐性遗传。
【详解】A、乙家族中表现正常的Ⅱ−1和Ⅱ−2所生女儿Ⅲ−2患病,可以判断乙家族的病是常染色体隐性遗传,根据题干信息可知,乙家族出现的病是进行性夜盲症。题干指出“甲、乙两个家族分别出现了两种不同类型的夜盲症”,说明甲家族出现的病是静止性夜盲症,根据甲出现无中生有为隐性的特点,其遗传方式是伴X染色体隐性遗传,伴X染色体隐性遗传具有交叉遗传的特点,A正确;
B、“静止性夜盲症”与“进行性夜盲症”均为隐性病,均具有隔代遗传的特点,B正确;
C、假设甲家族致病基因用b表示,乙家族致病基因用a表示,甲家族Ⅲ−1患静止性夜盲症,其母亲Ⅱ−2为携带者,所生女儿Ⅲ−2基因型为1/2AAXBXB、1/2AAXBXb,乙家族Ⅲ-4的基因型为aaXBY,两者婚配后代不患病的概率为1-1/2×1/4=7/8,C错误;
D、甲家族III-1的基因型为AAXbY,乙家族III-2的基因型为aaXBXB,后代不会患夜盲症,D正确。
故选C。
第II卷 非选择题(60分)
二、非选择题(本题共5小题,共60分)
21. 如图甲表示某生物细胞周期各时期图像(未排序),图乙表示细胞周期中细胞内核DNA含量变化的曲线图,图丙是细胞分裂过程中的一种物质变化和其形态变化。请据图回答下列问题:
(1)请用图甲中的字母表示一个完整的细胞周期:____。
(2)图乙中cd段细胞中的染色体、染色单体、核DNA数目比为____。
(3)丙图呈现了一种物质的形态变化过程,该形态变化可描述为____(用文字来叙述)。
(4)研究发现一定浓度的甲醛会诱发淋巴细胞的染色体发生断裂,而生物酶能解除其毒害作用。为验证生物酶的解毒功能,研究人员将具有正常分裂能力的淋巴细胞分为三组,甲组在适量含甲醛和生物酶的培养液中培养,乙组在等量甲醛培养液中培养,丙组在不含甲醛和生物酶的等量培养液中培养。一段时间后,分别取淋巴细胞用____染色并制片,找出处于____期的细胞观察____情况。
【答案】(1)CEDABF
(2)1:2:2 (3)染色质高度螺旋化,缩短变粗,变成染色体
(4) ①. 龙胆紫溶液 ②. 有丝分裂中 ③. 染色体的形态和数目
【解析】
【分析】分析图甲,A表示有丝分裂后期,B表示末期,C表示间期,D表示有丝分裂中期,E表示有丝分裂前期,F表示有丝分裂末期。图乙表示有丝分裂过程中,和DNA的变化曲线,f到l表示一个完整的细胞周期。
【小问1详解】
分析图甲,A表示有丝分裂后期,B表示末期,C表示间期,D表示有丝分裂中期,E表示有丝分裂前期,F表示有丝分裂末期,细胞周期为CEDABF。
【小问2详解】
图乙中cd段表示有丝分裂中期,细胞中染色体、染色单体、核DNA数目比为1:2:2。
【小问3详解】
丙图呈现了一种物质的形态变化过程,该形态变化可描述为染色质高度螺旋化,缩短变粗,变成染色体。
【小问4详解】
龙胆紫溶液可以对染色体进行染色;处于有丝分裂中期的细胞染色体数目最清晰,便于观察和检测分析,观察染色体的形态(和数目)。
22. 马铃薯植株下侧叶片合成有机物通过筛管主要运向块茎贮藏。图1是马铃薯光合作用产物的形成及运输示意图,图2是蔗糖从叶肉细胞进入筛分子-伴胞复合体的一种模型。请回答下列问题:
(1)图1所示的代谢过程中,需要光反应产物参与的过程是___(填标号)。为马铃薯叶片提供C18O2,块茎中会出现18O的淀粉,请写出18O转移的路径:C18O2→___→淀粉,叶肉细胞光合作用的产物中___(会/不会)出现18O2。
(2)图2中甲具有___酶活性。乙(SUT1)是一种蔗糖转运蛋白,在马铃薯植株中成功导入蔗糖转运蛋白反义基因(转录的模板链是SUT1基因转录模板的互补链)后SUT1基因表达的___水平降低,导致SUT1含量下降,此时叶片中可溶性糖和淀粉总量会___,最终导致块茎产量___。
(3)当图①中叶肉细胞的净光合速率为0时,其中叶绿体基质、线粒体基质和细胞质基质中的O2浓度从高到低依次是___。
【答案】(1) ①. ② ②. C3→磷酸丙糖→蔗糖 ③. 不会
(2) ①. ATP水解 ②. 翻译 ③. 升高 ④. 降低
(3)叶绿体基质>细胞质基质>线粒体基质
【解析】
【分析】分析图1:①是光合作用的暗反应阶段的二氧化碳的固定阶段,②是暗反应中的三碳化合物的还原阶段。从图中可以看出,暗反应在叶绿体基质中进行,其产物磷酸丙糖可以在叶绿体基质中合成淀粉,也可以被运出叶绿体,在叶肉细胞中的细胞质基质中合成蔗糖,蔗糖可以进入液泡暂 时储存起来;蔗糖也可以通过韧皮部被运至茎块细胞,在茎块细胞内合成淀粉;分析图2:结构甲具有ATP水解酶的功能,同时利用ATP水解释放的能量把H+运出细胞,导致细胞外H+浓度较高,属于主动运输;结构乙能够依靠细胞膜两侧的H+浓度差把H+运入细胞,属于协助扩散,同时把蔗糖分子也运入细胞。
【小问1详解】
在图1过程中,在叶绿体中三碳化合物的还原反应即②过程,需要光反应提供ATP和NADPH,需要ATP和NADPH功能以及需要NADPH提供还原剂;为马铃薯叶片提供C18O2, 块茎中的淀粉会含18O,由图可知,元素18O转移的路径:C18O2→C3→磷酸丙糖→蔗糖,因为光合作用产生的氧气来自于水,因此叶肉细胞光合作用的产物中不会出现18O2。
【小问2详解】
由图可知,在结构甲的作用下,ATP水解,H+逆浓度运输至胞外,说明结构甲具有ATP水解酶的功能与物质运输的功能;成功导入蔗糖转运蛋白反义基因的马铃薯植株中SUTl基因表达的翻译水平降低,筛分子-伴胞复合体的蔗糖转运蛋白乙含量减少,叶肉细胞中蔗糖分子通过结构乙转运出叶肉细胞的量减少,叶肉细胞中蔗糖积累,可溶性糖和淀粉总量上升,抑制光合作用,最终导致块茎产量降低。
【小问3详解】
当图①中叶肉细胞的净光合速率为0时,叶绿体还在进行光合作用,而且叶肉细胞中光合作用产生的氧气刚好用于细胞呼吸,因此O2浓度从高到低依次是叶绿体基质>细胞质基质>线粒体基质。
23. 牵牛花为两性花,有白花、红花、蓝紫花,其花色的遗传受两对等位基因A/a、B/b的控制,当基因A存在、基因B不存在时表现为红花,当基因A、B同时存在时表现为蓝紫花;其余表现为白花。某小组以白花(甲)、红花(乙)、蓝紫花(丙)三个品系的牵牛花为实验材料,进行了以下两组实验:
实验一:白花(甲)与红花(乙)杂交,F1中白花:红花:蓝紫花=2:1:1.
实验二:蓝紫花(丙)自交,F1中白花:红花:蓝紫花=4:3:9.
回答下列问题:
(1)实验一中,白花(甲)、红花(乙)的基因型分别是______。根据实验一的结果分析,_______(填“能”或“不能”)说明基因A/a、B/b的遗传遵循自由组合定律,理由是_______。
(2)若让白花(甲)和蓝紫花(丙)杂交,则子代蓝紫花中的纯合子所占比例为_______。
(3)实验二中,F1白花植株的基因型有________种。某位小组成员计划让实验二F1中的某白花植株自交,并根据其后代的表型情况来判断该白花植株的基因型,但另一位成员认为该方案不可行,不可行的原因是______。
【答案】(1) ①. aaBb、Aabb ②. 不能 ③. 无论基因A/a、B/b是位于一对同源染色体上,还是位于两对同源染色体上,都可以得出相同的结果
(2)0 (3) ①. 3##三 ②. F1该白花植株的基因型是aa_ _,其自交的后代均表现为白花
【解析】
【分析】基因自由组合定律:位于非同源染色体上的非等位基因的分离或组合是互不干扰的;在减数分裂过程中,同源染色体上的等位基因彼此分离的同时,非同源染色体上的非等位基因自由组合。
【小问1详解】
根据题意可知,A_B_为蓝紫花,A_bb为红花,aaB_和aabb为白花,白花(甲)与红花(乙)杂交,F1中出现白花,则说明亲代红花为Aabb,出现红花比例为1/4,说明亲代白花基因型为aaBb。根据实验一的结果分析,不能说明基因A/a、B/b的遗传遵循自由组合定律,无论基因A/a、B/b是位于一对同源染色体上,还是位于两对同源染色体上,亲代红花产生的配子均为Ab:ab=1:1,白花产生的配子均为aB:ab=1:1,都可以得出相同的结果。
【小问2详解】
蓝紫花(丙)自交,子一代比例为9:3:3:1的变式,说明丙的基因型为AaBb,若让白花(甲)aaBb和蓝紫花(丙)AaBb杂交,子代蓝紫花中没有纯合子。
【小问3详解】
实验二中,蓝紫花(丙)AaBb自交,F1白花植株的基因型有aaBb、aaBb、aabb共3种。F1该白花植株的基因型是aa__,其自交的后代均表现为白花,因此不能通过自交后代的表型情况来判断该白花植株的基因型。
24. 下图为果蝇染色体示意图,A/a、B/b和W代表其上的基因。回答下列问题:
(1)此图为__________性果蝇染色体图解。此图中有__________对同源染色体。
(2)若此图表示果蝇的原始生殖细胞,经过减数分裂能产生__________种染色体组合的配子。
(3)写出此果蝇的基因型:___________。在减数分裂过程中遵循分离定律,___________,能够发生自由组合的基因是__________。
(4)果蝇的一个原始生殖细胞性染色体上的W基因在__________期形成两个W基因,这两个W基因在__________期发生分离。
【答案】(1) ①. 雄 ②. 4
(2)16 (3) ①. AaBbXWY ②. A与a、B与b ③. A(或a)、B(或b)、W
(4) ①. 减数分裂前的间 ②. 减数分裂Ⅱ后
【解析】
【分析】XY性别决定的生物,雌雄个体中含有的成对的常染色体相同,含有的1对性染色体不同,雌性为XX,雄性为XY。
基因的分离定律研究的是一对等位基因在传宗接代中的传递规律,基因的自由组合定律研究的是位于非同源染色体上的非等位基因在传宗接代中的传递规律。
【小问1详解】
图中果蝇的X和Y这对性染色体为异型的,据此可知此图为雄性果蝇的染色体图解。此图中有4对同源染色体。
【小问2详解】
此图表示果蝇的原始生殖细胞中含有4对同源染色体,因此该原始生殖细胞经过减数分裂能产生24=16种染色体组合的配子。
小问3详解】
依据图示中基因与染色体的位置关系可知:此果蝇的基因型为AaBbXWY。在减数分裂过程中,每一对等位基因的遗传均遵循分离定律,即遵循分离定律的基因是A与a、B与b。能够发生自由组合的基因是位于非同源染色体上的非等位基因,即图中的A(或a)、B(或b)、W。
【小问4详解】
果蝇的一个原始生殖细胞性染色体上的W基因,在减数第一次分裂前的间期进行复制而形成两个W基因;这两个W基因在减数第二次分裂后期伴随着着丝粒的分裂而发生分离。
25. (一)甲图中DNA分子有a和d两条链,将甲图中某一片段放大后如乙图所示,结合所学知识回答下列问题:
(二)以下是肺炎链球菌的转化实验,请依据相关资料回答下列问题:
I、格里菲思的实验过程:
第一组:R型(无荚膜无毒菌)→注射→小鼠→不死亡
第二组:S型(有荚膜有毒菌)→注射→小鼠→死亡
第三组:加热致死的S型细菌→注射→小鼠→不死亡
第四组:活R型细菌+加热致死的S型细菌→混合后注射→小鼠→?
Ⅱ、艾弗里及同事的部分实验过程:
(1)从甲图可看出DNA复制的特点是______。乙图中7的中文名称是______。
(2)甲图中,A和B均是DNA分子复制过程中所需要的酶,其中A是_______酶。复制方向是从模板链______(5’→3’或3’→5’)。
(3)图甲过程在绿色植物根尖细胞中进行的场所有_____。
(4)若用1个32P标记的噬菌体侵染未标记的大肠杆菌,释放出300个子代噬菌体。含31P的噬菌体所占的比例是_____。
(5)第四组实验的结果是小鼠______。上述肺炎链球菌转化实验属于________转化。该实验的结论是______。
(6)该实验自变量的控制来用了_____(填“加法”或“减法”)原理。该实验的结果1是培养基中有____,结果2是培养基中有________。
(7)该实验的结论是_____。
【答案】(1) ①. 半保留复制、边解旋边复制 ②. 胸腺嘧啶脱氧(核糖)核苷酸
(2) ①. 解旋酶 ②. 3’→5’ (3)细胞核、线粒体
(4)1/150 (5) ①. 死亡 ②. 体内 ③. S型细菌中含有某种“转化因子”,能使R型细菌转化为S型细菌
(6) ①. 减法 ②. 既有S型细菌,也有R型细菌 ③. 只有R型细菌 (7)DNA是遗传物质
【解析】
【分析】题图分析,图甲为复制过程,A为解旋酶,B为DNA聚合酶,a、d为解开的母链,b、c为新合成的子链;图乙为DNA的平面结构,1~10依次为胞嘧啶C、腺嘌呤A、鸟嘌呤G、胸腺嘧啶T、脱氧核糖、磷酸、胸腺嘧啶脱氧核苷酸、碱基对、氢键、一个脱氧核苷酸链的片段。菌发生转化,即转化因子是DNA,DNA是遗传物质。
【小问1详解】
由图甲可以看出形成的新DNA分子中都含有一条模板链和一条子链,因此DNA分子的复制特点是半保留复制、边解旋边复制;7是由磷酸、脱氧核糖和含氮碱基T组成的,名称是胸腺嘧啶脱氧(核糖)核苷酸。
【小问2详解】
分析甲图可知,A是解旋酶,作用是断裂氢键,使DNA解旋,形成单链DNA;引物与模板的3'端结合,子链的延伸方向是5’→3’,复制方向是从模板链3’→5’。
【小问3详解】
图甲表示DNA复制,绿色植物根尖分生区的细胞无叶绿体,故DNA主要存在于细胞核、线粒体中,DNA复制过程主要发生在细胞核与线粒体中。
【小问4详解】
若用1个32P标记的噬菌体侵染未标记的大肠杆菌,释放出来300个子代噬菌体,由于DNA分子复制特点是半保留复制,其中含有32P的噬菌体是2个,其中含有32P的噬菌体所占的比例是2/300=1/150。
【小问5详解】
第四组活R型细菌+加热杀死的S型细菌,由于S型细菌中的转化因子使R型活菌转化为S型活菌,小鼠死亡;该实验是在小鼠体内进行的,属于体内转化实验,实验结论是S型细菌中含有某种“转化因子”,能使R型细菌转化为S型细菌。
【小问6详解】
该实验的自变量是是否加入DNA酶,加入DNA酶使DNA水解,与常态比较,人为去除某种影响因素的称为“减法原理”;结果1中,由于S型菌的DNA使部分R型菌转化为S型菌,培养基中既有S型细菌,也有R型细菌,结果2中,由于S型菌的DNA被水解,R型菌不会转化,只能培养出R型菌。
【小问7详解】
综合格里菲思实验和艾弗里实验,可知S型菌的DNA使R型菌发生转化,即转化因子是DNA,DNA是遗传物质。
四川省泸州市合江县马街中学校2023-2024学年高二上学期1月期末生物试题(Word版附解析): 这是一份四川省泸州市合江县马街中学校2023-2024学年高二上学期1月期末生物试题(Word版附解析),共23页。试卷主要包含了选择题等内容,欢迎下载使用。
四川省泸州市合江县马街中学校2023-2024学年高一上学期1月期末生物试题(Word版附解析): 这是一份四川省泸州市合江县马街中学校2023-2024学年高一上学期1月期末生物试题(Word版附解析),共21页。试卷主要包含了选择题,非选择题等内容,欢迎下载使用。
四川省泸州市合江县马街中学2023-2024学年高一上学期12月月考生物试题(Word版附解析): 这是一份四川省泸州市合江县马街中学2023-2024学年高一上学期12月月考生物试题(Word版附解析),共19页。试卷主要包含了选择题等内容,欢迎下载使用。

