部编高教版(2023)中国历史第9课 隋唐时期的经济、科技与文化巩固练习
展开基础巩固
1.唐代书法在风格上兼容南北,达到一个新高度。其中,由欧阳询、颜真卿、柳公权创立的欧体、颜体和柳体等书法字体,被后世学习与临摹。他们自创一格的“书法字体”属于( )
A.小篆 B.隶书 C.楷书 D.草书
2.唐代张彦远的《历代名画记》收录两汉及以前画家16人;收录魏晋南北朝时期画家128人,其中包括顾恺之、张僧繇等杰出画家。这一变化发生的原因有( )
①纸张的普遍使用 ②门阀士族的推动 ③北人的大量南迁 ④儒家思想的影响
A.①② B.①③ C.②④ D.③④
3.盛唐洋溢着刚健丰伟、庄重博大的时代气象,这在书法艺术上亦有体现。宋代书法家米芾推崇唐代某位书法家的作品“如项羽挂甲,樊哙排突,硬弩欲张,铁柱将立,昂然有不可犯之色”。能够突出体现这一风格的书体是( )
A.小篆 B.楷书 C.行书 D.草书
4.唐人崇尚“晋贤真迹”,争相效仿以王羲之父子为代表的江左书法风格,进士及第后在雁塔题名的字迹被认为皆有“江左遗风”。这主要反映出,唐代( )
A.江南文化成为主流 B.科举推动行书步入盛世
C.市民文化需求强烈 D.书法艺术吸纳六朝元素
5.白居易有诗云:“水市通阛阓(街市),烟村混舳舻。吏征渔户税,人纳火田租。亥日饶虾蟹,寅年足虎貙。……堤喧簇贩夫。夜船论铺赁,春酒断瓶酤。”诗作反映出( )
A.草市渐成规模,交易商品丰富 B.富商大贾辟建会馆
C.商业活动未曾受到官吏的监管 D.“俞大娘航船”规模宏大
能力进阶
6.唐高祖李渊自认为是老子后裔,规定老子地位在孔子之上,佛教位居第三;武则天时明令佛教位在道教之上;后来唐武宗又大规模地“灭佛”。这反映出唐代( )
A.皇帝的好恶决定宗教兴亡 B.道教的社会影响最大
C.儒学的政治地位最为稳固 D.佛教的社会基础薄弱
7.唐代书法家张旭曾说:“始吾闻公主与担夫争路,而得笔法之意。后见公孙氏舞剑器,而得其神。”据此可知,张旭书法呈现出( )
A.书写结构的严整性 B.书写气象的灵动性
C.书写笔画的繁杂性 D.书写技法的内敛性
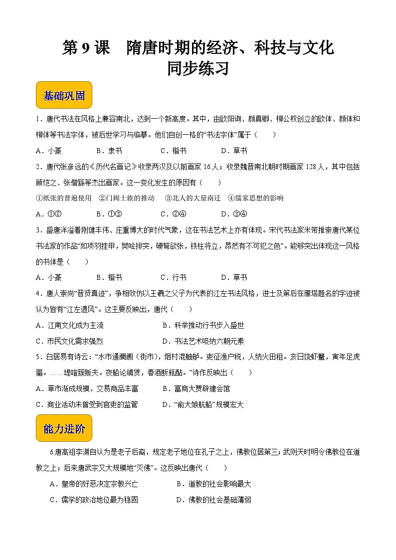
8.图4为唐代著名画家阎立本的《步辇图》,描绘了唐太宗李世民接见吐蕃使臣的情景。该作品体现了( )
图4 步辇图
A.西域风情与中土文化的交汇 B.文人意趣与市井风情的杂糅
C.艺术审美与史料价值的统一 D.现实主义与浪漫主义的融合
9.敦煌莫高窟61号洞中的唐代壁画“五台山图”中有一座“大佛光之寺”,梁思成、林徽因按图索骥,在山西五台山地区发现了其实物——佛光寺。 这一事例说明此类壁画( )
A.创作源于艺术想象 B.能完整还原历史真实
C.可与文化遗存互证 D.价值来自学者的发掘
10.【文明涵化与文化自信】阅读材料,完成下列要求。(12分)
冯天瑜先生在《中国文化生成史》中指出,多极世界各具特色的文明彼此交流沟通,其间既有冲突激荡,又有吸纳融会,达成你中有我、我中有你的“涵化”结果。今日所谓“西方文明”是多元复合物,东亚文明的持续发展也是诸文明“对话”的产物。
请以“文明涵化”为主题,任选角度,自拟标题,运用所学知识加以论述。(要求:观点明确,史论结合,表述成文。)
中职历史部编高教版(2023)中国历史第六单元 明清统一多民族国家进一步巩固与封建统治危机第14课 明清时期的经济、科技与文化练习: 这是一份中职历史部编高教版(2023)中国历史<a href="/ls/tb_c4037314_t7/?tag_id=28" target="_blank">第六单元 明清统一多民族国家进一步巩固与封建统治危机第14课 明清时期的经济、科技与文化练习</a>,共4页。试卷主要包含了文化是一个民族的灵魂,商业贸易与经济发展等内容,欢迎下载使用。
中职历史部编高教版(2023)中国历史第14课 明清时期的经济、科技与文化练习题: 这是一份中职历史部编高教版(2023)中国历史<a href="/ls/tb_c4037314_t7/?tag_id=28" target="_blank">第14课 明清时期的经济、科技与文化练习题</a>,共3页。试卷主要包含了文化是一个民族的灵魂,商业贸易与经济发展等内容,欢迎下载使用。
历史部编高教版(2023)第11课 宋元时期的经济、科技与文化课时作业: 这是一份历史部编高教版(2023)<a href="/ls/tb_c4037310_t7/?tag_id=28" target="_blank">第11课 宋元时期的经济、科技与文化课时作业</a>,共4页。

