高中生物苏教版 (2019)选择性必修2 生物与环境第一章 种群第三节 种间关系习题
展开题组一 种间的负相互作用
1.种间竞争是不同种群之间为争夺生活空间、资源、食物等而产生的一种直接或间接抑制对方的现象。下列种群间的种间关系不属于竞争的是( )
A.混合培养的大草履虫和双小核草履虫
B.苇莺和在它巢穴中产卵的杜鹃
C.生活在同一片土壤上的蒲公英和二月兰
D.在内蒙古草原上的猎隼和草原狼
B [大草履虫和双小核草履虫是两种生物,关系为竞争,A不符合题意;苇莺和在它巢穴中产卵的杜鹃是共栖,B符合题意;生活在同一片土壤上的蒲公英和二月兰,关系为竞争,C不符合题意;在内蒙古草原上的猎隼和草原狼同时捕食兔等生物,为竞争,D不符合题意。故选B。]
2.热带雨林中,常可见所谓的“绞杀”现象,即某些大型藤本缠绕在高大的乔木之上,依靠乔木支撑爬到雨林高层接受阳光逐渐长大,最终将乔木缠死。这种藤本与乔木的关系可称之为( )
A.共生 B.竞争
C.寄生 D.捕食
B [依题意知,某些大型藤本缠绕高大乔木,与其相互竞争阳光等资源,故二者存在竞争关系。]
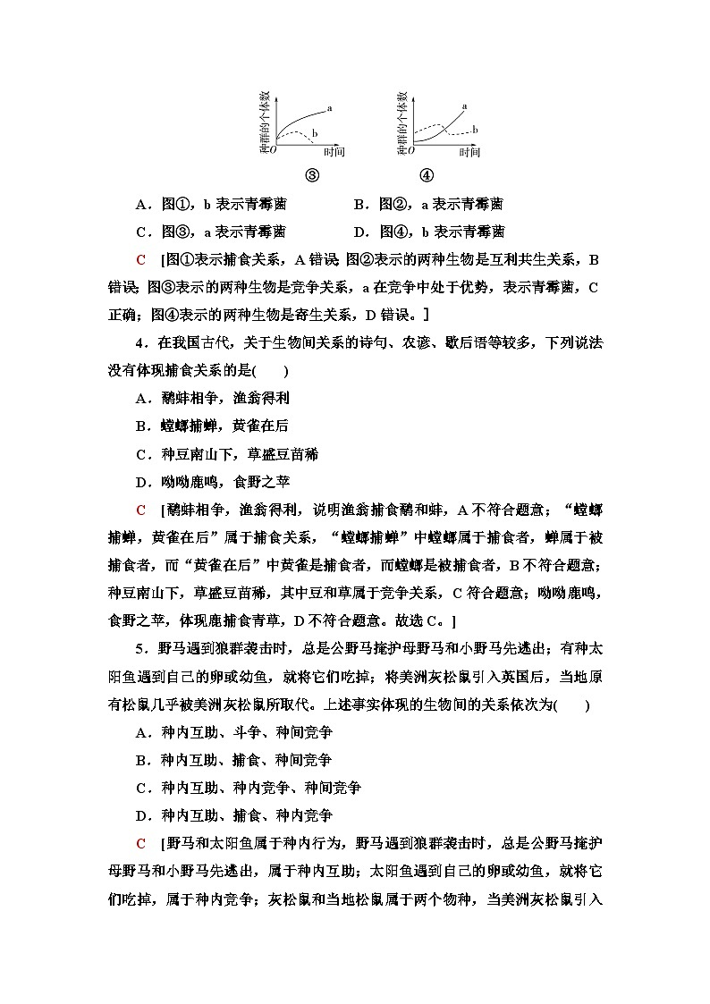
3.弗莱明发现,在细菌培养基中偶然出现的青霉菌周围没有细菌生长。后经研究,从青霉菌分离出了青霉素,下图中能正确表示青霉菌与其他细菌之间关系的是( )
① ②
③ ④
A.图①,b表示青霉菌 B.图②,a表示青霉菌
C.图③,a表示青霉菌 D.图④,b表示青霉菌
C [图①表示捕食关系,A错误;图②表示的两种生物是互利共生关系,B错误;图③表示的两种生物是竞争关系,a在竞争中处于优势,表示青霉菌,C正确;图④表示的两种生物是寄生关系,D错误。]
4.在我国古代,关于生物间关系的诗句、农谚、歇后语等较多,下列说法没有体现捕食关系的是( )
A.鹬蚌相争,渔翁得利
B.螳螂捕蝉,黄雀在后
C.种豆南山下,草盛豆苗稀
D.呦呦鹿鸣,食野之苹
C [鹬蚌相争,渔翁得利,说明渔翁捕食鹬和蚌,A不符合题意;“螳螂捕蝉,黄雀在后”属于捕食关系,“螳螂捕蝉”中螳螂属于捕食者,蝉属于被捕食者,而“黄雀在后”中黄雀是捕食者,而螳螂是被捕食者,B不符合题意;种豆南山下,草盛豆苗稀,其中豆和草属于竞争关系,C符合题意;呦呦鹿鸣,食野之苹,体现鹿捕食青草,D不符合题意。故选C。]
5.野马遇到狼群袭击时,总是公野马掩护母野马和小野马先逃出;有种太阳鱼遇到自己的卵或幼鱼,就将它们吃掉;将美洲灰松鼠引入英国后,当地原有松鼠几乎被美洲灰松鼠所取代。上述事实体现的生物间的关系依次为( )
A.种内互助、斗争、种间竞争
B.种内互助、捕食、种间竞争
C.种内互助、种内竞争、种间竞争
D.种内互助、捕食、种内竞争
C [野马和太阳鱼属于种内行为,野马遇到狼群袭击时,总是公野马掩护母野马和小野马先逃出,属于种内互助;太阳鱼遇到自己的卵或幼鱼,就将它们吃掉,属于种内竞争;灰松鼠和当地松鼠属于两个物种,当美洲灰松鼠引入英国后,当地原有松鼠几乎被美洲灰松鼠所取代,属于种间竞争。上述事实体现的生物间的关系依次为种内互助、种内竞争、种间竞争,故选C。]
6.某种生活在我国北方的蚜虫通过吸食落叶乔木幼嫩枝叶的汁水来生活,下图为不同月份的温度对蚜虫种群个体数量的影响。食蚜蝇和瓢虫以蚜虫为食,蚂蚁从蚜虫处获得蜜露,并赶走食蚜蝇和瓢虫。下列说法错误的是( )
A.图中数学模型的数据来自样方法
B.6月之前蚜虫种群生活的环境阻力很小
C.蚜虫种群数量迅速下降的主要原因是天敌增多
D.这些生物之间存在着捕食、寄生等关系
C [蚜虫活动能力弱,活动范围小,可采用样方法调查蚜虫的种群密度,因此图中数学模型的数据来自样方法,A正确;6月之前,蚜虫的个体数量急剧增加,说明其种群生活的环境阻力很小,B正确;已知生活在我国北方的蚜虫通过吸食落叶乔木幼嫩枝叶的汁水来生活,6月之后乔木的幼嫩枝叶很少,蚜虫因缺乏食物来源而导致其种群数量迅速下降,C错误;根据题干分析,蚜虫与乔木之间存在寄生关系,食蚜蝇与蚜虫、瓢虫与蚜虫之间存在捕食关系,而食蚜蝇和瓢虫是竞争关系,D正确。故选C。]
7.(多选)如图表示甲、乙、丙三个种群生物对同种食物不同大小个体的捕食比例,下列说法正确的是( )
A.甲与乙、乙与丙之间存在竞争关系
B.甲、丙可以生活在同一群落的相同垂直结构层次
C.乙对甲、丙的进化起选择作用,而甲、丙对乙的进化不起作用
D.在某地区仅有该种类食物存在时,乙种群最可能保持数量的基本稳定
ABD [根据图示中三个种群生物的食物关系,由于甲与乙、乙与丙之间均存在共同食物,因此,甲与乙、乙与丙之间存在竞争关系。由于甲、丙之间食物相似性很小,故它们可分布在同一群落的同一垂直结构层次。生物之间通过竞争、捕食等关系进行着相互选择,从而实现生物之间的共同进化。]
8.如图表示在烧杯中加入一些稻草浸出液,烧杯中的枯草杆菌以其中的有机物为食,过几天后放入大草履虫,再过一段时间后,放入双小核草履虫,它们均以枯草杆菌为食。三种生物在浸出液中数量的增减情况如图中A、B、C曲线所示。根据图示分析回答问题:
(1)枯草杆菌与草履虫之间构成________关系,两种草履虫之间又构成________关系。
(2)A、B两条曲线分别表示____________________________的数量变化情况。
(3)曲线C在c~d段下降的原因是___________________________________
___________________________________________________________________。
(4)曲线A在a~b段下降的原因是___________________________________
___________________________________________________________________。
[解析] (1)大草履虫和双小核草履虫是不同的两种生物,它们都以枯草杆菌为食,因此大草履虫和双小核草履虫是竞争关系,枯草杆菌与草履虫之间是捕食关系。(2)根据题意可知曲线A为枯草杆菌在浸出液中的增减情况,曲线B为双小核草履虫在浸出液中的增减情况,曲线C为大草履虫在浸出液中的增减情况。(3)从曲线B和曲线C的变化情况可以看出,曲线C在c~d段下降的原因是双小核草履虫与大草履虫争夺食物,前者占优势,适者生存,后者被淘汰。(4)曲线A在a~b段下降的原因是在大草履虫加入后大量繁殖,以枯草杆菌为食,导致枯草杆菌减少。
[答案] (1)捕食 竞争
(2)枯草杆菌和双小核草履虫
(3)双小核草履虫与大草履虫争夺食物,前者占优势,适者生存,后者被淘汰
(4)大草履虫加入后大量繁殖,以枯草杆菌为食,导致枯草杆菌减少
题组二 种间的正相互作用
9.一块农田中有豌豆、杂草、田鼠和土壤微生物等生物,其中属于正相互作用的是( )
A.田鼠和杂草
B.豌豆和杂草
C.豌豆和其根中的根瘤菌
D.细菌和其细胞内的噬菌体
C [田鼠和杂草属于捕食关系,为负相互作用,A错误;豌豆和杂草属于竞争关系,为负相互作用,B错误;豌豆和其根中的根瘤菌属于互利共生,为正相互作用,C正确;细菌和其细胞内的噬菌体属于寄生关系,为负相互作用,D错误。]
10.下图1表示生物间的关系,A、B代表两种生物,C代表生物的生活条件,箭头表示营养流动的方向;图2在坐标系中表示两种生物之间的关系。下列相关判断错误的是( )
① ② ③ ④
图1
甲 乙 丙
图2
A.图1中①~④表示的生物间的关系分别是互利共生、种内竞争、捕食和种间竞争
B.图1所示③中A的数量大量减少后,B的数量一直增加
C.图2中的甲、乙、丙分别对应图1中的①③④
D.在一个生态系统中,两种生物可能同时存在如图2中的乙和丙两种关系
B [根据图1中生物间关系的模式图可判断①③④分别表示互利共生、捕食和种间竞争,②表示生物A的不同个体间的种内竞争,A正确;图1所示③中A与B是捕食关系,当A的数量大量减少后,B的数量不能一直增加,B错误;图2中的甲、乙和丙分别表示互利共生、捕食和种间竞争,对应图1中的①③④,C正确;在食物网中,两种生物可能既存在捕食关系,也存在种间竞争关系,D正确。故选B。]
11.如图表示狼袭击麝牛群时的成功率与麝牛群大小间的关系,下列叙述能正确说明图中所表示的含义的是( )
A.狼与麝牛间构成捕食和竞争关系
B.狼与麝牛间构成互利共生关系
C.种内互助有利于物种的生存和繁衍
D.麝牛的种内斗争随种群增大而减弱
C [麝牛是狼捕食的对象,所以两者是捕食关系,A、B错误;从题图中可以看出,随着麝牛群数量的增加,狼捕获麝牛的成功率会降低,说明种内互助有利于物种的生存和繁衍,C正确;麝牛的种内斗争随种群增大而增强,D错误。]
12.如图为某一区域M、N两物种的资源利用曲线(纵、横坐标分别表示被M、N两个物种所摄取的食物数量和种类)。下列叙述中正确的是( )
A.曲线不重叠时,M与N不存在竞争
B.b越大,M适应环境能力越弱
C.d越小,M与N竞争越激烈
D.M、N将呈现“J”型增长
C [仅从食物关系看,曲线不重叠时,M与N不存在竞争关系,但是二者在其他生存资源上可能存在竞争关系,A错误;b越大,说明该生物的食物种类越多,适应能力越强,B错误;d越小,说明两种生物的食物种类重叠部分越多,M与N竞争会越激烈,C正确;M、N两个物种种群数量受环境因素及其他因素的影响,不会呈现“J”型增长,D错误。]
13.下图为捕食关系的两种曲线,下列相关分析不正确的是( )
图一 图二
A.图一中的a点对应图二中甲曲线的最低点
B.图一中的b点对应图二中乙曲线的最低点
C.当图二中乙的种群数量从波峰到波谷时,甲的种群数量变化可为图一中的N2→N3→N2
D.当图二中甲的种群数量从波峰到波谷时,乙的种群数量变化可为图一中的P2→P3→P2
C [结合分析可知:图一中a点,捕食者种群数量达到K值,猎物种群数量最少,对应图二中甲曲线的最低点,A正确;图一中b点,猎物种群数量达到K值,此时捕食者的数量最少,对应图二中乙曲线的最低点,B正确;当图二中乙(捕食者)的种群数量从波峰到波谷时,甲(猎物)的种群数量先减少后增加,其变化可为图一中的N2→N1→N2,C错误;当图二中甲(猎物)的种群数量从波峰到波谷时,乙(捕食者)的种群数量先增加后减少,其变化可为图一中的P2→P3→P2,D正确。故选C。]
14.下列实例中,生物间相互关系组合正确的是( )
①白蚁消化道中生活着以纤维素为养料的鞭毛虫 ②白尾鹿遇危险而逃跑时,尾巴高举显示出臀部白斑以告诉同类 ③小丑鱼喜欢在有毒的海葵触手间活动,以求保护 ④鸣禽在繁殖季节有鸣叫占区行为,以保证其繁殖所需空间
⑤榕树的气生根能沿着附近其他树木向上生长,但这一过程往往最终把其他树木缠死
B [①白蚁肠内的鞭毛虫能够将木纤维分解成果糖,这些果糖既可以供白蚁利用,又可以作为鞭毛虫的食物,则两者之间相互依赖,彼此有利,属于互利共生的关系;②白尾鹿遇危险而逃跑时,尾巴高举显示出臀部白斑以告诉同类,属于种内互助;③小丑鱼喜欢在有毒的海葵触手间活动,以求保护,属于互利共生的关系;④鸣禽在繁殖季节有鸣叫占区行为,以保证其繁殖所需空间属于种内斗争;⑤榕树的气生根能沿着附近其他树木向上生长,但这一过程往往最终把其他树木缠死,二者之间是你死我活的关系,属于竞争。故选B。]
15.科学家在一池塘里将两种鱼分别单独和混合饲养,一段时间后,检测出四类食物在它们胃内所占的比例如下表。下列叙述正确的是( )
①单养时两种鱼多出没在植丛中 ②混养时两种鱼多出没在植丛中 ③两种鱼对浮游动物捕食最少 ④混合放养有利于对资源和空间的利用
A.①②④ B.①②③
C.②③④ D.①③④
D [①从表中的数据可以看出,单养时两种鱼胃内植丛中的动物比例高,说明单养时两种鱼多出没在植丛中,①正确;②混养时,鱼种a底栖动物比例较高,鱼种b植丛中动物比例较高,因此说明混养时鱼种a多出没在池底,鱼种b多出没在植丛中,②错误;③由图可知,两种鱼对浮游动物捕食最少,③正确;④混养时,两种鱼栖息区域、食性有差异,有利于对资源和空间的利用,④正确;故正确的有①③④。]
易错点 种间关系区分不清
16.某水池有浮游动物和藻类两个种群,其种群密度随时间变化的趋势如图所示。若向水池中投放大量专食浮游动物的某种鱼(丙),一段时间后,该水池甲、乙、丙三个种群中仅剩一个种群。下列关于该水池中上述三个种群间的关系及变化的叙述,正确的是( )
A.甲和丙既有竞争关系又有捕食关系,最终仅剩下甲种群
B.甲和乙既有竞争关系又有捕食关系,最终仅剩下丙种群
C.丙和乙既有竞争关系又有捕食关系,最终仅剩下甲种群
D.丙和乙既有竞争关系又有捕食关系,最终仅剩下丙种群
C [从曲线可以看出,甲、乙应该为捕食关系,甲为藻类,乙为浮游动物,而丙为后期向水池投放的大量专食浮游动物的某种鱼。建立的食物链应该是藻类→浮游动物→鱼,丙与乙存在捕食关系;投放大量的某种鱼的初期,乙和丙因争夺生存空间而存在竞争关系。短时间内浮游动物会急剧减少,而由于食物缺乏等生存斗争加剧,鱼随之也会大量减少。所以甲、乙、丙三个种群仅剩一个种群肯定是藻类,即甲种群。]
选项
种内互助
种内竞争
互利共生
寄生
竞争
捕食
A
③
⑤
②
①
④
-
B
②
④
①③
-
⑤
-
C
②
④
①
-
⑤
③
D
②
④
①⑤
-
⑤
③
饲养方式
植丛中的动物
底栖动物
浮游动物
其他
鱼种a
单养
0.42
0.12
0.01
0.45
混养
0.05
0.35
0.05
0.55
鱼种b
单养
0.43
0.23
0.01
0.33
混养
0.40
0.12
0.04
0.44
2024届苏教版高考生物一轮复习影响种群特征的生态因子及种间关系作业含答案: 这是一份2024届苏教版高考生物一轮复习影响种群特征的生态因子及种间关系作业含答案,共8页。试卷主要包含了单项选择题,多项选择题,非选择题等内容,欢迎下载使用。
沪科版 (2019)选修3第一章 发酵工程利用微生物进行规模化生产第三节 测定微生物的数量一、间接计数法习题: 这是一份沪科版 (2019)选修3第一章 发酵工程利用微生物进行规模化生产第三节 测定微生物的数量一、间接计数法习题,共11页。试卷主要包含了104 和 105 倍稀释,105 和 106 倍稀释,下列有关说法,正确的是等内容,欢迎下载使用。
沪科版 (2019)选修3第三章 基因工程赋予生物新的遗传特性第一节 基因工程是一种重组DNA技术二、重组DNA技术需要三种基本工具课后作业题: 这是一份沪科版 (2019)选修3第三章 基因工程赋予生物新的遗传特性第一节 基因工程是一种重组DNA技术二、重组DNA技术需要三种基本工具课后作业题,共9页。试卷主要包含了下列关于限制酶的描述,正确的是,下列不能作为标记基因的是等内容,欢迎下载使用。

