2024届苏教版高考生物一轮复习影响种群特征的生态因子及种间关系作业含答案
展开
这是一份2024届苏教版高考生物一轮复习影响种群特征的生态因子及种间关系作业含答案,共8页。试卷主要包含了单项选择题,多项选择题,非选择题等内容,欢迎下载使用。
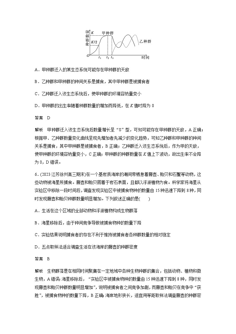
影响种群特征的生态因子及种间关系课时精练一、单项选择题1.下列关于非生物因素对种群数量变化影响的描述,错误的是( )A.种群的数量变化会受到各种生态因子的影响B.森林中林下植物的种群密度主要取决于出生率和死亡率C.在温带和寒温带,植物的种子在春季萌发主要是受温度影响D.气候干旱有可能使种群爆发式增长答案 B解析 森林中林下植物的种群密度主要取决于林冠层的郁闭度(林冠层遮蔽地面的程度),即受阳光的影响,B错误。2.某种蚜虫在黄瓜植株上分布不均匀,下位叶多于中位叶,中位叶多于上位叶。过多的蚜虫在大量吸食黄瓜植株的汁液后,黄瓜植株内产生的单宁和烯类化学物质增加。单宁能抑制蚜虫的消化,减少蚜虫的取食。烯类化学物质具有挥发性,对蚜虫的天敌——瓢虫具有吸引作用。下列说法错误的是( )A.可用样方法调查蚜虫的种群密度B.该种蚜虫在黄瓜植株上的分布体现了群落的垂直结构C.黄瓜与蚜虫,瓢虫与蚜虫间分别存在寄生和捕食关系D.单宁和烯类化学物能调节种间关系答案 B解析 该种蚜虫的所有个体构成一个种群,这不能体现群落的垂直结构,B错误;通过题干“单宁能抑制蚜虫的消化,减少蚜虫的取食。烯类化学物质具有挥发性,对蚜虫的天敌——瓢虫具有吸引作用”可知,单宁和烯类化学物质能调节种间关系,D正确。3.青菜中含有芥子油苷类物质,这类物质通常是有苦味的,但研究发现“霜打”后的青菜格外甜且细胞中结合水含量增加。下列关于该现象的分析,错误的是( )A.“霜打”后酶活性下降,芥子油苷类物质的合成量减少B.“霜打”后的青菜细胞自由水与结合水的比值减小,抗寒能力增强C.“霜打”后的青菜细胞内积累的淀粉能被淀粉酶水解成葡萄糖D.“霜打”后青菜的这种变化,是生物对低温环境的一种适应答案 C解析 淀粉被淀粉酶水解成麦芽糖,而不是葡萄糖,C错误。4.下表为某地人工柳树林中,林下几种草本植物的种群密度(平均值,单位:株/m2)随林木郁闭度(林冠层遮蔽地面的程度)变化的调查数据,表中数据说明( ) 郁闭度植物00.20.40.60.81.0一年蓬15.313.510.87.44.32.4加拿大一枝黄花 10.49.56.15.63.01.2刺儿菜3.74.38.54.42.21.0 A.阳光是影响3种植物种群密度的环境因素B.3种不同植物对光照条件的适应性相同C.随着郁闭度的增大,3种植物种群密度都下降D.温度、水等因素也能影响3种植物的种群密度答案 A解析 3种不同植物对光照条件的适应性不相同,B错误;随着郁闭度的增大,刺儿菜的种群密度先升高后下降,C错误;郁闭度主要代表的是光照强度,故表中数据不能说明温度、水等因素也能影响3种植物的种群密度,D错误。5.如图表示甲、乙两种群先后迁入某生态系统后的种群数量变化曲线。下列说法错误的是( )A.甲种群迁入的某生态系统可能存在甲种群的天敌B.乙种群和甲种群的种间关系是捕食,其中甲种群是被捕食者C.乙种群迁入该生态系统后,使甲种群的环境容纳量变小D.甲种群的出生率随着种群数量的增加而降低,在K值时降为0答案 D解析 甲种群迁入该生态系统后数量增长呈“S”型,可知可能存在甲种群的天敌,A正确;根据甲、乙种群数量变化曲线呈现先增加者先减少的变化趋势,可知乙种群和甲种群的种间关系是捕食,其中甲种群是被捕食者,B正确;乙种群迁入该生态系统后,作为甲的天敌,使甲种群的环境容纳量变小,C正确;甲种群的种群数量在K值上下波动,故出生率不会降为0,D错误。6.(2023·江苏徐州高三期末)在一个基岩质海岸的潮间带栖息着藤壶、贻贝和石鳖等动物,这些动物被海星所捕食。藤壶和贻贝固着于岩石表面,且都以浮游植物为食。科学家将海星从实验区中移除一段时间后,调查发现实验区中被捕食物种的数量由15种迅速下降到8种,同时发现藤壶和贻贝种群数量明显增加。下列叙述正确的是( )A.生活在这个区域的全部动物和浮游植物构成生物群落B.海星移除后,由于种间竞争导致被捕食物种的数量下降C.实验结果说明捕食者的存在不利于维持被捕食者各种群数量的相对稳定D.五点取样法适合调查生活在该海岸的藤壶的种群密度答案 B解析 生物群落是在相同时间聚集在一定地域中各种生物种群的集合,包括动物、植物和微生物,A错误;海星移除后,“实验区中被捕食物种的数量由15种迅速下降到8种,同时发现藤壶和贻贝种群数量明显增加”,说明被捕食者之间竞争加剧,而藤壶和贻贝在竞争中“获胜”,被捕食物种的数量下降,B正确;海岸地形狭长,适宜用等距取样法调查藤壶的种群密度,D错误。7.铜绿假单胞菌(Pa)是临床上造成烧伤感染的主要病原菌之一。科研人员尝试使用噬菌体侵染Pa,侵染时其尾丝蛋白通过与细胞壁上的脂多糖结合进而吸附在Pa表面,不同噬菌体的尾丝蛋白不同。科研人员发现了一种可同时高效吸附并侵染Pao1(原宿主菌)和Pa1的变异噬菌体。下列说法错误的是( )A.变异噬菌体的尾丝蛋白能结合两种菌体的脂多糖B.临床治疗时,应注意检测噬菌体和Pa细菌的类型C.噬菌体与Pa之间的种间关系是互利共生D.噬菌体与Pa在相互选择中实现协同进化答案 C解析 噬菌体可以侵染Pa,两者之间是寄生关系,C错误。8.生态学家发现,具有同种食物来源的两种捕食者之间,存在相互捕食对方的现象,称之为集团内双向捕食(如图所示)。这种现象广泛存在于多种类型的群落之中,并对群落中相关物种的种群动态和害虫的生物防治效果产生着很大影响。下列说法正确的是( )A.图示中天敌1和天敌2的种间关系为捕食和竞争B.集团内捕食情况不受外界环境的影响C.农业生产中增加捕食者种类能有效抑制害虫数量D.通过调查植食性昆虫的种群密度,可以预测其种群数量的变化趋势答案 A解析 图示中天敌1和天敌2有共同的食物来源(植食性昆虫)且二者之间相互捕食,其种间关系为捕食和竞争,A正确;集团内捕食情况受外界环境的影响,B错误;农业生产中增加捕食者种类不一定能有效抑制害虫数量,C错误;通过调查植食性昆虫的年龄结构,可以预测其种群数量的变化趋势,D错误。二、多项选择题9.(2023·江苏绍兴高三模拟)边缘效应是沿着生态系统边缘产生的有差异的环境条件,将大面积的生态系统切割成小块,增加了边缘栖息地的数量,从而导致边缘效应,如捕食者和寄生虫在生态系统的边缘更加活跃。下列叙述正确的是( )A.接近公路的森林边缘具有与森林内部不同的非生物因素,如温度、湿度B.热带森林的边缘温度更高,风更大,在森林内部繁盛的物种可能在森林边缘难以生存C.捕食者和寄生虫在生态系统的边缘更加活跃,导致边缘某些物种可能更容易受到攻击D.森林的边缘效应会改变生物的种间关系和食物链中能量的流动方向答案 ABC解析 捕食者和寄生虫在生态系统的边缘更加活跃,导致边缘某些物种更容易被天敌即捕食者或寄生虫攻击,C正确;森林的边缘效应可能会改变生物的种间关系,但食物链中能量的流动方向不会被改变,只能从被捕食者到捕食者,D错误。10.如图表示3个共存物种的资源利用曲线,图a和图b中3个物种的资源利用状况不同,W表示在达到最大增长率的时候物种对资源的利用情况。下列有关叙述错误的是( )A.图a中的三个物种种间竞争强,种内斗争弱B.两图中的物种间竞争激烈程度相当C.如果资源有限,图a中物种2与图b中物种3有被排除的危险D.单一物种W越窄,种内斗争越强;多个物种W重叠越多,竞争越强答案 ABC解析 图a中3个物种自身单独能利用的资源比较多,物种间共用资源较少,则种内斗争较激烈,A错误;图a中3个物种所利用资源重叠部分较少,种间竞争较弱。图b中3个物种所利用资源重叠部分较多,种间竞争激烈,B错误;图a中3个物种自身单独能利用的资源比较多,物种间共用资源较少,则种内斗争较激烈,因此若资源有限,图a中物种2被淘汰的可能性不大。图b中物种1、2、3中共用资源比较多,自身单独能利用的资源比较少,因此种间竞争激烈,种内斗争较弱,其中物种2自身单独能利用的资源最少,因此若资源有限,图b中物种2有被淘汰的危险,C错误;单一物种W越窄,说明在种群最大增长率时可利用的资源种类较少,则种内斗争加剧;多个物种W重叠越多,说明共用资源较多,则种间竞争激烈,D正确。11.自然界中影响种群数量变化的因素有生物因素和非生物因素。下列相关叙述错误的是( )A.林冠层的郁闭度较高,会使所有林下植物的种群数量下降B.“离离原上草,一岁一枯荣”,说的只是温度对种群的影响C.竞争者、寄生者等也是影响种群数量变化的重要因素D.非生物因素对种群数量变化的影响是独立的,互不影响的答案 ABD解析 林冠层的郁闭度较高,导致遮光,会使部分林下植物的种群数量下降,但有些阴生植物种群数量增加,A错误;“离离原上草,一岁一枯荣”,是阳光、温度、水等因素对种群的综合影响,并不只是温度,B错误;非生物因素对种群数量变化的影响是综合的,相互影响的,D错误。12.研究者调查了管理方式相同的“茶树与马尾松间作茶园”和“常规茶园”中的叶蝉及其天敌蜘蛛,结果如下表所示。下列叙述正确的是( )茶园类型叶蝉总数(只)蜘蛛总数(只)游猎型蜘蛛丰富度结网型蜘蛛丰富度间作6921 5421412常规1 410995148 A.游猎型蜘蛛和结网型蜘蛛属于竞争关系B.马尾松遮阴有利于结网型蜘蛛的生存和繁殖C.与常规茶园相比,间作茶园显著改变了群落的水平结构D.天敌增加是间作茶园中叶蝉环境容纳量降低的主要原因答案 ABD解析 游猎型蜘蛛和结网型蜘蛛都捕食叶蝉,存在竞争关系,A正确;由表中数据可知,间作茶园中结网型蜘蛛丰富度比常规茶园中大,游猎型蜘蛛丰富度相同,则马尾松遮阴有利于结网型蜘蛛的生存和繁殖,B正确;间作茶园与常规茶园在垂直方向上的群落分布差异较大,C错误;间作茶园中蜘蛛总数较大,捕食更多叶蝉,降低了叶蝉的环境容纳量,D正确。三、非选择题13.生活污水经初步处理后,可以排入河流、海洋等水体中。请回答下列问题:(1)在利用微生物进行生活污水处理时,需要选用________(填“自养型”或“异养型”)细菌,其作用是____________________________________。(2)在海洋中,绿藻、褐藻、红藻依次分布在上、中、下层,这体现了群落的________结构,影响这三种藻类分布的主要因素是________(填“光质”或“光照强度”)。(3)近海水域和远洋水域生产者固定太阳能的数量与水深的关系如图所示。近海水域生产者固定太阳能的数量最大值远高于远洋水域,从非生物因素的角度分析其原因是________________________________________________________________________________________________________________________________________________。答案 (1)异养型 将有机物分解为无机物 (2)垂直 光质 (3)近海水域无机盐的浓度较高,引起藻类密度高于远洋水域解析 (1)在利用微生物进行生活污水处理时,即需要把有机物分解为无机物,故需要选用异养型细菌。14.蚜虫是常见的农业害虫之一,其刺吸式口器可以从小麦、玉米等农作物组织中吸取汁液造成作物产量下降。捕食性瓢虫可有效地防止蚜虫对农作物的危害,然而,长期大量使用化学农药在防治蚜虫等害虫的同时,也造成捕食性瓢虫等天敌昆虫的数量减少。我国科研人员将蛇床草等功能草种植在小麦、玉米等农田的田埂上,提升了捕食性瓢虫等天敌对蚜虫等害虫的控制作用。请回答下列问题:(1)蚜虫与小麦的种间关系是____________,调查农田中蚜虫的种群密度常用的方法是________________。(2)化学防治和生物防治都可以使害虫的生存环境恶化,从而降低其____________,达到降低害虫种群密度的目的。害虫防治主要是控制害虫种群的大小,而不是彻底消灭害虫,目的是保护________________________________________________________________________。(3)以蛇床草为代表的多种功能草在农田中发挥了生态调控的作用,蛇床草开花可为瓢虫提供大量的花粉食物和栖息生境,金盏菊的挥发气味能够诱集瓢虫并干扰蚜虫对农作物的识别。据此分析,种植功能草控制害虫的原理是____________________________________________________________________________________________________________________________________________________________________________________。答案 (1)寄生 样方法 (2)环境容纳量(K值) 生物多样性 (3)功能草为天敌昆虫提供食物、栖息地,有利于害虫天敌的数量增加;功能草干扰害虫取食农作物,不利于害虫的生存
相关试卷
这是一份2024届苏教版高考生物一轮复习种群作业含答案,共11页。
这是一份新高考2024版高考生物一轮复习微专题小练习专练83种群的数量特征试卷主要包含了种群是构成群落的基本单位等内容,欢迎下载使用。
这是一份人教版2024届高考生物一轮复习种群的数量特征作业含答案,共9页。试卷主要包含了选择题,非选择题等内容,欢迎下载使用。

