所属成套资源:备战2025年高考化学大一轮复习课件(人教版)
- 大单元四 第十一章 第49讲 化学反应的方向与调控-备战2025年高考化学大一轮复习课件(人教版) 课件 1 次下载
- 大单元四 第十一章 第50讲 化学反应速率与化学平衡图像分类突破-备战2025年高考化学大一轮复习课件(人教版) 课件 1 次下载
- 大单元四 第十二章 第51讲 弱电解质的电离平衡-备战2025年高考化学大一轮复习课件(人教版) 课件 1 次下载
- 大单元四 第十二章 热点强化21 电离常数的相关计算-备战2025年高考化学大一轮复习课件(人教版) 课件 1 次下载
- 大单元四 第十二章 第52讲 水的电离和溶液的pH-备战2025年高考化学大一轮复习课件(人教版) 课件 1 次下载
大单元四 第十一章 热点强化20 化学反应速率和化学平衡简答题-备战2025年高考化学大一轮复习课件(人教版)
展开这是一份大单元四 第十一章 热点强化20 化学反应速率和化学平衡简答题-备战2025年高考化学大一轮复习课件(人教版),文件包含大单元四第十一章热点强化20化学反应速率和化学平衡简答题pptx、大单元四第十一章热点强化20化学反应速率和化学平衡简答题教师版docx、大单元四第十一章热点强化20化学反应速率和化学平衡简答题学生版docx等3份课件配套教学资源,其中PPT共21页, 欢迎下载使用。
文字描述代表一种开放性思维与能力,一般从速率问题、平衡(转化率)问题、安全问题、节能减排等角度作答(考查前两个角度居多),实际上就是效益最大化的问题。1.条件选择类(1)实验最佳条件的选择或控制就是为了又“快”又“好”地生产,即主要是从反应速率与转化率(化学平衡)两个角度来分析。“快”就是提高反应速率,“好”就是提高转化率,原料利用率高,而影响速率与转化率的主要因素就是浓度、温度、压强与催化剂,其中温度与压强是试题中经常考查的因素。
(2)从速率、转化率、产率、纯度等角度分析,选择最佳条件。如针对反应速率时,思考方向为如何提高浸出速率、如何提高反应速率等;针对平衡转化率、产率时,可运用平衡移动原理解释(其他条件不变的情况下,改变××条件,可逆反应平衡向××方向移动,导致××发生变化);针对综合生产效益时,可从原料成本,原料来源是否广泛、是否可再生,能源成本,对设备的要求,环境保护,绿色化学等方面作答。(3)选择当前条件的优势,其他条件的不足,往往不足的描述比较容易疏忽,如温度过高或过低,压强过小或过大,也要进行分析。
2.原因分析类(1)依据化学反应速率和平衡移动原理,分析造成图像曲线变化的原因。(2)催化剂对反应的影响、不同反应的选择性问题是这类题目的难点,解题时要多加关注,不同的条件会有不同的选择性。(3)这类题目一般都是多因素影响,需要多角度分析原因。
一、曲线上特殊点的分析
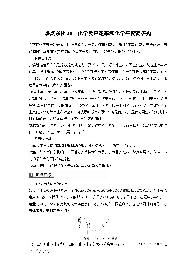
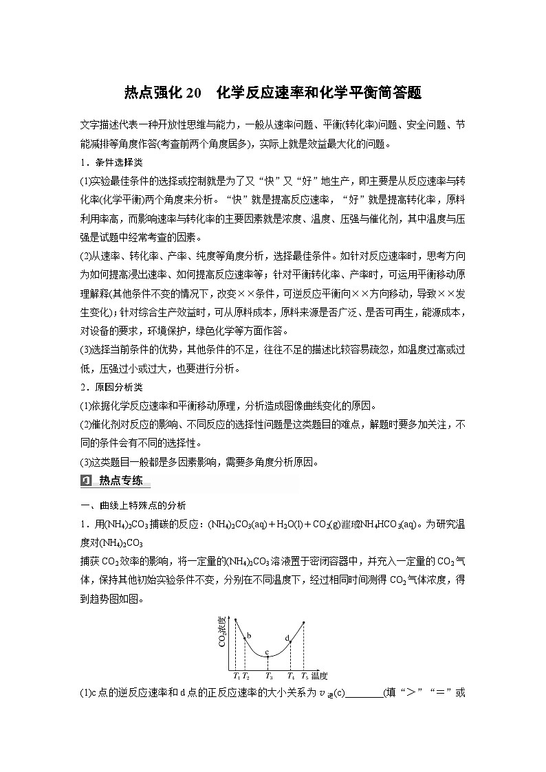
1.用(NH4)2CO3捕碳的反应:(NH4)2CO3(aq)+H2O(l)+CO2(g) 2NH4HCO3(aq)。为研究温度对(NH4)2CO3捕获CO2效率的影响,将一定量的(NH4)2CO3溶液置于密闭容器中,并充入一定量的CO2气体,保持其他初始实验条件不变,分别在不同温度下,经过相同时间测得CO2气体浓度,得到趋势图如图。
(1)c点的逆反应速率和d点的正反应速率的大小关系为v逆(c)____(填“>”“=”或“<”)v正(d)。
温度越高,反应速率越快,d点温度高,则c点的逆反应速率和d点的正反应速率的大小关系为v逆(c)<v正(d)。
(2)b、c、d三点的平衡常数Kb、Kc、Kd从大到小的顺序为______________。
根据图像,温度为T3时反应达平衡,此后温度升高,c(CO2)增大,平衡逆向移动,说明正反应是放热反应。升高温度,平衡逆向移动,平衡常数减小,故Kb>Kc>Kd。
(3)T3~T4温度区间,容器内CO2气体浓度呈现增大的变化趋势,其原因是_____________________________________________________________________________________________________________。
T3~T4温度区间,化学反应已达到平衡,由于正反应是放热反应,温度升高平衡向逆反应方向移动,不利于CO2 的捕获
2.[2020·天津,16(4)]用H2还原CO2可以在一定条件下合成CH3OH(不考虑副反应):CO2(g)+3H2(g) CH3OH(g)+H2O(g) ΔH<0。恒压下,CO2和H2的起始物质的量之比为1∶3时,该反应在无分子筛膜时甲醇的平衡产率和有分子筛膜时甲醇的产率随温度的变化如图所示,其中分子筛膜能选择性分离出H2O。
①甲醇平衡产率随温度升高而降低的原因为_______________________________________________________________。
该反应为放热反应,温度升高,平衡逆向移动(或平衡常数减小)
②P点甲醇产率高于T点的原因为_____________________________________________________________________________。
③根据右图,在此条件下采用该分子筛膜时的最佳反应温度为_______℃。
分子筛膜从反应体系中不断分离出H2O,有利于反应正向进行,甲醇产率升高
(1)对于化学反应mA(g)+nB(g) pC(g)+qD(g),M点前,表示从反应物开始,v正>v逆;M点为刚达到平衡点(如图);M点后为平衡受温度的影响情况,即升温,A的百分含量增加或C的百分含量减少,平衡左移,故ΔH<0。
(2)对于化学反应mA(g)+nB(g) pC(g)+qD(g),L线上所有的点都是平衡点(如图)。L线的左上方(如E点),A的百分含量大于此压强时平衡体系的A的百分含量,所以,E点:v正>v逆;则L线的右下方(如F点):v正<v逆。
3.[2020·山东,18(3)]探究CH3OH合成反应化学平衡的影响因素,有利于提高CH3OH的产率。以CO2、H2为原料合成CH3OH涉及的主要反应如下:Ⅰ.CO2(g)+3H2(g) CH3OH(g)+H2O(g) ΔH1=-49.5 kJ·ml-1Ⅱ.CO(g)+2H2(g) CH3OH(g) ΔH2=-90.4 kJ·ml-1Ⅲ.CO2(g)+H2(g) CO(g)+H2O(g) ΔH3
二、曲线变化趋势的分析
不同压强下,按照n(CO2)∶n(H2)=1∶3投料,实验测定CO2的平衡转化率和CH3OH的平衡产率随温度的变化关系如图所示。
三条曲线几乎交于一点的原因是_______________________________________________________________________。
其中纵坐标表示CO2平衡转化率的是图_____(填“甲”或“乙”);压强p1、p2、p3由大到小的顺序为___________;图乙中T1温度时,
T1时以反应Ⅲ为主,反应Ⅲ前后气体分子数相等,
压强改变对平衡没有影响
由反应Ⅰ、Ⅱ可知,随着温度的升高,甲醇的平衡产率逐渐降低,因此图甲的纵坐标表示的是甲醇的平衡产率,图乙的纵坐标表示的是CO2的平衡转化率。同温度下,随着压强的增大,甲
醇的平衡产率应增大,因此压强由大到小的顺序为p1>p2>p3。图乙中,当升温到T1时,CO2的平衡转化率与压强的大小无关,说明以反应Ⅲ为主,因为反应Ⅲ前后气体分子数相等。
4.乙烯气相水合反应的热化学方程式为C2H4(g)+H2O(g) C2H5OH(g) ΔH=-45.5 kJ·ml-1,如图是乙烯气相水合法制乙醇中乙烯的平衡转化率与温度、压强的关系[其中n(H2O)∶n(C2H4)=1∶1]。图中压强(p1、p2、p3、p4)的大小顺序为____________,理由是______________________________________________________________________________。
p4>p3>p2>p1
该反应正向是气体分子数减小的反应,相同温度下,压强升高乙烯平衡转化率升高
5.基于CuO/Cu2O载氧体的空气反应器的反应为2Cu2O(s)+O2(g) 4CuO(s) ΔH=-227 kJ·ml-1。往盛有CuO/Cu2O载氧体的刚性密闭容器中充入空气[氧气的物质的量分数x(O2)为21%],发生反应。平衡时x(O2)随反应温度T变化的曲线如图所示。
根据上图,x(O2)随温度升高而增大的原因是__________________________________。反应温度必须控制在1 030 ℃以下,原因是____________________________________________________。
反应为放热反应,温度升高平衡左移
温度高于1 030 ℃时,x(O2)大于21%,
6.汽车使用乙醇汽油并不能减少NOx的排放,某研究小组在实验室以耐高温试剂Ag-ZSW-5催化,测得NO转化为N2的转化率随温度变化情况如图所示。
(860~880 K范围内都可以)
(2)若不使用CO,温度超过775 K,发现NO的分解率降低,其可能的原因为____________________________________________。
该反应放热,升高温度,反应向逆反应方向进行
(3)用平衡移动原理解释为什么加入CO后NO转化为N2的转化率增大:__________________________________________________________________________________________________。
加入的CO会与NO的分解产物O2发生反应,促进NO分解平衡向生成N2的方向移动,导致NO的转化率增大
7.如图是在一定时间内,使用不同催化剂Mn和Cr在不同温度下对应的脱氮率,由图可知工业使用的最佳催化剂为______,相应温度为________;使用Mn作催化剂时,脱氮率在b~a段呈现如图变化的可能原因是_________________________________________________________________________________________________________________________________________________________________。
b~a段,开始温度较低,催化剂活性较低,脱氮反应速率较慢,反应还没达到化学平衡,随着温度升高反应速率变大,一定时间参与反应的氮氧化物变多,导致脱氮率逐渐增大
相关课件
这是一份大单元四 第十二章 热点强化22 氧化还原滴定-备战2025年高考化学大一轮复习课件(人教版),文件包含大单元四第十二章热点强化22氧化还原滴定pptx、大单元四第十二章热点强化22氧化还原滴定教师版docx、大单元四第十二章热点强化22氧化还原滴定学生版docx等3份课件配套教学资源,其中PPT共12页, 欢迎下载使用。
这是一份大单元四 第十二章 热点强化21 电离常数的相关计算-备战2025年高考化学大一轮复习课件(人教版),文件包含大单元四第十二章热点强化21电离常数的相关计算pptx、大单元四第十二章热点强化21电离常数的相关计算教师版docx、大单元四第十二章热点强化21电离常数的相关计算学生版docx等3份课件配套教学资源,其中PPT共17页, 欢迎下载使用。
这是一份大单元四 第十一章 热点强化19 原子守恒法在多平衡体系计算中的应用-备战2025年高考化学大一轮复习课件(人教版),文件包含大单元四第十一章热点强化19原子守恒法在多平衡体系计算中的应用pptx、大单元四第十一章热点强化19原子守恒法在多平衡体系计算中的应用教师版docx、大单元四第十一章热点强化19原子守恒法在多平衡体系计算中的应用学生版docx等3份课件配套教学资源,其中PPT共18页, 欢迎下载使用。

