所属成套资源:备战2025年高考化学大一轮复习课件(人教版)
- 大单元四 第十一章 热点强化19 原子守恒法在多平衡体系计算中的应用-备战2025年高考化学大一轮复习课件(人教版) 课件 1 次下载
- 大单元四 第十一章 第48讲 影响化学平衡的因素-备战2025年高考化学大一轮复习课件(人教版) 课件 1 次下载
- 大单元四 第十一章 第50讲 化学反应速率与化学平衡图像分类突破-备战2025年高考化学大一轮复习课件(人教版) 课件 1 次下载
- 大单元四 第十一章 热点强化20 化学反应速率和化学平衡简答题-备战2025年高考化学大一轮复习课件(人教版) 课件 1 次下载
- 大单元四 第十二章 第51讲 弱电解质的电离平衡-备战2025年高考化学大一轮复习课件(人教版) 课件 1 次下载
大单元四 第十一章 第49讲 化学反应的方向与调控-备战2025年高考化学大一轮复习课件(人教版)
展开
这是一份大单元四 第十一章 第49讲 化学反应的方向与调控-备战2025年高考化学大一轮复习课件(人教版),文件包含大单元四第十一章第49讲化学反应的方向与调控pptx、大单元四第十一章第49讲化学反应的方向与调控教师版docx、大单元四第十一章第49讲化学反应的方向与调控学生版docx等3份课件配套教学资源,其中PPT共60页, 欢迎下载使用。
1.知道化学反应是有方向的,知道化学反应的方向与反应的焓变和熵变有关。2.认识化学反应速率和化学平衡的综合调控在生产、生活和科学研究中的重要作用。
考点一 化学反应的方向
考点二 化学反应的调控——工业合成氨
1.自发反应在一定条件下,无需外界帮助就能自发进行的反应称为自发反应。2.熵和熵变的含义(1)熵的含义度量体系混乱程度的物理量,符号为 。熵值越大,体系混乱度越大。同一条件下,不同物质有不同的熵值;同一种物质在不同状态下熵值也不同,一般规律是S(g)____S(l)____S(s)。(2)熵变的含义ΔS=S(生成物)-S(反应物)。化学反应的ΔS越大,越有利于反应 。
3.判断化学反应方向的判据ΔG=ΔH-TΔSΔG0时,反应 自发进行。
1.同一物质的固、液、气三种状态的熵值相同( )2.非自发反应,一定条件下也能使其反应发生( )3.在其他外界条件不变的情况下,使用催化剂,可以改变化学反应进行的方向( )4.需要加热才能够进行的反应,肯定不是自发反应( )5.ΔH0的反应在温度低时不能自发进行( )6.一定温度下,反应MgCl2(l) Mg(l)+Cl2(g)的ΔH>0、ΔS>0( )7.反应NH3(g)+HCl(g)===NH4Cl(s)在室温下可自发进行,则该反应的ΔH0,反应不可能自发进行
(2)超音速飞机在平流层飞行时,尾气中的NO会破坏臭氧层。科学家正在研究利用催化技术将尾气中的NO和CO转变成CO2和N2,化学方程式为2NO+2CO 2CO2+N2。反应能够自发进行,则反应的ΔH____0(填“>”“<”或“=”),理由是___________________________________________________________________。
该反应的ΔS<0,因该反应能自发进行,根据ΔG=ΔH-TΔS<0可知ΔH<0
(3)已知CaSO4(s)+CO(g) CaO(s)+SO2(g)+CO2(g) ΔH=+218 kJ·ml-1,该反应能够自发进行的反应条件是________。
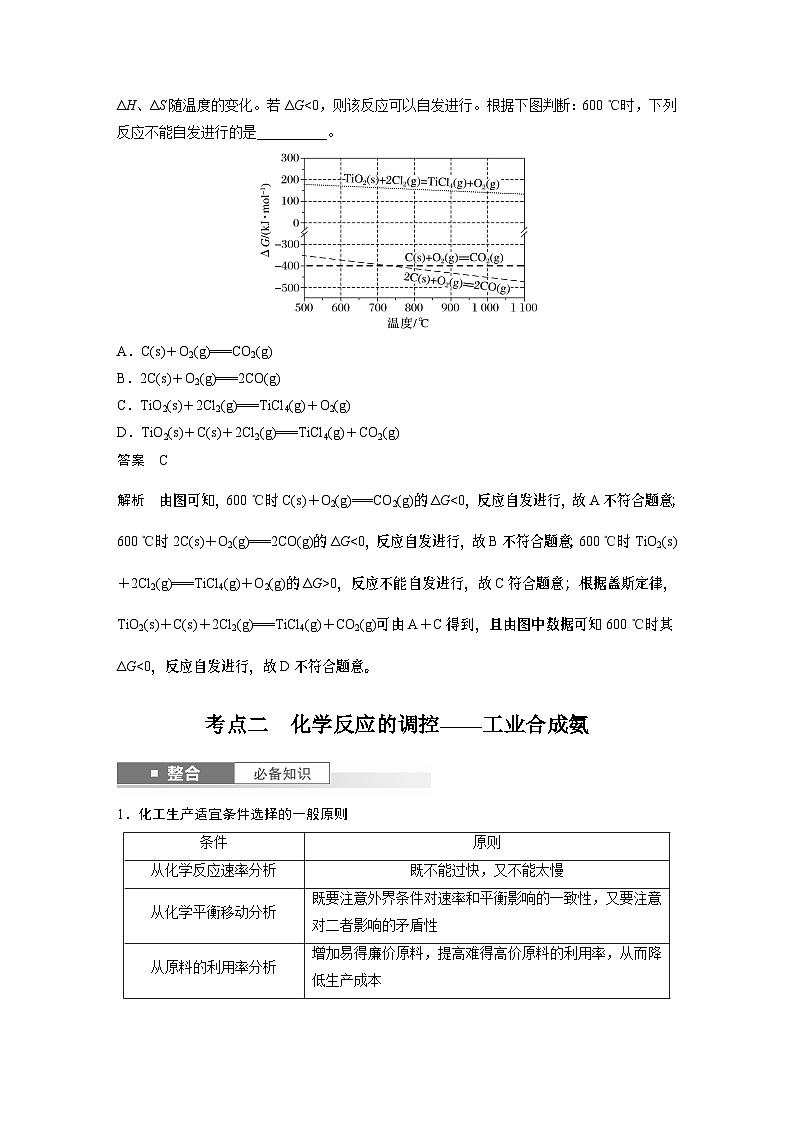
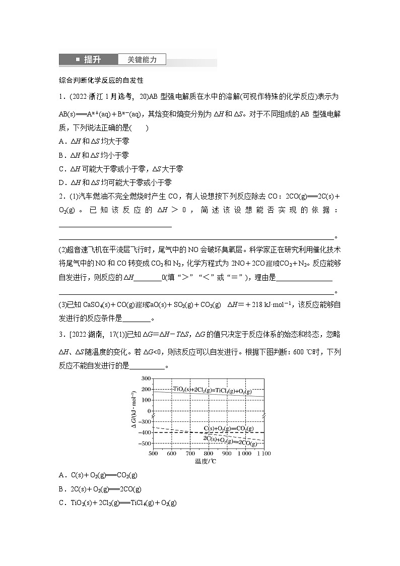
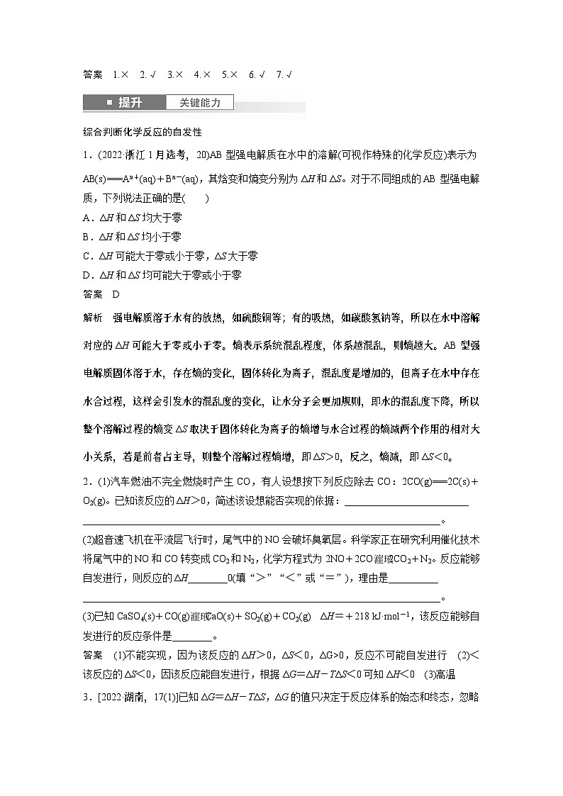
3.[2022·湖南,17(1)]已知ΔG=ΔH-TΔS,ΔG的值只决定于反应体系的始态和终态,忽略ΔH、ΔS随温度的变化。若ΔG0,ΔS0,即任何温度下反应都不能自发进行;B项,ΔH0,较高温度时能自发进行;D项,ΔH0,在任何温度下,ΔH-TΔS
相关课件
这是一份大单元四 第十一章 第50讲 化学反应速率与化学平衡图像分类突破-备战2025年高考化学大一轮复习课件(人教版),文件包含大单元四第十一章第50讲化学反应速率与化学平衡图像分类突破pptx、大单元四第十一章第50讲化学反应速率与化学平衡图像分类突破教师版docx、大单元四第十一章第50讲化学反应速率与化学平衡图像分类突破学生版docx等3份课件配套教学资源,其中PPT共60页, 欢迎下载使用。
这是一份大单元四 第十一章 第48讲 影响化学平衡的因素-备战2025年高考化学大一轮复习课件(人教版),文件包含大单元四第十一章第48讲影响化学平衡的因素pptx、大单元四第十一章第48讲影响化学平衡的因素教师版docx、大单元四第十一章第48讲影响化学平衡的因素学生版docx等3份课件配套教学资源,其中PPT共60页, 欢迎下载使用。
这是一份大单元四 第十一章 第47讲 化学平衡常数的综合计算-备战2025年高考化学大一轮复习课件(人教版),文件包含大单元四第十一章第47讲化学平衡常数的综合计算pptx、大单元四第十一章第47讲化学平衡常数的综合计算教师版docx、大单元四第十一章第47讲化学平衡常数的综合计算学生版docx等3份课件配套教学资源,其中PPT共60页, 欢迎下载使用。

