













所属成套资源:备战2025年高考化学大一轮复习课件(人教版)
- 大单元二 第四章 热点强化7 Na2CO3、NaHCO3含量测定的思维方法-备战2025年高考化学大一轮复习课件(人教版) 课件 1 次下载
- 大单元二 第四章 第十二讲 铁及其氧化物和氢氧化物-备战2025年高考化学大一轮复习课件(人教版) 课件 1 次下载
- 大单元二 第四章 第十四讲 铝、镁及其化合物-备战2025年高考化学大一轮复习课件(人教版) 课件 1 次下载
- 大单元二 第四章 第十五讲 铜 金属材料 金属冶炼-备战2025年高考化学大一轮复习课件(人教版) 课件 1 次下载
- 大单元二 第五章 第十六讲 氯及其重要化合物-备战2025年高考化学大一轮复习课件(人教版) 课件 1 次下载
大单元二 第四章 第十三讲 铁盐、亚铁盐 铁及其化合物的转化-备战2025年高考化学大一轮复习课件(人教版)
展开
这是一份大单元二 第四章 第十三讲 铁盐、亚铁盐 铁及其化合物的转化-备战2025年高考化学大一轮复习课件(人教版),文件包含大单元二第四章第13讲铁盐亚铁盐铁及其化合物的转化pptx、大单元二第四章第13讲铁盐亚铁盐铁及其化合物的转化教师版docx、大单元二第四章第13讲铁盐亚铁盐铁及其化合物的转化学生版docx等3份课件配套教学资源,其中PPT共60页, 欢迎下载使用。
1.掌握Fe2+和Fe3+的性质和检验方法。2.能从物质类别和元素价态变化的角度理解铁及其化合物的转化路径。
考点一 Fe2+、Fe3+的性质与检验
考点二 铁及其重要化合物的转化关系
Fe2+、Fe3+的性质与检验
1.铁盐(1)常见的铁盐有Fe2(SO4)3、FeCl3等。(2)含Fe3+的溶液,呈黄色,Fe3+具有较强的氧化性。Fe3+与Cu、H2S反应的离子方程式分别为_________________________、_______________________________。(3)Fe3+易水解,只能存在于酸性较强的溶液中。①用FeCl3固体配制FeCl3溶液的方法:_______________________________________________________。②工业上常用调节pH的方法除去溶液中的Fe3+。
2Fe3++Cu===2Fe2++Cu2+
2Fe3++H2S===2Fe2++S↓+2H+
将氯化铁固体先溶于较浓的盐酸中,然后再稀释至所需浓度
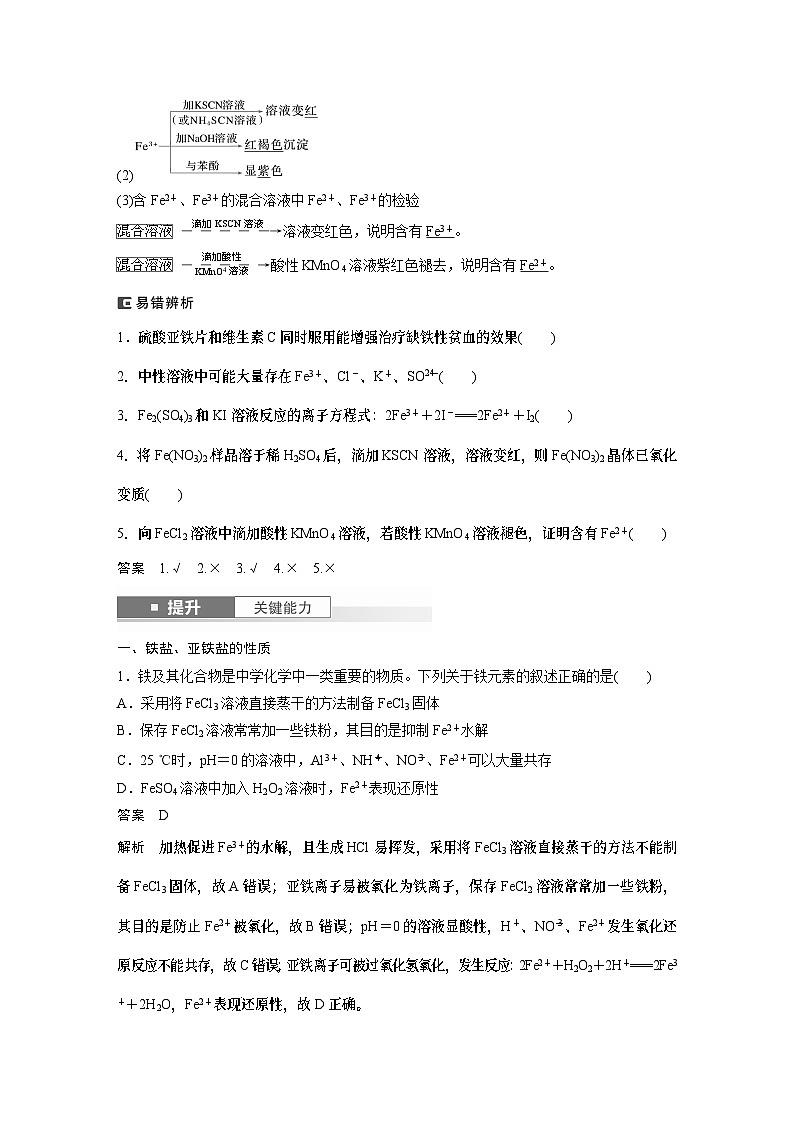
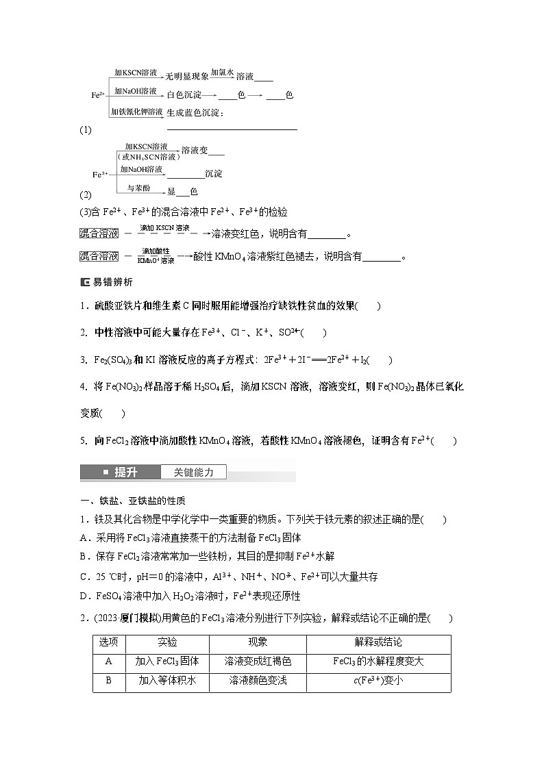
③FeCl3溶液加热蒸干并灼烧,所得固体主要成分为______。④Fe3+与 混合时都会得到________沉淀。
2.亚铁盐(1)FeSO4·7H2O呈___色,俗称_____。(2)含有Fe2+的溶液,呈_____色,Fe2+既有氧化性,又有还原性。①氧化性:Fe2+与Zn反应的离子方程式为_____________________。②还原性:Fe2+与Cl2反应的离子方程式为_________________________。(3)Fe2+在酸性介质中比较稳定,因而保存亚铁盐溶液时,应加入一定量的酸,同时放入少量________来防止氧化。
Fe2++Zn===Zn2++Fe
2Fe2++Cl2===2Fe3++2Cl-
3.高铁酸钾(K2FeO4)暗紫色晶体,其中Fe为_____价,具有强氧化性,可用作水体的______、_____剂或高容量电池材料。4.Fe2+和Fe3+的检验
K++Fe2++[Fe(CN)6]3-===KFe[Fe(CN)6]↓
(3)含Fe2+、Fe3+的混合溶液中Fe2+、Fe3+的检验
1.硫酸亚铁片和维生素C同时服用能增强治疗缺铁性贫血的效果( )2.中性溶液中可能大量存在Fe3+、Cl-、K+、 ( )3.Fe2(SO4)3和KI溶液反应的离子方程式:2Fe3++2I-===2Fe2++I2( )4.将Fe(NO3)2样品溶于稀H2SO4后,滴加KSCN溶液,溶液变红,则Fe(NO3)2晶体已氧化变质( )5.向FeCl2溶液中滴加酸性KMnO4溶液,若酸性KMnO4溶液褪色,证明含有Fe2+( )
一、铁盐、亚铁盐的性质1.铁及其化合物是中学化学中一类重要的物质。下列关于铁元素的叙述正确的是A.采用将FeCl3溶液直接蒸干的方法制备FeCl3固体B.保存FeCl2溶液常常加一些铁粉,其目的是抑制Fe2+水解
加热促进Fe3+的水解,且生成HCl易挥发,采用将FeCl3溶液直接蒸干的方法不能制备FeCl3固体,故A错误;亚铁离子易被氧化为铁离子,保存FeCl2溶液常常加一些铁粉,其目的是防止Fe2+被氧化,故B错误;pH=0的溶液显酸性,H+、 、Fe2+发生氧化还原反应不能共存,故C错误;亚铁离子可被过氧化氢氧化,发生反应:2Fe2++H2O2+2H+===2Fe3++2H2O,Fe2+表现还原性,故D正确。
2.(2023·厦门模拟)用黄色的FeCl3溶液分别进行下列实验,解释或结论不正确的是
FeCl3溶液中存在Fe3+的水解平衡,水解的离子方程式为Fe3++3H2O Fe(OH)3+3H+。A项,加入FeCl3固体,平衡右移,c(Fe3+)增大,但水解程度减小,错误;B项,加入等体积的水,平衡右移,c(Fe3+)减小,溶液颜色变浅,正确;C项,加入Fe粉,发生反应:2Fe3++Fe===3Fe2+,Fe2+呈浅绿色,正确;D项,加热,促进水解,说明水解是吸热反应,正确。
二、应用Fe3+、Fe2+的性质除杂3.除去括号中的杂质,并写出反应的离子方程式。(1)FeCl2(FeCl3),除杂方法:_____________,离子方程式:__________________。(2)FeCl3(FeCl2),除杂方法:___________________,离子方程式:____________________________。(3)Fe2(SO4)3(FeSO4),除杂方法:__________,离子方程式:____________________________________。
2Fe3++Fe===3Fe2+
加入氯水(或通入Cl2)
2Fe2++Cl2===
2Fe2++H2O2+2H+
===2H2O+2Fe3+
(4)FeCl2(Cu2+),除杂方法:____________________,离子方程式:______________________。(5)CuCl2溶液(FeCl2),除杂方法:_____________________________________________________________________________________________________________________。
Fe+Cu2+===Cu
先向溶液中加入氧化剂(如H2O2、氯水),然后向混合液中加入CuO或Cu(OH)2,调pH,促进Fe3+水解生成Fe(OH)3沉淀,静置过滤
三、Fe2+和Fe3+的检验实验方案设计4.下列离子的检验方法合理的是A.向某溶液中滴入KSCN溶液呈红色,说明不含Fe2+B.向某溶液中通入Cl2,然后再加入KSCN溶液变红色,说明原溶液中含有Fe2+C.向某溶液中加入NaOH溶液,得红褐色沉淀,说明溶液中含有Fe3+D.向某溶液中加入NaOH溶液得白色沉淀,又观察到颜色逐渐变为红褐色,说明 该溶液中只含有Fe2+,不含有Mg2+
A项中只能说明含有Fe3+,不能说明不含Fe2+;B项原溶液中也可能只有Fe3+而没有Fe2+;D项中氧化后生成的红褐色沉淀Fe(OH)3也可能掩盖了生成的白色沉淀Mg(OH)2。
5.设计简单实验,证明Fe3O4中含有+2、+3两种价态的铁元素(提供的试剂有Fe3O4粉末、浓、稀硫酸、硝酸、盐酸、KSCN溶液、酸性KMnO4溶液)。
答案 取固体粉末溶于适量稀硫酸,将溶液分成两份,一份滴加KSCN溶液,溶液变红,证明含有Fe3+,另一份滴加酸性KMnO4溶液,KMnO4溶液紫红色褪去,证明含Fe2+。
Fe3+、Fe2+、Cl-同时存在时不能用酸性KMnO4溶液检验Fe2+(Cl-能还原酸性KMnO4,有干扰)。
铁及其重要化合物的转化关系
1.铁及其化合物的“价—类”二维转化从物质类别和物质所含核心元素的化合价两个角度总结、预测物质的性质是学习化学的重要方法之一。
(1)横向变化体现了同价态、不同物质类别(氧化物、碱、盐)之间的转化。①碱性氧化物(Fe2O3、FeO)都能溶于酸(H+)转化为盐;②Fe2+、Fe3+与碱(OH-)反应生成对应的碱;③难溶性的碱易分解生成对应的氧化物,但难溶性的碱性氧化物一般不与水反应生成对应的碱。(2)纵向变化体现了不同价态、同物质类别之间的转化,主要体现物质的氧化性或还原性。(3)斜向变化体现了不同价态、不同物质类别之间的转化,主要体现物质的氧化性或还原性。
2.用离子方程式实现Fe3+与Fe2+的相互转化Fe2+ Fe3+①_________________________;②_______________________________________;③_________________________________;④________________________________________;⑤__________________;⑥________________________;⑦______________________________。
2Fe2++H2O2+2H+===2Fe3++2H2O
Cu+2Fe3+===Cu2++2Fe2+
一、过量铁对氧化产物的影响1.在一定量的稀HNO3中慢慢加入铁粉,得到的Fe2+的物质的量(纵坐标)与所加铁粉的物质的量(横坐标)的关系如图所示。(1)请将正确答案的字母填在相应的横线上。a.Fe3+ b.Fe2+ c.Fe、Fe2+ d.Fe2+、Fe3+①AB段铁元素以___形式存在。②BC段铁元素以___形式存在。③CD段铁元素以___形式存在。(2)AB段与BC段所需Fe的质量比为_____。
在一定量的稀HNO3中缓慢加入铁粉,开始时发生反应:Fe+4HNO3(稀)===Fe(NO3)3+NO↑+2H2O,此时铁元素在溶液中以Fe3+形式存在,在B点时,硝酸恰好反应完全;继续加铁粉,发生反应:Fe+2Fe3+===3Fe2+,此时溶液中Fe2+的量逐渐增多,Fe3+的量逐渐减少;在C点时,溶液中的Fe3+恰好完全反应,此时继续加入的铁粉不再反应,溶液中的Fe2+的量不再增多。设AB段消耗a ml Fe,生成a ml Fe3+,根据反应Fe+2Fe3+===3Fe2+可知BC段需要消耗 ml Fe,则AB段与BC段所需Fe的质量比为2∶1。
2.向含有1 ml HNO3和1 ml H2SO4的混合溶液中逐渐加入铁粉至过量,溶液中金属阳离子a、b与所加铁粉的物质的量的关系如图所示(已知稀硝酸的还原产物只有NO)。下列有关判断不正确的是A.a表示Fe3+的关系曲线B.n1=0.75C.P点时,n(Fe2+)=0.562 5 mlD.向P点溶液中加入铜粉,最多可溶解14.4 g
该反应可以看作两步:①Fe+4H++ ===Fe3++NO↑+2H2O,硝酸根离子过量,氢离子不足;②2Fe3++Fe===3Fe2+。a表示Fe3+的关系曲线,A正确;溶液中共有3 ml H+参加反应,消耗0.75 ml铁,B正确;P点n(Fe2+)=n(Fe3+),两者均为0.45 ml,C不正确;P点剩余0.45 ml Fe3+,消耗0.225 ml铜,质量为14.4 g,D正确。
二、铁盐、亚铁盐的制备3.硫酸亚铁晶体(FeSO4·7H2O)是一种重要的食品或饲料添加剂,实验室用严重锈蚀的废铁屑(含有Fe、Fe2O3)为原料制备硫酸亚铁晶体(FeSO4·7H2O),其流程如下:
(1)Fe2O3与稀硫酸反应的离子方程式为___________________________。(2)溶液A中加过量铁粉时,反应的离子方程式为_____________________________________________。
Fe2O3+6H+===2Fe3++3H2O
2Fe3++Fe===3Fe2+、Fe+2H+
===Fe2++H2↑
(3)若检验溶液B中不存在Fe3+,可选择的方法是____________________________________________________________________________。(4)FeSO4·7H2O晶体应密封保存,主要目的是________________。
取少量溶液B于试管中,滴加KSCN溶液,若溶液不变红色,说明溶液B中不存在Fe3+
4.FeCl3在现代工业生产中应用广泛。某化学研究性学习小组模拟工业流程制备无水FeCl3,再用副产品FeCl3溶液吸收有毒的H2S气体。经查阅资料得知,无水FeCl3在空气中易潮解,加热易升华,氢硫酸为弱酸。他们设计了制备无水FeCl3的实验方案,装置示意图(加热及夹持装置略去)及操作步骤如下:
①检查装置的气密性;②通入干燥的Cl2,赶尽装置中的空气;③用酒精灯在铁屑下方加热至反应完成;④……⑤体系冷却后,停止通入Cl2,并用干燥的N2赶尽Cl2,将收集器密封。(1)装置A中发生反应的化学方程式为_____________________。(2)第③步加热后,生成的烟状FeCl3大部分进入收集器,少量沉积在反应管A右端,要使沉积的FeCl3进入收集器,第④步操作应该是___________________________。(3)操作步骤中,为防止FeCl3潮解所采取的措施有______(填步骤序号)。
在沉积的FeCl3固体下方加热
(4)装置B中冷水浴的作用为_________________;装置D中FeCl2全部反应后,因失去吸收Cl2的作用而失效,检验此时溶液中存在的金属阳离子,写出离子方程式:__________________________。(5)在虚线框中画出尾气吸收装置E并注明试剂。(6)FeCl3溶液与H2S气体反应的离子方程式为______________________________。
+3SCN- Fe(SCN)3
三、陌生含铁物质的制备5.以高硫铝土矿(主要成分为Fe2O3、Al2O3、SiO2,少量FeS2和硫酸盐)为原料制备聚合硫酸铁{[Fe2(OH)x(SO4)y]n}和明矾的部分工艺流程如下,下列说法错误的是已知:赤泥液的主要成分为Na2CO3。A.赤泥液的作用是吸收“焙烧”阶段中产 生的SO2B.聚合硫酸铁可用于净化自来水,与其组 成中的Fe3+具有氧化性有关C.在“聚合”阶段,若增加Fe2O3的用量,会使[Fe2(OH)x(SO4)y]n中x变大D.从“滤液”到“明矾”的过程中还应有“除硅”步骤
高硫铝土矿(主要成分为Fe2O3、Al2O3、SiO2,少量FeS2和硫酸盐)焙烧时,FeS2与O2反应生成Fe2O3和SO2,并用赤泥液吸收生成的SO2;焙烧后,Al2O3、Fe2O3、SiO2、硫酸盐进入“碱浸”步骤,Al2O3、SiO2溶于KOH溶液,硫酸盐溶于水,过滤,滤液经一系列处理获得明矾,滤渣主要是Fe2O3,酸浸后加入双氧水氧化可能存在的亚铁离子,此时溶液中主要有Fe2(SO4)3,加入氧化铁进行聚合,经浓缩、干燥,获得聚合硫酸铁,据此解答。
聚合硫酸铁可用于净化自来水,与其组成中的Fe3+可水解产生胶体的性质有关,与Fe3+具有氧化性无关,故B错误;在“聚合”阶段,若增加Fe2O3的用量,碱性增强,x变大,故C正确;由上述分析可知,从“滤液”到“明矾”的过程中,由于碱浸造成二氧化硅溶于氢氧化钾,滤液中含硅酸盐,需要进行“除硅”步骤,故D正确。
6.(2023·天津模拟)Na2FeO4具有强氧化性,是一种新型的绿色非氯净水消毒剂,碱性条件下可以稳定存在,酸性条件下会自身分解生成Fe(OH)3。可用Fe(OH)3与NaClO在强碱性条件下制取,某实验小组利用如图所示实验装置,制取Na2FeO4,并验证其处理含CN-废水的能力。
Ⅰ.制取Na2FeO4(1)仪器D的名称为___________。洗气瓶B中盛有的试剂为__________。实验开始,先打开分液漏斗___(填“A”或“C”)的活塞。
仪器D为球形干燥管;洗气瓶B中盛有的试剂是饱和食盐水,用来除去混合气体中的氯化氢;因为实验中需要保持碱性环境,因此先向Fe2(SO4)3溶液中加入NaOH溶液,然后再通入Cl2,所以先打开分液漏斗C的活塞。
(2)写出大试管中发生反应的离子方程式:___________________________________________。(3)三颈烧瓶中的红褐色固体基本消失,得到紫色溶液时,停止通入Cl2。通入氯气的过程中三颈烧瓶中发生反应的离子方程式有:Cl2+2OH-===Cl-+ClO-+H2O、_____________________________________________________。
结合化合价升降相等、原子守恒、电荷守恒可写出制取Na2FeO4的离子方程式:2Fe(OH)3+3ClO-+4OH-=== +3Cl-+5H2O。
Ⅱ.模拟并验证Na2FeO4处理含CN-废水的能力(4)取一定量Na2FeO4加入试管中,向其中加入10 mL 0.2 ml·L-1的NaCN溶液,CN-被氧化为 和N2。充分反应后测得试管中仍有Na2FeO4剩余,过滤。向滤液中加入足量BaCl2溶液,生成白色沉淀,将沉淀过滤、洗涤、干燥后称量,得白色沉淀0.354 6 g。①配制0.2 ml·L-1的NaCN溶液,需要的玻璃仪器有_______(填字母)。
溶液配制需要胶头滴管、烧杯、50 mL容量瓶、玻璃棒。
②计算NaCN溶液中CN-的去除率为______。
1.(2023·浙江6月选考,3)氯化铁是一种重要的盐,下列说法不正确的是A.氯化铁属于弱电解质B.氯化铁溶液可腐蚀覆铜板C.氯化铁可由铁与氯气反应制得D.氯化铁溶液可制备氢氧化铁胶体
氯化铁能完全电离出铁离子和氯离子,属于强电解质,A错误;氯化铁溶液与铜反应生成氯化铜和氯化亚铁,可用来蚀刻覆铜板,B正确;氯气具有强氧化性,氯气与铁单质加热生成氯化铁,C正确。
2.下列有关判断错误的是________(填字母)。A.铁与碘反应易生成碘化铁(2022·浙江1月选考,9A)B.FeCl2溶液中滴加KSCN溶液,将观察到溶液变红色(2022·海南,6C)C.已知金属性:Fe>Cu,可推理出氧化性:Fe3+
相关课件
这是一份备战2025届新高考化学一轮总复习第3章金属及其化合物第11讲铁盐和亚铁盐含铁物质的转化课件,共40页。PPT课件主要包含了课标指引,考点一铁盐和亚铁盐,目录索引,素养发展进阶,必备知识•梳理,2亚铁盐,3具体应用,HCl,红褐色,Cu2+等内容,欢迎下载使用。
这是一份第16讲 铁盐、亚铁盐及相互转化-【精梳精讲】2024年高考化学大一轮精品复习课件(新教材),共42页。PPT课件主要包含了复习目标,内容索引,专项突破,归纳整合,Fe3+,Fe2+与,Fe3+与,不共存,2分离除杂,Fe2+的盐溶液等内容,欢迎下载使用。
这是一份高中化学人教版 (2019)必修 第一册第一节 铁及其化合物试讲课课件ppt,共23页。PPT课件主要包含了Fe2+,Fe3+,几滴KSCN溶液,不变色,变红色,离子检验方法,还原剂,氧化剂等内容,欢迎下载使用。
