





浙江省山海协作体2023-2024学年高一下学期4月期中生物试题(原卷版+解析版)
展开
这是一份浙江省山海协作体2023-2024学年高一下学期4月期中生物试题(原卷版+解析版),文件包含浙江省山海协作体2023-2024学年高一下学期4月期中生物试题原卷版docx、浙江省山海协作体2023-2024学年高一下学期4月期中生物试题解析版docx等2份试卷配套教学资源,其中试卷共35页, 欢迎下载使用。
高一年级生物学科试题
考生须知:
1.本卷共8页,满分100分,考试时间90分钟。
2.答题前,在答题卷指定区域填写班级、姓名、考场号、座位号及准考证号并填涂相应数字。
3.所有答案必须写在答题纸上,写在试卷上无效。
4.考试结束后,只需上交答题纸。
选择题部分
一、选择题(共25题,每题2分,共50分)
1. 足月新生儿自出生两周后每日需补充400-600IU维生素D3预防维生素D缺乏症,某些儿童口服钙剂中会添加一定量的维生素K2以促进骨钙沉积。下列有关说法正确的是( )
A. 人体血液中Ca2+过高会引起抽搐
B. 维生素D可促进人对钙、磷的吸收
C. 骨细胞中的钙元素以离子形式存在
D. 无机盐与细胞生活密切相关,其含量较高
【答案】B
【解析】
【分析】细胞中大多数无机盐以离子的形式存在,无机盐是细胞中含量很少的无机物,仅占 细胞鲜重的1%~1.5%。哺乳动物的血液中必须含 有一定量的Ca2+,如果Ca2+的含量太低,动物会出现抽搐等症状。
【详解】A、人体血液中Ca2+过低会引起抽搐,A错误;
B、维生素D属于固醇,其可促进人对钙、磷的吸收,B正确;
C、骨细胞的主要成分是磷酸钙,骨细胞中的钙元素以化合物的形式存在,C错误;
D、无机盐与细胞生活密切相关,其含量较低,D错误。
故选B。
2. 生物学的一些实验中需要借助特定的仪器和试剂进行物质鉴定。下列叙述错误的是( )
A. 淀粉的鉴定可以使用碘-碘化钾试剂
B. 双缩脲试剂A液和B液需预先混合后再使用
C. 使用本尼迪特试剂检测还原性糖时需水浴加热
D. 用花生种子切片进行油脂鉴定时需使用显微镜观察
【答案】B
【解析】
【分析】生物组织中化合物的鉴定:(1)本尼迪特试剂可用于鉴定还原糖,在水浴加热的条件下,出现显色反应;(2)蛋白质可与双缩脲试剂产生紫色反应;(3)脂肪可用苏丹Ⅲ染液(或苏丹Ⅳ染液)鉴定。
【详解】A、用碘-碘化钾溶液检测淀粉可以显现蓝色,A正确;
B、双缩脲试剂的使用是先加双缩脲试剂A液后加双缩脲试剂B液,B错误;
C、鉴定还原糖时,加入本尼迪特试剂后需要水浴加热方可出现显色反应,C正确;
D、用花生种子切片进行油脂鉴定时需使用显微镜观察,D正确。
故选B。
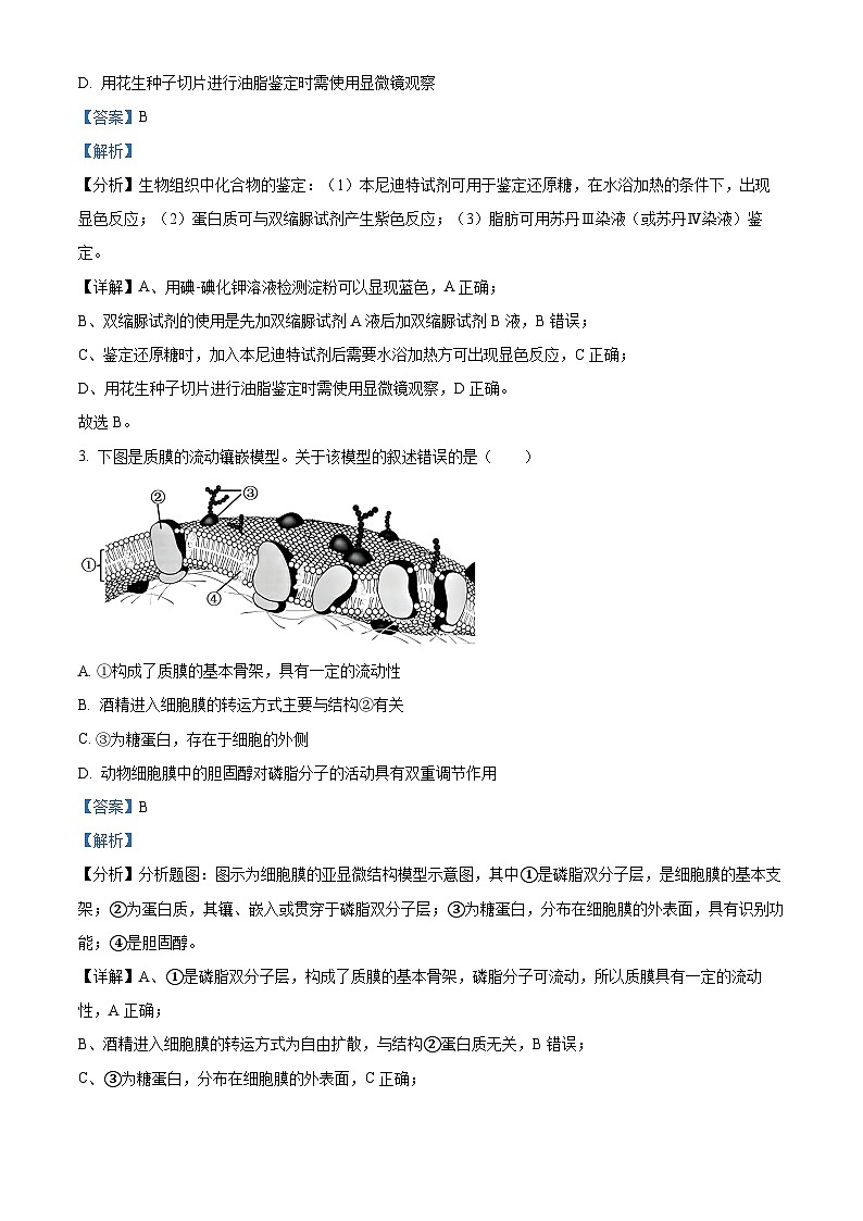
3. 下图是质膜的流动镶嵌模型。关于该模型的叙述错误的是( )
A. ①构成了质膜的基本骨架,具有一定的流动性
B. 酒精进入细胞膜的转运方式主要与结构②有关
C. ③为糖蛋白,存在于细胞的外侧
D. 动物细胞膜中的胆固醇对磷脂分子的活动具有双重调节作用
【答案】B
【解析】
【分析】分析题图:图示为细胞膜的亚显微结构模型示意图,其中①是磷脂双分子层,是细胞膜的基本支架;②为蛋白质,其镶、嵌入或贯穿于磷脂双分子层;③为糖蛋白,分布在细胞膜的外表面,具有识别功能;④是胆固醇。
【详解】A、①是磷脂双分子层,构成了质膜的基本骨架,磷脂分子可流动,所以质膜具有一定的流动性,A正确;
B、酒精进入细胞膜的转运方式为自由扩散,与结构②蛋白质无关,B错误;
C、③为糖蛋白,分布在细胞膜的外表面,C正确;
D、动物细胞膜中的胆固醇对磷脂分子的活动具有双重调节作用,一方面,胆固醇通过与磷脂脂肪链的相互作用,具有限制其运动、增加其有序性的作用,另一方面,也能将磷脂分子分隔开以增强其运动性,D正确。
故选B。
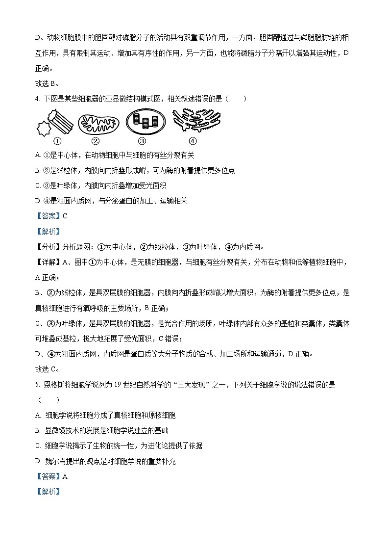
4. 下图是某些细胞器的亚显微结构模式图,相关叙述错误的是( )
A. ①是中心体,在动物细胞中与细胞的有丝分裂有关
B. ②是线粒体,内膜向内折叠形成嵴,可为酶的附着提供更多位点
C. ③是叶绿体,内膜向内折叠增加受光面积
D. ④是粗面内质网,与分泌蛋白的加工、运输相关
【答案】C
【解析】
【分析】分析题图:①为中心体,②为线粒体,③为叶绿体,④为内质网。
【详解】A、图中①为中心体,是无膜的细胞器,与细胞有丝分裂有关,分布在动物和低等植物细胞中,A正确;
B、②为线粒体,是具双层膜的细胞器,内膜向内折叠形成嵴以增大面积,为酶的附着提供更多位点,是真核细胞进行有氧呼吸的主要场所,B正确;
C、③为叶绿体,是具双层膜的细胞器,是光合作用的场所,叶绿体内部有众多的基粒和类囊体,类囊体可堆叠成基粒,极大地拓展了受光面积,C错误;
D、④为粗面内质网,内质网是蛋白质等大分子物质合成、加工场所和运输通道,D正确。
故选C。
5. 恩格斯将细胞学说列为19世纪自然科学的“三大发现”之一,下列关于细胞学说的说法错误的是( )
A. 细胞学说将细胞分成了真核细胞和原核细胞
B. 显微镜技术的发展是细胞学说建立的基础
C. 细胞学说揭示了生物的统一性,为进化论提供了依据
D. 魏尔肖提出的观点是对细胞学说的重要补充
【答案】A
【解析】
【分析】细胞学说揭示了动物与植物的统一性,从而阐明了生物界的统一性。
【详解】A、细胞学说揭示了动物与植物的统一性,并没有将细胞分成了真核细胞和原核细胞,A错误;
B、显微镜技术的发展使科学家能够观察到各种生物的细胞,是细胞学说建立的基础,B正确;
C、细胞学说揭示了生物的统一性,其中细胞分裂产生新细胞的结论,为进化论提供了依据,C正确;
D、魏尔肖的著名论断“所有细胞都来源于先前存在的细胞”是对细胞学说的重要补充,D正确。
故选A。
6. 以两种不同帽形(伞形帽和菊花形帽)的伞藻为实验材料进行实验,以探究细胞核的功能。图中丙来自伞形帽伞藻,丁来自菊花形帽伞藻。下列叙述错误的是( )
A. 若将乙中C段与甲中B段移接在一起,则再长出的帽形为伞形
B. 若将甲、乙中的细胞核移去,伞藻的生命活动将逐渐减缓直至停止
C. 若将丁中的细胞核移植至去核的丙中,则再长出的帽形为菊花形
D. 该图的实验结果证明伞藻的形态结构特点取决于细胞核
【答案】D
【解析】
【分析】细胞核是遗传信息库,是细胞代谢和遗传的控制中心:(1)细胞核是遗传物质储存和复制的场所,DNA携带遗传信息,并通过复制由亲代传给子代,保证了遗传信息的连续性;(2)细胞核控制着物质合成、能量转换和信息交流,使生物体能够进行正常的细胞代谢,DNA可以控制蛋白质的合成,从而决定生物的性状。
【详解】A、若将乙中C段与甲中B移接在一起,由于C段不含细胞核,所以再长出的帽形为伞形,A正确;
B、细胞核是细胞中的遗传信息库,是细胞代谢和遗传的控制中心。若将甲、乙中的细胞核移去,伞藻的生命活动将逐渐减缓直至停止,B正确;
C、若将丁中的细胞核移植至去核的丙中,则再长出的帽形为菊花形,C正确;
D、该图的实验结果证明伞藻的形态结构特点取决于假根,D错误。
故选D。
7. 如图是ATP的结构示意图,其中①、②、③表示化学键。下列叙述正确的是( )
A. ①、②和③均为高能磷酸键
B. 形成③所需的能量可来源于光能也可来源于化学能
C. 细胞内的吸能反应所需能量都是由③断裂后直接提供
D. ②和③都断裂后就成为腺嘌呤脱氧核糖核苷酸
【答案】B
【解析】
【分析】ATP由1分子含氮碱基,1分子核糖和3分子磷酸基团组成,分析题图可知,②③是高能磷酸键,①是核糖和磷酸基团之间的化学键。
【详解】A、②③是高能磷酸键,①是核糖和磷酸基团之间的普通磷酸键,A错误;
B、细胞呼吸和光合作用都能产生ATP,因此形成③所需的能量可来源于光能也可来源于化学能,B正确;
C、一般情况下,细胞内的吸能反应所需能量是由③断裂后直接提供,但是②断裂产生的能量也可以用于细胞内的吸能反应,C错误;
D、②和③都断裂后就成为腺嘌呤核糖核苷酸,D错误。
故选B。
8. 下图为人体细胞生命历程的示意图,图中①~⑤为各个阶段的细胞。据图分析,下列叙述错误的是( )
A. a是细胞增殖,b是细胞分化
B. 图中②③细胞内的遗传物质相同
C. 造成④⑤差异的根本原因是遗传物质的改变
D. 细胞衰老是基因决定的正常的生命现象
【答案】C
【解析】
【分析】1、细胞通过细胞分裂增加细胞数量的过程,叫作细胞增殖,细胞增殖包括物质准备和细胞分裂两个相连续的过程。
2、在个体发育中,由一个或一种细胞增殖产生的后代,在形态、结构和生理功能上发生稳定性差异的过程,叫作细胞分化。细胞分化是一种持久性的变化,一 般来说,分化的细胞将一直保持分化后的状态,直到死亡。
3、细胞的全能性是指细胞经分裂和分化后,仍具有产生完整有机体或分化成其他各种细胞的潜能和特性。
【详解】A、据图可知,细胞①经过a过程后产生2个相同的细胞②③,因此a过程为细胞增殖过程,细胞④、⑤经细胞①增殖、分化而来,b是细胞分化过程,A正确;
B、a是细胞增殖,细胞①经过a过程后产生2个相同的细胞②③,②③细胞内的遗传物质相同,B正确;
C、细胞④、⑤经细胞①增殖、分化而来,因此细胞④、⑤所含的遗传物质相同,其结构和功能不同的根本原因是细胞④、⑤选择了不同基因进行表达,C错误;
D、细胞衰老是基因决定的正常的生命现象,对有机体是有利的,D正确。
故选C。
9. 利用新鲜土豆片催化H2O2分解的实验(如图),产生的现象及推测正确的是( )
A. 若有大量气体产生,可证明H2O2酶具有高效性
B. 改变土豆片的大小,不会改变气体产生的速率
C. 一段时间后气泡不再产生是因为土豆片的数量有限
D. 可通过增减土豆片的数量来探究酶的浓度对催化速率影响
【答案】D
【解析】
【分析】分析题干和图解可知,该实验是探究酶的浓度对酶促反应的影响,土豆中含过氧化氢酶,自变量是土豆块数量不同(过氧化氢酶浓度不同),因变量是注射器内产生的气体量。
【详解】A、高效性是酶与无机催化剂比较而言,本实验没有设计无机催化剂的对照,故不能证明H2O2酶具有高效性,A错误;
B、新鲜土豆片中含过氧化氢酶,改变土豆片的大小,相当于改变了酶的数量,故会改变气体产生的速率,B错误;
C、一段时间后气体量不再增加是因为底物已经消耗完,而不是因为土豆片的数量有限,C错误;
D、土豆片含有过氧化氢酶,故可通过增减土豆片的数量来探究酶的浓度对催化速率影响,D正确。
故选D。
10. 将紫色洋葱鳞片叶表皮细胞浸润在0.3g/mL的蔗糖溶液中,1分钟后进行显微观察,结果如图所示,下列叙述错误的是( )
A. 图中M是液泡,N处充满蔗糖溶液
B. 图中L相对M具有较强的收缩性
C. 将视野中的细胞浸润在清水中,M的体积会增大
D. 实验过程中,吸水纸的作用是引流
【答案】B
【解析】
【分析】质壁分离及复原的原理:当外界溶液的浓度大于细胞液的浓度时,细胞会失水,由于原生质层的伸缩性比细胞壁的伸缩性大,原生质层与细胞壁相互分离,这就是质壁分离,当外界溶液的浓度小于细胞液的浓度时,细胞吸水,发生质壁分离的复原。据图分析,L表示细胞壁,M表示液泡,N处充满蔗糖溶液。
【详解】A、将紫色洋葱鳞片叶表皮细胞浸润在0.3g/mL的蔗糖溶液中,发生了质壁分离现象,图中M是液泡,N处充满蔗糖溶液,A正确;
B、L表示细胞壁,M表示液泡,图中M相对L具有较强的收缩性,B错误;
C、将视野中的细胞浸润在清水中,细胞吸水M的体积会增大,C正确;
D、实验步骤中用吸水纸的作用是引流,即让蔗糖溶液流到实验材料处,D正确。
故选B。
11. 下图表示细胞利用葡萄糖进行细胞呼吸的过程。下列说法正确的是( )
A. 物质A是丙酮酸,过程①②③④都会产生[H]
B. 过程①中葡萄糖的能量大部分以热能形式散失,其余存储在ATP中
C. 当O2浓度为0时,酵母菌细胞呼吸过程主要为①②③
D. 人运动时,细胞呼吸产生CO2的场所只有线粒体
【答案】D
【解析】
【分析】1、有氧呼吸的三个阶段:第一阶段:1分子的葡萄糖分解成2分子的丙酮酸,产生少量的[H],并且释放出少量的能量。第二阶段:丙酮酸和水彻底分解成二氧化碳和[H],并释放出少量的能量。第三阶段:上述两个阶段产生的[H],经过一系列的化学反应,与氧结合形成水,同时释放出大量的能量。
2、无氧呼吸的两个阶段:第一阶段与有氧呼吸的第一阶段完全相同。第二阶段是丙酮酸在酶的催化作用下,分解成酒精和二氧化碳,或者转化成乳酸。
【详解】A、物质 A 是丙酮酸,过程①④都会产生 [H],同时释放少量能量,而过程②③不会产生 [H],也不释放能量,A错误;
B、①过程中,葡萄糖中的能量大部分仍存储在有机物中,B错误;
C、当O2浓度为0时,只进行无氧呼吸,酵母菌细胞呼吸过程主要为①③,C错误;
D、人体细胞无氧呼吸的产物只有乳酸,所以运动产生的CO2的场只有线粒体,D正确。
故选D。
12. 氰化物是致命速度最快的毒物之一,它能与电子传递链中的蛋白质结合,阻断ATP的生成。下列叙述错误的是( )
A. 氰化物中毒会使患者体内的乳酸含量下降
B. 氰化物中毒可能会抑制需氧呼吸中某种酶的活性
C. 氰化物中毒会抑制线粒体内膜上水的生成
D. 氰化物中毒会导致有机物的能量大部分无法释放
【答案】A
【解析】
【分析】氰化物能与电子传递链中的蛋白质结合,阻断ATP的生成,说明其作用于有氧呼吸第三阶段;有氧呼吸第三阶段发生电子传递过程,电子经蛋白质传递参与水的生成。
【详解】A、氰化物中毒导致的是需氧呼吸第三阶段受影响,无氧呼吸增强,会使患者体内的乳酸含量上升,A错误;
B、氰化物中毒会导致ATP合成减少,酶的合成需要能量,故能抑制需氧呼吸过程中有关酶的合成,B正确;
C、氰化物能与电子传递链中的蛋白质结合,导致电子传递受阻,线粒体内膜上水的生成需要电子,C正确;
D、氰化物中毒导致的是需氧呼吸第三阶段受影响,需氧呼吸第三阶段能释放大量能量,故氰化物中毒会导致有机物的能量大部分无法释放,D正确。
故选A。
13. 在“制作并观察植物细胞有丝分裂的临时装片”活动中,某同学观察到了不同分裂时期的细胞,并进行了显微摄影。下列叙述中错误的是( )
A. 该实验的制片流程:解离→漂洗→染色→制片
B. 细胞①中的染色体正在以相同的速率移向两极
C. 显微镜下观察到处于有丝分裂间期的细胞较多
D. 细胞②中的染色体可以用于制作染色体组型图
【答案】B
【解析】
【分析】观察根尖分生区组织细胞的有丝分裂:实验室培养洋葱根尖直到根长约5cm,接着进行装片制作:解离(使组织中的细胞相互分离开来)-漂洗(防止解离过度)-染色(用龙胆紫或醋酸洋红使染色体染色)-制片(使细胞分散,有利于观察),最后进行观察:先在低倍镜找到分生区细胞再换到高倍镜下观察。
【详解】A、制备临时装片观察细胞的有丝分裂,制片的流程是:解离→漂洗→染色→制片,A正确;
B、细胞①处于有丝分裂后期,经过解离步骤后细胞已经死亡,其中染色体不能再向两极移动,B错误;
C、有丝分裂间期持续时间最长,因此视野中处于有丝分裂间期的细胞最多,C正确;
D、细胞②为有丝分裂中期,染色体形态固定,数目清晰,可以用于制作染色体组型图,D正确。
故选B。
阅读下列材料,完成下面小题
真核细胞中发现P小体和U小体等无膜细胞器。P小体像是汇集了多种降解因子的mRNA处理工厂,或者是使mRNA处于沉默状态加以储存的场所。U小体可参与细胞核中mRNA前体剪接为成熟mRNA的过程。U小体总是与P小体联系在一起,参与RNA的监控和降解。
14. 根据P小体的功能,推测P小体中应当可以检测到以下哪种物质( )
A. 磷脂分子B. RNA酶
C. 氨基酸D. 胸腺嘧啶
15. 据材料得知,U小体最可能出现在以下哪个结构中( )
A. 细胞溶胶B. 线粒体C. 溶酶体D. 细胞核
16. P小体和U小体主要调控细胞内的哪项生命活动( )
A. DNA复制B. 转录C. 翻译D. 蛋白质加工
【答案】14. B 15. D 16. C
【解析】
【分析】题干信息分析,P小体负责降解某些mRNA,或则储存某些mRNA;而U小体则负责加工RNA。
【14题详解】
由于P小体像是汇集了多种降解因子的mRNA处理工厂,说明P小体可以降解mRNA,因此含有RNA酶,故选B。
【15题详解】
U小体可参与细胞核中mRNA前体剪接为成熟mRNA的过程,因此U小体最可能出现在细胞核中,故选D。
【16题详解】
P小体的作用是降解RNA,U小体的作用是将mRNA前体剪接为成熟mRNA,因此P小体和U小体主要调控细胞内的翻译过程,故选C。
17. 下图表示翻译过程。据图分析下列叙述正确的是( )
A. 决定色氨酸和丙氨酸的密码子分别是ACC和CGU
B. 甘氨酸和天冬氨酸对应的基因模板链中碱基序列是GGUGAC
C. 图示mRNA中起始密码子位于RNA链的左侧
D. mRNA上碱基序列的改变一定会造成蛋白质结构的改变
【答案】C
【解析】
【分析】转录是在细胞核内,以DNA一条链为模板,按照碱基互补配对原则,合成RNA的过程。 翻译是在核糖体中以mRNA为模板,按照碱基互补配对原则,以tRNA为转运工具、以细胞质里游离的氨基酸为原料合成蛋白质的过程。
【详解】A、密码子位于mRNA上,结合图示可以看出,决定色氨酸和丙氨酸的密码子分别是UGG和GCA,A错误;
B、根据碱基互补配对原则可推测,甘氨酸和天冬氨酸对应的基因模板链中碱基序列是CCACTG,B错误;
C、根据tRNA的走向可知,图中核糖体的移动方向是从左往右,C正确;
D、mRNA上碱基序列的改变不一定会造成蛋白质结构的改变,因为不同的密码子可能决定相同的氨基酸(密码子的简并性),D错误。
故选C。
18. 下图是DNA分子结构模式图,下列叙述正确的是( )
A. ⑤的排列顺序不同可以代表遗传信息不同
B. DNA分子中每个脱氧核糖都与一个磷酸基团相连
C. ③是RNA的结构单元之一
D. 复制时氢键的断裂需要DNA聚合酶的作用
【答案】A
【解析】
【分析】①磷酸基团、②脱氧核糖、④氢键、⑤碱基对。
【详解】A、⑤碱基对的排列顺序不同可以代表遗传信息不同,A正确;
B、由图可知,DNA分子中每个脱氧核糖都与一个或两个磷酸基团相连,B错误;
C、RNA的基本组成单位是四种核糖核苷酸,由磷酸基团、核糖和碱基组成,而③所含舞台提示脱氧核糖,C错误;
D、复制时氢键的断裂需要解旋酶的作用,D错误。
故选A。
19. 植物适应盐胁迫的核心是降低细胞溶胶中的Na+浓度,部分生理过程如图所示。下列叙述正确的是( )
A. H+通过易化扩散进入液泡
B 囊泡运输Na+不需要ATP直接提供能量
C. 适当降低细胞外的pH,细胞排出Na+的能力会提高
D. 将细胞溶胶中的Na+运入液泡后,细胞吸水能力下降
【答案】C
【解析】
【分析】小分子物质跨膜运输的方式包括:自由扩散、协助扩散、主动运输。自由扩散高浓度到低浓度,不需要载体,不需要能量;协助扩散是从高浓度到低浓度,不需要能量,需要载体;主动运输从高浓度到低浓度,需要载体,需要能量。大分子或颗粒物质进出细胞的方式是胞吞和胞吐,不需要载体,消耗能量。
【详解】A、H⁺通过易化扩散出液泡,因此其通过主动运输进入细胞,A错误;
B、Na⁺通过囊泡进入液泡的过程是胞吞过程,该过程需要消耗细胞呼吸释放的能量,B错误;
C、适当降低细胞外的pH,膜内外H⁺浓度差增大,细胞排出Na⁺的能力会提高,C正确;
D、将细胞溶胶中的Na+运入液泡后,液泡中渗透压增大,细胞吸水能力增强,D错误。
故选C。
20. 在模拟孟德尔杂交实验中,甲同学分别从下图①②所示烧杯中随机抓取一个小球并记录字母组合;乙同学分别从下图①③所示烧杯中随机抓取一个小球并记录字母组合。将抓取的小球分别放回原烧杯后,重复100次。下列叙述不正确的是( )
A. 甲同学的实验模拟F1产生配子和受精作用
B. 乙同学的实验模拟基因自由组合
C. 乙同学抓取小球的组合类型中DR约占1/4
D. 从①—④中随机各抓取1个小球的组合类型有16种
【答案】D
【解析】
【分析】根据题意和图示分析可知:①、③和②、④所示烧杯小桶中的小球表示的是两对等位基因D、d和R、r,说明甲同学和乙同学模拟的是基因分离和自由组合规律实验。
【详解】A、甲同学的实验涉及一对等位基因,模拟的是F1产生配子和受精作用,A正确;
B、乙同学分别从如图①③所示烧杯中随机抓取一个小球并记录字母组合,涉及两对等位基因,模拟了基因的自由组合,B正确;
C、乙同学抓取小球的组合类型中DR约占1/2×1/2=1/4,C正确;
D、①~④中随机抓取一个小球的组合有3×3=9种,D错误。
故选D。
【点睛】
21. 孟德尔在一对相对性状的试验中,运用了“假说—推理”的方法,下列叙述中正确的是
A. F1自交后代性状分离比3:1属于假说的内容
B. 纯合亲本正交、反交实验是为了验证假说而设计的
C. 孟德尔是在F1自交和测交实验结果的基础上提出问题的
D. 测交后代表现型及比例,可以反应F1产生的配子的类型及比例
【答案】D
【解析】
【分析】孟德尔的假说--演绎法:提出问题→作出假说→演绎推理→实验验证→得出结论。
①提出问题(在实验基础上提出问题)
②做出假设(生物的性状是由细胞中的遗传因子决定的;体细胞中的遗传因子成对存在;配子中的遗传因子成单存在;受精时雌雄配子随机结合)
③演绎推理(如果这个假说是正确的,这样F1会产生两种数量相等的配子,这样测交后代应该会产生两种数量相等的类型);
④实验验证(测交实验验证,结果确实产生了两种数量相等的类型);
⑤得出结论(就是分离定律)。
【详解】A、F1自交后代性状分离比3:1属于实验现象,A错误;
B、F1测交实验是为了验证假说而设计的,B错误;
C、孟德尔是在纯合亲本杂交和自交的实验结果的基础上提出问题的,C错误;
D、测交是与隐性纯合子杂交,由于隐性纯合子只产生一种含隐性基因的配子,所以测交后代表现型及比例,可以反应F1产生的配子的类型及比例,D正确。
故选D。
【点睛】本题考查孟德尔遗传实验,要求考生识记孟德尔遗传实验的过程,识记孟德尔对实验现象作出的解释(假说),掌握孟德尔验证其假说的方法,能准确判断各选项,属于考纲识记和理解层次的考查。
22. 某男性患有红绿色盲,其妻子正常,妻子父母也正常,但有一个红绿色盲的弟弟,若这对夫妻生了一个红绿色盲的儿子,则下列叙述正确的是( )
A. 该儿子的色盲基因来自于他的父亲
B. 该儿子的精子中都含有色盲基因
C. 该色盲儿子未来只能将色盲基因传递给他女儿
D. 性染色体上的基因都和性别决定有关
【答案】C
【解析】
【分析】伴X隐性遗传病的遗传特点:男患者远多于女患者;男患者的致病基因只能来自母亲,以后只能传给女儿;女性患病,其父亲和儿子一定患病。
【详解】A、设相关基因为A/a,若这对夫妇生了一个红绿色盲的儿子(基因型为XaY),则儿子的色盲基因来自于妈妈,A错误;
B、其精子中一半含有色盲基因,另一半不含色盲基因,B错误;
C、因为父亲只能将自己的X染色体传给女儿,因此该色盲儿子未来只能将色盲基因传递给他女儿,C正确;
D、性染色体上的基因不都和性别决定有关,比如红绿色盲基因,D错误。
故选C。
23. 将噬菌体用32P标记后,侵染未标记的大肠杆菌,短时间保温再进行搅拌离心,然后对离心管中的沉淀物、上清液及子代噬菌体进行放射性检测。下列叙述错误的是( )
A. 用含有32P的大肠杆菌培养噬菌体使其带上标记
B. 沉淀物中的放射性不可能来自大肠杆菌中的RNA
C. 保温时间过短上清液中的放射性就会明显增多
D. 该实验用35S或15N进行标记可得到相同的实验结论
【答案】D
【解析】
【分析】1、噬菌体的结构:蛋白质外壳(C、H、O、N、S)+DNA(C、H、O、N、P);
2、噬菌体的繁殖过程:吸附→注入(注入噬菌体的DNA)→合成(控制者:噬菌体的DNA;原料:细菌的化学成分)→组装→释放;
3、T2噬菌体侵染细菌的实验步骤:分别用35S或32P标记噬菌体→噬菌体与大肠杆菌混合培养→噬菌体侵染未被标记的细菌→在搅拌器中搅拌,然后离心,检测上清液和沉淀物中的放射性物质。实验结论:DNA是遗传物质。
【详解】A、噬菌体不能直接生活在培养液中,应先使培养液带上标记,这样生活在此培养液中的大肠杆菌就会带上标记,然后用噬菌体侵染带标记的大肠杆菌,就能使噬菌体带有32P,A正确;
B、32P存在于噬菌体的DNA中,该DNA在大肠杆菌中作为噬菌体复制的模板,而大肠杆菌中的RNA是以大肠杆菌中不带标记的核糖核苷酸为原料合成,故沉淀物中的放射性不可能来自大肠杆菌中的RNA,B正确;
C、搅拌时间过短会使附着在细菌上的噬菌体外壳增多,对上清液中含有的32P的影响不大,C正确;
D、用15N可以标记噬菌体的蛋白质外売和DNA,32P只能标记噬菌体的DNA,35S只能标记噬菌体的蛋白质外売,而噬菌体侵染细菌时,蛋白质外壳留在外面,DNA进入细菌内部,15N标记不能得到相同的实验结论,D错误。
故选D。
24. 细菌在含15N培养基中繁殖数代后,使细菌的DNA皆含有15N,然后再移入含14N的培养基中培养,提取其子代的DNA进行梯度离心,下图①-⑤为可能的结果,下列叙述错误的是( )
A. 第一次分裂的子代DNA应为⑤
B. 第二次分裂的子代DNA应为①
C. 第三次分裂的子代DNA应为③
D. 该实验运用了密度梯度离心和同位素示踪法
【答案】A
【解析】
【分析】DNA分子复制时,以DNA的两条链为模板,合成两条新的子链,每个DNA分子各含一条亲代DNA分子的母链和一条新形成的子链,称为半保留复制。
【详解】A、细菌的DNA被15N标记后,放在14N培养基中培养,复制1次形成2个DNA分子,每个DNA分子都是一条链含有15N,另一条链一条含有14N,离心形成中带,即图中的②,A错误;
B、复制两次后形成了4个DNA分子,2个DNA分子都是一条链含有15N,另一条链含有14N,离心形成中带;另外两个DNA分子都只含有14N,离心形成轻带,即图中①,B正确;
C、随着复制次数增加(三次及三次以上),离心后都含有中带和轻带两个条带,轻带相对含量增加,即图中③,C正确;
D、探究DNA半保留复制实验所用的方法包括密度梯度离心和同位素示踪法,D正确。
故选A。
25. 严重的打呼噜(呼吸睡眠暂停综合征),会增加动脉粥样硬化的风险,最终增加脑梗死的发生。选择素是一类可结合钙离子的单链跨膜蛋白,主要参与白细胞与血管内皮细胞之间的识别和黏附。研究发现脑梗死患者血清中选择素水平较健康者明显增高,而该DNA分子甲基化程度较健康者明显降低。下列相关叙述错误的是( )
A. 选择素是由氨基酸脱水缩合形成的
B. 严重打呼噜可能会导致DNA甲基化程度降低
C. DNA甲基化不会使基因碱基序列发生改变
D. 诱导DNA甲基化来促进选择素的表达可能用于保护大脑
【答案】D
【解析】
【分析】表观遗传是指DNA序列不发生变化,但基因的表达却发生了可遗传的改变,即基因型未发生变化而表现型却发生了改变,如DNA的甲基化,甲基化的基因不能与RNA聚合酶结合,故无法进行转录产生mRNA,也就无法进行翻译,最终无法合成相应蛋白,从而抑制了基因的表达。
【详解】A、选择素是一类可结合钙离子的单链跨膜蛋白,蛋白质是氨基酸脱水缩合形成的,A正确;
B、由于脑梗死患者血清中选择素水平较健康者明显增高,而该DNA分子甲基化程度较健康者明显降低,因此推测严重打呼噜可能会导致DNA甲基化程度降低,B正确;
C、DNA甲基化不会使基因碱基序列发生改变,只会影响基因的表达,C正确;
D、诱导DNA甲基化会抑制选择素的表达,D错误。
故选D。
非选择题部分
二、填空题(共5题,共50分)
26. 如图是两种细胞的亚显微结构示意图,据图回答:([ ]内填写编号,____填写结构)
(1)图乙细胞中与⑩合成相关的细胞器为[ ]____;“接天莲叶无穷碧,映日荷花别样红”的诗句中,与“碧”有关的细胞结构是[ ]____,与“红”有关的细胞结构是[ ]____。
(2)若图甲细胞表示胰岛β细胞(可分泌胰岛素),胰岛素从开始合成至分泌到细胞外必须经过的结构依次是____(用编号和→表示)。若图甲细胞为肝脏细胞,其识别了胰岛素的信号后将改变自身生理活动以降低血糖,该过程依赖于细胞膜中的____(填物质)。
(3)图甲和图乙中,能吞噬衰老细胞器的结构分别是____和____。
(4)寄生在胃粘膜中的幽门螺杆菌可引起胃癌,该生物和图中细胞共有的细胞器是[ ]____。
【答案】(1) ①. ②高尔基体 ②. ⑦叶绿体 ③. ①液泡
(2) ①. ④→③→②→⑨ ②. 糖蛋白/受体蛋白
(3) ①. 溶酶体 ②. 液泡
(4)④核糖体
【解析】
【分析】据图分析:①液泡;②是高尔基体;③是内质网;④是核糖体;⑤线粒体;⑥中心体;⑦叶绿体;⑧细胞核;⑨细胞膜;⑩细胞壁。
【小问1详解】
⑩是植物细胞细胞壁,主要成分是纤维素,因此图乙细胞中与⑩合成相关的细胞器为②高尔基体。“接天莲叶无穷碧,映日荷花别样红”的诗句中,“碧”指的是叶子绿色,色素存在于叶绿体中,即与“碧”有关的细胞结构是⑦叶绿体。“红”指的是液泡中的花青素,与“红”有关的细胞结构是①液泡。
【小问2详解】
胰岛素是分泌蛋白,分泌蛋白的合成和运输过程分别经过核糖体、内质网、高尔基体、细胞膜,故胰岛素从开始合成至分泌到细胞外必须经过的结构依次是④→③→②→⑨。若图甲细胞为肝脏细胞,其识别了胰岛素的信号后将改变自身生理活动以降低血糖,该过程依赖于细胞膜中的糖蛋白/受体蛋白,因为糖蛋白具有识别作用。
【小问3详解】
动物细胞中的溶酶体具有60种以上的水解酶,能吞噬衰老细胞器,植物细胞中具有溶酶体类似功能的结构是液泡,故图甲和图乙中,能吞噬衰老细胞器的结构分别是溶酶体和液泡。
【小问4详解】
原核生物和真核生物共有的细胞器是④核糖体。
27. 玉米和小麦都是重要粮食作物。小麦属于C3植物,通过卡尔文循环完成碳的固定和还原。玉米是C4植物,碳的固定多了C4途径,其光合作用需要叶肉细胞和维管束鞘细胞共同完成。玉米叶肉细胞中的PEP酶具有很强的CO2亲和力。图1为玉米植株相关细胞内物质转化过程,图2为研究人员在晴朗的夏季白天测定玉米和小麦净光合速率的变化。
回答下列问题:
(1)实验室研究玉米叶片中色素种类及相对含量。提取色素时,为防止叶绿素被破坏,可以加入____;利用纸层析法分离色素时,与类胡萝卜素相比,叶绿素在滤纸条上扩散速率____,原因是____。
(2)若玉米的维管束鞘细胞叶绿体中只能进行碳反应,推测其可能缺少的结构是____。玉米植物细胞中固定CO2的物质有____,图1中过程②需要光反应提供的物质是____。
(3)上午9:00时,突然降低环境中CO2浓度一小段时间内,玉米细胞和小麦细胞中C3含量的变化分别是____、____,其中小麦C3含量变化的原因是____。
(4)综上分析,玉米植株净光合速率为图2中曲线____。由此可见,在高温干燥的环境中,C4植物可能比C3植物更易存活,原因是____。
【答案】(1) ①. CaCO3 ②. 慢 ③. 叶绿素在层析液中的溶解度小于类胡萝卜素/类胡萝卜素在层析液中的溶解度高于叶绿素
(2) ①. 基粒/类囊体/类囊体膜 ②. PEP和C5/五碳糖/RuBP ③. ATP和NADPH
(3) ①. 不变 ②. 降低 ③. CO2固定成三碳酸的速率减慢,同时三碳酸的还原速率不变
(4) ①. 甲 ②. C4植物更容易在低CO2环境中积累有机物/C4植物在低CO2浓度中光合作用更强
【解析】
【分析】1、色素分离原理:叶绿体中的色素在层析液中的溶解度不同,溶解度高的随层析液在滤纸上扩散得快,溶解度低的随层析液在滤纸上扩散得慢。根据这个原理就可以将叶绿体中不同的色素分离开来。
2、药品的作用:二氧化硅、碳酸钙和丙酮。前两种是粉末状药品,各加少许,后者是有机溶剂,研磨时加约5mL二氧化硅的作用是使研磨更加充分、迅速;碳酸钙的作用是保护叶绿素不分解;丙酮用来溶解提取叶绿体中的色素。
【小问1详解】
提取色素时,为防止叶绿素被破坏,可以加入碳酸钙,碳酸钙的作用是保护叶绿素不分解。与类胡萝卜素相比,叶绿素在层析液中溶解度低,因而在滤纸条上扩散速率慢,该实验是根据叶绿体色素在层析液中溶解度不同,因而扩散速度不同实现的。
【小问2详解】
若玉米的维管束鞘细胞叶绿体中只能进行碳反应,不能进行光反应,推测其可能缺少的结构是类囊体薄膜。由图可以看出,玉米植物细胞中固定CO2的物质有PEP和C5。图1中过程②为C3的还原,需要光反应提供的物质是ATP和NADPH。
【小问3详解】
上午9:00时,突然降低环境中CO2浓度的一小段时间内,由于玉米叶肉细胞中PEP羧化酶可固定低浓度的CO2,因而对玉米的暗反应受影响不大,即其细胞中C3含量基本不变;小麦为C3植物,其细胞由于CO2供应减少,CO2与C5结合生成C3的速率减慢,而光反应不受影响,C3还原的速率基本不受影响,导致C3含量减少。
【小问4详解】
夏季晴朗的白天中午,高温干旱会使玉米和小麦大量蒸发失水而出现气孔关闭,使CO2供应受阻,玉米叶肉细胞中PEP羧化酶可固定低浓度的CO2,转移到维管束鞘细胞的叶绿体中,使光合作用继续进行;而小麦叶绿体中酶不能利用低浓度的CO2,导致光合作用下降,即图2中的甲曲线表示的是玉米净光合速率的变化。
28. 对某生物(2n)有丝分裂和减数分裂细胞中染色体形态,数目和分布进行了观察分析,图1为其细胞分裂一个时期的示意图(仅示部分染色体)。图2中细胞类型是依据不同时期细胞中染色体数和核DNA分子数的数量关系而划分的。请回答下列问题:
(1)图1中细胞分裂的方式和时期是__________,它属于图2中类型__________的细胞。
(2)若某细胞属于类型c,且取自精巢,没有同源染色体,那么该细胞的名称是___________。
(3)若类型b、d、e的细胞属于同一次减数分裂,那么三者出现的先后顺序是____________。
(4)在图2的5种细胞类型中,一定具有同源染色体的细胞类型有___________。
(5)着丝点分裂导致图2中一种细胞类型转变为另一种细胞类型,其转变的具体情况有____________(用图中字母表述)。
【答案】 ①. 有丝分裂后期 ②. a ③. 次级精母细胞 ④. b、d、e ⑤. a、b ⑥. b到a、d到c
【解析】
【分析】分析图1:该细胞含有同源染色体,且着丝点分裂,处于有丝分裂后期。
分析图2:a是染色体数为体细胞的2倍,处于有丝分裂后期;b细胞处于减数第一次分裂或者处于有丝分裂前期、中期;c可以是体细胞也可以是处于减数第二次分裂后期的细胞;d为减数第二次分裂的前期或中期细胞;e细胞为精细胞、卵细胞或极体。
【详解】(1)图1中细胞含有同源染色体,且着丝点分裂,处于有丝分裂后期;此时的染色体数为体细胞的2倍,属于图2中的类型a的细胞。
(2)c可以是体细胞也可以是处于减数第二次分裂后期的细胞,若取自精巢的某细胞属于类型c,那么该细胞可能是次级精母细胞,也可能是精原细胞,但细胞中没有同源染色体,则该细胞只能是次级精母细胞。
(3)若类型b、d、e的细胞属于同一次减数分裂,则b细胞处于减数第一次分裂,d处于减数第二次分裂的前期或中期,e处于减数第二次分裂末期,因此三者出现的先后顺序是b、d、e。
(4)图2的5种细胞类型中,a处于有丝分裂后期、b细胞处于减数第一次分裂或者处于有丝分裂前期、中期,c可以是体细胞也可以是处于减数第二次分裂后期的细胞,d为减数第二次分裂的前期或中期细胞,e细胞为精细胞、卵细胞或极体,一定具有同源染色体的细胞类型有a、b。
(5)着丝粒分裂发生在有丝分裂后期和减数第二次分裂后期,着丝点分裂导致图2中一种细胞类型转变为另一种细胞类型,其转变的具体情况有b→a,d→c。
【点睛】本题结合细胞分裂图和柱形图,考查细胞的有丝分裂和减数分裂,要求考生识记细胞有丝分裂和减数分裂不同时期的特点,能准确分析题图,再结合所学的知识准确答题。
29. 线虫细胞中的lin-4基因可影响lin-14基因的表达。科学家研究发现,lin-4基因的表达初产物Pre-miRNA经加工可形成RISC-miRNA(lin-4)复合物,从而影响lin-14基因表达,其作用机制如下图所示(大写字母代表过程,数字代表物质)。据图回答:
(1)过程A的所需的酶是____,原料是____。该过程还能发生在线虫的____(填结构)内。
(2)过程A形成的产物②通过____(填结构)进入细胞质,加工后与①遵循____原则结合,抑制了____过程。
(3)图中过程B的方向为____(填“a→b”或“b→a”),一个①可在短时间内指导合成大量多肽链,原因是____。
(4)已知lin-4和lin-14是调控线虫从一龄幼虫期向二龄幼虫期转换的两个关键基因,由图可知,两个基因对该过程的作用____(填“相同”或“相反”)。这两个基因的遗传____(填“遵循”或“不遵循”)自由组合定律。
【答案】(1) ①. RNA聚合酶 ②. (四种)核糖核苷酸 ③. 线粒体
(2) ①. 核孔 ②. 碱基互补配对 ③. 翻译
(3) ①. a→b ②. 一条mRNA可同时结合多个核糖体进行翻译
(4) ①. 相反 ②. 不遵循
【解析】
【分析】分析题图:图示为线虫细胞中lin-4调控lin-14表达的相关作用机制。图中A表示转录过程;B表示翻译过程;①是转录形成的mRNA,作为翻译的模板;③都是翻译形成的肽链。lin-4调控基因lin-14表达的机制是RISC-miRNA复合物抑制翻译过程。
【小问1详解】
A是转录过程,转录过程需要RNA聚合酶的催化作用,还需要四种游离的核糖核苷酸为原料,以及由ATP提供的能量等。线虫细胞是真核细胞,且是动物细胞,DNA存在于细胞核和线粒体中,因此转录过程发生的场所是细胞核和线粒体,图示结构为细胞核,因此该过程还能发生在线虫的线粒体内。
【小问2详解】
核孔是核质之间频繁进行物质交换和信息交流的通道,过程A形成的产物②通过核孔进入细胞质,①是转录形成的mRNA,作为翻译的模板,过程A形成的产物②加工后与①遵循碱基互补配对原则结合,抑制了翻译过程。
【小问3详解】
B表示翻译过程,由肽链的长度可知,图中过程B的方向为a→b,一个①(mRNA)上结合多个核糖体同时合成多条肽链,可以利用少量的RNA在短时间内合成大量多肽链。
【小问4详解】
由图可知,lin-4调控基因lin-14表达的机制是RISC-miRNA复合物抑制翻译过程,由此可见lin-4和lin-14基因对线虫从一龄期转换到二龄期所起的作用是相反的。图中lin-4和lin-14基因是同一条染色体(同一个DNA分子)上非等位基因,因为它们不属于同源染色体上的非等位基因,所以不遵循分离定律,也不属于非同源染色体上的非等位基因,所以也不遵循自由组合定律。
30. 某种植物在自然状态下自花传粉且闭花授粉。科研小组对其花色性状的遗传机理进行研究,他们让纯合红花植株和纯合白花植株进行杂交获得F1,发现F1植株成熟后全部开粉红色花。请回答下列问题:
(1)对此植物进行杂交实验,操作流程是去雄→____(用文字和箭头将操作流程补充完整),其中去雄操作应在____前完成。
(2)对于上述杂交结果,研究小组提出了甲、乙不同的假说。
甲:花色性状受一对等位基因(A、a)控制;
乙:花色性状受两对等位基因(A、a和B、b)控制,基因A控制红色素合成(AA和Aa的效应相同);基因B为修饰基因,BB使红色素完全消失,Bb使红色素颜色淡化。
①若假说甲成立,则子一代粉红色花的出现从显性相对性方面可解释为红色基因A对白色基因a为____,F1的基因型为____。F1自交得到的F2表型及比例为____;
②若假说乙成立,则白花亲本的基因型为aaBB或____。F1自交得到的F2表型及比例分别为____和____。
【答案】(1) ①. 套袋→授粉→套袋(→挂标签) ②. 花粉成熟/开花(前)
(2) ①. 不完全显性 ②. Aa ③. 红花:粉红花:白花=1:2:1 ④. AABB ⑤. 红花:粉红花:白花=3:6:7 ⑥. 红花:粉红花:白花=1:2:1
【解析】
【分析】自由组合定律的实质是:位于非同源染色体上的非等位基因的分离或组合是互不干扰的,在减数分裂过程中,同源染色体上的等位基因彼此分离的同时,非同源染色体上的非等位基因自由组合。
【小问1详解】
杂交实验的流程:去雄→套袋→授粉→套袋(→挂标签),而去雄应该在花粉成熟前,即花蕾期完成。
【小问2详解】
①纯合红花植株和纯合白花植株进行杂交获得 F1,发现F1植株成熟后全部开粉红色花,若花色只受一对等位基因控制,也说明红色基因 A 对白色基因 a为不完全显性,F1的基因型为Aa,其中AA为红色,Aa为粉色,aa为白色,所以F2中红花:粉红花:白花=1:2:1。
②若花色受两对等位基因控制,且基因 A 控制红色素合成(AA 和 Aa的效应相同);基因 B为修饰基因,BB使红色素完全消失,Bb使红色素颜色淡化,则白花亲本的基因型为__BB,红花基因型为AAbb,其余为粉花,则亲本为AAbb和(aaBB 或AABB),F1为AABb或者AaBb,则自交后代F2为红花:粉红花:白花=1:2:1或者红花:粉红花:白花=3:6:7。
相关试卷
这是一份浙江省山海协作体2023-2024学年高二下学期4月期中生物试题(原卷版+解析版),文件包含浙江省山海协作体2023-2024学年高二下学期4月期中生物试题原卷版docx、浙江省山海协作体2023-2024学年高二下学期4月期中生物试题解析版docx等2份试卷配套教学资源,其中试卷共32页, 欢迎下载使用。
这是一份浙江省山海协作体2023-2024学年高二下学期4月期中生物试题,文件包含生物试题pdf、生物答案pdf等2份试卷配套教学资源,其中试卷共10页, 欢迎下载使用。
这是一份浙江省山海协作体2023-2024学年高一下学期4月期中生物试题,文件包含生物试题pdf、生物答案pdf等2份试卷配套教学资源,其中试卷共9页, 欢迎下载使用。
