


浙江省台州市山海协作体2024-2025学年高一上学期期中联考生物试题 含解析
展开高一年级生物学科试题
考生须知:
1.本卷共8页满分100分,考试时间90分钟。
2.答题前,在答题卷指定区域填写班级、姓名、考场号、座位号及准考证号并填涂相应数字。
3.所有答案必须写在答题纸上,写在试卷上无效。
4.考试结束后,只需上交答题纸。
选择题部分
一、选择题(本题共25小题,每小题2分,共50分。每小题列出的四个备选项中只有一个是符合题目要求的,不选、多选、错选均不得分)
1. 同位素标记法可用于跟踪细胞内物质的合成与运输,以下物质能用32P标记的是( )
A. 油脂B. 核酸C. 脱氧核糖D. 糖原
【答案】B
【解析】
【分析】糖类的组成元素是C、H、O;脂质的组成元素主要为C、H、O,有些脂质含有N、P;蛋白质的组成元素至少为C、H、O、N;核酸的组成元素为C、H、O、N、P。
【详解】油脂、脱氧核糖和糖原的元素组成都是C、H、O,不含P元素,核酸包括DNA和RNA,元素组成都是C、H、O、N、P,因此以下物质能用32P标记的是核酸,B正确,ACD错误。
故选B。
2. 2023年9月12日,第十八届世界水资源大会首次在我国成功举办。下列关于细胞中的水的说法,正确的是( )
A. 自由水和结合水都能参与物质运输和化学反应
B. 可以为生命活动提供能量
C. 出汗能有效降低体温是因为水蒸发时会形成大量氢键
D. 可以作为某些代谢的反应物和产物
【答案】D
【解析】
【分析】细胞中绝大部分的水以游离的形式存在,可以自由流动,叫做自由水。自由水是细胞内的良好溶剂,许多种物质溶解在这部分水中,细胞内的许多生物化学反应也都需要有水的参与。多细胞生物体的绝大多数细胞,必须浸润在以水为基础的液体环境中。水在生物体内的流动,可以把营养物质运送到各个细胞,同时也把各个细胞在新陈代谢中产生的废物,运送到排泄器官或者直接排出体外。
【详解】A、自由水能参与物质运输和化学反应,结合水不能,A错误;
B、自由水和结合水都不能为生命活动提供能量,B错误;
C、出汗能带走大量热量,有效地降低体温,该过程会破坏氢键,C错误;
D、水可以作为细胞中某些代谢反应的反应物和产物,如水是有氧呼吸的反应物和产物,D正确。
故选D。
3. 某植物体可以完成下列反应式(其中◇、○代表不同的单糖)其中◇-○代表的二糖可能是( )
A. 麦芽糖B. 淀粉C. 蔗糖D. 糖原
【答案】C
【解析】
【分析】图示表示某二糖在酶的作用下,水解为两分子不同种类的单糖。
【详解】A、由图可看出,该反应式是二糖水解为单糖的过程,二糖是由两分子的单糖构成的,这里的二糖中两个单糖是不同的类型,而且存在于植物体内,麦芽糖是由2分子的葡萄糖组成的,A错误;
B、淀粉属于多糖,B错误;
C、蔗糖是由一分子葡萄糖和一分子的果糖组成,因此◇-○代表的二糖可能是蔗糖,C正确;
D、糖原是动物细胞中的多糖,D错误。
故选C。
4. 下列有关课本实验的叙述中,正确的是( )
A. 甘蔗茎、甜菜块根等都含有较多的糖且近于白色,是检测还原糖的理想材料
B. 往高温加热后的牛奶中同时加入等量的双缩脲试剂A和双缩脲试剂B,振荡试管,液体呈紫色
C. 用苏丹Ⅲ染液进行花生油脂检测实验时,需使用显微镜
D. 油脂鉴定中50%的酒精是为了溶解组织中的油脂
【答案】C
【解析】
【分析】生物组织中化合物的鉴定:(1)斐林试剂可用于鉴定还原糖,在水浴加热的条件下,溶液的颜色变化为砖红色(沉淀)。斐林试剂只能检验生物组织中还原糖(如葡萄糖、麦芽糖、果糖)存在与否,而不能鉴定非还原性糖(如淀粉、蔗糖)。(2)蛋白质可与双缩脲试剂产生紫色反应。(3)脂肪可用苏丹Ⅲ染液鉴定,呈橘黄色。(4)淀粉遇碘液变蓝。
【详解】A、甘蔗茎、甜菜的块根中含有较多的蔗糖,蔗糖为非还原糖,不是检测还原糖的理想材料,A错误;
B、往高温加热后的牛奶中依次加入双缩脲试剂A和双缩脲试剂B,A液应该多于B液,振荡试管,液体呈紫色,B错误;
C、用苏丹Ⅲ染液进行花生油脂检测实验时,需使用显微镜,才能看到油脂被染橘黄色,C正确;
D、油脂鉴定中50%的酒精是为了洗去浮色,D错误。
故选C。
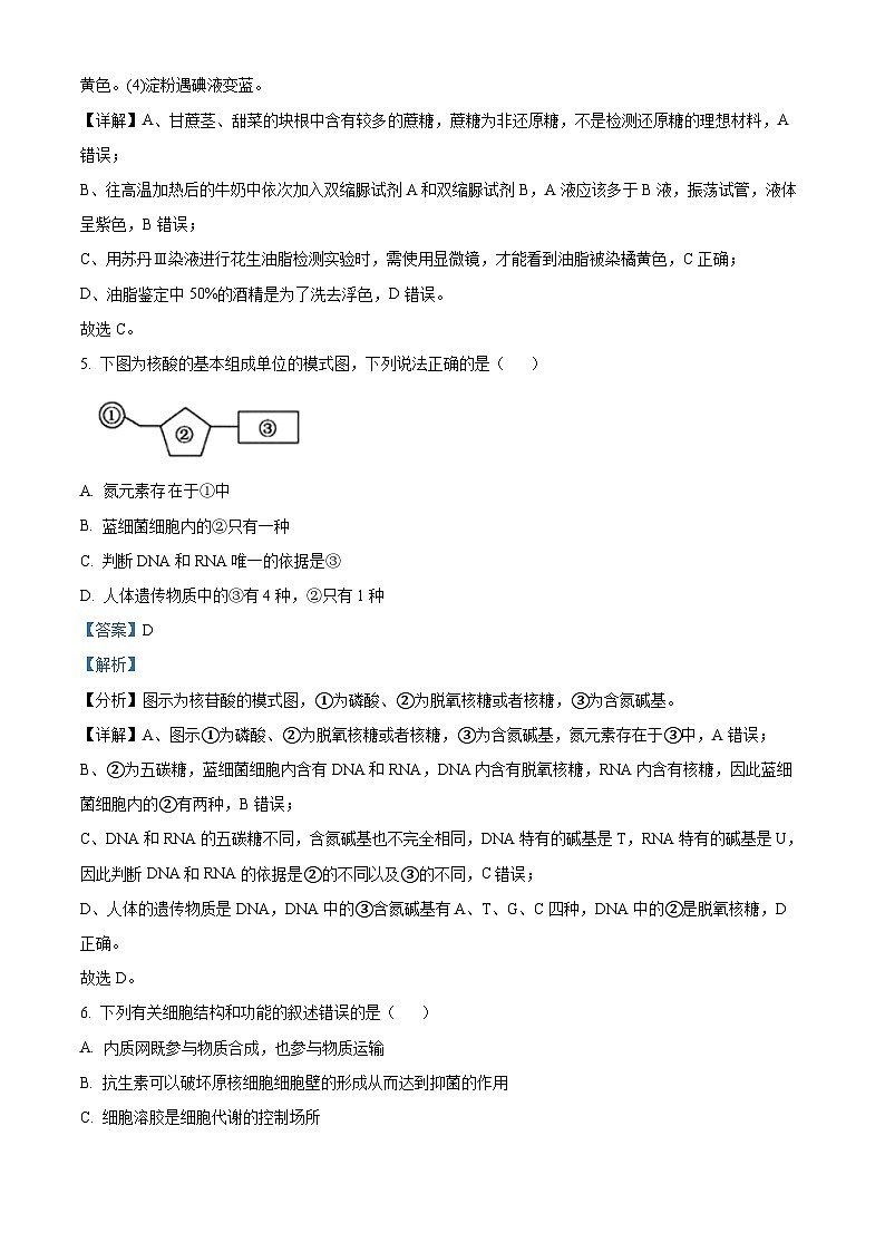
5. 下图为核酸的基本组成单位的模式图,下列说法正确的是( )
A. 氮元素存于①中
B. 蓝细菌细胞内的②只有一种
C. 判断DNA和RNA唯一的依据是③
D. 人体遗传物质中的③有4种,②只有1种
【答案】D
【解析】
【分析】图示为核苷酸的模式图,①为磷酸、②为脱氧核糖或者核糖,③为含氮碱基。
【详解】A、图示①为磷酸、②为脱氧核糖或者核糖,③为含氮碱基,氮元素存在于③中,A错误;
B、②为五碳糖,蓝细菌细胞内含有DNA和RNA,DNA内含有脱氧核糖,RNA内含有核糖,因此蓝细菌细胞内的②有两种,B错误;
C、DNA和RNA的五碳糖不同,含氮碱基也不完全相同,DNA特有的碱基是T,RNA特有的碱基是U,因此判断DNA和RNA的依据是②的不同以及③的不同,C错误;
D、人体的遗传物质是DNA,DNA中的③含氮碱基有A、T、G、C四种,DNA中的②是脱氧核糖,D正确。
故选D。
6. 下列有关细胞结构和功能的叙述错误的是( )
A. 内质网既参与物质合成,也参与物质运输
B. 抗生素可以破坏原核细胞细胞壁的形成从而达到抑菌的作用
C. 细胞溶胶是细胞代谢的控制场所
D. 线粒体和叶绿体均具有双层膜,且能合成一部分自身所需的蛋白质
【答案】C
【解析】
【分析】线粒体是有氧呼吸的主要场所;叶绿体是光合作用的场所,二者都具有双层膜结构。
【详解】A、内质网是由膜结构连接而成的网状物,是蛋白质的加工、运输通道,以及脂质合成的“车间”,A正确;
B、原核细胞(如细菌)的细胞壁位于细胞质膜外,是维持细胞外形完整和适应环境变化的重要结构,抗生素可以破坏原核细胞细胞壁的形成从而达到抑菌的作用,B正确;
C、细胞溶胶是细胞代谢的主要场所,细胞代谢的控制中心是细胞核,C错误;
D、线粒体和叶绿体均具有双层膜,都是半自主性的细胞器,能合成一部分自身所需的蛋白质,D正确。
故选C。
7. 蝌蚪尾部的消失,与这一过程密切相关的细胞器是( )
A. 核糖体B. 溶酶体C. 液泡D. 中心体
【答案】B
【解析】
【分析】溶酶体中含有多种水解酶(水解酶的化学本质是蛋白质),能够分解很多种物质以及衰老、损伤的细胞器,清除侵入细胞的病毒或病菌,被比喻为细胞内的“酶仓库”“消化系统”;溶酶体属于生物膜系统,由高尔基体出芽形成。
【详解】溶酶体中含有多种水解酶(水解酶的化学本质是蛋白质),能够分解很多种物质以及衰老、损伤的细胞器,蝌蚪发育成青蛙的过程中,由于尾部细胞的逐渐解体使尾部消失,这与溶酶体中含有多种水解酶密切相关,B正确,ACD错误。
故选B。
8. 支原体肺炎是一种常见的传染病,其病原体是一种可以寄生于肺部细胞的单细胞生物(如下图)。下列说法正确的是( )
A. 支原体为原核细胞
B. 细胞膜和核糖体构成支原体的生物膜系统
C. 支原体合成蛋白质的场所是肺部细胞的核糖体
D. 支原体的DNA和蛋白质形成染色质
【答案】A
【解析】
【分析】支原体为原核生物,原核细胞与真核细胞相比,无成形的细胞核,无核膜、核仁、染色体,只有DNA和唯一的细胞器--核糖体;原核细胞和真核细胞都含有DNA和RNA,遗传物质为DNA。
【详解】A、据图可知:肺炎支原体无以核膜为界限的细胞核,属于原核生物,A正确;
B、内质网、高尔基体、线粒体、叶绿体、溶酶体等细胞器膜和核膜、细胞膜等结构共同构成细胞的生物膜系统,核糖体是无膜的细胞器,支原体是原核生物,没有各种复杂的细胞器膜和细胞核膜,没有生物膜系统,B错误;
C、肺炎支原体是原核生物,含有核糖体,核糖体是肺炎支原体合成蛋白质的场所,C错误;
D、支原体是原核生物,没有染色质,D错误。
故选A。
9. 细胞膜的流动镶嵌模型如下图所示,①~④表示其中的物质。错误的是( )
A. 细胞膜主要由②和④组成
B. 可以选用新鲜的鸡红细胞制备纯净的细胞膜
C. ④种类和数量多的细胞膜功能较复杂
D. 细胞膜的选择透过性与④有关,也与②有关
【答案】B
【解析】
【分析】图为细胞膜的亚显微结构模式图,①是糖蛋白,②是磷脂,③是胆固醇,④是蛋白质。
【详解】A、细胞膜主要由②磷脂和④蛋白质组成,A正确;
B、哺乳动物成熟的红细胞无细胞核和各种细胞器,可以选用哺乳动物的成熟的红细胞制备纯净的细胞膜,鸡不是哺乳动物,其红细胞中含有细胞核和各种细胞器,不能选用新鲜的鸡红细胞制备纯净的细胞膜,B错误;
C、④是蛋白质,蛋白质种类和数量多的细胞膜功能较复杂,C正确;
D、②是磷脂,④是蛋白质,细胞膜的选择通透性与蛋白质和磷脂分子都有关,磷脂双分子层具有屏障作用,D正确。
故选B。
10. 细胞学说被誉为19世纪自然科学三大发现之一,下列关于细胞学说的叙述错误的是( )
A. 细胞学说将人们对生物的研究从宏观领域带入微观领域,从细胞水平进入分子水平
B. 显微镜技术的发展是细胞学说建立的基础
C. 细胞学说揭示了生物的统一性,为进化论提供了依据
D. 魏尔肖提出的观点是对细胞学说的重要补充
【答案】A
【解析】
【分析】细胞学说论证了整个生物界在结构上的统一性,以及在进化上的共同起源,细胞学说间接阐明了生物界的统一性。
【详解】A、细胞学说使人们对生命的认识由器官组织水平进入细胞水平,并为后来进入分子水平打下基础,A错误;
B、显微镜技术的发展使科学家能够观察到各种生物的细胞,是细胞学说建立的基础,B正确;
C、细胞学说揭示了生物的统一性,其中细胞分裂产生新细胞的结论,为进化论提供了依据,C正确;
D、魏尔肖的著名论断“所有细胞都来源于先前存在的细胞”是对细胞学说的重要补充,D正确。
故选A。
11. 显微镜是观测微观物体和结构最常用的工具。下图1、图2是显微镜下看到的图像,描述正确的是( )
A. 图1细胞质实际流动方向是顺时针
B. 换用高倍镜前需要提升镜筒,以免物镜压到载玻片
C. 若图2右图中观察到的细胞位于左图右上方,从左图转到右图时,应向左下方移动装片
D. 用低倍镜观察时,先使用粗准焦螺旋,后使用细准焦螺旋将物像调整清晰
【答案】D
【解析】
【分析】显微镜观察,先用低倍镜观察,再用高倍镜观察。显微镜中看到的物像是倒置的。
【详解】A、显微镜观察细胞质环质流动,显微镜中看到的方向与实际方向是一致的,所以实际流动方向是逆时针,A错误;
B、换用高倍镜前无需提升镜筒,直接转动转换器,B错误;
C、将所看的图像移至视野中央,遵循“偏哪往哪移”原则,所以应往右上方移动,C错误;
D、用低倍镜观察时,先使用粗准焦螺旋,将物像移到视野中央,后使用细准焦螺旋将物像调整清晰,D正确。
故选D。
12. 实验室的四种微生物标签弄丢了,研究人员对四种微生物进行了研究,发现这①②③④四种生物的部分特征:①仅由蛋白质与核酸组成②具有核糖体和叶绿素,但没有形成叶绿体③出现染色体和各种细胞器④细胞壁主要成分是肽聚糖。下列对应的叙述中错误的是( )
A. ④这类生物都是自养生物B. ①和③不可能是原核生物
C. 流感病毒最可能属于①D. ②可能没有成形的细胞核
【答案】A
【解析】
【分析】试题分析:①仅由蛋白质与核酸组成的生物是病毒;②具有核糖体和叶绿素,但没有形成叶绿体的生物为原核生物,比如(蓝细菌)蓝藻;③出现染色体和各种细胞器的生物是真核生物;④细胞壁主要成分是肽聚糖的生物是细菌。
【详解】A、④细胞壁主要成分是肽聚糖的生物是细菌,细菌中既有自养型,也有异养型, A错误;
B、①仅由蛋白质与核酸组成的生物是病毒,③出现染色体和各种细胞器的生物是真核生物,因此①和③不可能是原核生物,B正确;
C、①仅由蛋白质与核酸组成的生物是病毒,因此流感病毒最可能属于①,C正确;
D、②具有核糖体和叶绿素,但没有形成叶绿体,该生物可能为原核生物,比如蓝藻,因此②可能没有成形的细胞核,D正确。
故选A。
13. 图中①~④表示人体细胞的不同结构。下列相关叙述错误的是( )
A. ④转运分泌蛋白沿细胞骨架向细胞膜移动
B. 溶酶体能清除衰老或损伤的①②③
C. ②膜可与核膜、高尔基体膜、细胞膜直接相连
D. ③的膜具有一定的流动性
【答案】C
【解析】
【分析】图中①是线粒体,②是内质网,③是高尔基体,④是囊泡。
【详解】A、细胞骨架与物质运输有关,所以④囊泡转运分泌蛋白沿细胞骨架向细胞膜移动,A正确;
B、溶酶体能够清除衰老、受损细胞器,所以能够清除衰老或损伤的①②③,B正确;
C、②是内质网,内质网膜可与核膜、细胞膜直接相连,与高尔基体膜通过囊泡间接连接,C错误;
D、③高尔基体能够产生囊泡,膜具有一定的流动性,D正确。
故选C。
14. 核孔的选择性输送机制由中央运输蛋白决定(如图所示)。部分大分子物质可与中央运输蛋白上的受体结合,在能量驱动下通过核孔。下列叙述正确的是( )
A. 核膜具有2层磷脂分子层以保证细胞核内部环境的相对稳定
B. 大分子物质与中央受体蛋白的识别,实现了核质之间的信息交流
C. 哺乳动物成熟的红细胞中存在图示结构
D. DNA与中央运输蛋白上的受体结合后运出细胞核
【答案】B
【解析】
【分析】细胞核具有双层膜结构,核膜上含有核孔,核孔是大分子物质进出细胞核的通道,通过核孔实现了细胞核和细胞质之间的物质交换和信息交流。
【详解】A、核膜具有2层生物膜,4层磷脂分子层,A错误;
B、核孔是大分子物质进出细胞核的通道,大分子物质与核孔的中央受体蛋白的识别,实现了核质之间的信息交流,B正确;
C、哺乳动物成熟红细胞无细胞核,C错误;
D、DNA不能运出细胞核,D错误。
故选B。
15. 泛素是一种在真核生物中普遍存在的小分子调节蛋白,这些泛素蛋白结合到底物蛋白质分子的特定位点上的过程叫泛素化。部分过程如图,下列说法错误的是( )
A. 损伤的线粒体被分解后的部分产物可能作为细胞的原料
B. 泛素能特异性标记大分子物质,且被自噬受体识别
C. 溶酶体内合成的酶能水解泛素化的蛋白质
D. 吞噬泡与溶酶体的融合过程体现了生物膜的结构特点
【答案】C
【解析】
【分析】由图可知:泛素的功能是标记损伤的细胞器和错误折叠的蛋白质。细胞自噬是真核生物细胞内普遍存在的一种自稳机制,它通过溶酶体途径对细胞内受损的蛋白质,细胞器或入侵的病原体等进行降解并回收利用。
【详解】A、损伤的线粒体被溶酶体内的水解酶分解后的部分产物可能作为细胞的原料,用来构建细胞的结构,A正确;
B、泛素的功能是标记损伤的细胞器和错误折叠的蛋白质,使其能被吞噬泡上的受体识别,并与溶酶体结合,通过溶酶体内的水解酶将其分解,B正确;
C、溶酶体内多种水解酶能水解泛素化的蛋白质,但水解酶的本质是蛋白质,其合成场所为核糖体,C错误;
D、吞噬泡与溶酶体的融合过程依赖细胞膜的流动性,即体现了生物膜的结构特性,D正确。
故选C。
16. ATP是细胞内重要的化合物,对生命活动的正常进行具有非常重要的作用,图1是其结构图,下列相关叙述错误的是( )
A. ATP脱去③④两个磷酸基团后,可作为RNA的基本单位之一
B. 图2中“○”所对应的含义不同
C. 活细胞中④末端磷酸基团的周转是极其迅速的,其消耗与再生速度相对平衡
D. ATP分子含有2个高能磷酸键
【答案】B
【解析】
【分析】ATP的结构简式为A-P~P~P,其中A代表腺苷,P代表磷酸基团;水解时远离A的磷酸键易断裂,释放能量,供给各项生命活动,ATP是新陈代谢所需能量的直接来源。
【详解】A、ATP脱去③④两个磷酸基团后为核糖核苷酸,可作为RNA的基本单位之一,A正确;
B、图2中“○”所对应的含义相同,都是腺苷,B错误;
C、水解时远离A的磷酸键易断裂,活细胞中④末端磷酸基团的周转是极其迅速的,其消耗与再生速度相对平衡,C正确;
D、ATP的结构简式为A-P~P~P,含有2个高能磷酸键,D正确。
故选B。
17. 如图所示为ATP-ADP的相互转化及部分能量的来源和去向,下列相关叙述正确的是( )
A. 通过①过程可将能量储存在ATP分子的特殊化学键中
B. ATP水解成图中②的过程是吸能反应能量
C. 洋葱根尖细胞中,图中①可表示通过光合作用合成ATP
D. 如果图中③指的是物质进出细胞的方式,则该方式一定是主动转运
【答案】A
【解析】
【分析】1、分析题图:①表示光合作用,②表示ADP。酶1表示ATP合成酶,酶2表示ATP水解酶。
2、ATP水解是放能反应,ATP合成是吸能反应。
【详解】A、①表示光合作用,光合作用的光反应阶段能产生ATP,因此通过①过程可将能量储存在ATP分子的特殊化学键中,A正确;
B、ATP水解成图中②ADP的过程是放能反应,B错误;
C、洋葱根尖细胞没有叶绿体,不能进行光合作用,C错误;
D、图中③表示消耗能量,在物质进出细胞的方式中,消耗ATP的有主动运输、胞吞和胞吐,D错误。
故选A。
18. 某研究小组设计实验对甲、乙两种酶的成分进行探究,用同一种蛋白酶处理甲、乙两种酶后,两种酶的活性与处理时间的关系如图,下列分析错误的是( )
A. 甲酶化学本质是RNA,其基本组成单位为核糖核苷酸
B. 该蛋白酶能与甲酶发生特异性结合并改变形状
C. 该蛋白酶的催化效率易受温度和酸碱度的影响
D. 该蛋白酶在反应前后的化学性质和数量不发生变化
【答案】B
【解析】
【分析】酶是活细胞产生的具有催化作用的有机物,其中绝大多数酶是蛋白质,少数是RNA,酶具有高效性、专一性和作用条件温和等特点,酶在细胞外也可以起作用。
【详解】A、酶的成分为蛋白质或RNA,酶具有专一性,蛋白酶能分解蛋白质,由图可知,乙酶的成分为蛋白质,而甲酶的成分为RNA,其组成单位为核糖核苷酸,A正确;
B、甲酶的成分为RNA,该蛋白酶不能与甲酶发生特异性结合,B错误;
C、酶的作用条件比较温和,该蛋白酶的催化效率易受温度和酸碱度的影响,C正确;
D、酶只起催化作用,该蛋白酶在反应前后的化学性质和数量不发生变化,D正确。
故选B。
19. 温度是影响酶促反应速率的重要因素。图中曲线 a 表示反应物分子具有的能量与温度的关系, 曲线b表示温度与酶空间结构稳定性的关系。将这两个作用叠加在一起,使得酶促反应速率与温度关系呈曲线c。下列相关叙述错误的是( )
A. 曲线a可表示温度升高,反应物分子能量增加,反应速度加快
B. t₁条件下的酶分子活性与t₂条件下的酶分子活性不相同
C. 曲线 b可表示温度升高,酶变性速率变快
D. 由图可知,保存酶的最佳温度应该设置在c 点对应的温度下
【答案】D
【解析】
【分析】1、酶催化特定化学反应的能力称为酶活性,酶活性与温度、pH等有关,过酸、过碱或温度过高,会使酶的空间结构遭到破坏,使酶永久失活。低温时,酶的活性很低,但酶的空间结构稳定,在适宜的温度下酶的活性会升高。
2、酶促反应速率指酶催化反应速率,可以用单位时间内底物的消耗量或产物的生成量表示,温度和pH通过影响酶活性,进而影响酶促反应速率;加热也可以为底物分子提供能量,提高反应速率。
【详解】A、曲线a表示反应物分子具有的能量与温度的关系,由图可知温度升高,反应物分子能量增加,反应速度加快,A正确;
B、t1条件与t2条件下酶促反应速率相同,但温度不同,底物分子具有的能量不同,所以t1条件下的酶分子活性与t2条件下的酶分子活性不相同,B正确;
C、曲线b表示温度与酶空间结构稳定性的关系,由图可知,温度越高,酶空间结构越不稳定,酶变性速率变快,C正确;
D、c点为酶的最适温度,不宜保存酶,保存酶应在低温条件下,D错误。
故选D。
20. 将数量相同的小鼠成熟红细胞分别放入a、b、c三种不同浓度的等量蔗糖溶液中,浸泡一段时间后,三种溶液中红细胞的形态如下图所示。下列说法正确的是( )
A. 三种溶液的浓度关系为c>b>a
B. a中的细胞在此过程中吸水能力下降
C. a组细胞在浸泡过程中不发生渗透作用
D. 若将a中的蔗糖溶液改为浓度相当的葡萄糖溶液,则细胞可能出现先皱缩后恢复原状的现象
【答案】D
【解析】
【分析】动物细胞的吸水和失水:①当外界溶液浓度小于细胞质浓度时,细胞吸水膨胀。②当外界溶液浓度大于细胞质浓度时,细胞失水皱缩。③当外界溶液浓度等于细胞质浓度时,水分子进出动态平衡。
【详解】A、红细胞在a溶液中失水皱缩,说明外界溶液浓度大于细胞内浓度,b细胞形态基本不变,所以和细胞内浓度基本相等,c细胞涨破,说明外界溶液小于细胞内浓度,a(大于细胞浓度)、b(和细胞浓度相等)、c (小于细胞浓度)三种蔗糖溶液的浓度关系为 a> b> c,A错误;
B、a中的细胞处于失水状态,在此过程中吸水能力逐渐上升,B错误;
C、a中的细胞处于失水状态,a组细胞在浸泡过程中发生渗透作用,C错误;
D、当将a中的蔗糖溶液改为浓度相当的葡萄糖溶液后,由于葡萄糖浓度高于细胞浓度,所以细胞会失水,但葡萄糖可以进入细胞,造成细胞内浓度升高,从而吸收水分,所以细胞会发生先皱缩后恢复原状的现象,D正确。
故选D。
21. 小肠上皮细胞的细胞膜上有多种载体蛋白,如肠腔侧膜上的载体为钠依赖的葡萄糖转运体(SGLT),基底侧膜上的载体分别为葡萄糖转运体(GLUT-2)和Na+-K+泵。如图为小肠上皮细胞物质跨膜运输示意图。下列叙述正确的是( )
A. Na+和葡萄糖通过SGLT的运输方式分别是主动转运和易化扩散
B. 运输葡萄糖进出小肠绒毛上皮细胞的载体不同,但运输的方式相同
C. 小肠上皮细胞内葡萄糖浓度较高时有利于葡萄糖运出细胞
D. Na+进出该细胞的运输速率均不受氧气浓度的影响
【答案】C
【解析】
【分析】物质跨膜运输的方式:(1)自由扩散:物质从高浓度到低浓度,不需要载体蛋白,不耗能,例如气体、小分子脂质;(2)协助扩散:物质高浓度到低浓度,需要膜转运蛋白的协助,不耗能,如葡萄糖进入红细胞;(3)主动运输:物质从低浓度到高浓度,需要载体蛋白的协助,耗能,如离子、氨基酸、葡萄糖等。
【详解】A、由图可知,SGLT顺浓度梯度将Na+从肠腔侧转运进小肠上皮细胞,该运输方式为易化扩散;同时逆浓度将葡萄糖从肠腔侧转运进小肠上皮细胞,该运输方式为主动转运,A错误;
B、据图可知,运输葡萄糖进入小肠绒毛上皮细胞的载体是SGLT,是逆浓度梯度运输,运输方式是主动转运;运出小肠绒毛上皮细胞的载体是GLUT-2,是顺浓度梯度运输,运输方式是易化扩散,B错误;
C、小肠上皮细胞内葡萄糖运出细胞是易化扩散,运输速率与细胞内外葡萄糖浓度有关,因此小肠上皮细胞内葡萄糖浓度较高时有利于葡萄糖运出细胞,C正确;
D、Na+进细胞的运输方式是顺浓度进行的易化扩散,不需要消耗ATP,运输速率不受氧气浓度的影响,Na+出细胞的运输方式是逆浓度进行的主动转运,需要消耗ATP,运输速率会受氧气浓度的影响,D错误。
故选C。
阅读下列材料,完成下面小题。
制作馒头时,通常需要把面粉、温水和酵母菌按比例混合揉成面团。面团需“醒”上一段时间,才能制作出松软的馒头。若面团发酵时间过长,会产生淡淡的酒味。1897年德国科学家毕希纳发现,利用无细胞的酵母汁也能产生乙醇。
22. 根据资料,下列推理肯定不合理的是( )
A. 酵母菌和酵母汁中均有对乙醇发酵起作用的物质
B. 待检测酵母汁中加入不能进入活细胞的色素,然后在显微镜下观察,可检测是否有活的酵母菌
C. 适当提高温度可缩短“醒”面的时间
D. “醒”面过程中酵母菌厌氧呼吸产生水,会使面团变软
23. 酵母菌的呼吸是一个温和的过程,CO2的释放比较缓慢,不易观察,而pH传感器反应灵敏,若使用如图的实验装置检测CO2的释放速率,检测结果将更准确。下列叙述错误的是( )
A. 装置甲是有氧呼吸装置,装置乙是无氧呼吸装置
B. 溶液X的作用是排除空气中CO2对实验结果的影响
C. 实验过程中,图甲、乙装置检测到pH下降
D. 可以利用溴麝香草酚蓝溶液检测装置乙中有酒精产生
【答案】22. D 23. D
【解析】
【分析】无氧呼吸:细胞在无氧条件下,通过多种酶的催化作用,把葡萄糖等有机物不彻底地氧化分解,产生乙醇和CO2或乳酸,释放出少量能量,生成少量ATP的过程。
【22题详解】
A、酵母菌是兼性厌氧性生物,酵母菌和酵母汁中均有能使催化乙醇发酵的相关酶,即都有对乙醇发酵起作用的物质,A正确;
B、酵母菌是活细胞,具有选择透过性膜,能够控制物质进出细胞,死的酵母菌失去选择透过性,因此待检测酵母汁中加入不能进入活细胞的色素,然后在显微镜下观察,若细胞内观察到色素的颜色,说明是死细胞,否则是活细胞,B正确;
C、适当提高温度可以使酵母菌的代谢加快,可缩短“醒”面的时间,C正确;
D、酵母菌厌氧呼吸不会产生水,D错误。
故选D。
【23题详解】
A、据图可知,甲中左边有橡皮球或气泵,是有氧呼吸装置,乙中酵母菌培养液是密封的,是无氧呼吸装置,A正确;
B、溶液X是质量分数为10%的NaOH溶液,其作用是吸收空气中的CO2,排除空气中CO2对实验结果的影响,B正确;
C、有氧呼吸和无氧呼吸都能产生CO2,因此实验过程中,图甲、乙装置都能产生CO2,溶于水形成弱酸,pH下降,C正确;
D、可以利用溴麝香草酚蓝溶液检测装置乙中有CO2产生,有无酒精产生需用酸性的重铬酸钾处理,D错误。
故选D。
24. 在呼吸作用过程中,水参与分解和合成水分别发生在( )
A. 第一阶段和第二阶段B. 第三阶段和第一阶段
C. 第二阶段和第三阶段D. 第三阶段和第二阶段
【答案】C
【解析】
【分析】有氧呼吸全过程:
(1)第一阶段:在细胞质基质中,一分子葡萄糖形成两分子丙酮酸、少量的[H]和少量能量,这一阶段不需要氧的参与。
(2)第二阶段:丙酮酸进入线粒体的基质中,分解为二氧化碳、大量的[H]和少量能量。
(3)第三阶段:在线粒体的内膜上,[H]和氧气结合,形成水和大量能量,这一阶段需要氧的参与。
【详解】有氧呼吸第二阶段是丙酮酸和水反应形成二氧化碳和还原氢的过程,第三阶段是还原氢与氧气结合形成水的过程,即有氧呼吸的第二阶段需要水的参与,有氧呼吸的第三阶段产生水,C正确。
故选C。
25. 现有酵母菌甲进行有氧呼吸,酵母菌乙进行发酵,若它们消耗了等量的葡萄糖,则它们放出的二氧化碳与酵母菌甲吸入的氧气之比为 ( )
A. 3:4B. 1:2C. 4:3D. 2:3
【答案】C
【解析】
【详解】本题考查有氧和无氧呼吸的相关计算。由有氧呼吸和无氧呼吸的总反应式可知,每1ml葡萄糖经有氧呼吸可消耗6ml氧气,产生6ml二氧化碳;每1ml葡萄糖经无氧呼吸可产生2ml二氧化碳但不消耗氧气;那么消耗等量的葡萄糖放出的二氧化碳和吸入的氧气之比为(6+2):6=4:3,故选C。
非选择题部分
二、非选择题部分(本大题共有5小题,共50分)
26. 枣有“百果之王”的美称,其中图1是枣中含有的有机物,A、B、C代表不同的大分子,a、b、c、d代表不同的小分子物质。成熟时枣出现裂果会影响枣的品质和产量,为研究枣裂果出现的原因,某兴趣小组测定了枣在生长发育过程中果皮细胞的细胞壁结构物质含量的变化,测定结果如图2所示,回答下列问题:
(1)在水热光照充足的季节,若植物叶脉间缺绿、叶片变黄,光合作用速率显著下降,则植物的土壤中最有可能缺乏_______元素。
(2)若A和果胶为植物细胞壁的组成成分,则A表示的物质是_______,构成它的基本单位是_______分子。据图2推断,在成熟期,出现裂果的原因可能是________。
(3)大分子物质B是________,组成的染色质或染色体,两者的关系是_______。
(4)冬枣中含有多种蛋白质,蛋白质种类繁多的原因与其氨基酸的_______直接相关。
(5)研究表明,在冬枣果实迅速增长期,钙离子与果胶结合形成某物质能够增强细胞壁的弹性,使果皮有较强的抗裂能力,从而降低裂果率。该实例说明无机盐的作用是_______。
【答案】(1)Mg (2) ①. 纤维素 ②. 葡萄糖 ③. 纤维素和果胶是细胞壁的组成成分,二者含量下降,使细胞壁弹性减弱,枣果皮韧性降低,容易裂果
(3) ①. 蛋白质 ②. 同种物质在不同时期的两种形态
(4)种类、数目和排列顺序
(5)细胞中某些复杂化合物的重要组成成分
【解析】
【分析】细胞内的无机盐主要以离子的形式存在,有的无机盐是某些复杂化合物的组成成分;许多无机盐对于维持细胞和生物体的生命活动具有重要作用,有的无机盐对于维持酸碱平衡和渗透压具有重要作用。
小问1详解】
植物叶脉间缺绿,叶片变黄,光合作用速率显著下降,说明缺少叶绿素。而叶绿素的组成元素包括镁元素,因此植物的土壤中最有可能缺乏镁元素,进而导致光合作用的光反应下降。
【小问2详解】
植物细胞壁的成分主要是纤维素和果胶,因此若A和果胶为植物细胞壁的组成成分,则A表示的物质是纤维素。纤维素是由许多的葡萄糖组成,因此构成它的基本单位是葡萄糖分子。据图2可知,纤维素和果胶总含量高的时候,裂果率较低,所以在成熟期,出现裂果的原因可能是纤维素和果胶是细胞壁的主要组成成分,二者含量下降,使细胞壁弹性减弱,细胞壁的支持和保护作用减弱,枣果皮韧性降低,容易裂果。
【小问3详解】
染色体主要成分是DNA和蛋白质,据图1可知,大分子物质B是染色体的主要成分之一,且元素组成主要为C、H、O、N,因此B表示蛋白质。染色质和染色体都主要是由DNA和蛋白质组成,染色质在分裂前期高度螺旋化,缩短变粗形成染色体,而在分裂末期,染色体解螺旋化,变细变长形成染色质,因此两者是同一种物质在不同时期的两种表现形态。
【小问4详解】
成蛋白质的氨基酸种类不同、数目成百上千、排列顺序千变万化,肽链的盘曲、折叠方式及其形成的空间结构千差万别,因此冬枣中含有多种蛋白质,蛋白质种类繁多的原因与其氨基酸的种类、数目和排列顺序直接相关。
【小问5详解】
枣果实迅速增长期,Ca元素与果胶结合形成钙盐,能够增强细胞壁的弹性,使果皮有较强的抗裂能力,从而有效降低裂果率,该实例说明无机盐是细胞某些复杂化合物的重要组成成分。
27. 图甲、图乙分别是两类高等生物细胞的亚显微结构模式图。请据图回答下列问题:
(1)科学家分离各种细胞器的常用方法是________。与根尖成熟区细胞相比,甲细胞特有的细胞器是________(填序号)。
(2)甲、乙细胞的边界是_______(填序号)。甲乙细胞中都有,但功能不同的细胞器是______(填序号)。
(3)甲、乙细胞属于真核细胞,主要是因为其具有_______。甲细胞中具有双层膜的细胞器有_______(填序号)。细胞质中,支持细胞器的结构是_______,它在维持细胞的形态和细胞运动等生命活动密切相关。
(4)某科研小组为了研究分泌蛋白的合成过程,向细胞中注射3H标记的亮氨酸,最先出现放射性的具膜细胞器是_______(填名称)。包裹分泌蛋白的囊泡与细胞膜融合的过程,体现了细胞膜具有________的结构特性,细胞器________(填序号)为该过程提供能量。若3H标记的亮氨酸参与缩合反应产生了3H2O,那么水中的H来自于氨基酸的________(填写基团名称)。
【答案】(1) ①. 差速离心 ②. ⑨
(2) ①. ① ②. ②
(3) ①. 核膜包被的细胞核(成形的细胞核) ②. ④⑨ ③. 细胞骨架
(4) ①. 内质网 ②. 一定的流动性 ③. ④ ④. 氨基和羧基
【解析】
【分析】植物细胞特有的结构为细胞壁、叶绿体、大液泡。中心体存在动物和低等植物细胞中。
【小问1详解】
分离细胞器的方法为差速离心法。甲为高等植物细胞,含有⑨叶绿体,而根尖成熟区的细胞不能进行光合作用,不含叶绿体。因此与根尖成熟区细胞相比,甲细胞特有的细胞器是⑨。
【小问2详解】
动植物细胞的边界都是①细胞膜,细胞膜具有选择透过性,能控制物质进出细胞。②高尔基体是动植物细胞都有、但功能不同的细胞器,动物细胞内高尔基体与细胞分泌物的分泌有关,植物细胞内高尔基体与细胞壁的形成有关。
【小问3详解】
真核细胞与原核细胞最主要的区别是有无核膜包被的细胞核,甲和乙都有核膜包被的细胞核,属于真核细胞。甲是高等的植物细胞,具有双层膜的细胞器为④线粒体和⑨叶绿体。由蛋白质纤维构成的细胞骨架具有支持细胞器的功能,且与维持细胞的形态和细胞运动等生命活动密切相关。
【小问4详解】
分泌蛋白合成过程中,依次由核糖体、内质网、高尔基体合成、加工,所以向细胞中注射3H标记的的亮氨酸,最先出现放射性的具膜的细胞器为内质网;包裹分泌蛋白的囊泡与细胞膜融合的过程,体现了细胞膜具有一定的流动性。线粒体是有氧呼吸的主要场所,是细胞的动力工厂,可为分泌蛋白的合成和加工提供能量。肽链合成过程中,氨基酸发生脱水缩合,氨基脱氢,羧基脱羟基,所以产生的3H2O中的H来自于氨基酸的氨基和羟基。
28. 囊性纤维病是北美国家最常见的遗传病,患者汗液中氯离子的浓度升高,支气管被异常黏液堵塞,如图是囊性纤维病的病因图解。据图回答下列问题:
(1)图中所示为细胞膜的_______模型,基本骨架是_______,_______(甲/乙)侧为细胞膜的外侧,囊性纤维病的发病原因是肽链的某个氨基酸缺失,进而导致错误折叠,使蛋白质的_______发生改变,从而影响CFTR蛋白的正常功能。该事例体现了细胞膜具有______的功能。
(2)由图可知,相对健康人而言,囊性纤维病患者的细胞膜上,由于CFTR蛋白的功能异常,氯离子无法在其协助下通过_______方式完成图中的跨膜运输,转运过程中,CFTR蛋白______(填“发生”或“不发生”)自身构象的改变。随着氯离子在细胞膜一侧的浓度逐渐升高,该侧的水分子以_______的方式向膜外运输的速度会_______,致使细胞分泌的黏液不能及时被稀释而覆盖于_______(填“甲”、“乙”)侧。
【答案】(1) ①. 流动镶嵌 ②. 磷脂双分子层 ③. 甲 ④. 空间结构 ⑤. 控制物质进出
(2) ①. 主动转运 ②. 发生 ③. 渗透##扩散##简单扩散##自由扩散 ④. 慢 ⑤. 甲
【解析】
【分析】题图分析:图示表示CFTR蛋白在氯离子跨膜运输过程中的作用,功能正常的CFTR蛋白能协助氯离子转运至细胞外,使覆盖于肺部细胞表面的黏液被稀释;功能异常的CFTR蛋白不能协助氯离子转运至细胞外,导致肺部细胞表面的黏液不断积累。甲侧因含有A—糖蛋白,为细胞膜外侧,则乙侧为细胞膜的内侧。
【小问1详解】
图中所示为细胞膜的流动镶嵌模型,流动镶嵌模型理论认为,磷脂双分子层构成细胞膜的基本骨架,蛋白质分子有的镶在磷脂双分子层表面,有的部分或全部嵌在磷脂双分子层,有的横跨整个磷脂分子,细胞膜表面的糖类可以和蛋白质结合形成糖蛋白,其分布特点是糖蛋白只分布在细胞膜的外侧,甲侧含有糖蛋白,因此甲侧为细胞膜的外侧。囊性纤维病是由于肽链的某个氨基酸缺失,导致蛋白质空间结构发生改变,从而影响CFTR蛋白的功能,这体现了细胞膜具有选择透过性,体现了细胞膜具有控制物质进出的功能。
【小问2详解】
由图可知,图示表示CFTR蛋白在运输氯离子过程中需要消耗ATP水解产生的能量,因此运输方式为主动转运。主动转运过程中需要载体蛋白CFTR协助,载体蛋白只容许与自身结合部位相适应的分子或离子通过,而且每次转运时都会发生自身构象的变化,即转运过程中,CFTR蛋白发生自身构象的改变。随着氯离子浓度逐渐升高,该侧的水分子以自由扩散的方式被运输到外侧的速度会下降,至使细胞分泌的黏液不能即时被水稀释而覆盖于外侧,即甲侧,而出现囊性纤维病。
29. 缺氧是多种危重症的起因,与多种疾病的发生、发展密切相关。某研究小组用人工培养的心肌细胞为材料,研究缺氧条件对细胞线粒体结构和功能的影响。请回答问题:
(1)线粒体是_______的主要场所,线粒体内膜_______扩大了膜面积利于其完成复杂功能。
(2)利用显微镜观察缺氧4h后心肌细胞线粒体形态、数量变化,结果如图1所示(图中灰色不规则线段或颗粒均为线粒体)。据图所知缺氧导致_______,即线粒体出现碎片化,结构损伤明显;缺氧后心肌细胞ATP产生量比正常组降低约50%,据此推测,线粒体的_______(写结构名称)损伤严重,导致无法正常生成大量ATP。
(3)电镜进一步观察发现,细胞中断裂后的线粒体隆起形成囊泡(MDVs),并以出芽的方式分泌到细胞外,如图2所示,据图可知外泌MDVs具有_______层生物膜。
(4)北欧鲫鱼能在寒冷、缺氧的水底生活数月。下图3为缺氧时北欧鲫鱼体内糖代谢过程示意图。
①如图3所示,图中①②③过程中,产生ATP的是_______。北欧鲫鱼细胞中的葡萄糖在无氧条件下不完全分解,释放少量能量,其分子中的大部分能量存留在_______中。
②组织细胞无氧呼吸产生的乳酸积累过多会对肌肉细胞有伤害,分析图中信息可知,北欧鲫鱼减少损害的具体途径为_______。
【答案】(1) ①. 需氧呼吸 ②. 向内凹陷形成嵴
(2) ①. 线粒体平均长度(体积)变小,数量变多 ②. 内膜
(3)3 (4) ①. ①② ②. 乳酸或酒精 ③. 乳酸转化为丙酮酸,最终转化为酒精,排出体外
【解析】
【分析】需氧呼吸的第一、二、三阶段的场所依次是细胞质基质、线粒体基质和线粒体内膜。需氧呼吸第一阶段是葡萄糖分解成丙酮酸和[H],合成少量ATP;第二阶段是丙酮酸和水反应生成二氧化碳和[H],合成少量ATP;第三阶段是氧气和[H]反应生成水,合成大量ATP。
【小问1详解】
线粒体是需氧氧呼吸的主要场所,需氧呼吸的第二、三阶段的场所依次是线粒体基质和线粒体内膜。线粒体内膜向内折叠形成嵴,这扩大了内膜面积,利于其完成复杂功能。
【小问2详解】
据图可知,缺氧导致线粒体平均长度(体积)变小,数量变多,即线粒体出现碎片化,结构损伤明显;缺氧后心肌细胞ATP产生量比正常组降低约50%。由于需氧呼吸第三阶段产生的ATP最多,场所是线粒体内膜,据此推测,线粒体的内膜损伤严重,导致无法正常生成大量ATP。
【小问3详解】
据图可知,外泌MDVs包括一层细胞膜,两层线粒体膜,共3层生物膜。
【小问4详解】
①由图3可知,①表示产生乳酸的无氧呼吸,②表示细胞呼吸第一阶段,③表示产生酒精的无氧呼吸第二阶段,无氧呼吸只有第一阶段如①③可以产生少量的ATP。北欧鲫鱼肌细胞在缺氧条件下,可以通过无氧呼吸产生酒精或者乳酸,故葡萄糖中大部分能量储存在酒精或者乳酸中。
②由图3可知,北欧鲫鱼在缺氧条件下其他组织细胞无氧呼吸会产生乳酸,乳酸能运输到肌细胞,运到肌细胞的乳酸先转化为丙酮酸,丙酮酸再分解成酒精,进而排出体外,即北欧鲫鱼减少损害的具体途径为乳酸转化为丙酮酸,最终转化为酒精,排出体外。
30. 茶叶细胞中存在多种酚类物质,多酚氧化酶可以将无色的酚类物质氧化成褐色。请回答下列问题:
(1)图甲是一个含有酚类物质的琼脂块,1-4代表分别用不同方法处理的4个位置,放入37℃恒温箱中保温处理24h后,观察到的现象是三角形_______(填数字)呈褐色,由此说明酶具有_______,_______的特点
(2)绿茶的品质特点是“绿叶、绿汤”,在制作过程中用高温炒制,防止其褐变。其原理是________。红茶在加工过程中要充分揉捻,使茶叶颜色变为褐色,其原理是________。
(3)为减少绿茶制作过程中发生褐变,科研人员探究褐变抑制剂对多酚氧化酶活性的影响,其中褐变抑制剂用磷酸盐缓冲液配制而成,结果如图乙。
为获得多酚氧化酶液,需对细胞做________处理。本实验的自变量是________,对照组中应加入________、等量的底物溶液和酶溶液,在适宜的条件下测出多酚氧化酶的相对酶活性。据图分析,________处理方式对多酚氧化酶活性的抑制效果最佳。
【答案】(1) ①. 3 ②. 专一性 ③. 作用条件比较温和##酶需要适宜的温度和PH
(2) ①. 高温使多酚氧化酶变性失活,不能将无色的酚类物质氧化成褐色 ②. 破坏植物细胞的生物膜系统,使多酚氧化酶与酚类物质充分接触并将其氧化,得到褐色的物质
(3) ①. 破碎 ②. 抑制剂类型及浓度 ③. 磷酸盐缓冲液 ④. 0.10%的柠檬酸
【解析】
【分析】酶的特性:①高效性:酶的催化效率大约是无机催化剂的107~1013倍;②专一性:每一种酶只能催化一种或者一类化学反应;③酶的作用条件较温和:在最适宜的温度和pH条件下,酶的活性最高;温度和pH偏高或偏低,酶的活性都会明显降低。
【小问1详解】
多酚氧化酶可以将无色的酚类物质氧化成褐色,但1处强酸处理多酚氧化酶,2处高温处理多酚氧化酶,都能使酶空间结构发生改变,4处等量的淀粉酶,由于酶的专一性,淀粉酶不能催化酚类物质,因此1、2和4都不能出现褐色,3处用多酚氧化酶处理,可以将无色的酚类物质氧化成褐色,出现褐色,由此说明,酶具有专一性、作用条件比较温和的特点。
【小问2详解】
高温使多酚氧化酶变性失活,不能将无色的酚类物质氧化成褐色,所以在制作绿茶过程中用高温炒制,防止其褐变。多酚氧化酶可以将无色的酚类物质氧化成褐色,红茶在加工过程中要充分揉捻,破坏植物细胞的生物膜系统,使多酚氧化酶与酚类物质充分接触并将其氧化,得到褐色的物质。
【小问3详解】
多酚氧化酶位于细胞内,为获得多酚氧化酶液,需对细胞做破碎处理,释放其中的多酚氧化酶。科研人员探究褐变抑制剂对多酚氧化酶活性的影响,结合图可知,该实验的抑制剂类型及浓度是自变量。为了保持单一变量原则,褐变抑制剂是用磷酸盐缓冲液配制而成,因此,对照组中应加入磷酸盐缓冲液、等量的底物溶液和酶溶液,在适宜的条件下测出最大酶活性。据图可知,0.10%的柠檬酸处理方式对多酚氧化酶活性最低,说明此浓度下的抑制效果最佳。
精品解析:浙江省台州市山海协作体2024-2025学年高一上学期期中联考生物试题: 这是一份精品解析:浙江省台州市山海协作体2024-2025学年高一上学期期中联考生物试题,文件包含精品解析浙江省台州市山海协作体2024-2025学年高一上学期期中联考生物试题原卷版docx、精品解析浙江省台州市山海协作体2024-2025学年高一上学期期中联考生物试题解析版docx等2份试卷配套教学资源,其中试卷共35页, 欢迎下载使用。
浙江省台州市山海协作体2024-2025学年高一上学期期中联考生物试题(Word版附解析): 这是一份浙江省台州市山海协作体2024-2025学年高一上学期期中联考生物试题(Word版附解析),文件包含浙江省台州市山海协作体2024-2025学年高一上学期期中联考生物试题Word版含解析docx、浙江省台州市山海协作体2024-2025学年高一上学期期中联考生物试题Word版无答案docx等2份试卷配套教学资源,其中试卷共35页, 欢迎下载使用。
浙江省台州市山海协作体2024-2025学年高一上学期期中联考生物试题: 这是一份浙江省台州市山海协作体2024-2025学年高一上学期期中联考生物试题,文件包含楂樹竴骞寸骇鐢熺墿瀛︾璇曢pdf、绛旀pdf等2份试卷配套教学资源,其中试卷共9页, 欢迎下载使用。