安徽省蚌埠市2023-2024学年八年级下学期期中考试地理试题(原卷版+解析版)
展开
这是一份安徽省蚌埠市2023-2024学年八年级下学期期中考试地理试题(原卷版+解析版),文件包含安徽省蚌埠市2023-2024学年八年级下学期期中考试地理试题原卷版docx、安徽省蚌埠市2023-2024学年八年级下学期期中考试地理试题解析版docx等2份试卷配套教学资源,其中试卷共22页, 欢迎下载使用。
注意事项:
1.地理试卷共两大题24小题,满分100分,考试时间60分钟。
2.试卷包括“试题卷”(4页)和“答题卷”(2页)两部分。请务必在“答题卷”上答题,在“试题卷”上答题是无效的。
3.考试结束后,请将“试题卷”和“答题卷”一并交回。
一、单项选择题(每题2分,共40分)
微博上的一张秦岭航拍照片,引发了网友对秦岭的大讨论。中国气象局发文对照片中的现象进行了解释,文中表示“当山脉阻挡了暖湿气流,则会在一侧出现暖气流抬升形成云,而另一侧气流下沉,出现晴空”。完成下面小题。
1. 结合中国气象局对秦岭航拍照片的解释,下列说法错误的是( )
A. 有云的一侧盛行暖湿气流B. 有云的一侧位于亚热带
C. 晴空的一侧位于半湿润区D. 晴空的一侧位于秦岭南侧
2. 强寒潮发生时,安康最低气温远高于西安的主要原因是( )
A. 秦岭山脉阻挡冷空气南下B. 安康纬度略低于西安
C. 大巴山脉阻挡冷空气南下D. 安康海拔略高于西安
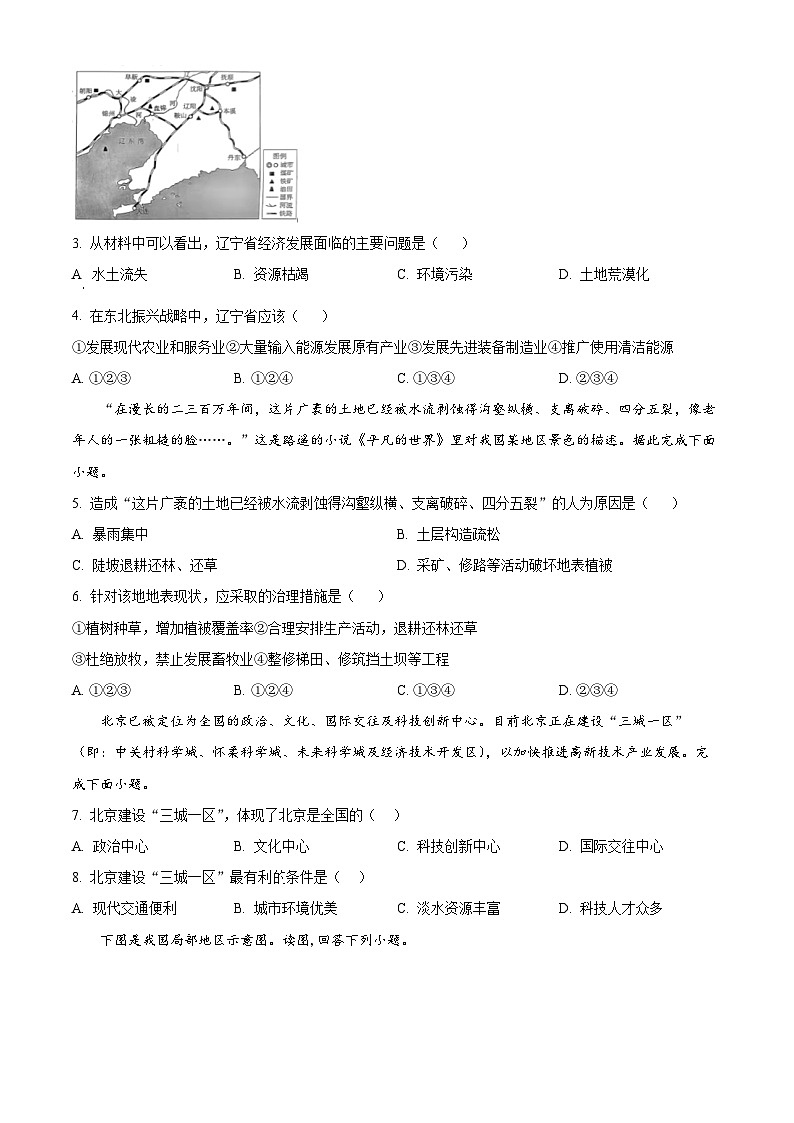
辽宁省的“钢都”鞍山、“煤都”抚顺、“煤铁之城”本溪、“煤电之城”阜新都曾经全国闻名。如今,资源逐渐枯竭,矿业经济不断衰退,引发整个城市经济发展与社会问题。读辽宁省主要矿产和工业城市分布图,完成下面小题。
3. 从材料中可以看出,辽宁省经济发展面临的主要问题是( )
A 水土流失B. 资源枯竭C. 环境污染D. 土地荒漠化
4. 在东北振兴战略中,辽宁省应该( )
①发展现代农业和服务业②大量输入能源发展原有产业③发展先进装备制造业④推广使用清洁能源
A. ①②③B. ①②④C. ①③④D. ②③④
“在漫长的二三百万年间,这片广袤的土地已经被水流剥蚀得沟壑纵横、支离破碎、四分五裂,像老年人的一张粗糙的脸……。”这是路遥的小说《平凡的世界》里对我国某地区景色的描述。据此完成下面小题。
5. 造成“这片广袤的土地已经被水流剥蚀得沟壑纵横、支离破碎、四分五裂”的人为原因是( )
A. 暴雨集中B. 土层构造疏松
C. 陡坡退耕还林、还草D. 采矿、修路等活动破坏地表植被
6. 针对该地地表现状,应采取的治理措施是( )
①植树种草,增加植被覆盖率②合理安排生产活动,退耕还林还草
③杜绝放牧,禁止发展畜牧业④整修梯田、修筑挡土坝等工程
A. ①②③B. ①②④C. ①③④D. ②③④
北京已被定位为全国的政治、文化、国际交往及科技创新中心。目前北京正在建设“三城一区”(即:中关村科学城、怀柔科学城、未来科学城及经济技术开发区),以加快推进高新技术产业发展。完成下面小题。
7. 北京建设“三城一区”,体现了北京是全国的( )
A. 政治中心B. 文化中心C. 科技创新中心D. 国际交往中心
8. 北京建设“三城一区”最有利条件是( )
A. 现代交通便利B. 城市环境优美C. 淡水资源丰富D. 科技人才众多
下图是我国局部地区示意图。读图,回答下列小题。
9. 图中阴影地区的主要地形为( )
A. 高原B. 盆地
C. 丘陵D. 平原
10. 图中阴影地区( )
①多地震、滑坡、泥石流灾害 ②河流冬季无结冰现象 ③冬季寒冷干燥 ④适宜发展旅游业
A. ①④B. ①③C. ②③D. ②④
北魏地理学家郦道元所著《水经注》有关于长江沿岸地理风貌的描写:“自三峡七百里中,两岸连山,略无阙处。重岩叠嶂……至于夏水襄陵,沿溯阻绝……春冬之时,则素湍绿潭,回清倒影……”图示意三峡位置及上游某城市气候资料。据此完成下面小题。
11. 读图可知,“两岸连山”中的“山”指的是( )
A. 横断山脉B. 巫山C. 雪峰山D. 太行山
12. “夏水襄陵”说的是这里到了夏天,江水暴涨,漫上山陵,原因是( )
A. 为温带季风气候,夏季高温多雨B. 为温带大陆性气候,全年少雨
C. 为高原山地气候,降水量充足D. 为亚热带季风气候,夏季高温多雨
中国“云南普洱景迈山古茶林文化景观”于2023年被列入《世界遗产名录》。下图为云南普洱景迈山地理位置图。据此完成下面小题。
13. 景迈山位于北回归线南侧,但夏季气温较低,其原因是( )
A. 离冬季风源地近B. 海拔较高C. 位于河流沿岸D. 深居内陆
14. 景迈山适宜种植普洱茶叶的有利条件是( )
A 雨热同期,昼夜温差大B. 降水量大,河川径流量大
C. 地势低平,土壤肥沃D. 热量充足,排水条件好
2023年9月23日至10月8日,第19届亚洲运动会(亚运会)在浙江省杭州市举行。读图长江三角洲示意图,完成下面小题。
15. 图示区域主要种植的粮食作物是( )
A. 水稻B. 小麦C. 油菜D. 玉米
16. 参加亚运会运动员可以品尝当地名菜是( )
A. 剁椒鱼头B. 北京烤鸭C. 西湖醋鱼D. 烤全羊
读香港和澳门位置示意图,完成下面小题。
17. 与香港和澳门特别行政区毗邻的经济特区①②分别是( )
A. 广州、厦门B. 汕头、海南C. 深圳、珠海D. 深圳、喀什
18. 为促进香港经济的发展,祖国内地可以为其提供( )
A 资金B. 技术C. 管理D. 资源
“乡愁是一湾浅浅的海峡,我在这头,大陆在那头。”与大陆血脉相连的台湾是祖国神圣不可分割的领土,读“台湾简图”,完成下面小题。
19. 下列关于台湾岛自然地理要素相互作用的关系,叙述正确的是( )
A. 受地势影响,河流多自西向东流B. 受纬度位置影响,河流结冰期长
C. 受陆地面积影响,河流流程较短D. 受海陆位置影响,西部降水多于东部
20. 台湾岛有“东南盐仓”之称,布袋盐场位于台湾岛西部。据图分析,布袋盐场利于晒盐的条件有( )
①处于背风坡,晴天多②气温高,蒸发量大③终年高温,降水稀少④地处平原,地势平坦
A. ①②④B. ①②③C. ②③④D. ①③④
二、综合题(60分)
21. 读北方地区示意图和西安气温曲线和降水量柱状图,完成下列问题。
(1)北方地区大致以______(填山脉)和长城为界与西北地区相接,东临渤海和______海;受纬度位置和海陆位置共同影响,北方地区以______气候为主。
(2)该区大部分地区的降水量在______mm之间,受降水条件影响,该区主要的耕地类型以______为主。
“杜陵叟,杜陵居,岁种薄田一顷余。三月无雨旱风起,麦苗不秀多黄死……”(白居易《杜陵叟》诗节选)。
(3)诗中杜陵(地名)位于西安市。“三月无雨旱风起,麦苗不秀多黄死”此诗句的“麦苗”是指______(填“春小麦”或“冬小麦”),描写的是发生在北方地区______季的旱灾。分析该季节北方地区易发生旱灾的主要原因:______。
22. 读长江三角洲地区图,回答下列问题。
(1)长江三角洲地区地理位置优越,地处“江海交汇”之地,“江”是____。长江三角洲地区的气候类型是____,长江三角洲地区河网密布,湖泊星罗,被誉为“____”。
(2)长江三角洲城市群的核心城市是____,位于甲、乙、丙中的____处。
(3)长江三角洲的许多人不在居住的城市工作,每天往返于不同的城市之间,就像生活在同一座城市一样,这种现象称为“____”。长江三角洲地区旅游业发达,传统的戏曲文化、茶文化、____文化和饮食文化,满足了不同人群的旅游需求。
23. 读珠江三角洲示意图,回答下列问题。
(1)B省的简称是____;入海口C是____;铁路线D是____。
(2)A由香港岛、九龙、“____”三部分组成,位于香港岛和九龙半岛之间的____港,是世界著名的三大天然良港之一。澳门特别行政区面积狭小,自然资源匮乏,经济以____为主。
(3)港澳与祖国内地的经济合作优势互补、互惠互利。下列属于香港的优势是( )
A. 土地价格低廉B. 日用消费品丰富而廉价
C. 劳动力资源丰富D. 拥有先进的技术和管理经验
(4)港珠澳大桥通车后,珠海至香港的车程由3小时缩短到30分钟内,港珠澳大桥建设带来的积极影响是( )
①极大缩短三地交通运输时间②促进港澳地区的长期繁荣稳定
③加强港珠澳区域间的经济合作④有利于珠江口水域的渔业发展
A. ①②③B. ①②④C. ①③④D. ②③④
24. 2023两岸企业家峰会年会于2023年11月14日至15日在江苏南京举办,今年年会围绕“新格局中融合发展与高质量发展”主题,积极促成台湾电子信息、生物医药等领域的企业到祖国大陆投资设厂,增资扩产深化两岸产业链供应链融合发展。结合图文材料,完成下列问题。
(1)台湾岛西隔台湾海峡与甲____省相望
(2)台湾岛中东部的土地利用类型主要为____,反映了该岛的地形以____为主。
(3)台湾岛的人口和城市集中分布在岛屿的____(东/西)部;台湾岛的铁路呈____分布在岛屿的边缘。
(4)台湾岛物产富饶,有“东方甜岛”的美誉。试分析台湾岛有此美誉的原因:____。
(5)台湾利用自身的优势,重点发展了出口加工工业。形成了“____”型经济。
相关试卷
这是一份安徽省淮北市“五校联考”2023-2024学年八年级下学期期中地理试题(原卷版+解析版),文件包含安徽省淮北市“五校联考”2023-2024学年八年级下学期期中地理试题原卷版docx、安徽省淮北市“五校联考”2023-2024学年八年级下学期期中地理试题解析版docx等2份试卷配套教学资源,其中试卷共22页, 欢迎下载使用。
这是一份安徽省宿州市萧县2023-2024学年八年级下学期期中地理试题(原卷版+解析版),文件包含安徽省宿州市萧县2023-2024学年八年级下学期期中地理试题原卷版docx、安徽省宿州市萧县2023-2024学年八年级下学期期中地理试题解析版docx等2份试卷配套教学资源,其中试卷共23页, 欢迎下载使用。
这是一份安徽省黄山地区2023-2024学年八年级下学期期中考试地理试题(原卷版+解析版),文件包含安徽省黄山地区2023-2024学年八年级下学期期中考试地理试题原卷版docx、安徽省黄山地区2023-2024学年八年级下学期期中考试地理试题解析版docx等2份试卷配套教学资源,其中试卷共23页, 欢迎下载使用。

