




安徽省安庆市外国语学校2023-2024学年八年级下学期期中地理试题(原卷版+解析版)
展开
这是一份安徽省安庆市外国语学校2023-2024学年八年级下学期期中地理试题(原卷版+解析版),文件包含安徽省安庆市外国语学校2023-2024学年八年级下学期期中地理试题原卷版docx、安徽省安庆市外国语学校2023-2024学年八年级下学期期中地理试题解析版docx等2份试卷配套教学资源,其中试卷共16页, 欢迎下载使用。
一.综合题(共20小题,每小题1分)
我国幅员辽阔,地域差异显著,形成各具特色的自然和人文景观。完成下面小题。
1. 下列有关我国四大地理区域自然环境特征的叙述,正确的是( )
A. 北方地区高温潮湿B. 南方地区四季分明
C. 西北地区季风气候显著D. 青藏地区雪山连绵、冰川广布
2. 有关四大地理区域自然环境对生产和生活影响的叙述,正确的是( )
A. 南方地区“坎儿井”星罗棋布B. 北方地区冬季传统体育运动是滑雪
C. 西北地区居民传统出行工具小船D. 青藏地区可欣赏到小桥流水人家
【答案】1. D 2. B
【解析】
【1题详解】
我国北方地区大部分处于温带,四季分明;南方地区为热带、亚热带季风气候,温暖湿润,四季不明显;西北地区处于非季风区;青藏地区雪山连绵、冰川广布。故选:D。
【2题详解】
“坎儿井”是西北地区的景观;北方地区冬季寒冷、降雪多,传统体育运动是滑雪;西北地区气候干旱,河湖少,居民出行的传统交通工具是骆驼;南方地区可欣赏到小桥流水人家。故选:B。
【点睛】我国幅员辽阔,自然环境复杂多样,形成了各具特色的地理区域。在中国地图上,把秦岭—淮河线、400毫米年等降水量线和青藏高原边缘线这三条重要的地理界线结合起来,并根据实际情况作一定的调整,就把我国划分为四大地理区域,即北方地区、南方地区、西北地区和青藏地区。
秦岭一淮河一线是我国南北方重要地理分界线。其南北两侧的自然条件、地理风貌、农业生产或是人民生活习俗均有明显的不同。完成下面小题。
3. 下列我国地理分界线中,与秦岭一淮河一线大致吻合的是( )
A. 暖温带与中温带的分界线B. 800毫米年等降水量线
C. 干旱区与半干旱区的分界线D. 七月0℃等温线
4. 下列诗句中,描写秦岭一淮河一线以南的是( )
A. 回乐烽前沙似雪,受降城外月如霜B. 黄天厚土大河长,沟壑纵横风雨狂
C. 正是江南好风景,落花时节又逢君D. 青海长云暗雪山,孤城遥望玉门关
【答案】3. B 4. C
【解析】
【3题详解】
与秦岭淮河一线大致吻合的是暖温带与亚热带的分界线,800毫米年等降水量线,湿润区与半湿润区的分界线,一月0℃等温线等,故B正确,ACD错误。故选B。
【4题详解】
回乐烽前沙似雪,受降城外月如霜描写的是西北地区的沙漠景观,故A错误;黄天厚土大河长,沟壑纵横风雨狂是黄土高原地区的景观,位于秦岭一淮河以北,故B错误;正是江南好风景,落花时节又逢君描写的是南方地区,位于秦岭一淮河以南,故C正确;青海长云暗雪山,孤城遥望玉门关是青藏地区景观,故D错误。故选C。
【点睛】秦岭—淮河的地理意义:1、是我国亚热带和暖温带的分界(温度带);2、是我国湿润区和半湿润区的分界;(干湿区)3、1月0摄氏度等温线和800mm年平均等降水量线也基本沿它分布;4、河流有无结冰期的分界;5、是我国温带季风气候和亚热带季风气候的分界;6、是我国温带落叶阔叶林和亚热带常绿阔叶林的分界;(植被类型);7、是水田和旱地的分界(土地利用类型);8、是水稻和小麦的分界(粮食作物);9、是农作物 两年三熟和一年两熟的分界;(作物熟制)10、是南方地区和北方地区的分界(四大地理区域)。
“北国风光,千里冰封,万里雪飘。望长城内外,惟余莽莽;大河上下,顿失滔滔……”这著名的诗句是我国北方地区冬季景观的真实写照。根据所学知识,完成下面小题。
5. 有关我国北方地区的描述正确的是( )
A. 位于秦岭一淮河一线以北,平原面积广阔
B. 以温带大陆性气候为主,区内草原、沙漠广布
C. 盛产温带水果,包括苹果、梨、桃、杏、榴莲等
D. 在四大区域中,我国北方地区河流都有两次汛期
6. 下列地形区不属于北方地区的是( )
A. 东北平原B. 华北平原C. 内蒙古高原D. 黄土高原
7. 与北方地区相比,南方地区农业生产优势在于( )
A. 热量充足,降水充沛
B. 地势平坦,土壤肥沃
C. 交通便利,人口众多
D. 历史悠久,技术先进
【答案】5. A 6. C 7. A
【解析】
【5题详解】
北方地区位于秦岭一淮河以北,平原面积广阔,区内的东北平原、华北平原、渭河平原为我国重要的农业地区,故A符合题意;北方地区以温带季风气候为主,而西北地区以温带大陆性气候为主,区内草原、沙漠广布,故B不符合题意;北方地区盛产温带水果,包括苹果、梨、桃、杏等,榴莲是热带水果,故C不符合题意;在四大区域中,北方地区的东北地区河流一年有两次汛期,故D不符合题意。故选A。
【6题详解】
北方地区主要地形区包括东北平原、华北平原和黄土高原。内蒙古高原位于西北地区,C正确,故选C。
【7题详解】
我国南方地区指我国秦岭-淮河以南、青藏高原以东的地区,包括长江中下游地区、南部沿海地区和西南地区三大部分,气候以亚热带季风气候和热带季风气候为主,热量充足,降水充沛,A正确,北方地区地势平坦,土壤肥沃;交通便利,人口众多;历史悠久,技术先进与南方相似,BCD错误,故选A。
【点睛】在中国地图上,把秦岭-淮河一线、400毫米年等降水量线和青藏高原边缘线(昆仑山、祁连山、横断山脉)这三条重要的地理界线结合起来,并根据实际情况作一定的调整,就把我国划分为北方地区、南方地区、西北地区和青藏地区。
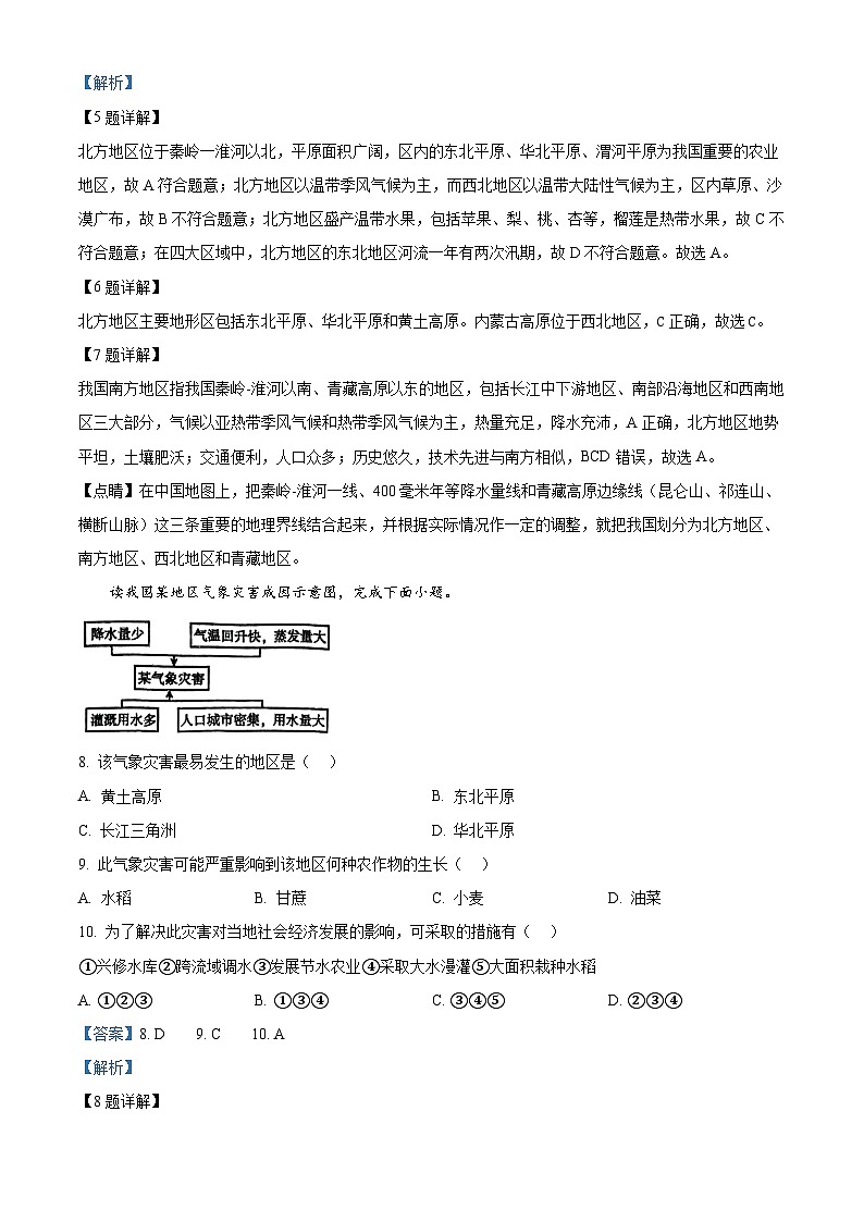
读我国某地区气象灾害成因示意图,完成下面小题。
8. 该气象灾害最易发生的地区是( )
A. 黄土高原B. 东北平原
C. 长江三角洲D. 华北平原
9. 此气象灾害可能严重影响到该地区何种农作物的生长( )
A. 水稻B. 甘蔗C. 小麦D. 油菜
10. 为了解决此灾害对当地社会经济发展的影响,可采取的措施有( )
①兴修水库②跨流域调水③发展节水农业④采取大水漫灌⑤大面积栽种水稻
A. ①②③B. ①③④C. ③④⑤D. ②③④
【答案】8. D 9. C 10. A
【解析】
【8题详解】
由题可知,降水量少,气温回升快,蒸发量大,灌溉用水多,人口城市密集,用水量大,导致春旱发生。春旱主要出现在华北平原,这是因为暖湿的夏季风尚未来临,降水稀少,同时气温回升快,蒸发旺盛加剧了旱情,再加上该地人口密集,耕地广,用水量大导致旱情加重。ABC错误,D正确。故选D。
【9题详解】
由上题可知,该地区是华北平原,该地区的耕地类型以旱地为主,主要粮食作物是小麦,C正确;甘蔗、水稻、油菜都是主要分布在南方地区,ABD错误。故选C。
【10题详解】
为解决此灾害带来的影响,可以兴修水库、跨流域调水和发展节水农业等措施,①②③正确;大水漫灌不利于节水资源,也不利于保护生态环境,华北平原不适合种植水稻,④⑤错误。故选A。
【点睛】旱灾一年四季都可出现.春旱出现在北方广大地区(我们的学校位于华北地区)和华南沿海、西南地区,以华北地区尤为严重;初夏干旱出现在北方。
闯关东,指山海关以内地区的民众前往关外(今东北地区)谋生。在19世纪,黄河下游连年遭灾,以山东为主的关内人兴起了闯关东,数量和规模都是历史最高。完成下面小题。
11. 从关内到关外,需克服种种困难,不是漂洋过海就是跋山涉水,钻山林、涉河流,同时还要小心野兽,躲避土匪。当时人们选择闯关东,而很少去富庶的江南,原因可能是( )
A. 江南地区纬度高,气候寒冷
B. 东北地区交通便利,哈尔滨是我国的航空枢纽
C. 东北地区地广人稀,耕地多
D. 东北地区土地肥沃,种植的粮食品质好
12. 过去被称为“北大荒”的三江平原,后来通过开垦,变成了“北大仓”,但是现在又让它“荒”了。下列对又“荒”了的原因,说法正确的是( )
A. 为了减少耕地面积B. 为了扩大草地发展畜牧业
C. 为了发展工业,建设厂区D. 为了保护环境,恢复生态
【答案】11. C 12. D
【解析】
【11题详解】
“关东”是指今辽宁省、吉林省、黑龙江省、内蒙古自治区的东四盟市(蒙东源于关东),地处中国东北方,自古以来,就泛称“东北”,而明以后又俗称“关东”,该地区地广人稀,耕地多,因而在19世纪,黄河下游连年遭灾,以山东、直隶为主的关内人兴起了闯关东。江南地区比东北纬度低,气候温暖,故A不正确。东北地区交通便利,哈尔滨是我国的铁路枢纽,故B不正确。东北地区地广人稀,耕地多,可以养活更多的人口,故C正确。当时人们生活贫困,吃饱肚子都很难。故D不正确。故选C。
【12题详解】
湿地是全球重要的生态系统,被称为“陆地上的天然蓄水库”,在调节气候、涵养水源、调节径流、蓄洪防旱、降解污染物、保护生物多样性等方面发挥着重大的作用。三江地区的湿地面积减少,生态环境遭到破坏,所以北大荒又“荒”了是为了保护环境,恢复生态。故选D。
【点睛】东北平原的北部地区土地肥沃,因土壤中富含腐殖质被称为“黑土地”。经过建设者多年的艰苦努力,原先叫做“北大荒”的大片荒地,已经发展成为我国重要的商品农业基地,盛产小麦、大豆、甜菜和乳肉制品,成了富饶的“北大仓”。
“我家住在黄土高坡,大风从坡上刮过。不管是东南风还是西北风,都是我的歌我的歌……”这首歌是对我国黄土高原的描述。结合所学知识,完成下面小题。
13. “一方水土养育一方人”,黄土高原独特的自然环境造就了特有的传统地域文化。下列属于“黄土风情”的是( )
①窑洞②碉楼③信天游④白羊肚头巾⑤京剧
A. ①②③B. ①③④C. ①③⑤D. ②④⑤
14. 造成黄土高原水土流失严重的主要人为原因是( )
A. 传统生活方式落后B. 滥垦滥伐,破坏地表植被
C. 黄土结构疏松,裂隙多D. 降水集中,夏季多暴雨
15. 黄土高原水土流失严重,以下做法符合可持续发展原则的是( )
①兴修水利,修梯田、挡土坝②开垦坡地,大力发展种植业③退耕还林、还草,恢复植被
④保护草地,禁止发展畜牧业
A. ①②B. ②③C. ①③D. ①④
【答案】13. B 14. B 15. C
【解析】
【13题详解】
黄土高原地区的人们创造的独特文化有信天游、白羊肚头巾、安塞腰鼓、秦腔等,碉楼属于青藏地区的传统民居,京剧发源于江南地区,形成于北京,①③④符合题意。故选B。
【14题详解】
黄土高原土质疏松,坡度较大,植被稀少,在夏季暴雨的冲刷下,水土流失严重。滥垦滥伐,破坏地表植被是造成黄土高原水土流失的人为原因,B正确,ACD错误。故选B。
【15题详解】
黄土高原土质疏松,植被稀少,在夏季暴雨的冲刷下,水土流失严重。治理黄土高原最好的办法是退耕还林、还草,恢复植被,兴修水利,修梯田、挡土坝,①③正确;但开垦坡地,大力发展种容易造成水土流失加剧,破坏生态环境,禁止发展畜牧业,不符合实际,②④错误,故选C。
【点睛】传统民居深受当地自然环境影响,当地居民依据黄土的直立性质,挖掘了冬暖夏凉适宜居住的窑洞;在自然及人文因素的影响下,黄土高原地区的人们喜欢白羊肚头巾,创造的独特黄土高原文化有信天游、陕西剪纸、陕北安塞腰鼓、秦腔等。
近年来京津冀地区经济协同发展,搭建四类合作平台:现代制造业平台现代农业合作平台、协同创新平台,服务业平台。形成了京张坝上蔬菜生产基地、曹妃甸循环经济示范区、白沟新城京南商贸城、石家庄经济技术开发区,引导相关产业集中发展。结合所学知识,完成下面小题。
16. 北京市是我国的政治中心,表现在( )
A. 有众多高等院校和名胜古迹
B. 中关村科技园区是国家级高新技术开发区
C. 有许多外国大使馆和国际组织代表机构
D. 中南海是中共中央和国务院所在地
17. 北京夏季高温多雨,冬季寒冷干燥,根据描述,北京的气候类型是( )
A. 热带季风气候B. 亚热带季风气候
C. 温带季风气候D. 温带大陆性气候
【答案】16. D 17. C
【解析】
【16题详解】
北京是中华人民共和国的首都,是全国的政治中心、文化中心,是世界著名古都和现代化国际城市。有众多高等院校,说明北京是全国的文化中心,A错误;中关村科技园区是国家级高新技术产业开发区,说明北京是全国的科技中心,B错误;有许多外国大使馆和国际组织代表机构,说明北京是国际交往中心,C错误;中南海是中共中央和国务院所在地,说明北京是全国的政治中心,D正确。故选D。
【17题详解】
结合所学知识,北京位于北方地区,属于温带季风气候,夏季高温多雨,冬季寒冷干燥,平均年降水量在500mm左右。ABD错误,C正确。故选C。
【点睛】北京是中华人民共和国的首都,是全国的政治中心、文化中心,是世界著名古都和现代化国际城市。
“冰墩墩”是第24届冬奥会的吉祥物,其形象憨厚可爱,深受大家的喜欢。读图完成下面小题。
18. 冰墩墩的家乡在我国的( )
A. 四川盆地B. 塔里木盆地C. 准噶尔盆地D. 柴达木盆地
19. 冰墩墩的家乡素有“天府之国”美称,是因为该地( )
A. 物产丰富B. 人口众多C. 畜牧产品丰富D. 旅游资源丰富
20. 冬季,四川盆地比同纬度的长江中下游平原地区气候温暖,其主要原因是( )
A. 纬度因素B. 海陆因素C. 地形因素D. 人类活动
【答案】18. A 19. A 20. C
【解析】
【18题详解】
四川盆地,面积约16.5万平方千米。冰墩墩”是第24届冬奥会的吉祥物,据图可知来自四川省,四川省的四川盆地被称为“天府之国”,故A正确,BCD错误。故选A。
【19题详解】
四川省的四川盆地被称为“天府之国”,是因为盆地内地形平坦,光热条件好,水源充足,紫色土壤肥沃,种植业发达,物产丰富,故A正确;盆地内人口较稠密,但不是“天府之国”美称原因,B错误;主要发展种植业,四川盆地畜牧业为是副业,C错误;古时旅游并没有成为产业,旅游资源丰富不是“天府之国”美称的原因,D错误。故选A
【20题详解】
四川盆地比同纬度的长江中下游平原地区气候温暖,其主要原因冬季,四川盆地比长江中下游平原温暖,造成这种现象的主要原因是四川盆地北面有东-西走向的山地,阻挡寒冷的冬季风南下,C正确;四川盆地与长江中下游平原的纬度位置接近,A错误;四川盆地位于内陆,陆地冬季气温更低,与题干信息不符,B错误;人类活动不是影响气候温暖的主要因素,D错误。故选C。
【点睛】四川盆地聚居着四川省、重庆市的大部分人口,是中国和世界上人口最多的区域之一。中国著名红层盆地,中国四大盆地中形态最典型、纬度最南、海拔最低的盆地。位于长江上游地区,海拔500米左右,长江把它和东海一脉相连,它是中国最大的外流盆地。
二.综合题(共3小题,每空2分,共30分)
21. 读下列图文材料,回答问题。
材料一 暑假旅游回来,很多朋友在微信群中互谈暑假旅游见闻,小明说:我终于看到了“天苍苍,野茫茫,风吹草低现牛羊”的风景。小辉说:我乘坐的火车行驶在世界上海拔最高的铁路上,跨越“世界屋脊”,尽情领略着“雪域高原”的神奇。
材料二 我国四大地理区域分布示意图
(1)小明看到的旅游景观是我国四大地理区域中____区域(填数码)。
(2)小辉领略的“雪域高原”是我国四大地理区域中____区域(填数码),位于我国地势三级阶梯中的第____阶梯。
(3)①和②的分界线大体以____毫米的降水量线为界。
(4)②是我国四大地理区域中的____地区,是我国重要的____农业区。
【答案】(1)① (2) ①. ③ ②. 一
(3)400 (4) ①. 北方 ②. 旱作
【解析】
【分析】本题以我国四大地理区域为材料,设置四个小题,涉及我国四大地理区域的位置范围及其分界线、北方地区的位置及其农业类型等相关内容,考查学生对相关知识的掌握程度。
【小问1详解】
读图可知,①为深居内陆的西北地区,②为位于秦岭—淮河以北的北方地区,③为位于地势第一阶梯的青藏地区,④为位于秦岭—淮河以南的南方地区;小明看到了“天苍苍,野茫茫,风吹草低现牛羊”的风景位于①西北地区。
【小问2详解】
根据所学知识可知,小辉领略的“雪域高原”是我国四大地理区域中青藏地区,即③地区,青藏地区地处我国地势第一阶梯,平均海拔位于4000米以上。
【小问3详解】
根据所学知识可知,①为深居内陆的西北地区,②为位于秦岭—淮河以北的北方地区,①西北地区和②北方地区的分界线大体以400毫米的降水量线为界。
【小问4详解】
前面分析可知,②为北方地区,以温带季风气候为主,夏季高温多雨,冬季寒冷干燥,耕地以旱地为主,是我国重要的旱作农业区。
22. 读下列图文材料,回答问题。
材料一 东北作为老工业基地,传统工业面临资源枯竭、能耗高、经济效益差等问题。自从中央做出振兴东北老工业基地的决定以来,该地区已成为我国西部大开发后又一个投资热土。
材料二 我国东北地区简图
(1)A(邻国)____,D是____海。
(2)阴影区B平原是东北地区中部的____平原。
(3)辽中南地区发展重工业的____条件:有丰富的____。
(4)为重振东北老工业基地,应采取措施____。
【答案】(1) ①. 朝鲜 ②. 渤
(2)松嫩 (3) ①. 资源 ②. 矿产资源,能源、矿产等
(4)采取的措施是加快企业技术进步,调整产业结构,大力发展第三产业和高新技术产业等。
【解析】
【分析】本题以东北老工业基地和东北地区简图为材料,涉及我国的陆上邻国,海洋领土,东北三省的地形、气候、工业等,考查学生读图识图能力和读图分析能力。
【小问1详解】
由图可知,A位于朝鲜半岛的北部,与我国的辽宁省和吉林省毗邻,为朝鲜。D为我国的内海,是渤海。
【小问2详解】
B平原位于东北地区,由松花江和嫩江冲积而成,为松嫩平原。
【小问3详解】
辽中南地区重工业条件优越,该区域有丰富的矿产资源等。
【小问4详解】
东北作为中国的老牌工业基地,由于资源枯竭、设备老化、产业结构单一,出现了经济发展滞后的问题,为振兴老工业基地,采取的措施是加快企业技术进步,调整产业结构,大力发展第三产业和高新技术产业等。
23. 读“我国南方地理区域略图”,完成下列问题。
(1)横断山脉是该地区与青藏地区的分界线,确定该界线的主导因素是____。
(2)该地区气候湿热,农田多____。
(3)该区域有许多具有地方特色的饮食文化,主要得益于当地丰富的食材。食材丰富的气候原因是____,写出符合南方地区的一种食材如____。
【答案】(1)地形 (2)水田
(3) ①. 湿热,光热充足(答对一点即可) ②. 莲藕、椰子、竹笋,热带和亚热带水果等(答对一点即可)
【解析】
【分析】本题以我国南方地理区域略图为材料,涉及四大地理区域划分界限主导因素、南方地区的农田类型、食材丰富的原因等知识点,考查学生对基础知识的掌握情况和区域认知的学科素养。
【小问1详解】
根据所学知识可知,该区域位于秦岭--淮河一线以南,横断山脉以东,应是南方地区;横断山脉是南方地区与青藏地区的分界线之一,确定该界线的主导因素是地形。
【小问2详解】
根据所学知识可知,南方地区气候湿热,水热条件好,农田(耕地)多为水田,是我国重要的水田农业区。
【小问3详解】
根据所学知识可知,南方地区有许多具有地方特色的饮食文化,主要得益于当地有丰富的食材。食材丰富的气候原因是该地区水热充足,属于热带和亚热带地区,光照充足等。该区域有如莲藕、椰子、竹笋,热带和亚热带水果等丰富的食材。
相关试卷
这是一份安徽省宿州市埇桥区教育集团2023-2024学年八年级下学期期中地理试题(原卷版+解析版),文件包含安徽省宿州市埇桥区教育集团2023-2024学年八年级下学期期中地理试题原卷版docx、安徽省宿州市埇桥区教育集团2023-2024学年八年级下学期期中地理试题解析版docx等2份试卷配套教学资源,其中试卷共13页, 欢迎下载使用。
这是一份广东省深圳市龙岗区宏扬学校2023-2024学年八年级下学期期中地理试题(原卷版+解析版),文件包含广东省深圳市龙岗区宏扬学校2023-2024学年八年级下学期期中地理试题原卷版docx、广东省深圳市龙岗区宏扬学校2023-2024学年八年级下学期期中地理试题解析版docx等2份试卷配套教学资源,其中试卷共24页, 欢迎下载使用。
这是一份安徽省铜陵市第十五中学2023-2024学年八年级下学期期中地理试题(原卷版+解析版),文件包含安徽省铜陵市第十五中学2023-2024学年八年级下学期期中地理试题原卷版docx、安徽省铜陵市第十五中学2023-2024学年八年级下学期期中地理试题解析版docx等2份试卷配套教学资源,其中试卷共28页, 欢迎下载使用。
