山西省2023-2024学年高二下学期期中调研测试生物试卷(原卷版+解析版)
展开1.本试卷满分100分,考试时间75分钟。
2.答题前,考生务必用直径0.5毫米黑色墨水签字笔将密封线内项目填写清楚。
3.考生作答时,请将答案答在答题卡上。选择题每小题选出答案后,用2B铅笔把答题卡上对应题目的答案标号涂黑;非选择题请用直径0.5毫米黑色墨水签字笔在答题卡上各题的答题区域内作答,超出答题区域书写的答案无效,在试题卷、草稿纸上作答无效。
4.本卷命题范围:选择性必修3第1章~第3章第2节。
一、选择题:本题共15小题,在每小题给出的四个选项中,只有一项符合题目要求。
1. 随着科技的发展,越来越多的发酵食品不断走进人们的生活。下列有关发酵食品的叙述正确的是( )
A. 制作泡菜和果醋利用的微生物都是乳酸菌
B. 制作果醋和果酒时都要不断通入无菌空气
C. 传统腐乳制作过程中利用毛霉或酵母作为单一菌种进行固体发酵
D. 啤酒酿制过程中酵母菌的繁殖和酒精的生成都在主发酵阶段完成
【答案】D
【解析】
【分析】制作果酒的酵母菌、制作果醋的醋酸菌、制作泡菜的乳酸菌和制作腐乳的毛霉中,酵母菌和毛霉是真核生物,只有乳酸菌不能进行有氧呼吸,它们都是利用现成的有机物为营养和能量来源,也属于异养微生物;制作果酒的适宜温度是18℃~25℃、制作果醋的适宜温度是30℃~35℃、制作泡菜的适宜温度是18℃~20℃、制作腐乳的适宜温度是15℃~18℃。
【详解】A、制作泡菜和果醋利用的微生物分别是乳酸菌和醋酸菌,A错误;
B、制作果醋需要全程通入无菌空气,制作果酒时,需要密封隔绝空气,B错误;
C、传统腐乳制作过程中利用毛霉、酵母、曲霉等微生物混合菌种进行固体发酵,其中发挥主要作用的是毛霉,C错误;
D、啤酒酿制过程中酵母菌的繁殖和酒精的生成都在主发酵阶段完成,D正确。
故选D。
2. 泡姜属于四川风味泡菜,有发汗解表、促进血液循环、驱散寒邪的功效。在腌制泡姜之前,泡菜坛宜用开水烫洗一遍;腌制过程中,泡菜坛口的水槽中要始终保持有水状态。下列有关叙述错误的是( )
A. 腌制泡姜前,可用70%酒精擦拭代替开水烫洗泡菜坛
B. 腌制泡姜时,盐水中盐浓度足够高也可不用进行煮沸
C. 泡姜腌制过程中,亚硝酸盐的含量变化为先增加后减少,再相对稳定
D. 泡菜坛口水槽中一直保持有水状态有利于泡菜坛内乳酸的生成
【答案】B
【解析】
【分析】1、泡菜的制作所使用的微生物是乳酸菌,代谢类型是异养厌氧型,在无氧条件下乳酸菌能够将蔬菜中的葡萄糖氧化为乳酸;2、泡菜的制作流程是:选择原料、配置盐水、调味装坛、密封发酵;3、泡菜发酵过程中,亚硝酸盐含量增加。一般在腌制十天后,亚硝酸盐的含量开始下降。
【详解】A、腌制泡姜前,用开水烫洗泡菜坛目的是消灭杂菌,减少污染,用70%的酒精擦拭泡菜坛也能起到相同的作用,A正确;
B、制作泡姜时,将盐水煮沸的目的除了消毒杀菌外,还可除去其中的溶解氧,盐水浓度足够高,可以起到抑菌作用,但无法除去溶解氧,B错误;
C、泡姜腌制过程中,泡菜发酵过程中,亚硝酸盐含量先增加,一般在腌制十天后,亚硝酸盐的含量开始下降,最后保持相对稳定,C正确;
D、泡菜坛口的水槽中保持有水状态有利于维持泡菜坛内的无氧环境,有利于乳酸菌发酵生成较多的乳酸,D正确。
故选B。
3. 下列有关微生物的分离、培养及计数的叙述,正确的是( )
A. 用液体培养基培养目的菌比固体培养基更容易获得单菌落
B. 能在以尿素为唯一氮源的培养基上生长的都是尿素分解菌
C. 未接种的空白平板上长出菌落可能是培养基灭菌不彻底造成的
D. 用稀释涂布平板法进行微生物计数时,结果往往比实际值偏高
【答案】C
【解析】
【分析】微生物的分离:①利用该分离对象对某一营养物质的“嗜好”,专门在培养基中加入该营养物质,使该微生物大量增殖。这些物质主要是一些特殊的碳源、氮源,如纤维素可用来富集纤维素分解微生物,尿素可用来富集尿素分解微生物;②利用该分离对象对某种抑制物质的抗性,在混合培养物中加入该抑制物质,经培养后,由于原来占优势的它种微生物的生长受到抑制,而分离对象却可趁机大量增殖,使之在数量上占优势;如筛选酵母菌和霉菌,在培养基中加入青霉素,因青霉素可抑制细菌和放线菌的细胞壁的合成,从而抑制两类微生物的生长,而酵母菌和霉菌正常生长增殖。接种方法:平板划线法和稀释涂布平板法;计数方法:显微镜直接计数和稀释涂布平板法。
【详解】A、用液体培养基培养目的菌难以在培养基表面形成菌落,A错误;
B、能在以尿素为唯一氮源的培养基上生存的微生物还可能是固氮菌,B错误;
C、未接种的空白平板上长出菌落可能是培养基灭菌不彻底造成的,C正确;
D、用稀释涂布平板法进行微生物计数时,结果往往比实际值低,D错误。
故选C。
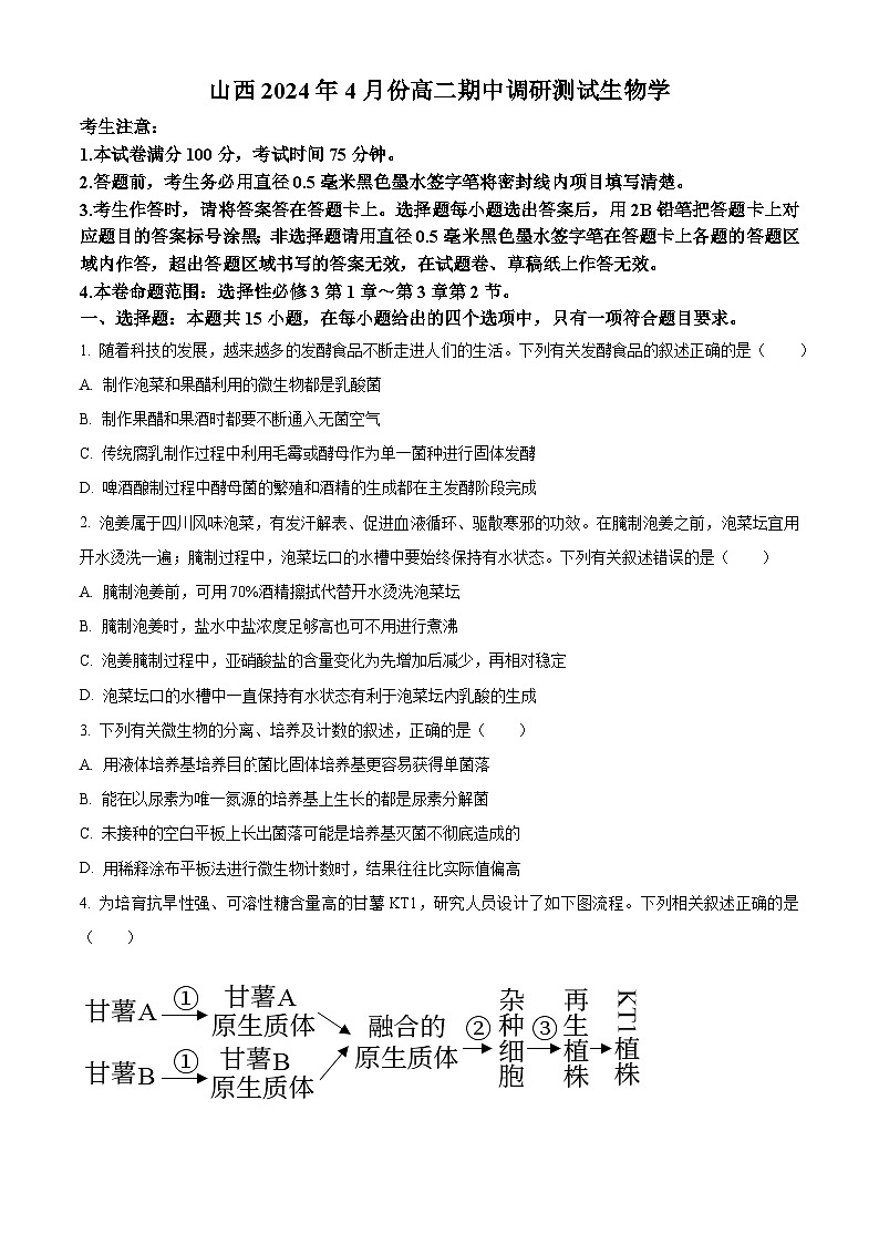
4. 为培育抗旱性强、可溶性糖含量高的甘薯KT1,研究人员设计了如下图流程。下列相关叙述正确的是( )
A. 过程①须在低渗溶液中进行,且原生质体都有活性
B. 可用灭活的病毒来诱导甘薯A、B的原生质体融合
C. 植物体细胞杂交完成标志是经过过程②形成了杂种细胞
D. 过程③中诱导生根和长芽的培养基中植物激素的比例不同
【答案】D
【解析】
【分析】植物体细胞杂交技术将来自两个不同植物的体细胞融合成一个杂种细胞(植物体细胞杂交技术),把杂种细胞培育成植株(植物组织培养技术)。其原理是植物细胞具有全能性和细胞膜具有流动性。杂种细胞再生出新的细胞壁是体细胞融合完成的标志,细胞壁的形成与细胞内高尔基体有重要的关系。植物体细胞杂交技术可以克服远源杂交不亲和的障碍、培育作物新品种方面所取得的重大突破。
【详解】A、制备原生质体要在等渗或稍高渗溶液中进行,如果植物的原生质体培养在非等渗或低渗或高渗培养液中培养,植物有可能会因为浓度差而吸水或是失水,导致植物死亡,制备的原生质体不一定都有活性,A错误;
B、一般不用灭活的病毒诱导原生质体融合,灭活的病毒诱导动物细胞融合,B错误;
C、植物体细胞杂交是指将不同来源植物体细胞,在一定条件下融合成杂种细胞,并把杂种细胞培育成新植物体的技术,因此植物体细胞杂交完成的标志应为杂种植株的形成,C错误;
D、过程③中诱导愈伤组织生根长芽的培养基中植物激素的比例不同,D正确。
故选D。
5. 我国科学家从“优秀奶牛”的耳缘部位取体细胞,通过核移植技术获得首例体细胞克隆“优秀奶牛”。下列相关叙述正确的是( )
A. 克隆牛和试管牛的培育都是有性生殖
B. 克隆牛的所有性状都与供核奶牛相同
C. 用紫外线照射或化学物质处理可去除卵母细胞的细胞核
D. 体外培养的卵母细胞须完成减数分裂后才能进行核移植
【答案】C
【解析】
【分析】核移植技术利用卵母细胞含有的某种物质,使已分化的动物细胞核恢复分裂、分化,体现了动物细胞细胞核的全能性。
【详解】A、克隆牛的培育(涉及细胞核移植技术)是无性生殖,试管牛的培育(涉及体外受精)是有性生殖,A错误;
B、克隆牛的大部分性状和供核奶牛相同,少部分性状和供卵奶牛相同,B错误;
C、用紫外线照射或化学物质处理可去除卵母细胞的细胞核,去核卵母卵母细胞中有激发动物细胞核全能性的物质,C正确;
D、卵母细胞需要培养至减数分裂Ⅱ中期才能进行核移植,D错误。
故选C。
6. 下列有关细胞培养的叙述,正确的是( )
A. 动物细胞培养需要在无菌无毒的环境中进行,而植物细胞则不需要
B. 细胞贴壁生长和接触抑制现象只会出现在动物细胞原代培养过程中
C. 动物细胞培养时需要在培养基中加入动物血清,植物细胞培养时需要加入植物激素
D. 诱导愈伤组织生根前,首先要用胰蛋白酶处理愈伤组织使细胞分散以获得单个细胞
【答案】C
【解析】
【分析】动物细胞培养的流程:取动物组织块(动物胚胎或幼龄动物的器官或组织)→用机械的方法或用胰蛋白酶、胶原蛋白酶处理分散成单个细胞→制成细胞悬液→转入培养瓶中进行原代培养→贴满瓶壁的细胞重新用胰蛋白酶或胶原蛋白酶处理分散成单个细胞继续传代培养。
【详解】A、动植物细胞培养都要在无菌无毒的环境中进行,A错误;
B、细胞贴壁生长和接触抑制现象在传代培养中也会出现,B错误;
C、动物细胞培养时需要加入动物血清,以弥补代谢所需的未知营养物质,植物细胞培养时需要加入植物激素调节细胞代谢,C正确;
D、诱导愈伤组织生根前不需要用酶分散愈伤组织获得单细胞,且胰蛋白酶是分散动物组织细胞的,分散植物细胞需要用到纤维素酶和果胶酶,D错误。
故选C。
7. 如图是单克隆抗体制备流程的简明示意图,下列有关叙述正确的是( )
A. 过程②中需要用胰蛋白酶诱导B淋巴细胞和小鼠的骨髓瘤细胞融合
B. 单克隆抗体的制备过程体现了细胞膜的流动性和动物细胞的全能性
C. 给小鼠反复注射抗原,从小鼠血液中也能分离到单克隆抗体
D. ③~④过程中需要用到多孔板对杂交瘤细胞进行克隆化培养
【答案】D
【解析】
【分析】1、单克隆抗体:由单个B淋巴细胞进行无性繁殖形成的细胞系所产生出的化学性质单一、特异性强的抗体。
2、单克隆抗体的制备过程:单克隆抗体制备流程:先给小鼠注射特定抗原使之发生免疫反应,之后从小鼠脾脏中获取已经免疫的B淋巴细胞;诱导B细胞和骨髓瘤细胞融合,利用选择培养基筛选出杂交瘤细胞;进行抗体检测,筛选出能产生特定抗体的杂交瘤细胞;进行克隆化培养,即用培养基培养和注入小鼠腹腔中培养;最后从培养液或小鼠腹水中获取单克隆抗体。
【详解】A、胰蛋白酶不能用于诱导动物细胞融合,常用电刺激或聚乙二醇等促进两细胞的融合,A错误;
B、单克隆抗体制备过程中要用到动物细胞融合技术,该过程体现了细胞膜的流动性,但不能体现动物细胞的全能性,B错误;
C、从小鼠血液中分离的抗体不是单克隆抗体,C错误;
D、③~④过程中要对杂交瘤细胞进行克隆化培养,要用到多孔板,D正确。
故选D。
8. 下图为某哺乳动物受精作用及胚胎发育过程示意图。下列有关叙述错误的是( )
A. 精子获能是其获得能量的过程,会消耗大量ATP
B. 由受精卵形成桑葚胚的过程中细胞体积逐渐减小
C. ①过程体现了细胞膜具有进行细胞间信息交流的功能
D. a时期细胞开始出现分化,b时期胚胎出现多个胚层
【答案】A
【解析】
【分析】分析题图:图为受精作用和胚胎发育过程,图中①为受精作用,②③④为早期胚胎发育过程,a为囊胚,b为原肠胚。
【详解】A、精子获能过程并不是获得能量的过程,而是获得受精能力的过程,A错误;
B、卵裂过程中,随着细胞分裂次数的增多,细胞体积逐渐减少,B正确;
C、精子和卵子相互识别和结合的过程体现了细胞膜具有进行细胞间信息交流的功能,C正确;
D、a时期为囊胚期,细胞开始分化,b时期为原肠胚期,胚胎出现多个胚层,D正确。
故选A。
9. 下列关于胚胎工程技术的叙述,错误的是( )
A. 体外受精时,卵母细胞需培养至减数分裂Ⅱ中期才可受精
B. 胚胎移植前需要对供体母畜和受体母畜进行同期发情处理
C. 接受胚胎的受体母牛也必须具备相应的优良性状才行
D. 用胚胎分割移植技术可获得多头遗传背景相同的犊牛
【答案】C
【解析】
【分析】胚胎移植的基本程序主要包括:①对供、受体的选择和处理(选择遗传特性和生产性能优秀的供体,有健康的体质和正常繁殖能力的受体。用激素进行同期发情处理,用促性腺激素对供体母牛做超数排卵处理);②配种或人工授精;③对胚胎的收集、检查、培养或保存(对胚胎进行质量检查,此时的胚胎应发育到桑椹或胚囊胚阶段);④对胚胎进行移植;⑤移植后的检查。
【详解】A、体外受精时,卵母细胞需培养至减数分裂Ⅱ中期才可进行受精作用,A正确;
B、胚胎移植前需要用促性腺激素对供体母畜和受体母畜进行同期发情处理,B正确;
C、接受胚胎的受体母牛不需要具备相应的优良性状,只需要健康,生殖能力正常即可,C错误;
D、用胚胎分割移植技术可获得多头遗传背景相同的犊牛,因为都是由同一个受精卵发育而来的,D正确。
故选C。
10. 如图为某生物工程操作流程模式图。下列叙述正确的是( )
A. 若图示为植物体细胞杂交,则②过程可能发生减数分裂
B. 若图示为克隆羊的培育,则②过程常用到胚胎分割技术
C. 若图示为单克隆抗体的制备,则②过程可能要定期更换培养液
D. 若图示为体外受精和胚胎移植,则D需发育至原肠胚阶段才行
【答案】C
【解析】
【分析】1、单克隆抗体制备流程:先给小鼠注射特定抗原使之发生免疫反应,之后从小鼠脾脏中获取已经免疫的B淋巴细胞;诱导B细胞和骨髓瘤细胞融合,利用选择培养基筛选出杂交瘤细胞;进行抗体检测,筛选出能产生特定抗体的杂交瘤细胞;进行克隆化培养,即用培养基培养和注入小鼠腹腔中培养;最后从培养液或小鼠腹水中获取单克隆抗体。
2、胚胎移植的基本程序主要包括:①对供、受体的选择和处理(选择遗传特性和生产性能优秀的供体,有健康的体质和正常繁殖能力的受体。用激素进行同期发情处理,用促性腺激素对供体母牛做超数排卵处理);②配种或人工授精;③对胚胎的收集、检查、培养或保存(对胚胎进行质量检查,此时的胚胎应发育到桑椹或胚囊胚阶段);④对胚胎进行移植;⑤移植后的检查。
3、动物核移植的概念:将动物的一个细胞的细胞核移入一个去掉细胞核的卵母细胞中,使其重组并发育成一个新的胚胎。这个新的胚胎最终发育为克隆动物。
【详解】A、若图示为植物体细胞杂交,则②过程为植物组织培养形成植物体的过程,不进行减数分裂,A错误;
B、若图示为克隆羊的培养,则②过程为早期胚胎培养和胚胎移植,一般不会用到胚胎分割,B错误;
C、若图示为单克隆抗体的制备,则②过程为杂交瘤细胞的筛选和培养,需要定期更换培养液,C正确;
D、通常选择桑葚胚或囊胚进行胚胎移植,不选原肠胚,D错误。
故选C。
11. 下图是利用奶牛乳汁生产人血清白蛋白的图解,下列叙述错误的是( )
A. 图中的荷斯坦奶牛组织必须取自良种母牛
B. 胚胎移植前常需要对⑦进行同期发情处理
C. 通常采用显微注射法将人血清白蛋白基因导入③中
D. ⑧的培育过程用到了体外受精技术和胚胎分割技术
【答案】D
【解析】
【分析】胚胎移植的基本程序:①对供、受体的选择和处理。选择遗传特性和生产性能优秀的供体,有健康的体质和正常繁殖能力的受体,供体和受体是同一物种。并用激素进行同期发情处理,用促性腺激素对供体母牛做超数排卵处理。②配种或人工授精。③对胚胎的收集、检查、培养或保存。配种或输精后第7天,用特制的冲卵装置,把供体母牛子宫内的胚胎冲洗出来(也叫冲卵)。对胚胎进行质量检查,此时的胚胎应发育到桑椹或胚囊胚阶段。直接将受体移植或放入-196℃的液氮中保存。④对胚胎进行移植。⑤移植后的检查。对受体母牛进行是否妊娠的检查。
【详解】A、图中的荷斯坦奶牛为供体奶牛,利用该供体奶牛细胞核移植培育的子代必须能分泌乳汁,因此供体奶牛组织必须取自良种母牛,A正确;
B、胚胎移植前常需要对⑦进行同期发情处理,保证胚胎移植入相同的生理环境,B正确;
C、将目的基因导入动物细胞常用的技术是显微注射技术,因此通常采用显微注射法将人血清白蛋白基因导入③中,C正确;
D、据图可知,该转基因动物的培育并未用到体外受精技术,D错误。
故选D。
12. 用洋葱进行“DNA粗提取与鉴定”实验的步骤是:研磨→去杂质→析出→鉴定。下列有关叙述正确的是( )
A. 研磨结束后在漏斗中垫上滤纸对研磨液进行过滤
B. 将过滤后的研磨液冰箱冷藏可避免DNA被酶分解
C. 利用DNA可溶于酒精的特性可除去少部分蛋白质
D. 不断变换玻璃棒搅拌的方向可增加获得DNA的量
【答案】B
【解析】
【分析】DNA的相提取与鉴定的实验原理:②DNA在气化钠溶液中的溶解度,是随者气化钠的浓度变化而改变的,当气化钠的物质的量浓度为0.14ml/L时,DNA的溶解度最低,利用这一原理,可以使溶解在气化钠溶液中的DNA析出:②DNA不溶于酒精溶液,但是细胞中的某些物质则可以溶于酒精溶液,利用这一原理,可以进一 步提取出含杂质较少的DNA;③洗涤剂能瓦解细胞膜但是对DNA没有影响;④蛋白质不能耐受较高温度,在80°C条件下会变性,而DNA对温度的耐受性较高;⑤DNA遇二苯胺试剂(沸水浴)会染成蓝色,因此,二苯胺可以作为鉴定DNA的试剂。
【详解】A、研磨结束后,在漏斗上垫上纱布进行过滤,不能用滤纸过滤,A错误;
B、将过滤后收集的研磨液放冰箱冷藏可降低其中的DNA酶活性,防止DNA被降解,B正确;
C、DNA不溶于酒精,蛋白质可溶于酒精,C错误;
D、用玻璃棒搅拌时,只能沿一个方向慢速搅动,若变换方向快速搅拌会使DNA分子断裂而难以收集,D错误。
故选B。
13. 下列关于限制酶和DNA连接酶的叙述,错误的是( )
A. 限制酶可多位点切割目标DNA说明其不具有专一性
B. 限制酶和DNA连接酶作用的化学键都是磷酸二酯键
C. T4DNA连接酶即能连接平末端,又能连接黏性末端
D. 不同的限制酶切割DNA形成的黏性末端可能相同
【答案】A
【解析】
【分析】限制酶主要从原核生物中分离纯化出来。能够识别双链DNA分子的某种特定核苷酸序列,并且使每一条链中特定部位的两个核苷酸之间的磷酸二酯键断裂,形成黏性末端和平末端两种。
【详解】A、限制酶可多位点切割目标DNA说明目标DNA上有多个限制酶的识别序列,并不是限制酶没有专一性,A错误;
B、DNA连接酶可以恢复被限制酶切开的两个核苷酸之间的磷酸二酯键,限制酶是切割一条链上两个脱氧核苷酸之间的磷酸二酯键,故DNA连接酶和限制酶作用的化学键都是磷酸二酯键,B正确;
C、T4DNA连接酶即能连接平末端,又能连接黏性末端,但连接平末端的效率相对较低,C正确;
D、不同的限制酶切割DNA形成的黏性末端可能相同,D正确。
故选A。
14. 某细菌DNA分子上有4个Sau3AI的酶切位点,该DNA分子经Sau3AI处理后会形成4个大小不同的DNA片段。若用BamHI处理该DNA分子,则只会形成2个大小不同的DNA片段。Sau3AI和BamHI的识别序列及切割位点如下表所示。下列叙述错误的是( )
A. 上述两种酶切割形成的DNA片段可互相连接
B. 该细菌DNA分子与质粒都是环状DNA分子
C. BamHI酶可识别目的基因中的Sau3AI酶切割位点
D. 该细菌DNA分子上含有两个BamHI酶的切割位点
【答案】C
【解析】
【分析】限制酶主要从原核生物中分离纯化出来。能够识别双链DNA分子的某种特定核苷酸序列,并且使每一条链中特定部位的两个核苷酸之间的磷酸二酯键断裂,形成黏性末端和平末端两种。
【详解】A、据表可知,两种限制酶形成的黏性末端相同,因此,两种酶切割后形成的DNA片段可互相连接,A正确;
B、该细菌DNA分子上有4个Sau3I酶的切割位点,被其切割后却只形成了4个DNA片段,因此该细菌DNA分子应为环状DNA分子,质粒也是环状DNA分子,B正确;
C、据表可知,两种酶的识别序列不同,因此,BamHI酶不能识别Sau3I酶的识别序列,C错误;
D、该DNA分子经BamHI酶切割后形成了两个大小不同的DNA片段,说明该DNA分子上有两个该酶的切割位点,D正确。
故选C。
15. 如图表示培育转基因抗病毒农作物的过程图,下列有关叙述正确的是( )
A. a过程中目的基因需要插入到Ti质粒的T-DNA分子中
B. 实验用的Ti质粒中通常至少含有一个抗生素合成基因
C. b过程前要用抗生素合成基因筛选出含有重组质粒的农杆菌
D. 抗病毒基因一旦导入农作物细胞中,就能获得抗病毒农作物
【答案】A
【解析】
【分析】1、农杆菌Ti质粒上的T-DNA可转移至受体细胞,并整合到受体细胞的染色体DNA上,因此只要将目的基因插入到Ti质粒的T-DNA中,通过农杆菌的转化作用,就可以使目的基因进入植物细胞。
2、基因工程技术的基本步骤:(1)目的基因的获取:方法有从基因文库中获取、利用PCR技术扩增和人工合成。(2)基因表达载体的构建:是基因工程的核心步骤,基因表达载体包括目的基因、启动子、终止子和标记基因等。(3)将目的基因导入受体细胞:根据受体细胞不同,导入的方法也不一样。(4)目的基因的检测与鉴定。
【详解】A、a过程构建重组质粒时,需要将目的基因插入到Ti质粒的T-DNA分子中,否则农杆菌将不能把目的基因转移至农作物的染色体上,A正确;
B、基因工程中常用抗生素抗性基因作为标记基因来筛选含有目的基因的受体细胞,因此重组质粒中通常要至少保留一个标记基因,B错误;
C、标记基因为抗生素抗性基因,b过程之前要用抗生素抗性基因对应的抗生素筛选出含有重组质粒的农杆菌,C错误;
D、抗病毒基因即使导入农作物细胞中,也不一定能获得抗病毒植株,还需要经过多次检测和筛选才行,D错误。
故选A。
二、非选择题。
16. 如图是以鲜苹果汁为原料利用发酵瓶制作果酒和果醋的过程。回答下列问题:
(1)家庭酿制苹果酒时,发酵所用的菌种主要来自____,发酵过程中需要将温度维持在____℃。酒精在发酵微生物的____(填细胞结构)中产生,通常情况下,即使原料充足,发酵液中的酒精含量达到15%左右就很难再继续增加,其原因可能是____。由于____,因此发酵液的pH会随发酵时间的延长逐渐下降。
(2)若果酒密封不严,果酒表面会形成一层白膜,这主要是____繁殖形成的;泡菜发酵过程中,即使密封严格,泡菜液表面也会形成一层白膜,这主要是_____繁殖形成的。真空包装的泡菜在不漏气的情况下出现涨袋现象,原因可能是____。
【答案】(1) ①. 苹果表面附着的酵母菌 ②. 18~30 ③. 细胞质基质 ④. 酒精浓度过高,酵母菌的代谢被抑制 ⑤. 酵母菌产生的CO2不断溶解在发酵液中
(2) ①. 醋酸菌 ②. 酵母菌 ③. 有杂菌污染或泡菜中酵母菌繁殖产生的CO2引起的
【解析】
【分析】工业化生产果酒、果醋、腐乳所采用的菌种依次是酵母菌、醋酸菌、霉菌和乳酸菌,酵母菌属于兼性厌氧菌,在有氧条件下进行有氧呼吸,产生二氧化碳和水,在无氧条件下进行无氧呼吸,产生酒精和二氧化碳。
【小问1详解】
家庭酿制苹果酒时,发酵所用的菌种主要来自苹果表面附着的酵母菌,发酵的适宜温度18~30℃;酒精是发酵微生物无氧呼吸第二阶段在细胞质基质中产生的;发酵液后期酒精含量达到15%左右就很难再继续增加,其原因可能是酒精浓度过高,酵母菌的代谢被抑制;由于酵母菌产生的CO2不断溶解在发酵液中,发酵液的pH会随发酵时间的延长逐渐下降。
【小问2详解】
若果酒密封不严,进入了空气,则果酒表面会形成一层白膜,这主要是好氧菌醋酸菌大量繁殖形成的;泡菜发酵过程中,即使密封严格,泡菜液表面也会形成一层白膜,这主要是酵母菌繁殖形成的;真空包装的泡菜在不漏气的情况下出现涨袋现象,原因可能是有杂菌污染或泡菜中酵母菌繁殖产生的CO2引起的。
【点睛】微生物对主要营养物质的需求特点:
(1)自养型微生物所需的主要营养物质是无机盐,碳源可来自大气中的CO2,氮源可由含氮无机盐提供。
(2)异养型微生物所需的营养物质主要是有机物,即碳源必须由含碳有机物提供,氮源也主要是由有机物提供,部分异养型微生物也可以利用无机氮源。
17. 如图为研究人员从被石油污染的土壤中分离高效分解石油的细菌的过程。回答下列问题:
(1)应用____(填“蒸馏水”“无菌水”或“生理盐水”)制取细菌悬液。配制培养基时,调pH操作应在灭菌操作之____(填“前”或“后”)进行。步骤③中为微生物提供碳源的物质是____,经过步骤③培养后,培养基中石油分解菌的浓度会____(填“增大”“减小”或“不变”)。
(2)步骤④所用的培养基通常添加____作为凝固剂,接种后的平板进行倒置培养的目的是____。石油分解菌在步骤④的培养基上生长后,会在菌落周围形成透明圈,根据透明圈直径与菌落直径的比值大小可以判断目的菌对石油分解能力的大小,因此应优先选择透明圈直径与菌落直径的比值____(填“大”或“小”)的菌落继续进行步骤⑤的操作。
(3)研究人员用稀释涂布平板法对菌悬液中石油分解菌的数目进行统计,共接种了5个平板,培养后5个平板上的菌落数分别为288、291、321、285、311,其中不能用于结果计算的数据是____。
【答案】(1) ①. 无菌水 ②. 前 ③. 石油 ④. 增大
(2) ①. 琼脂 ②. 防止皿盖上的水珠落回培养基造成污染;防止培养基中的水分过快挥发 ③. 大
(3)321、311
【解析】
【分析】微生物常见的接种的方法: ①平板划线法:将已经熔化的培养基倒入培养皿制成平板,接种,划线,在恒温箱里培养。在线的开始部分,微生物往往连在一起生长,随着线的延伸,菌数逐渐减少,最后可能形成单个菌落。 ②稀释涂布平板法:将待分离的菌液经过大量稀释后,均匀涂布在培养皿表面,经培养后可形成单个菌落。
【小问1详解】
应用无菌水制取细菌悬液,避免杂菌的污染。配制培养基时,调pH操作应在灭菌操作之前,若先灭菌再调PH可能又会导致杂菌污染。结合题干可知,步骤③中为微生物提供碳源的物质是石油,经过步骤③培养后,培养基中石油分解菌的浓度会增大,振荡培养(提供氧气)和加入石油(营养物质)有利于目的菌种的繁殖。
【小问2详解】
步骤④所用的培养基通常添加琼脂作为凝固剂,接种后的平板进行倒置培养的目的是防止皿盖上的水珠落回培养基造成污染;防止培养基中的水分过快挥发。石油分解菌在步骤④的培养基上生长后,会在菌落周围形成透明圈,透明圈越大意味着分解石油越多,故根据透明圈直径与菌落直径的比值大小可以判断目的菌对石油分解能力的大小,因此应优先选择透明圈直径与菌落直径的比值大的菌落继续进行步骤⑤的操作。
【小问3详解】
应选用数量为30—300之间的平板进行平均数的计算,培养后5个平板上的菌落数分别为288、291、321、285、311,故纳入计算的是288、291、285,平均数为288,即其中不能用于结果计算的数据是321、311。
18. 三白草和鱼腥草是中医方剂中常见的药用植物。研究人员欲利用植物体细胞杂交技术培育获得能同时产生两种植物有效成分的杂种细胞,并使药用有效成分实现工厂化生产,具体操作如图。回答下列问题:
(1)通常也可用植物组织培养技术分别获取两种药用植物的有效成分。实验前,需要用____对两种植物的外植体进行两次消毒处理,每次消毒处理结束后,还需要进行的操作是____,之后才能用于脱分化形成愈伤组织。
(2)过程①制备原生质体时,分别向三白草和鱼腥草细胞酶解液中加入红色和绿色荧光色素(荧光色素不影响原生质体的融合和再生),之后将具有活性的两种原生质体混合,加入____(填化学试剂名称)诱导原生质体融合。两两融合的原生质体共有____种,其中能在荧光显微镜下发出____荧光的即为所需杂种原生质体。
(3)过程③中____(填“需要”或“不需要”)光照,用到的培养基中生长素浓度____(填“大于”“等于”或“小于”)细胞分裂素浓度。愈伤组织还需要经过____过程才能形成杂种植株。
【答案】(1) ①. 体积分数为70%的酒精和质量分数为5%的次氯酸钠溶液 ②. 用无菌水冲洗2~3次
(2) ①. 聚乙二醇(或PEG) ②. 3 ③. 红色和绿色
(3) ①. 不需要 ②. 等于 ③. 再分化
【解析】
【分析】植物体细胞杂交是指将不同来源的植物体细胞,在一定条件下融合成杂种细胞,并把杂种细胞培育成新植株的技术。植物体细胞杂交技术在打破生殖隔离,实现远缘杂交育种,培育植物新品种等方面展现出独特的优势。
【小问1详解】
进行植物组织培养前,需要用体积分数为70%酒精和质量分数为5%的次氯酸钠溶液对两种植物的外植体进行两次消毒处理,每次消毒处理结束后,用无菌水冲洗2~3次,之后才能用于脱分化形成愈伤组织。
【小问2详解】
加入聚乙二醇(或PEG)可诱导原生质体融合,两两融合的原生质体共有绿-绿、绿-红、红-红3种,其中能在荧光显微镜下发出红色和绿色荧光的即为所需杂种原生质体。
【小问3详解】
过程③为脱分化过程,不需要光照,诱导愈伤组织的培养基生长素浓度等于细胞分裂素浓度,愈伤组织还需要经过再分化过程才能形成杂种植株。
19. 新型冠状病毒可通过表面的刺突蛋白(S蛋白)与人呼吸道黏膜上皮细胞的ACE2受体结合,侵入人体,引起肺炎。单克隆抗体可阻断病毒的黏附或入侵,故抗体药物的研发已成为治疗新冠肺炎的研究热点之一。如图为筛选、制备抗S蛋白单克隆抗体的示意图。据图回答下列问题:
(1)通常可从小鼠的____(填器官名称)中分离得到图中的细胞a,通过给小鼠____(填操作),可从小鼠体内分离到较多的细胞a。
(2)图中细胞a不能在特定的选择培养基上存活的原因是____。经特定的选择培养基筛选后得到的杂交细胞能分泌____(填“一”“二”或“多”)种抗体。还需要经过____才能获得所需的杂交瘤细胞。体外培养到一定时期的杂交瘤细胞会因为____而导致分裂受阻,进而需要进行传代培养。动物细胞培养时通入CO2和O2的目的分别是____、____。
(3)与传统的血清抗体相比,单克隆抗体具有的优点是____。
【答案】(1) ①. 脾 ②. 多次注射S蛋白
(2) ①. 细胞a不能分裂 ②. 多 ③. 克隆化培养和(专一)抗体检测 ④. 营养物质缺乏、有害代谢物的积累等因素 ⑤. 维持培养液的pH ⑥. 参与细胞代谢
(3)纯度高;能准确的识别抗原的细微差异;与特定抗原特异性结合;可大量制备
【解析】
【分析】单克隆抗体的制备是动物细胞融合技术的应用之一,此过程中需要先注射抗原,使生物体产生具有免疫能力的B淋巴细胞,再将B淋巴细胞与骨髓瘤细胞融合,并筛选出能产生特异性抗体和大量增殖的杂交瘤细胞,最后经过体内和体外培养获取单克隆抗体。单克隆抗体具有特异性强、灵敏度高,并可大量制备的优点。
【小问1详解】
通常可从小鼠的脾(免疫器官)中分离得到图中的细胞a(B淋巴细胞),通过给小鼠多次注射S蛋白(抗原),可从小鼠体内分离到较多的细胞a。
【小问2详解】
图中细胞a不能在特定的选择培养基上存活的原因是细胞a不能分裂。经特定的选择培养基筛选后得到的杂交细胞(多种杂交瘤细胞)能分泌多种抗体。还需要经过克隆化培养和(专一)抗体检测才能获得所需的杂交瘤细胞。体外培养到一定时期的杂交瘤细胞会因为营养物质缺乏、有害代谢物的积累等因素而导致分裂受阻,进而需要进行传代培养。动物细胞培养时通入CO2和O2的目的分别是维持培养液的pH、参与细胞代谢。
【小问3详解】
与传统的血清抗体相比,单克隆抗体具有的优点是纯度高;能准确的识别抗原的细微差异;与特定抗原特异性结合;可大量制备。
20. 蛋白A具有重要的医用价值,研究人员欲用转基因牛来大量生产蛋白A。下图所示为蛋白A基因片段和人工构建的大肠杆菌质粒pBR322,图中Ampr表示氨苄青霉素抗性基因,Ner表示新霉素抗性基因,箭头表示切割形成末端完全不同的4种限制酶的切割位点。据图回答问题:
(1)基因工程的核心步骤是____,构建蛋白A基因表达载体时,选用的限制酶是____。含有重组质粒的大肠杆菌分别在含氨苄青霉素和含新霉素的培养基上的存活情况是____。若要在转基因牛的乳汁中收集到蛋白A,还需要在pBR322质粒中插入_____。
(2)实验室可采用PCR技术扩增蛋白A基因。PCR技术的原理是____,PCR缓冲液中加入Mg²+的作用是____。已知蛋白A基因的部分序列为5'-ATCTTAGATATC……ACTGCCATTCGG-3',因此用PCR技术扩增蛋白A基因时用到的一对引物的序列为____(写出6个含氮碱基,并标明5'和3')。
(3)培育转基因牛时,要获得足够多的卵母细胞,需要用_____激素对供体母牛进行超数排卵处理。获得的早期胚胎需要培养至____期才可进行胚胎移植。
【答案】(1) ①. 基因表达载体的构建 ②. EcRI和PstI ③. 可在含新霉素的培养基上存活,不能在含氨苄青霉素的培养基上存活 ④. 能在牛乳腺细胞中特异性表达的启动子
(2) ①. DNA半保留复制 ②. 激活耐高温的DNA聚合酶 ③. 5'-ATCTTA-3'、5'-CCGAAT-3'
(3) ①. 促性腺 ②. 桑葚胚或囊胚
【解析】
【分析】1、基因工程是指按照人们的愿望,进行严格的设计,通过体外DNA重组和转基因技术,赋予生物以新的遗传特性,创造出更符合人们需要的新的生物类型和生物产品;基因工程是在DNA分子水平上进行设计和施工的,又叫做DNA重组技术。
2、基因工程技术的基本步骤:
(1)目的基因的获取:方法有从基因文库中获取、利用PCR技术扩增和人工合成;
(2)基因表达载体的构建:是基因工程的核心步骤,基因表达载体包括目的基因、启动子、终止子和标记基因等,标记基因可便于目的基因的鉴定和筛选。启动子是驱动基因转录的元件,而终止子是指示转录终止的位置。
(3)将目的基因导入受体细胞:根据受体细胞不同,导入的方法也不一样。将目的基因导入植物细胞的方法有农杆菌转化法、基因枪法和花粉管通道法;将目的基因导入动物细胞最有效的方法是显微注射法;将目的基因导入微生物细胞的方法是感受态细胞法;
(4)目的基因的检测与鉴定:分子水平上的检测:①检测转基因生物染色体的DNA是否插入目的基因——DNA分子杂交技术;②检测目的基因是否转录出了mRNA——分子杂交技术;③检测目的基因是否翻译成蛋白质——抗原-抗体杂交技术。个体水平上的鉴定:抗虫鉴定、抗病鉴定、活性鉴定等。
【小问1详解】
基因表达载体的构建是基因工程的核心步骤,基因表达载体包括目的基因、启动子、终止子和标记基因等。据图可知,BamH Ⅰ会切割目的基因,Tth Ⅲ 1会切割质粒中的复制原点,而EcRⅠ和PstⅠ这两种酶能切割质粒和目的基因,不破坏抗性基因和复制原点等,且能得到不同的黏性末端,避免质粒和目的基因自连及反接,因此在构建基因表达载体时,选择EcRⅠ和PstⅠ作为切割质粒和目的基因的限制酶可提高目的基因和载体的正确连接效率。分析题图可知,PstI破坏了氨苄青霉素抗性基因(Ampr),构建的重组质粒无氨苄青霉素抗性,但具有新霉素抗性基因,因此含有重组质粒的大肠杆菌可在含新霉素的培养基上存活,不能在含氨苄青霉素的培养基上存活。若要在转基因牛的乳汁中收集到蛋白A,还需要在pBR322质粒中插入能在牛乳腺细胞中特异性表达的启动子。
【小问2详解】
PCR是一项在生物体外复制特定的DNA片段的核酸合成技术,利用的原理是DNA半保留复制,PCR缓冲液中加入Mg²+能够激活耐高温的DNA聚合酶。PCR过程需要两种引物,能分别与目的基因两条链的3'端通过碱基互补配对结合。已知蛋白A基因的部分序列为5'-ATCTTAGATATC……ACTGCCATTCGG-3',因此用PCR技术扩增蛋白A基因时用到的一对引物的序列为5'-ATCTTA-3'、5'-CCGAAT-3'。
【小问3详解】
常用促性腺激素对供体进行超数排卵处理,获得足够多的卵母细胞,获得的早期胚胎需要培养至桑葚胚或囊胚期才可进行胚胎移植。限制酶名称
识别序列及切割位点
BamHI
G↓GATCC
Sau3AI
↓GATC
河南省部分名校2023-2024学年高二下学期期中联考生物试题(原卷版+解析版): 这是一份河南省部分名校2023-2024学年高二下学期期中联考生物试题(原卷版+解析版),文件包含河南省部分名校2023-2024学年高二下学期期中联考生物试题原卷版docx、河南省部分名校2023-2024学年高二下学期期中联考生物试题解析版docx等2份试卷配套教学资源,其中试卷共29页, 欢迎下载使用。
山西省长治市2023-2024学年高一下学期4月期中生物试题(原卷版+解析版): 这是一份山西省长治市2023-2024学年高一下学期4月期中生物试题(原卷版+解析版),文件包含山西省长治市2023-2024学年高一下学期4月期中生物试题原卷版docx、山西省长治市2023-2024学年高一下学期4月期中生物试题解析版docx等2份试卷配套教学资源,其中试卷共23页, 欢迎下载使用。
山西省2023-2024学年高二下学期期中调研测试生物试卷: 这是一份山西省2023-2024学年高二下学期期中调研测试生物试卷,共9页。试卷主要包含了答题前,考生务必用直径0,本卷命题范围,如图为某生物工程操作流程模式图等内容,欢迎下载使用。

