





上海市闵行区2023-2024学年高二下学期4月期中生物试题(原卷版+解析版)
展开
这是一份上海市闵行区2023-2024学年高二下学期4月期中生物试题(原卷版+解析版),文件包含上海市闵行区2023-2024学年高二下学期4月期中生物试题原卷版docx、上海市闵行区2023-2024学年高二下学期4月期中生物试题解析版docx等2份试卷配套教学资源,其中试卷共23页, 欢迎下载使用。
(考试时间60分钟,满分100分)
注意:
1.本考试设试卷和答题纸。作答必须涂或写在答题纸上,在试卷上作答一律不得分。
2.“单选”指每题只有一个选项为正确答案;“多选”指每题有两个或两个以上选项为正确答案;“编号选填”指每空有一个或多个选项为正确答案。
一、细胞自噬与衰老(21分)
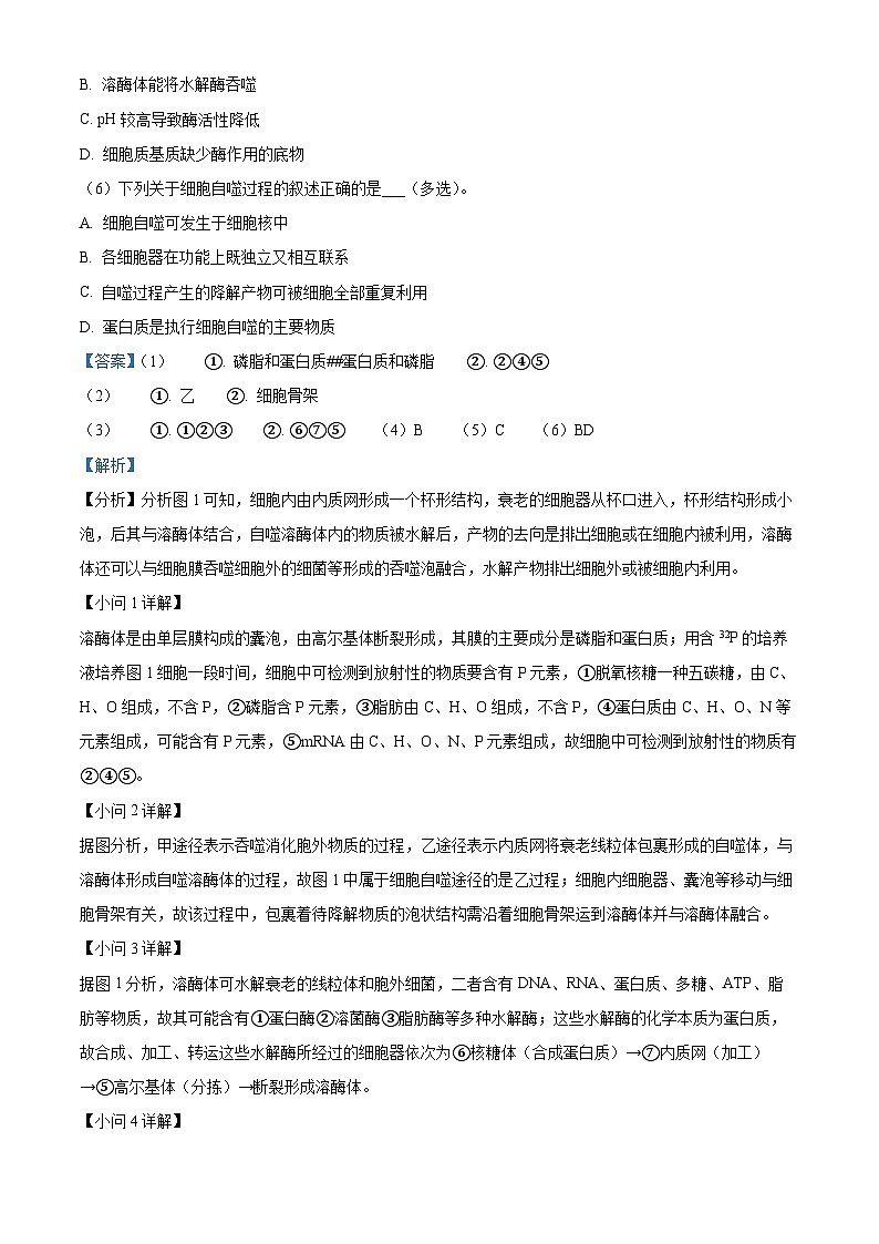
1. 细胞自噬是细胞组分在溶酶体或液泡中降解和再利用的过程,广泛存在于真核细胞中。图1示意某细胞溶酶体形成及发挥作用的过程,图2表示了溶酶体pH的维持机制。
(1)溶酶体是由单层膜构成的囊泡,组成其膜的主要成分是___;用含32P的培养液培养图1细胞一段时间,细胞中可检测到放射性的物质有___(编号选填)。
①脱氧核糖②磷脂③脂肪④蛋白质⑤mRNA
(2)图1中属于细胞自噬途径的是___(甲/乙)过程。该过程中,包裹着待降解物质的泡状结构需沿着___运到溶酶体并与溶酶体融合。
(3)结合图1信息推测,溶酶体可能含有___等多种水解酶,可进行细胞内的消化作用;(编号选填)合成、加工、转运这些水解酶所经过的细胞器依次为___。
①蛋白酶②溶菌酶③脂肪酶④ATP合成酶⑤高尔基体⑥核糖体⑦内质网⑧质膜
(4)酸性环境的维持对溶酶体功能的发挥具有重要作用。结合图2分析,H+进入溶酶体的运输方式为___(单选)。
A. 自由扩散B. 主动运输
C. 协助扩散D. 渗透作用
(5)研究表明,溶酶体中的水解酶少量泄漏到细胞质基质中不会引起细胞损伤,主要原因是___(单选)。
A. 水解酶泄漏后立即被分解
B. 溶酶体能将水解酶吞噬
C. pH较高导致酶活性降低
D. 细胞质基质缺少酶作用的底物
(6)下列关于细胞自噬过程的叙述正确的是___(多选)。
A. 细胞自噬可发生于细胞核中
B. 各细胞器在功能上既独立又相互联系
C. 自噬过程产生的降解产物可被细胞全部重复利用
D. 蛋白质是执行细胞自噬的主要物质
【答案】(1) ①. 磷脂和蛋白质##蛋白质和磷脂 ②. ②④⑤
(2) ①. 乙 ②. 细胞骨架
(3) ①. ①②③ ②. ⑥⑦⑤ (4)B (5)C (6)BD
【解析】
【分析】分析图1可知,细胞内由内质网形成一个杯形结构,衰老的细胞器从杯口进入,杯形结构形成小泡,后其与溶酶体结合,自噬溶酶体内的物质被水解后,产物的去向是排出细胞或在细胞内被利用,溶酶体还可以与细胞膜吞噬细胞外的细菌等形成的吞噬泡融合,水解产物排出细胞外或被细胞内利用。
【小问1详解】
溶酶体是由单层膜构成的囊泡,由高尔基体断裂形成,其膜的主要成分是磷脂和蛋白质;用含32P的培养液培养图1细胞一段时间,细胞中可检测到放射性的物质要含有P元素,①脱氧核糖一种五碳糖,由C、H、O组成,不含P,②磷脂含P元素,③脂肪由C、H、O组成,不含P,④蛋白质由C、H、O、N等元素组成,可能含有P元素,⑤mRNA由C、H、O、N、P元素组成,故细胞中可检测到放射性的物质有②④⑤。
【小问2详解】
据图分析,甲途径表示吞噬消化胞外物质的过程,乙途径表示内质网将衰老线粒体包裹形成的自噬体,与溶酶体形成自噬溶酶体的过程,故图1中属于细胞自噬途径的是乙过程;细胞内细胞器、囊泡等移动与细胞骨架有关,故该过程中,包裹着待降解物质的泡状结构需沿着细胞骨架运到溶酶体并与溶酶体融合。
【小问3详解】
据图1分析,溶酶体可水解衰老的线粒体和胞外细菌,二者含有DNA、RNA、蛋白质、多糖、ATP、脂肪等物质,故其可能含有①蛋白酶②溶菌酶③脂肪酶等多种水解酶;这些水解酶的化学本质为蛋白质,故合成、加工、转运这些水解酶所经过的细胞器依次为⑥核糖体(合成蛋白质)→⑦内质网(加工)→⑤高尔基体(分拣)→断裂形成溶酶体。
【小问4详解】
据图2分析,溶酶体内pH值比溶酶体外低,即H+浓度溶酶体内比溶酶体外高,且消耗ATP,故H+进入溶酶体的运输方式为主动运输,B正确,ACD错误。
故选B。
【小问5详解】
AC、据图2分析可知,溶酶体中的水解酶适宜的pH较溶酶体外(细胞质基质)低,故溶酶体中的水解酶少量泄漏到细胞质基质后由于pH较高导致酶活性降低,从而不会引起细胞损伤,A错误,C正确;
B、溶酶体没有吞噬功能,B错误;
D、细胞质基质中也存在蛋白质、脂肪、ATP等溶酶体水解酶催化的底物,D错误。
故选C。
【小问6详解】
A、据图1分析,细胞自噬发生在细胞质基质中,A错误;
B、细胞自噬需要多种细胞器参与,而各细胞器又有各自的功能,可以说各细胞器在功能上既独立又相互联系,B正确;
C、据图1分析,自噬过程产生的降解产物可被细胞重复利用或者排出细胞,C错误;
D、细胞自噬涉及识别、物质水解,都需要蛋白质参与,故蛋白质是执行细胞自噬的主要物质,D正确。
故选BD。
2. 个体衰老现象与细胞衰老密切相关,表现为细胞器损伤、有害物质累积等。在衰老渐进过程中,细胞自噬水平逐渐降低。
一项以老龄大鼠为研究对象的研究结果显示,适当饮食限制具有一定抗衰老作用。结合本题信息,尝试分析可能的机理___。
【答案】适当饮食限制可以通过减少自由基的产生和积累减少细胞损伤和DNA突变,同时增强细胞自噬水平,分解衰老及损伤的细胞器,延缓细胞的衰老
【解析】
【分析】衰老细胞的特征:
1、细胞内水分减少,细胞萎缩,体积变小,但细胞核体积增大,染色质固缩,染色加深;
2、细胞膜通透性功能改变,物质运输功能降低;
3、细胞色素随着细胞衰老逐渐累积;
4、有些酶的活性降低;
5、呼吸速度减慢,新陈代谢减慢。
【详解】据题干信息可知,细胞衰老表现为细胞器损伤、有害物质累积,同时细胞自噬水平逐渐降低,随着年龄的增长,身体逐渐产生自由基(有害物质),这些自由基可以导致细胞损伤和DNA突变,而适当饮食限制可以通过减少自由基的产生和积累来减轻这些损伤,从而延缓衰老;另外,适当饮食限制可能会增强细胞自噬水平,分解衰老及损伤的细胞器,延缓细胞的衰老。
二、甜菜的生长受到环境因素的影响(23分)
3. 硼(B)是植物正常生长所必需的微量元素。为研究缺硼胁迫对甜菜生长的影响,研究人员选用甜菜“H004”品种进行水培试验,以硼浓度0µml/L(B1)、0.5µml/L(B2)、5µml/L(B3)为缺硼处理,以50µml/L(B4)为正常硼浓度组,于胁迫后21天对甜菜幼苗叶片进行光合性能测定,得到下表结果。
注:凡有一个相同标记字母的即为差异不显著,凡具不同标记字母的即为差异显著
(1)光照条件下,甜菜叶肉细胞内能发生能量转换的膜结构有___(编号选填)。
①类囊体膜②叶绿体外膜③线粒体外膜④线粒体内膜⑤核膜
(2)下列关于甜菜叶绿素的描述正确的是___(多选)。
A. 主要吸收红橙光和蓝紫光
B. 常用95%乙醇提取并分离
C. 分离时叶绿素扩散快于叶黄素
D. 可用分光光度法测定含量
(3)光合作用中能量转变过程的正确排序是:光能→___→___→___(编号选填)。
①三碳糖中的化学能②高能电子③ATP和NADPH中的化学能
(4)甜菜根部细胞吸收硼的过程中消耗的ATP可以由___过程提供(多选)。
A. 糖酵解B. 三羧酸循环
C. 碳反应D. 电子传递链
(5)本实验对照组的硼浓度是___(单选)。
A. 0μml/LB. 0.5μml/LC. 5μml/LD. 50μml/L
(6)与正常硼浓度相比,缺硼胁迫对甜菜产量有怎样的影响?请结合表中数据进行预测并阐述原因___。
甜菜属的野生种甜菜经历了漫长的进化后分化为Patellares进化系、Vulgares进化系和Crllinae进化系。据考证,Vulgares进化系的野生甜菜与现代栽培甜菜有密切亲缘关系。
(7)野生甜菜种间叶片差异较为明显,有锯齿锐裂形叶、箭形叶、心形叶等。对野生甜菜叶片差异的比较,为研究野生甜菜的进化提供了___(单选)。
A. 分子生物学证据B. 细胞生物学证据
C. 胚胎学证据D. 比较解剖学证据
(8)多年前,Vulgares进化系的某种野生甜菜被移植到瑞典栽培,由于当地气候寒冷,最初产量很低,但经过若干年后产量显著提高,其原因可能是___(多选)。
A. 该种甜菜产生了定向变异
B. 寒冷气候对该种甜菜的抗寒性进行了选择
C. 寒冷导致该种甜菜突变加快
D. 该种甜菜种群的基因频率发生了改变
【答案】(1)①④##④①
(2)AD (3) ①. ② ②. ③ ③. ①
(4)ABD (5)D
(6)缺硼胁迫会降低甜菜产量;原因是缺硼处理(BA、BB、BC)的净光合速率均小于对照组(BD),且随硼浓度降低,净光合速率都逐渐降低
(7)D (8)BCD
【解析】
【分析】1、光合作用过程分为光反应和暗反应两个阶段,光反应是产生氧气、ATP和NADPH,同时将光能转变成化学能储存在ATP和NADPH中;暗反应又叫碳反应,分为二氧化碳固定、三碳化合物还原、五碳化合物的再生等过程,二氧化碳与五碳化合物结合形成2个三碳化合物叫二氧化碳固定;三碳化合物还原是三碳化合物被NADPH还原形成糖类等有机物,同时将储存在ATP、NADPH中的化学能转移到糖类等有机物中。
2、据表分析:该实验的自变量是硼浓度水平,因变量是总叶绿素含量、气孔导度、净光合速率;根据表中数据可知,随硼浓度提高,总叶绿素含量、气孔导度、净光合速率都逐渐升高。
【小问1详解】
光照条件下,甜菜叶肉细胞发生能量转化的过程主要为光合作用和有氧呼吸,光合作用中涉及的膜结构为①类囊体膜,有氧呼吸涉及的膜结构为④线粒体内膜,①④正确,②③⑤错误,故选①④。
【小问2详解】
A、叶绿素主要红橙光和蓝紫光,类胡萝卜素主要吸收蓝紫光,A正确;
B、用层析液分离叶绿素,B错误;
C、由于叶黄素在层析液中的溶解度大于叶绿素,故分离时叶绿素扩散慢于叶黄素,C错误;
D、叶绿素对特定波长光吸收量与其含量成正比,故可用分光光度法测定含量,D正确。
故选AD。
小问3详解】
光合作用中能量转变过程为:叶绿素接受光的照射后被激发,释放②高能电子,水的光解造成膜内外质子势能差,而高能的电子沿电子传递链传递时进一步加大了质子势能差,驱动ATP的合成,即将能量转移至③ATP和NADPH中的化学能,ATP和NADPH用于暗反应中三碳酸还原为三碳糖,即将能量转移至①三碳糖中的化学能,故光合作用中能量转变过程的正确排序是:光能→②→③→①。
【小问4详解】
甜菜根部细胞吸收硼的过程为主动运输,主要由有氧呼吸供能,分为糖酵解、三羧酸循环和电子传递链三个过程,而碳反应属于光合作用且消耗ATP,ABD正确,C错误。
故选ABD。
【小问5详解】
据题干信息“研究缺硼胁迫对甜菜生长的影响”可知,实验组为缺硼处理,对照组为正常硼浓度处理,即50µml/L,D正确,ABC错误。
故选D。
【小问6详解】
根据表中数据可知,缺硼处理(B1、B2、B3)后,净光合速率均小于对照组(B4),且随硼浓度降低,净光合速率都逐渐降低,因此与正常硼浓度相比,缺硼胁迫会降低甜菜产量。
【小问7详解】
据题干信息可知,野生甜菜种间叶片差异较为明显,有锯齿锐裂形叶、箭形叶、心形叶等,属于比较解剖学证据,D正确,ABC错误。
故选D。
【小问8详解】
A、变异是不定向的,A错误;
BD、据题干信息可知,Vulgares进化系的某种野生甜菜被移植到瑞典栽培,由于当地气候寒冷,最初产量很低,但经过若干年后产量显著提高,说明具有抗寒性的甜菜被保留下来,寒冷气候对该种甜菜的抗寒性进行了自然选择,使该种甜菜种群的基因频率发生了定向改变,BD正确;
C、寒冷等环境可诱导植物发生基因突变,使突变率提高,故寒冷可能会导致该种甜菜突变加快,C正确。
故选BCD。
三、肝癌的治疗(16分)
4. 肝癌发生于肝癌细胞的恶性增殖。研究发现,正常细胞的分裂存在纺锤体组装检验点SAC,该检验点长期激活会干扰纺锤体组装;KIF20B分子与细胞质分裂密切相关,在肝癌细胞中显著性高表达。肝癌治疗药物MTA主要通过激活SAC发挥作用,而药物shKIF20B能抑制KIF20B基因的表达,相关机理如图所示。
(1)肝癌细胞的分裂方式为___(无丝分裂/有丝分裂/减数分裂)。
(2)细胞⑥中存在的结构有___(多选)。
A. 纺锤丝B. 染色体C. 中心体D. 赤道面
(3)显微镜下观察肝癌细胞,数量最多的是图中的①-⑥中的___(编号选填)。
(4)图中①-⑥中,染色体数目和DNA数目比值一定是1:2的有___(编号选填)。
(5)细胞⑤能发生的生理过程有___(单选)。
A. 核膜、核仁出现
B. 染色体解螺旋成染色质
C. 同源染色体发生联会
D. 中心体移向细胞两极并发出纺锤丝
(6)药物MTA和shKIF20B都能诱导肝癌细胞凋亡而起到治疗作用。下列关于细胞凋亡的选项错误的是___(单选)。
A. 受遗传信息调控B. 会被免疫细胞清除
C. 通常不影响周围健康细胞D. 通常有细胞内容物流出
(7)结合题干信息和图分析,下列关于MTA和shKIF20B抗肝癌机理的描述正确的有___(多选)。
A. MTA能抑制分裂细胞进入中期
B. shKIF20B通过抑制KIF20B基因的表达作用于末期
C. shKIF20B能抑制细胞质分裂
D. MTA和shKIF20B合并使用可能具有更佳的抗肝癌效果
【答案】(1)有丝分裂
(2)ABC (3)④
(4)⑤⑥##⑥⑤ (5)D
(6)D (7)ABCD
【解析】
【分析】分析题图,④为间期,⑤为前期,⑥为中期,①为后期,②为末期,③为分裂产生的两个子细胞(末期结束)。
【小问1详解】
肝癌细胞为真核生物中一般的体细胞,故其分裂方式有丝分裂。
【小问2详解】
图中细胞⑥处于有丝分裂中期,此时染色体形态稳定,数目清晰可数,每条染色体的着丝粒在纺锤丝的牵引下整齐地排列在中央赤道面(不是真实存在),由于是动物细胞,纺锤丝由中心体发出,ABC正确,D错误。
故选ABC。
【小问3详解】
据图可知,④为间期,⑤为前期,⑥为中期,①为后期,②为末期,③为末期结束,由于分裂间期的时间远大于分裂期,故显微镜下观察肝癌细胞,数量最多的是图中的①-⑥中的④。
【小问4详解】
若染色体数目和核DNA数目比值为1:2,则此时一条染色体上含有两条染色单体,故为⑤为前期和⑥为中期。
【小问5详解】
AB、图中细胞⑤处于有丝分裂前期,而核膜、核仁出现,染色体解螺旋成染色质,为有丝分裂末期的生理过程,AB错误;
C、同源染色体发生联会发生在减数分裂,C错误;
D、图中细胞⑤处于有丝分裂前期,此时,染色质开始螺旋成染色体,中心体移向两极并发出纺锤丝形成纺锤体,核膜核仁解体,D正确。
故选D。
【小问6详解】
细胞凋亡是由基因决定的细胞编程序死亡的过程,是生物体正常的生命历程,对生物体是有利的,通常被免疫细胞清除的靶细胞会发生细胞凋亡,由于凋亡的细胞不会有细胞内容物流出,因此不会影响周围正常细胞,D错误,ABC正确。
故选D。
【小问7详解】
据题干信息和题图可知,药物MTA主要通过激活SAC干扰纺锤体组装(前期),能抑制分裂细胞进入中期,药物shKIF20B能抑制KIF20B基因的表达,而KIF20B分子促进细胞质分裂(末期),故二者合并使用可作用不同时期的细胞,可能具有更佳的抗肝癌效果,ABCD正确。
故选ABCD。
四、红细胞增多症(19分)
5. 人体中O2主要由血管中的红细胞运输。红细胞增多症是一种表现为单位容积血液中红细胞数目高于参考值的血液疾病,有多种类型。如与低氧适应有关的继发性红细胞增多症,是由缺氧诱导因子(HIF-1a)在缺氧状态下通过调控促红细胞生长因子(EPO)基因的表达而造成红细胞数目增加的情况,相关机制示意如图,其中甲-丁表示生理过程。
(1)EPO基因所蕴含的遗传信息是___(单选)。
A. 磷酸数量B. 五碳糖种类
C. 碱基序列D. 氨基酸序列
(2)图中过程甲是___,需要的原料有___(编号选填)。
①DNA复制②转录③翻译④氨基酸⑤脱氧核苷三磷酸⑥核糖核苷三磷酸
(3)若过程乙中甲硫氨酰tRNA的反密码子序列为5'-CAU-3',则其识别的密码子序列为5'-___-3'。
(4)促红细胞生长因子(EPO)是由166个氨基酸组成的蛋白质,推测EPO基因至少含有___个碱基(不考虑终止密码子)。
(5)图中过程丙为___(单选)。
A. 细胞分裂B. 细胞分化
C. 细胞伸长D. 细胞生长
(6)下列对过程丙和过程丁的特点叙述,正确的是___(多选)。
A. 过程丙和过程丁均伴随蛋白质合成
B. 过程丙细胞功能改变,过程丁细胞功能不变
C. 过程丙遗传信息改变,过程丁遗传信息不变
D. 过程丙细胞数量不变,过程丁细胞数量改变
(7)运动员们通过高原训练以提升运动机能。据图推测,在高原运动训练者体内可能发生___(编号选填)。
①EPO基因表达增强②红细胞数目升高③EPO分泌减少④EPO基因含量升高
某种原发性红细胞增多症是由细胞内EPO受体基因的第1299—1305位序列缺失导致,如下图所示。患者的EPO受体对EPO高度敏感,使得红细胞生成增加。
(8)结合上图分析,该原发性红细胞增多症的发生是由于___(单选)。
A. 基因重组B. 染色体片段缺失
C. 基因突变D. 染色体片段易位
【答案】(1)C (2) ①. ② ②. ⑥
(3)AUG (4)996 (5)B (6)ABD
(7)①② (8)C
【解析】
【分析】分析题图可知:在缺氧状态下,缺氧诱导因子(HIF-1a)通过调控促红细胞生长因子(EPO)基因的表达而造成红细胞数目增加,图中的甲、乙、丙、丁分别表示转录、翻译、细胞分化、细胞增殖(有丝分裂)。在正常氧状态下,HIF-1a经羟基化修饰后被降解。
【小问1详解】
人体中的促红细胞生长因子(EPO)基因是有遗传效应的DNA片段,其所蕴含的遗传信息是碱基序列,C正确,ABD错误。
故选C。
【小问2详解】
图中过程甲是以EPO基因的一条链为模板合成RNA的②转录过程,需要的原料有⑥核糖核苷三磷酸。
【小问3详解】
过程乙表示翻译。在翻译过程中,组成tRNA的反密码子的碱基能够与组成该tRNA所携带的氨基酸的密码子的碱基互补配对。若过程乙中甲硫氨酰tRNA的反密码子序列为5'-CAU-3',则其识别的密码子序列为5'-AUG-3'。
【小问4详解】
若不考虑终止密码子等因素,在基因指导蛋白质的合成过程中,DNA分子中的碱基数∶mRNA分子中的碱基数∶蛋白质中氨基酸数=6∶3∶1。已知促红细胞生长因子(EPO)是由166个氨基酸组成的蛋白质,推测EPO基因至少含有6×166=996个碱基。
【小问5详解】
图中过程丙表示造血干细胞演变成红细胞的过程,此过程称为细胞分化,B正确,ACD错误。
故选B。
【小问6详解】
A、过程丙为细胞分化,过程丁为造血干细胞通过有丝分裂实现自我更新,因此过程丙和过程丁均伴随蛋白质合成,A正确;
B、过程丙所示的细胞分化会导致细胞功能改变,过程丁所示的有丝分裂没有使细胞功能发生变化,B正确;
C、过程丙所示的细胞分化与过程丁所示的有丝分裂,遗传信息都没有改变,C错误;
D、过程丙所示的细胞分化只是改变了细胞的形态、结构和生理功能,没有改变细胞数量,过程丁所示的有丝分裂使细胞数量发生了改变,D正确。
故选ABD。
【小问7详解】
高原地区空气稀薄,氧气浓度低。运动员们通过高原训练,可以通过提高运动员血管中的红细胞运输氧气的能力而提升对低氧环境的适应能力。据此结合题图显示的信息可推测,在高原运动训练者体内可能发生:①EPO基因表达增强,引起③EPO分泌增加,进而导致②红细胞数目升高,但④EPO基因的含量不会升高,故①②正确。
【小问8详解】
由题意可知:某种原发性红细胞增多症是由细胞内EPO受体基因的第1299—1305位序列的碱基缺失导致的,说明该原发性红细胞增多症的发生是由于基因突变,C正确,ABD错误。
故选C。
五、血红蛋白与β地中海贫血(21分)
6. 组成人体血红蛋白的2条α链(α珠蛋白)和2条非α链(β珠蛋白或γ珠蛋白或δ珠蛋白),如图1,有HbA(α2β2)、HbA2(α2δ2)、HbF(α2γ2)等类型。其中,控制α珠蛋白合成的基因位于16号染色体,控制非α珠蛋白合成的基因都位于11号染色体。β地中海贫血是由β珠蛋白合成缺陷导致的遗传病。
(1)关于血红蛋白的下列叙述正确的是___(多选)。
A. 血红蛋白是由元素C、H、O、N组成的
B. 不同种类的血红蛋白具有不同的空间结构
C. β地中海贫血患者HbA2的含量降低
D. 具有携带氧气的功能
(2)α珠蛋白基因和β珠蛋白基因的遗传___(遵循/不遵循)基因的自由组合定律。
(3)不同发育阶段的人红细胞所含的血红蛋白不同。在某阶段,γ珠蛋白基因(用D表示)表达关闭而β珠蛋白基因表达开启,此过程中DNA甲基转移酶(DNMT)发挥了关键作用,如图2所示。以下与D基因关闭表达相关表述合理的是___(编号选填)。
①DNMT催化D基因甲基化
②D基因甲基化会影响合成γ珠蛋白
③属于转录后水平的调控
④D基因关闭表达属于表观遗传现象
小明因经常出现头晕、乏力等症状去医院检查发现其HbA含量下降、HbA2含量升高。医生怀疑可能患有地中海贫血,于是进一步进行了基因检测,部分检测结果如表1所示。其中HBB是控制β珠蛋白合成基因;杂合突变指一对等位基因中的一个基因出现突变;点突变是指只有一个碱基对发生改变的基因突变。
表1
(4)医生根据检测结果判断小明患有β地中海贫血,根据表1关于不同β地中海贫血型别的介绍,结合表2结果推测,小明目前的症状属于___(单选)。
表2
注:β:正常β基因控制合成的β珠蛋白链正常
β+:β基因突变导致β珠蛋白链合成不足
β0:β基因突变导致不能合成β珠蛋白链
A. 轻型B. 中间型C. 重型D. 无法确定
(5)小明向医生进行了遗传咨询,下列排序正确的是___(单选)。
①再发风险率估计②病情诊断③系谱分析确定遗传方式④提出预防措施
A. ①③②④B. ④③①②
C. ②③①④D. ②①③④
(6)由表2可知,β、β+、β0互为___(等位/非等位)基因,说明基因突变具有___性。
(7)小明夫妻具有相同的基因型,其子女可能有___种基因型,其中属于重型β地中海贫血基因型的概率有___(只考虑控制β珠蛋白合成的基因)。
(8)为避免小明夫妻生出重型β地中海贫血患儿,下列措施有效的是___(编号选填)。
①胎儿染色体分析
②胎儿血红蛋白分析
③胎儿基因检测
④胎儿性别筛选
⑤孕妇服用益气补血的药物
【答案】(1)BD (2)遵循 (3)①②④ (4)A (5)C
(6) ①. 等位 ②. 多方向
(7) ①. 3##三 ②. 1/4
(8)②③##③②
【解析】
【分析】产前诊断是指在胎儿出生前,医生用专门检测手段如羊水检查、B超检查、孕妇血细胞检查以及基因检测等,确定胎儿是否患有某种遗传病或先天性疾病。
小问1详解】
A、血红蛋白含有Fe元素,A错误;
B、不同种类血红蛋白其多肽链组成不同,其空间结构不同,B正确;
C、据题干信息可知,β地中海贫血是由β珠蛋白合成缺陷导致的,患者HbA(α2β2)的含量降低,C错误;
D、血红蛋白与氧气的亲和力较强,具有携带运输氧气的功能,D正确。
故选BD。
【小问2详解】
据题干信息可知,控制α珠蛋白合成的基因位于16号染色体,控制非α珠蛋白合成的基因都位于11号染色体,故β珠蛋白基因在11号染色体上,故二者遵循基因的自由组合定律。
【小问3详解】
据题干信息和题图可知,DNMT为DNA甲基转移酶,可催化D基因的启动子区域发生甲基化,使RNA聚合酶无法识别结合启动转录,是转录前的调控,最终影响D基因的表达(合成γ珠蛋白),而不改变遗传信息,该现象属于表观遗传,①②④正确,③错误。
故选①②④。
【小问4详解】
据表1可知,小明发生了基因HBB(控制β珠蛋白合成的基因)杂合突变,即一对等位基因中的一个基因HBB出现突变,影响了RNA加工,导致β珠蛋白链合成不足,说明其还有一个正常基因,基因型为β0β或β+β,故小明目前的症状属于轻型,A正确,BCD错误。
故选A。
【小问5详解】
遗传咨询的基本程序是:②病情诊断→③系谱分析确定遗传方式→①再发风险率估计→④提出预防措施,即②③①④,C正确,ABD错误。
故选C。
【小问6详解】
由表2可知,β、β+、β0互为等位基因,即复等位基因,β可突变成β+,也可突变成β0,说明基因突变具有多方向性。
【小问7详解】
据题意可知,小明为轻型β地中海贫血症,其基因型为β0β或β+β,若夫妻二人基因型相同为β0β,则子女基因型为β0β0(重型):β0β(轻型):ββ(正常)=1:2:1,共3种基因型,重型β地中海贫血基因型的概率为1/4,若夫妻二人基因型相同为β+β,则子女基因型为β+β+(重型):β+β(轻型):ββ(正常)=1:2:1,共3种基因型,重型β地中海贫血基因型的概率为1/4,故小明夫妻具有相同的基因型,其子女可能有3种基因型,其中属于重型β地中海贫血基因型的概率有1/4。
【小问8详解】
①④由于致病基因位于常染色体(11号染色体)上,且不是染色体异常疾病,故①胎儿染色体分析和④胎儿性别筛选不能判断是否患重型β地中海贫血,β地中海贫血是一种遗传病,①④错误;
②③产前诊断时,可对胎儿血红蛋白分析以确定β珠蛋白链的含量是否正常或者胎儿基因进行检测以确定是否为重型基因型,②③正确;
⑤孕妇服用益气补血的药物并不能改变致病基因的遗传,⑤错误。
故选②③。组别
硼浓度(µml·L-1)
总叶绿素含量(mg·g-1)
气孔导度(mml·m-3·g-1)
净光合速率(µml·m-3·g-1)
B1
0
1.104
87.4b
18.84c
B2
0.5
1.568
93.6b
22.89b
B3
5
1.706
112.7a
26.08a
B4
50
2.196
116.9a
26.27a
检测项目
检测结果
α地中海贫血常见缺失(10种)
未检测到
α地中海贫血常见点突变(12种)
未检测到
β地中海贫血常见缺失(5种)
未检测到
β地中海贫血常见点突变(57种)
基因HBB杂合突变,影响了RNA加工,导致β珠蛋白链合成不足
序号
型别
基因型
临床表现
1
轻型
β0β;β+β
无症状或轻度贫血,能存活至老年
2
中间型
β+β+;β0β+
多于幼童期出现症状,肝脾轻或中度肿大,中度贫血
3
重型
β+β+;β0β+;β0β0
患儿出生无症状,至3-12个月发病,慢性进行性贫血,面色苍白,肝脾肿大,发育不良,治疗能维持至20岁左右
相关试卷
这是一份山东省枣庄市滕州市2023-2024学年高二下学期4月期中生物试题(原卷版+解析版),文件包含山东省枣庄市滕州市2023-2024学年高二下学期4月期中生物试题原卷版docx、山东省枣庄市滕州市2023-2024学年高二下学期4月期中生物试题解析版docx等2份试卷配套教学资源,其中试卷共40页, 欢迎下载使用。
这是一份上海市闵行区第三中学2023-2024学年高一下学期4月期中生物试题(原卷版+解析版),文件包含上海市闵行区第三中学2023-2024学年高一下学期4月期中生物试题原卷版docx、上海市闵行区第三中学2023-2024学年高一下学期4月期中生物试题解析版docx等2份试卷配套教学资源,其中试卷共36页, 欢迎下载使用。
这是一份2024届上海市虹口区高三二模生物试题(原卷版+解析版),文件包含2024届上海市虹口区高三二模生物试题原卷版docx、2024届上海市虹口区高三二模生物试题解析版docx等2份试卷配套教学资源,其中试卷共26页, 欢迎下载使用。