


人教版高中生物必修2学业水平考试验收检测(二)含答案
展开一、选择题(本大题共20小题,每小题3分,共60分。在每小题给出的四个选项中,只有一个选项是最符合题目要求的。)
1.下列物质中,可作为构成动物细胞膜的重要成分,并在人体中参与血液中脂质的运输的是( )
A.血红蛋白 B.糖原
C.胆固醇 D.磷脂
解析:选C 血红蛋白位于红细胞内,不是构成动物细胞膜的重要成分,主要参与运输氧气;细胞膜上没有糖原,糖原是动物体内的储能物质;胆固醇既是构成动物细胞膜的重要成分,还参与血液中脂质的运输;磷脂是构成细胞膜的重要成分,但不参与血液中脂质运输。故选C。
2.下列有关真核细胞与原核细胞的叙述,正确的是( )
A.能进行光合作用的细胞是真核细胞
B.能进行呼吸作用的细胞是原核细胞
C.发菜细胞属于原核细胞
D.有高尔基体的细胞是原核细胞
解析:选C 能进行光合作用的细胞不一定是真核细胞,可能是原核细胞,如蓝细菌,A错误;原核细胞和真核细胞都能进行呼吸作用,B错误;发菜细胞属于原核细胞,C正确;原核细胞不含高尔基体,D错误。
3.能分解衰老、损伤的细胞器,吞噬并杀死侵入细胞的病毒或细菌的细胞器是( )
A.叶绿体 B.线粒体
C.中心体 D.溶酶体
解析:选D 溶酶体内含有多种水解酶,能分解衰老、损伤的细胞器,吞噬并杀死侵入细胞的病毒或细菌。故选D。
4.某些试剂能使生物组织中的有关化合物产生特定的颜色反应,下列试剂、检测物质和颜色反应对应关系错误的是( )
A.斐林试剂—麦芽糖—砖红色
B.苏丹Ⅲ染液—脂肪—橘黄色
C.双缩脲试剂—淀粉酶—蓝色
D.碘液—淀粉—蓝色
解析:选C 斐林试剂可用于检测还原糖,麦芽糖是还原糖,在水浴加热的条件下,溶液的颜色变为砖红色,A正确;脂肪可用苏丹Ⅲ染液检测,呈橘黄色,B正确;双缩脲试剂可用于检测蛋白质,淀粉酶是蛋白质,溶液的颜色变为紫色,C错误;淀粉遇碘变蓝色,D正确。
5.下列关于细胞内ATP的叙述,错误的是( )
A.光合作用与细胞呼吸都能产生ATP
B.ATP是细胞内的一种高能磷酸化合物
C.一分子ATP中含有三个特殊的化学键
D.细胞中绝大多数需要能量的生命活动都是由ATP直接供能
解析:选C 动物形成ATP的途径是呼吸作用,植物形成ATP的途径是光合作用和呼吸作用,A正确;ATP含有两个特殊的化学键,是细胞内的一种高能磷酸化合物,B正确,C错误;ATP是细胞生命活动的直接供能物质,D正确。
6.下列有关“探究酵母菌细胞呼吸的方式”实验的叙述,错误的是( )
A.实验中需控制的无关变量有温度、pH等
B.在探究无氧呼吸的实验中,可用油脂层隔绝O2
C.可通过观察澄清石灰水是否变浑浊来判断酵母菌的呼吸方式
D.在探究有氧呼吸的实验中,可用NaOH溶液除去空气中的CO2
解析:选C 在“探究酵母菌细胞呼吸的方式”实验中,自变量是有无O2存在,可用油脂层隔绝O2,温度、pH等都是无关变量,A、B正确;酵母菌有氧呼吸和无氧呼吸都产生CO2,不能通过观察澄清石灰水是否变混浊来判断酵母菌的呼吸方式,C错误;在探究有氧呼吸的实验中,可用NaOH溶液除去空气中的CO2,以防止对实验结果产生影响,D正确。
7.绝大多数酶被胰蛋白酶处理后都会失去催化功能,这说明( )
A.酶是由活细胞产生的
B.酶是生物催化剂
C.绝大多数酶的化学本质是蛋白质
D.酶的基本组成单位是多肽
解析:选C 胰蛋白酶能够使蛋白质水解,绝大多数酶被胰蛋白酶处理后都会失去催化功能,说明绝大多数酶的化学本质是蛋白质。故选C。
8.下列关于细胞衰老与凋亡的叙述,正确的是( )
A.衰老的生物体中,细胞都处于衰老状态
B.细胞凋亡是由细胞内的遗传物质所控制的
C.细胞坏死是细胞凋亡的同义词
D.被病原体感染的细胞的清除是细胞坏死
解析:选B 衰老的生物体中,细胞并不都处于衰老状态,A错误;细胞凋亡是由细胞内的遗传物质所控制的,B正确;细胞凋亡是由基因决定的细胞自动结束生命的过程,而细胞坏死是由外界不利因素引起的细胞非正常死亡,C错误;被病原体感染的细胞的清除是细胞凋亡,D错误。
9.减数分裂与有丝分裂相比,其特有的现象是( )
A.同源染色体联会
B.DNA复制
C.染色体的着丝粒分裂
D.染色体的着丝粒排列在赤道板上
解析:选A 同源染色体的联会只发生在减数分裂过程中,减数分裂和有丝分裂过程中都有DNA的复制、染色体的着丝粒排列在赤道板上、着丝粒分裂的现象。故选A。
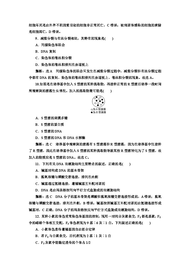
10.如图是在培养基中加入S型菌的某种提取物,再接种正常的R型菌后培养一段时间所观察到的菌落生长情况。加入的提取物最可能是( )
A.S型菌的荚膜多糖
B.S型菌的蛋白质
C.S型菌的DNA
D.S型菌的DNA和DNA水解酶
解析:选C 培养基中观察到的菌落有S型菌落和R型菌落,因为在培养基中仅接种了R型菌,因此在培养基中加入S型菌的某种提取物导致某些R型菌转化为了S型菌,故加入的物质应是S型菌的DNA。故选C。
11.下列有关DNA双螺旋结构主要特点的叙述,正确的是( )
A.碱基对构成DNA的基本骨架
B.脱氧核糖与磷酸交替连接,排列在内侧
C.碱基通过氢键连接,遵循碱基互补配对原则
D.DNA是由两条链按同向平行方式盘旋成的双螺旋结构
解析:选C DNA分子的基本骨架是磷酸和脱氧核糖交替连接形成的,A错误;脱氧核糖与磷酸交替连接,排列在外侧,B错误;碱基按照碱基互补配对原则由氢键连接形成碱基对,C正确;DNA分子的两条链按反向平行方式盘旋成双螺旋结构,D错误。
12.某种小鼠的体色受常染色体基因的控制,现用一对纯合灰鼠杂交,F1都是黑鼠,F1中的雌雄个体相互交配,F2体色表现为9黑∶6灰∶1白。下列叙述正确的是( )
A.小鼠体色遗传遵循基因自由组合定律
B.若F1与白鼠杂交,后代表现为2黑∶1灰∶1白
C.F2灰鼠中能稳定遗传的个体占1/2
D.F2黑鼠有两种基因型
解析:选A F2体色表现为9黑∶6灰∶1白,是“9∶3∶3∶1”的变式,这说明小鼠的毛色受两对等位基因的控制,遵循基因自由组合定律,A正确;控制小鼠体色的基因用A(a)、B(b)表示,若F1黑鼠(AaBb)与白鼠(aabb)杂交,后代基因型为AaBb、Aabb、aaBb、aabb,所以表现为1黑∶2灰∶1白,B错误;F2灰鼠的基因型有AAbb、Aabb、aaBB、aaBb,比例为1∶2∶1∶2,能稳定遗传的个体占1/3,C错误;F2黑鼠有四种基因型,分别是AABB、AABb、AaBB、AaBb,D错误。
13.下面关于基因、蛋白质和性状三者之间关系的叙述,错误的是( )
A.基因控制性状是通过控制蛋白质的合成来实现的
B.蛋白质的结构可以直接影响性状
C.生物体的性状完全由基因控制
D.蛋白质的功能可以影响性状
解析:选C 蛋白质是生命活动的主要体现者,所以基因控制性状是通过控制蛋白质的合成来实现的,A正确;由于蛋白质的结构可以直接影响性状,所以基因可以通过控制蛋白质的结构直接控制生物体的性状,B正确;生物体的性状由基因和环境共同决定,C错误;基因可以通过控制酶的合成来控制代谢过程,进而控制生物体的性状,所以蛋白质的功能可以影响性状,D正确。
14.如果女性红绿色盲基因的携带者和一个色觉正常的男性结婚,在他们的后代中,儿子患红绿色盲的概率为( )
A.1/4 B.1/2
C.1/8 D.1/16
解析:选B 由于红绿色盲是一种伴X染色体隐性遗传病(设相关基因为B、b),女性携带者的基因型为XBXb,正常男性的基因型为XBY。他们结婚,生育的儿子基因型有XBY和XbY,所以在他们的后代中,儿子患红绿色盲的概率为1/2。故选B。
15.如图是高等动物体内细胞分裂的一组图像,下列相关叙述错误的是( )
A.动物睾丸中可能同时出现①②③④
B.具有同源染色体的细胞有①②③
C.进行有丝分裂的细胞为①和③
D.④只能表示次级精母细胞
解析:选D 睾丸中的精原细胞既可进行有丝分裂,也可进行减数分裂,因此睾丸中可能同时出现①②③④,A正确;具有同源染色体的细胞有①②③,B正确;进行有丝分裂的细胞为①和③,C正确;④处于减数分裂Ⅱ后期,且细胞质均等分裂,可表示次级精母细胞或第一极体,D错误。
16.下图是DNA复制示意图,下列相关叙述错误的是( )
A.甲表示解旋酶,其功能是使碱基对的氢键断开
B.乙表示DNA聚合酶,在5′端连接脱氧核苷酸
C.两条子链在DNA复制过程中,延伸方向相同
D.DNA分子复制过程是边解旋边复制
解析:选B 甲表示解旋酶,其功能是使碱基对的氢键断开,A正确;乙表示DNA聚合酶,在3′端连接脱氧核苷酸,B错误;两条子链在DNA复制过程中,延伸方向都是由5′→3′,C正确;DNA分子复制过程是边解旋边复制,D正确。
17.两个黄色圆粒豌豆品种杂交,共得到1 000粒种子,其中752粒为黄色圆粒,248粒为黄色皱粒,则该杂交组合的基因型可能为( )
A.YYRR×YYRr B.YyRr×YyRr
C.YyRR×YYRr D.YYRr×YyRr
解析:选D 两个黄色圆粒豌豆品种杂交,只看黄色和绿色这对相对性状,后代均为黄色,说明亲本的基因型组合为YY×YY或YY×Yy;只看圆粒和皱粒这对相对性状,后代中圆粒∶皱粒=3∶1,说明亲本均为杂合子,即亲本的基因型均为Rr。综合以上可知,亲本的基因型组合为YYRr×YYRr或YyRr×YYRr。故选D。
18.下列不能说明生物存在共同祖先的生物进化证据的是( )
A.越古老地层中出现的生物化石就越低等、越简单
B.人和脊椎动物在胚胎发育早期有彼此相似的阶段
C.人和其他脊椎动物一些器官、系统形态结构相似
D.细胞色素c在各种生物细胞普遍存在且氨基酸序列相似
解析:选A 越古老地层中出现的生物化石就越低等、越简单,说明生物进化的方向是由简单到复杂,不能说明生物由共同祖先进化而来;人和脊椎动物在胚胎发育早期有彼此相似的阶段,人和其他脊椎动物一些器官、系统形态结构相似,细胞色素c在各种生物细胞普遍存在且氨基酸序列相似,都反映了生物具有共同特点,说明生物由共同祖先进化而来。故选A。
19.科学家将萤火虫的荧光基因转入烟草细胞,培养出了能发光的烟草植株,下列相关叙述错误的是( )
A.该烟草植株细胞内合成了荧光素
B.萤火虫与烟草共用一套遗传密码
C.萤火虫与烟草的遗传信息基本相同
D.萤火虫和该烟草植株发光都需要ATP供能
解析:选C 由于培养出了能发光的烟草植株,所以该烟草植株细胞内合成了荧光素,A正确;萤火虫的荧光基因能在烟草细胞中合成荧光素,说明萤火虫与烟草共用一套遗传密码,B正确;萤火虫和烟草的遗传信息不同,C错误;萤火虫和该烟草植株中的荧光素发光都需要ATP供能,D正确。
20.如图所示,成熟miRNA是一类小分子单链RNA,通过与mRNA上特定的序列结合形成双链,导致某些基因不能完成正常表达,从而调节细胞增殖、分化、凋亡和代谢。下列有关说法错误的是( )
A.每种成熟miRNA只能与1种mRNA结合
B.成熟miRNA与mRNA的结合遵循碱基互补配对原则
C.成熟miRNA与mRNA的结合可能会抑制mRNA翻译出蛋白质
D.成熟miRNA在癌症的诊断与治疗中将会有广阔的应用前景
解析:选A 由题干信息“成熟miRNA是一类小分子单链RNA,通过与mRNA上特定的序列结合形成双链”,说明只要该mRNA上有这种序列,成熟miRNA就能与之结合,因此每种成熟miRNA可以与多种mRNA结合,A错误;成熟miRNA与mRNA的结合遵循碱基互补配对原则,B正确;成熟miRNA可与特定的mRNA结合形成双链,导致mRNA不能翻译蛋白质,C正确;成熟miRNA与mRNA的结合可能会抑制mRNA翻译,因此其在癌症的诊断和治疗中将会有广阔的应用前景,D正确。
二、非选择题(本大题共3小题,共40分)
21.(12分)如图为细胞的生物膜系统概念图,A~G为结构名称,①②代表分泌蛋白的转移途径。请据图回答下列问题:
(1)生物膜的组成成分相似,都主要由____________组成,但功能各有不同,从组成成分上分析,其主要原因是________________________________。
(2)衰老的细胞中,A的面积将变________,B的__________发生改变,使____________降低。
(3)结构D出现功能异常后,可能被E分解,结构E除具有此类功能外,还具有______________________________________的功能。
(4)科学家常用________法来研究分泌蛋白的合成和分泌过程。通过图中①②过程可以实现膜成分的更新,这依赖于生物膜具有____________的特点。
答案:(1)磷脂和蛋白质 蛋白质的种类和数量不同
(2)大 通透性 物质运输功能 (3)吞噬并杀死侵入细胞的病毒或病菌 (4)同位素标记 (一定的)流动性
22.(14分)如图1表示高等植物细胞的某些生理过程,图2表示绿色植物某生物膜结构及其上发生的部分生理过程。请据图回答下列问题:
(1)图1中②进行的场所是______________,⑥过程中,CO2与________结合生成C3。
(2)图1中,需消耗ATP的过程是______,过程______发生在图2所代表的生物膜上。(均填图中数字)
(3)图1①~⑥过程中,O2参加反应的是______________;如果适当增加CO2的浓度(光照强度不变),那么短时间内叶绿体中C3的含量____________(填“增加”“减少”或“不变”);请写出在叶绿体中进行的光合作用反应式______________________________________。
解析:(1)图1中②表示有氧呼吸第二阶段,发生的场所是线粒体基质;⑥表示光合作用暗反应阶段CO2的固定过程,该过程中CO2与C5结合后形成C3。(2)图1中消耗ATP的过程是光合作用暗反应阶段C3的还原过程(⑤),光反应阶段(④)可以发生在图2的类囊体薄膜上。(3)图1中O2参与有氧呼吸的第三阶段(③);如果适当增加CO2的浓度(光照强度不变),CO2的固定增强,C3的生成增多,短时间内其去路不变,最终导致C3的含量增加;光合作用的化学反应式可概括为CO2+H2Oeq \(――→,\s\up7(光能),\s\d5(叶绿体))(CH2O)+O2。
答案:(1)线粒体基质 C5 (2)⑤ ④ (3)③ 增加 CO2+H2Oeq \(――→,\s\up7(光能),\s\d5(叶绿体))(CH2O)+O2
23.(14分)南瓜的果实形状有球形、扁形和长形三种,受两对等位基因A、a和B、b控制。 现将两纯种球形果实的南瓜进行杂交,结果如图,请回答下列问题:
(1)两对等位基因A、a和B、b位于________对同源染色体上。根据F2表型及比例判断,南瓜果实形状的遗传遵循______________。
(2)当基因________存在时,就表现为扁形果实。F2球形南瓜中纯合子的基因型是____________。
(3)另选两种表型不同的亲本进行上述的杂交实验,得到F1和 F2的性状表现及比例与图中结果相同,推断这两个亲本的表型为______________,基因型为_____________。
(4)若两株球形果实南瓜植株杂交后代的表型及比例为扁形果实∶球形果实=1∶1,则亲本的基因型为____________________________________________________________。
(5)若图中F2球形果实南瓜自交,后代的表型及比例为________________。若用图中F1进行测交,请用遗传图解形式表示出来。
答案:(1)两 基因自由组合定律 (2)A、B AAbb、aaBB
(3)扁形南瓜、长形南瓜 AABB、aabb (4)aaBB×Aabb、aaBb×AAbb (5)球形果实∶长形果实=5∶1 遗传图解如图所示
人教版高中生物必修2学业水平考试验收评价(三)含答案: 这是一份人教版高中生物必修2学业水平考试验收评价(三)含答案,共8页。试卷主要包含了选择题,非选择题等内容,欢迎下载使用。
人教版高中生物必修2学业水平考试验收评价(二)含答案: 这是一份人教版高中生物必修2学业水平考试验收评价(二)含答案,共8页。试卷主要包含了选择题,非选择题等内容,欢迎下载使用。
人教版高中生物必修2学业水平考试验收评价(一)含答案: 这是一份人教版高中生物必修2学业水平考试验收评价(一)含答案,共9页。试卷主要包含了选择题,非选择题等内容,欢迎下载使用。