


人教版高中生物必修2学业水平考试验收检测(一)含答案
展开一、选择题(本大题共20小题,每小题3分,共60分。在每小题给出的四个选项中,只有一个选项是最符合题目要求的。)
1.变形虫细胞中,有双层膜结构的一组细胞结构是( )
A.线粒体和叶绿体B.线粒体和高尔基体
C.中心体和细胞核 D.线粒体和细胞核
解析:选A 变形虫为动物,不含叶绿体;高尔基体为单层膜结构,中心体无膜结构;线粒体和细胞核都为双层膜结构,可存在于变形细胞中,故选D。
2.人的肤色正常与白化由一对等位基因A和a控制。一对正常夫妇生了一个患白化病的女孩,该夫妇再生一个正常男孩的概率是( )
A.1/2 B.3/4
C.1/8 D.3/8
解析:选D 根据题意分析可知,一对表现正常的夫妇,生了一个患白化病的女儿,说明白化病是常染色体隐性遗传病,这对表现正常的夫妇都是杂合子。因此,这对夫妇再生一个正常男孩的概率是3/4×1/2=3/8。
3.下列叙述不属于衰老细胞的特征的是( )
A.多种酶的活性降低
B.细胞膜的通透性改变
C.细胞内的水分减少
D.细胞膜表面糖蛋白减少
解析:选D 衰老细胞内多种酶的活性降低,细胞新陈代谢减慢;衰老细胞的细胞膜通透性功能改变,物质运输功能降低;细胞衰老后,细胞内水分减少,细胞萎缩,体积变小;细胞膜表面糖蛋白减少是癌细胞的特征,而不是衰老细胞的特征。故选D。
4.科学家研究发现,向刚刚失去收缩功能的离体肌肉上滴葡萄糖溶液,肌肉不收缩;向同一条肌肉上滴ATP溶液,肌肉很快就发生明显的收缩现象。这种现象说明( )
A.葡萄糖是生物体生命活动的能源物质
B.ATP是生物体生命活动的能源物质
C.葡萄糖是生物体生命活动的直接能源物质
D.ATP是生物体生命活动的直接能源物质
解析:选D 向刚刚失去收缩功能的离体肌肉上滴葡萄糖溶液,肌肉不收缩,说明葡萄糖不能为生物体的生命活动直接提供能量;向同一条肌肉上滴ATP溶液,肌肉很快就发生明显的收缩现象,说明ATP为生物体的生命活动直接提供能量。故选D。
5.下列关于密码子和反密码子位置的叙述,正确的是( )
A.密码子位于DNA上
B.密码子位于mRNA上
C.反密码子位于rRNA上
D.反密码子位于mRNA上
解析:选B 密码子位于mRNA上,A错误,B正确;反密码子位于tRNA上,C、D错误。
6.下列物质出入细胞过程中,需要消耗ATP的是( )
A.甘油进入人体皮肤细胞
B.葡萄糖通过协助扩散进入红细胞
C.无机盐离子逆浓度梯度转运至根细胞内
D.质壁分离过程中水分子进出洋葱表皮细胞
解析:选C 甘油进入人体皮肤细胞属于自由扩散,不消耗ATP;协助扩散需要载体蛋白的协助,不需要消耗ATP;无机盐离子逆浓度梯度转运至根细胞内属于主动运输,需要消耗ATP;质壁分离过程中水分子进出细胞属于自由扩散,不消耗ATP。
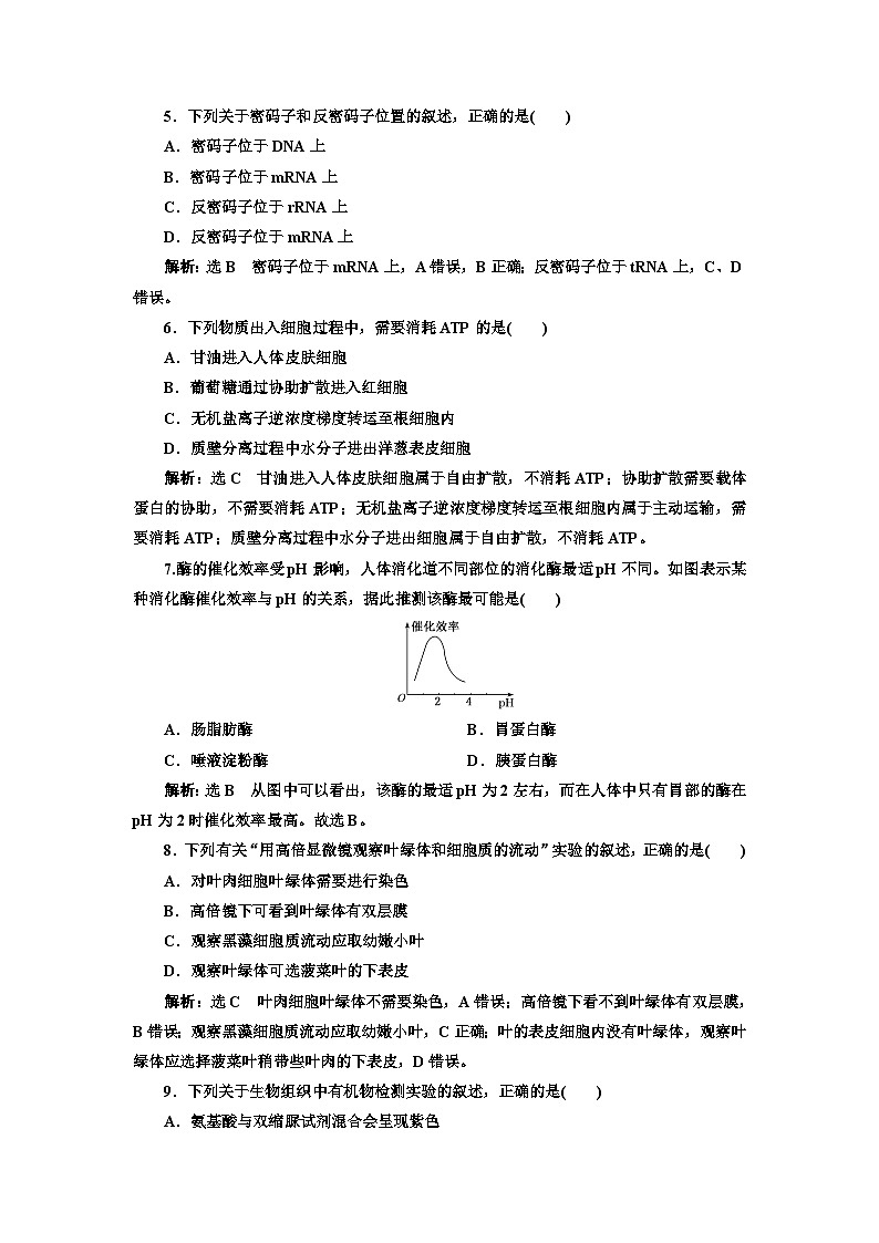
7.酶的催化效率受pH影响,人体消化道不同部位的消化酶最适pH不同。如图表示某种消化酶催化效率与pH的关系,据此推测该酶最可能是( )
A.肠脂肪酶 B.胃蛋白酶
C.唾液淀粉酶 D.胰蛋白酶
解析:选B 从图中可以看出,该酶的最适pH为2左右,而在人体中只有胃部的酶在pH为2时催化效率最高。故选B。
8.下列有关“用高倍显微镜观察叶绿体和细胞质的流动”实验的叙述,正确的是( )
A.对叶肉细胞叶绿体需要进行染色
B.高倍镜下可看到叶绿体有双层膜
C.观察黑藻细胞质流动应取幼嫩小叶
D.观察叶绿体可选菠菜叶的下表皮
解析:选C 叶肉细胞叶绿体不需要染色,A错误;高倍镜下看不到叶绿体有双层膜,B错误;观察黑藻细胞质流动应取幼嫩小叶,C正确;叶的表皮细胞内没有叶绿体,观察叶绿体应选择菠菜叶稍带些叶肉的下表皮,D错误。
9.下列关于生物组织中有机物检测实验的叙述,正确的是( )
A.氨基酸与双缩脲试剂混合会呈现紫色
B.植物细胞中的淀粉、蔗糖等多糖均可用碘液检测
C.新榨梨汁中加入斐林试剂不需要加热就会出现砖红色沉淀
D.观察花生子叶细胞中被染成橘黄色的脂肪颗粒需要使用显微镜
解析:选D 蛋白质或多肽与双缩脲试剂发生作用,产生紫色反应,其实质是肽键与试剂的反应,氨基酸不含肽键,不会产生紫色反应,A错误;植物细胞中的淀粉遇碘液呈蓝色,蔗糖不是多糖,不能用碘液检测,B错误;还原糖与斐林试剂在水浴加热的条件下产生砖红色沉淀,C错误;脂肪可以被苏丹Ⅲ染液染成橘黄色,使用酒精洗去浮色以后在显微镜下观察,可以看到橘黄色的脂肪颗粒,D正确。
10.在胰岛B细胞中,与合成和分泌胰岛素密切相关的一组细胞器是( )
A.线粒体、液泡、高尔基体、内质网
B.核糖体、内质网、溶酶体、高尔基体
C.核糖体、内质网、高尔基体、线粒体
D.内质网、核糖体、高尔基体、中心体
解析:选C 胰岛B细胞属于动物细胞,不含液泡,A错误;溶酶体具有水解酶,能分解衰老和损伤的细胞器,与胰岛素的合成无关,B错误;与胰岛素的合成和运输相关的细胞器有核糖体、内质网、高尔基体和线粒体,C正确;中心体与细胞的分裂有关,与胰岛素的合成无关,D错误。
11.关于基因、染色体与性状之间关系的叙述,错误的是( )
A.性状是基因和环境共同作用的结果
B.一条染色体上有多个基因
C.基因与性状之间都是一一对应的关系
D.基因多样性决定了生物性状的多样性
解析:选C 性状是由基因控制的,也受环境影响,A正确;基因通常是具有遗传效应的DNA片段,一条染色体上含有许多个基因,B正确;基因与性状之间并非一一对应的关系,有些性状由多对等位基因控制,C错误;基因多样性决定了性状的多样性,D正确。
12.如图是一个DNA分子的片段,下列有关叙述错误的是( )
A.图中②代表氢键
B.DNA是规则的双螺旋结构
C.图中①代表腺嘌呤(A)
D.该DNA中含有4种脱氧核苷酸
解析:选C 据图可知,②代表氢键,A正确;DNA是规则的双螺旋结构,B正确;根据碱基互补配对原则可知,图中①代表鸟嘌呤,C错误;由图可知,该DNA中含有4种脱氧核苷酸,D正确。
13.下列关于生物进化的叙述,正确的是( )
A.个体是生物进化的基本单位
B.新物种的形成一定要经过地理隔离
C.生物进化的实质是种群基因频率的改变
D.定向的基因重组为生物进化提供了原材料
解析:选C 种群是生物进化的基本单位,A错误;新物种的形成一定要经过生殖隔离,B错误;生物进化的实质是种群基因频率的改变,C正确;变异(包括突变和基因重组)是不定向的,D错误。
14.下列关于遗传物质的说法,其中错误的是( )
①真核生物的遗传物质是DNA
②细胞核中的遗传物质是DNA
③原核生物的遗传物质是RNA
④T2噬菌体的遗传物质是RNA
⑤甲型H7N9流感病毒的遗传物质是DNA或RNA
A.①②③ B.②③④
C.②④⑤ D.③④⑤
解析:选D 细胞生物的遗传物质是DNA,不管是真核生物还是原核生物,遗传物质都是DNA,①正确,③错误;细胞核中的染色体由DNA和蛋白质组成,遗传物质是DNA,②正确;T2噬菌体的遗传物质是DNA,④错误;甲型H7N9流感病毒的遗传物质是RNA,⑤错误。
15.科学家研究了小鼠的睡眠模式,发现Sik3基因突变导致小鼠睡眠需求增加,Nalcn基因突变会导致小鼠的睡眠时间缩短。下列叙述错误的是( )
A.这两种基因突变都是随机不定向的
B.基因突变时DNA分子结构发生改变
C.Nalcn基因突变导致小鼠“嗜睡”
D.该项研究成果有助于研究人类睡眠机理
解析:选C 基因突变具有随机性和不定向性,A正确;基因突变是指基因中碱基对的增添、缺失或替换,从而导致DNA分子结构发生改变,B正确;Nalcn基因突变会导致小鼠的睡眠时间缩短,而Sik3基因突变导致小鼠睡眠需求增加,说明Sik3基因突变导致小鼠“嗜睡”,C错误;不同基因发生基因突变会导致睡眠时间改变,说明该项研究成果有助于研究人类睡眠机理,D正确。
16.如图是果蝇体细胞染色体组成示意图,下列叙述正确的是( )
A.在减数分裂时7和8不能正常联会
B.果蝇精子中染色体数有4条、2对
C.此细胞减数分裂产生两种类型的配子
D.在有丝分裂后期1、2彼此分离
解析:选C 7、8是一对性染色体,在减数分裂时7和8能正常联会,A错误;果蝇精子中不存在同源染色体,染色体数不能说2对,B错误;减数分裂时,一个次级精母细胞产生两个染色体组成相同的精子,图中细胞可产生两种次级精母细胞,故此细胞减数分裂产生两种类型的精子,C正确;有丝分裂过程不存在同源染色体的分离,D错误。
17.蓝细菌在光合作用中以H2O作为供氢体,而光合细菌则以H2S作为供氢体进行光合作用。下列叙述错误的是( )
A.二者的光合色素均分布在类囊体的薄膜上
B.二者的拟核中均含有一个环状的DNA分子
C.二者均在核糖体上合成光合作用所需的酶
D.蓝细菌进行光合作用产生O2,但光合细菌不产生O2
解析:选A 蓝细菌和光合细菌都属于原核生物,无叶绿体,故无类囊体薄膜,A错误;蓝细菌和光合细菌都是原核生物,有拟核,拟核中分布的是环状的DNA,B正确;蓝细菌和光合细菌都有核糖体,它们进行光合作用所需的酶都是在核糖体上合成的,C正确;蓝细菌进行光合作用可以产生O2,但光合细菌以H2S作为供氢体进行光合作用,无法产生O2,D正确。
18.如图为生物体内葡萄糖分解代谢过程的图解。下列有关说法正确的是( )
A.葡萄糖在线粒体中经过程①②彻底氧化分解,释放大量能量
B.无氧呼吸时,过程①产生的[H]在过程③或④中不断积累
C.人的成熟红细胞内可发生的是过程①④
D.无氧呼吸中大部分的能量以热能形式散失掉,所以产生的ATP量远小于有氧呼吸
解析:选C 葡萄糖需在细胞质基质中水解为丙酮酸,才可进入线粒体继续氧化分解,A错误;无氧呼吸中产生的[H]在③或④过程中被消耗,不会积累,B错误;人体的成熟红细胞没有线粒体,只能进行产生乳酸的无氧呼吸(过程①④),C正确;无氧呼吸比有氧呼吸释放能量少,是因为无氧呼吸有机物没有彻底氧化分解,大部分能量存留在酒精或乳酸中,D错误。
19.(2023·北京高考)纯合亲本白眼长翅和红眼残翅果蝇进行杂交,结果如图。F2中每种表型都有雌、雄个体。根据杂交结果,下列推测错误的是( )
A.控制两对相对性状的基因都位于X染色体上
B.F1雌果蝇只有一种基因型
C.F2白眼残翅果蝇间交配,子代表型不变
D.上述杂交结果符合自由组合定律
解析:选A 白眼雌果蝇与红眼雄果蝇杂交,产生的F1中白眼均为雄性,红眼均为雌性,说明性状表现与性别有关,且控制眼色的基因位于X染色体上,同时说明红眼对白眼为显性;另一对相对性状的果蝇杂交,无论雌雄均表现为长翅,说明长翅对残翅为显性,F2中无论雌雄均表现为长翅∶残翅=3∶1,说明控制果蝇翅形的基因位于常染色体上,A错误。若控制长翅和残翅的基因用A/a表示,控制眼色的基因用B/b表示,则亲本的基因型可表示为AAXbXb、aaXBY,二者杂交产生的F1中雌性个体的基因型为AaXBXb,雄性个体的基因型为AaXbY,则F2白眼残翅果蝇的基因型为aaXbXb、aaXbY,这些雌雄果蝇交配的结果依然为白眼残翅,即子代表型不变,B、C正确。根据上述分析可知,控制眼色的基因位于X染色体上,控制翅型的基因位于常染色体上,可见,上述杂交结果符合自由组合定律,D正确。
20.下图是两个家庭的红绿色盲遗传系谱图,7号和Ⅶ号的红绿色盲基因分别来自( )
A.1号和Ⅰ号 B.2号和Ⅱ号
C.4号和Ⅲ号 D.4号和Ⅳ号
解析:选C 7号的色盲基因一定来自其母亲6号,6号的父母正常,其母亲4号为携带者,则6号的色盲基因来自其母亲4号;Ⅶ号色盲基因一定来自其母亲Ⅵ号,Ⅵ号的父亲患病,一定会传给Ⅵ号色盲基因,则Ⅶ号色盲基因来自Ⅲ号。故选C。
二、非选择题(本大题共3小题,共40分)
21.(12分)如图为某高等植物细胞亚显微结构模式图。据图回答问题(请在方括号内填写有关结构的标号,在横线上填写相应的结构):
(1)图中所示细胞与大肠杆菌细胞在结构上最主要的区别是前者具有__________________;与该图所示细胞相比,低等植物细胞还应该含有的细胞器为________。
(2)该细胞在细胞周期中发生消失和重现且具有双层膜的膜结构为________,其上有多个[⑨]________,是某些大分子的运输通道。
(3)水果的酸、甜、涩和花瓣的姹紫嫣红都与[ ]______中的物质有关;该细胞若被放置在0.3 g/mL的蔗糖溶液中,一段时间后会发生____________现象。
(4)该细胞中合成蛋白质的细胞器是[ ]________,该细胞器是由______________________________组成的。在黑暗和无氧的条件下,该细胞产生ATP的部位是[⑪]______________。
(5)该细胞中与能量转化有关的两种细胞器是[ ]和[ ]。
解析:(1)图示细胞具有核膜,为真核细胞,图中所示细胞与大肠杆菌细胞(原核细胞)在结构上最主要的区别是前者具有以核膜为界限的细胞核。与该图所示细胞相比,低等植物细胞还应该含有的细胞器为中心体。(2)核膜在细胞有丝分裂前期消失,末期重现;核膜上有多个核孔,核孔是某些大分子的运输通道。(3)水果的酸、甜、涩和花瓣的姹紫嫣红都与液泡中的色素有关,该细胞具有大液泡,为成熟的植物细胞,若被放置在0.3 g/mL的蔗糖溶液中,一段时间后会发生质壁分离。
(4)该细胞中合成蛋白质的细胞器是核糖体(③),该细胞器是由蛋白质和RNA(或rRNA)组成的。在黑暗条件下,细胞只进行呼吸作用,无氧的条件下细胞只进行无氧呼吸,因此在黑暗和无氧条件下该细胞产生ATP的部位是细胞质基质。(5)植物细胞中与能量转化密切相关的两种细胞器是线粒体(④)和叶绿体(⑩)。
答案:(1)以核膜为界限的细胞核 中心体
(2)核膜 核孔 (3)② 液泡 质壁分离
(4)③ 核糖体 蛋白质和RNA(或rRNA) 细胞质基质 (5)④ ⑩
22.(14分)下图是光合作用过程图解。回答下面的问题:
(1)写出①②③所表示的物质:①_______;②_______;③________。
(2)A阶段为______________阶段,在______________________进行,为B阶段的进行提供________。
(3)物质⑤是________________,若CO2浓度保持不变,其他条件不变,突然停止光照,短时间内细胞中的⑥含量将__________。
(4)植物光合作用强度受多种环境因素的影响。当阴雨连绵、光照不足时,温室温度应适当________,目的是____________________________________。为提高冬季蔬菜大棚的蔬菜产量,菜农常向大棚内施加有机肥以增加__________和__________的供应。
解析:(1)①②③都是光合作用光反应的生成物,分别表示O2、NADPH和ATP。(2)A阶段为光反应阶段,在叶绿体类囊体薄膜中进行,B阶段是暗反应阶段,光反应为暗反应阶段的进行提供NADPH和ATP。(3)物质⑤是三碳化合物(C3),⑥是五碳化合物(C5),五碳化合物和CO2结合形成三碳化合物,三碳化合物利用光反应提供的ATP和NADPH可转化为五碳化合物。突然停止光照,光反应形成的ATP和NADPH减少,短时间内细胞中的五碳化合物的含量将降低。(4)植物光合作用强度受多种环境因素的影响。当阴雨连绵、光照不足时,温室温度应适当降低,目的是降低农作物的呼吸作用。为提高冬季蔬菜大棚的蔬菜产量,菜农常向大棚内施加有机肥,有机肥中的有机物在微生物作用下分解,一方面可以增加大棚内CO2含量,另一方面可增加土壤中矿质元素的供应。
答案:(1)O2 NADPH ATP(后两空位置可颠倒)
(2)光反应 叶绿体类囊体薄膜 NADPH和ATP
(3)三碳化合物(C3) 降低
(4)降低 降低农作物的呼吸作用 CO2 矿质元素
23.(14分)(1)在孟德尔的豌豆杂交实验中,纯合的黄色圆粒(YYRR)与绿色皱粒(yyrr)豌豆杂交,F1测交出现1∶1∶1∶1的分离比,这是因为在亲本中控制这两对相对性状的两对等位基因位于__________________上,在形成配子时非等位基因____________,在受精时雌雄配子______________。某生物兴趣小组用灰身长翅(BBVV)与黑身残翅(bbvv)的果蝇杂交,将F1中雌果蝇与黑身残翅雄果蝇进行测交,子代出现四种表型,比例不为1∶1∶1∶1,说明F1中雌果蝇产生了________种配子。实验结果不符合基因的自由组合定律,原因可能是这两对等位基因不满足该定律“________________________________”这一基本条件。
(2)研究发现r基因的碱基序列比R基因多了800个碱基对,使得r基因编码的蛋白质无酶活性,这一事实说明基因是通过________________________,进而控制生物体性状的。
解析:(1)测交可用来鉴定某一个体的基因型和它产生的配子类型及其比例,纯合的黄色圆粒(YYRR)与绿色皱粒(yyrr)豌豆杂交,F1测交出现1∶1∶1∶1的性状分离比,说明两对基因独立遗传(位于非同源染色体上),形成配子时非等位基因自由组合,在受精时雌雄配子随机结合。基因的自由组合定律的实质是在形成配子时非同源染色体上的非等位基因自由组合,某生物兴趣小组用灰身长翅(BBVV)与黑身残翅(bbvv)的果蝇杂交,将F1中雌果蝇与黑身残翅雄果蝇(bbvv)进行测交,测交出现4种表型,说明F1产生了4种配子;但所得的四种表型的比例不为1∶1∶1∶1,说明产生配子的比例也不为1∶1∶1∶1,可见该实验结果不符合基因的自由组合定律,原因可能是这两对等位基因不满足该定律“非同源染色体上非等位基因自由组合”这一基本条件。(2)“r基因的碱基序列比R基因多了800个碱基对,使得r基因编码的蛋白质无酶活性”说明基因是通过控制酶的合成来控制代谢过程,进而控制生物体性状的。
答案:(1)非同源染色体 自由组合 随机结合 4
非同源染色体上非等位基因自由组合
(2)控制酶的合成来控制代谢过程
人教版高中生物必修2学业水平考试验收评价(三)含答案: 这是一份人教版高中生物必修2学业水平考试验收评价(三)含答案,共8页。试卷主要包含了选择题,非选择题等内容,欢迎下载使用。
人教版高中生物必修2学业水平考试验收评价(二)含答案: 这是一份人教版高中生物必修2学业水平考试验收评价(二)含答案,共8页。试卷主要包含了选择题,非选择题等内容,欢迎下载使用。
人教版高中生物必修2学业水平考试验收评价(一)含答案: 这是一份人教版高中生物必修2学业水平考试验收评价(一)含答案,共9页。试卷主要包含了选择题,非选择题等内容,欢迎下载使用。