

所属成套资源:2025版高考地理一轮总复习第2部分——第5部分考点突破训练题(75份)
- 2025版高考地理一轮总复习考点突破训练题第3部分区域发展第15章城市产业与区域发展第2讲地区产业结构优化 试卷 0 次下载
- 2025版高考地理一轮总复习考点突破训练题第3部分区域发展第十六章区际联系与区域协调发展第一讲流域内协调发展考点一流域内水资源协作开发 试卷 0 次下载
- 2025版高考地理一轮总复习考点突破训练题第3部分区域发展第十六章区际联系与区域协调发展第二讲资源跨区域调配考点一能源资源的跨区域调配 试卷 0 次下载
- 2025版高考地理一轮总复习考点突破训练题第3部分区域发展第十六章区际联系与区域协调发展第二讲资源跨区域调配考点二非能源跨区域调配工程 试卷 0 次下载
- 2025版高考地理一轮总复习考点突破训练题第3部分区域发展第十六章区际联系与区域协调发展第三讲产业转移与国际合作考点二国际合作 试卷 0 次下载
2025版高考地理一轮总复习考点突破训练题第3部分区域发展第十六章区际联系与区域协调发展第一讲流域内协调发展考点二流域开发过程中面临的环境问题与环境保护
展开
这是一份2025版高考地理一轮总复习考点突破训练题第3部分区域发展第十六章区际联系与区域协调发展第一讲流域内协调发展考点二流域开发过程中面临的环境问题与环境保护,共5页。
(2024·山东威海模拟) 黄河下游滩区是指黄河大堤与生产堤内临河黄泛区,既是行洪、滞洪和沉沙的重要区域,又是人们赖以生存的家园。黄河滩区“十年九淹”的现象制约了滩区人民的生产生活。近年来,黄河流域生态保护和高质量发展已上升为国家战略。下图示意黄河下游滩区剖面。据此完成(1)~(2)题。
(1)在黄河流域生态保护和高质量发展战略中,嫩滩应发挥的主体功能是( C )
A.生产功能 B.生活功能
C.生态功能 D.三者兼顾
(2)滩地居民外迁、生产堤拆除有利于黄河下游( B )
A.提高滩地土地利用率
B.降低主河槽汛期水位
C.减少滩地泥沙来源
D.增加河流汛期流速
【思路导引】
归 纳 导 学
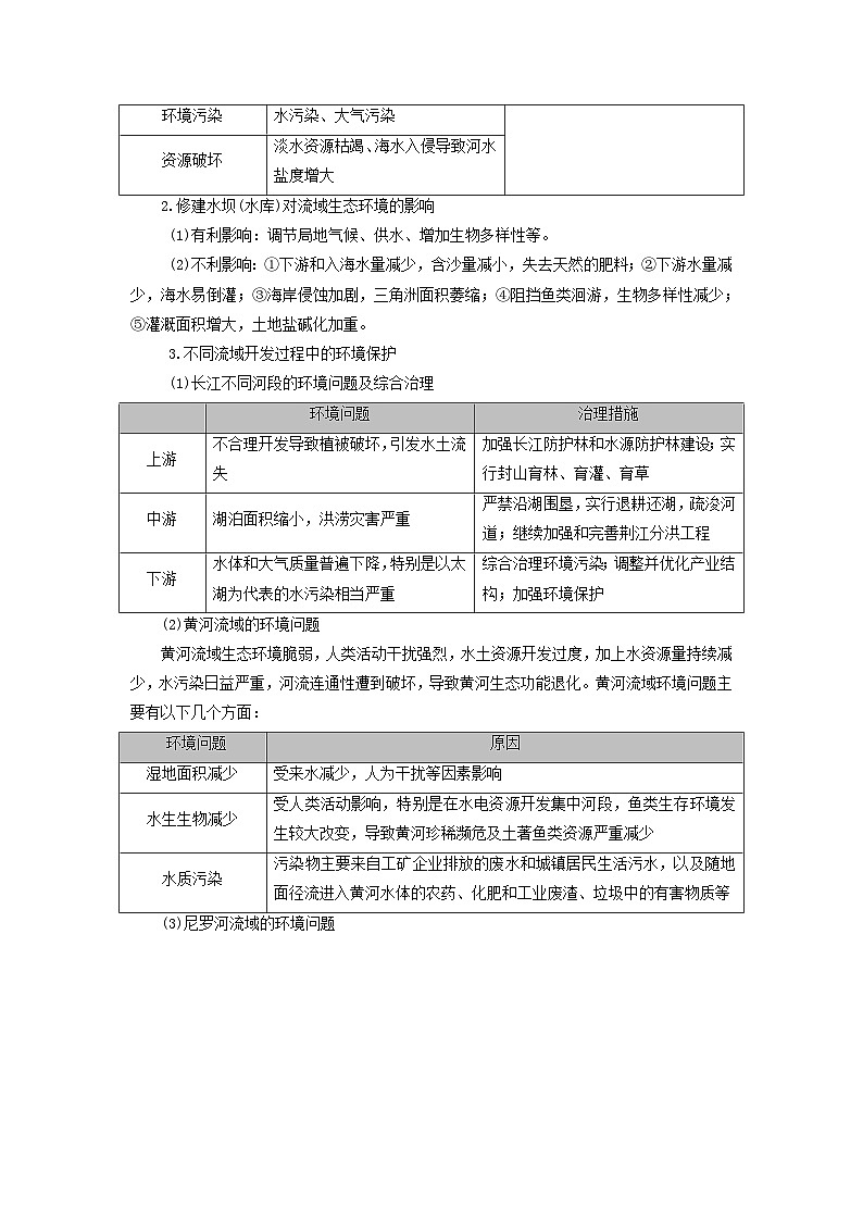
1.流域开发过程中产生的环境问题和保护措施
2.修建水坝(水库)对流域生态环境的影响
(1)有利影响:调节局地气候、供水、增加生物多样性等。
(2)不利影响:①下游和入海水量减少,含沙量减小,失去天然的肥料;②下游水量减少,海水易倒灌;③海岸侵蚀加剧,三角洲面积萎缩;④阻挡鱼类洄游,生物多样性减少;⑤灌溉面积增大,土地盐碱化加重。
3.不同流域开发过程中的环境保护
(1)长江不同河段的环境问题及综合治理
(2)黄河流域的环境问题
黄河流域生态环境脆弱,人类活动干扰强烈,水土资源开发过度,加上水资源量持续减少,水污染日益严重,河流连通性遭到破坏,导致黄河生态功能退化。黄河流域环境问题主要有以下几个方面:
(3)尼罗河流域的环境问题
(4)墨累—达令河流域过度灌溉产生的生态环境问题
对 点 训 练
考向一 黄河调水调沙减淤
每年汛期前,小浪底水库均会利用异重流调水调沙。两种或两种以上有比重差异且可以相混的流体,因比重差异而产生的流动,称为“异重流”。水库异重流是高含沙河流特有的水流形式,当高含沙水流进入水库遇到库区清水后,由于密度差而潜入清水下面形成一股浑水流。清水和含有大量泥沙的异重流从上下两层闸门同时下泄,形成人造洪峰,对下游河道进行冲刷。下图1为黄河流域主要水利枢纽位置图。图2为异重流示意图,据此完成5~7题。
5.推断小浪底水库中粗沙淤积形成的三角洲面积增长的季节是( B )
A.春季 B.夏季
C.秋季 D.冬季
6.通过异重流调水调沙,可使黄河下游地区( B )
A.洪水漫滩概率增加,三角洲面积增加
B.洪水漫滩概率降低,三角洲面积增加
C.洪水漫滩概率降低,三角洲面积减少
D.洪水漫滩概率增加,三角洲面积减少
7.小浪底水库调水调沙最可能发生在( C )
A.2月 B.4月
C.6月 D.8月
[解析] 第5题,由于该地区受季风气候影响较强,所以降水集中在夏季,夏季黄河携带大量泥沙注入小浪底水库,受库区水位的顶托作用影响,水流速度迅速下降,河水携带的粗沙首先沉积下来,三角洲面积扩大,因此小浪底水库中粗沙淤积形成的三角洲面积增长的季节是夏季,B正确,A、C、D错误。故选B。第6题,“水库异重流是高含沙河流特有的水流形式,当高含沙水流进入水库遇到库区清水后,由于密度差而潜入清水下面形成一股浑水流,清水和含有大量泥沙的异重流从上下两层闸门同时下泄,形成人造洪峰,对下游河道进行冲刷,说明含有大量泥沙的异重流进入到下游地区,在下游地区泥沙淤积,可使黄河下游地区三角洲面积增加,C、D错误;由于形成人造洪峰,对下游河道进行冲刷,因此有利于开拓加深河道,减少下游地区洪水漫滩的概率,所以黄河下游地区洪水漫滩概率降低,B正确,A错误。故选B。第7题,小浪底水库位于黄河下游的河南省,黄河的主汛期一般在7、8月份,结合黄河中游水库腾库迎汛需求,小浪底水库调水调沙最可能发生在雨季前的6月,这样可以降低库容为即将到来的雨季防汛作准备,C正确,D错误;2月、4月黄河流域降水少,河流水位低,不适宜调水调沙,A、B错误。故选C。
考向二 河流综合治理与开发
某河多流经平原地区,流域内矿产资源丰富,经济发达,水运占全国水运量的70%。该河以修筑大型水利枢纽、梯级开发为重点,进行全流域综合开发治理,实现了发电、航运、灌溉、供水、渔业和旅游等综合效益。下图为该流域综合开发示意图。据此完成8~9题。
8.对图中数字解释合理的是( D )
A.①表示梯级开发 B.②表示发电
C.③表示航运 D.④表示灌溉、供水
9.关于梯级开发对该流域造成的影响的叙述,正确的是( B )
A.梯级开发不会对鱼群洄游产卵产生影响
B.梯级开发会促进当地工业发展
C.梯级开发会避免当地产生环境污染
D.梯级开发不会淹没耕地
[解析] 第8题,清理水道、开凿运河会影响水资源功能中的航运,故①表示航运。A错误;②能为航运、旅游等不同领域提供支持,表示水资源的综合利用,即梯级开发,B错误;③能提供能源,表示发电,C错误;④能为农业、工业和生活提供用水,表示灌溉、供水,D正确。故选D。第9题,河流梯级开发需要修建水利工程,会影响鱼类洄游产卵,A错误;梯级开发的廉价水电会带动动力导向型产业及相关产业的发展,B正确;水利工程建设会不可避免地产生一定的污染和淹没耕地,C、D错误。故选B。信息获取
知识调动
(1)图示信息,嫩滩位于主槽两侧,水位高时位于水下,水位低时位于水面上,属于湿地
(1)在黄河流域生态保护和高质量发展战略中,嫩滩应发挥的主体功能是生态功能
(2)材料信息:黄河滩区“十年九淹”的现象制约了滩区人民的生产生活。近年来,黄河流域生态保护和高质量发展已上升为国家战略
(2)滩地居民外迁、生产堤拆除可以使主河道加宽,有利于黄河下游降低主河槽汛期水位
主要问题
具体问题
保护措施
生态破坏
植被破坏、水土流失、河道淤积、生物多样性减少
拆除大坝、植树造林、退耕还林、退湖还田、防治污染等
环境污染
水污染、大气污染
资源破坏
淡水资源枯竭、海水入侵导致河水盐度增大
环境问题
治理措施
上游
不合理开发导致植被破坏,引发水土流失
加强长江防护林和水源防护林建设;实行封山育林、育灌、育草
中游
湖泊面积缩小,洪涝灾害严重
严禁沿湖围垦,实行退耕还湖,疏浚河道;继续加强和完善荆江分洪工程
下游
水体和大气质量普遍下降,特别是以太湖为代表的水污染相当严重
综合治理环境污染;调整并优化产业结构;加强环境保护
环境问题
原因
湿地面积减少
受来水减少,人为干扰等因素影响
水生生物减少
受人类活动影响,特别是在水电资源开发集中河段,鱼类生存环境发生较大改变,导致黄河珍稀濒危及土著鱼类资源严重减少
水质污染
污染物主要来自工矿企业排放的废水和城镇居民生活污水,以及随地面径流进入黄河水体的农药、化肥和工业废渣、垃圾中的有害物质等
相关试卷
这是一份2025版高考地理一轮总复习考点突破训练题第3部分区域发展第十六章区际联系与区域协调发展第一讲流域内协调发展考点一流域内水资源协作开发,共4页。试卷主要包含了流域内开发的整体性分析,一般河流流域内开发方式及其内容,流域内水资源的综合开发等内容,欢迎下载使用。
这是一份2025高考地理一轮总复习第3部分区域发展第16章区际联系与区域协调发展第1讲流域内协调发展提能训练,共6页。试卷主要包含了选择题,非选择题等内容,欢迎下载使用。
这是一份高中人教版 (2019)第四章 区际联系与区域协调发展第一节 流域内协调发展当堂达标检测题,共14页。试卷主要包含了小浪底水利枢纽工程等内容,欢迎下载使用。
