


新高考适用2024版高考地理一轮总复习练案39第四章区际联系与区域协调发展第一讲流域内协调发展
展开练案[39] 第三部分 第四章 区际联系与区域协调发展
第一讲 流域内协调发展
一、选择题
(2023·张家口市宣化一中阶段测试)下图为我国南方某河流流域示意图。读图完成1~3题。
1.下列对该河流的特征描述错误的是( B )
A.河水以雨水补给为主
B.该河干流的流向主要是自南向北流
C.冬季无结冰期,含沙量较小
D.河流的汛期较长,主要集中于夏季
2.图中河流流域中上游重点发展了有色金属冶炼工业,其主要的区位优势是( C )
①有色金属原料丰富 ②廉价水电
③经济发达,基础好 ④科技发达
⑤廉价水运
A.①③⑤ B.①③④
C.①②⑤ D.②④⑤
3.近年来,该河流三角洲地区水资源短缺问题日渐突出,与下列现象基本无关的是( D )
A.人口增加,工农业生产规模扩大,需水量大增
B.水资源利用率较低,浪费严重
C.水体污染严重,许多水体水质下降
D.气候变得干旱,降水减少
[解析] 第1题,此河流位于我国南方,属于亚热带季风气候,降水丰富,河水以雨水补给为主,A正确,不符合题意。由于我国地势西高东低,所以该河干流的流向主要是自西向东,B错误,符合题意。河流主要为亚热带季风气候,全年平均温度大于0度,无结冰期,流域内植被覆盖率较高,含沙量少,C正确,不符合题意。季风气候,流域大部分降水较多,且降水集中在夏季,所以汛期长,D正确,不符合题意。故选B。第2题,由图可知,上游地区矿产丰富,有色金属原料丰富,①正确;上游地区发展水电,电价便宜,②正确;但是上游地区位于我国西部地区,经济欠发达,③错误;由于发展较晚,科技技术不如东部地区发达,④错误;此处靠近长江黄金水道,交通便利,水运成本低,⑤正确。C正确,A、B、D错误。故选C。第3题,由于人口增加,工农业的发展,需要用水,产生用水紧张,A正确,不符合题意。水资源利用率低,很多工厂直接排放污水,不回收,浪费严重,B正确,不符合题意。水污染严重,很多地区容易出现水质型缺水,C正确,不符合题意。此处气候没有发生根本改变,降水量较多,D错误,符合题意。故选D。
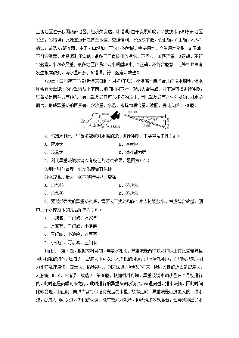
(2022·四川遂宁三模)近年来每到7月初(前后),小浪底水库均会开闸调水调沙,清水和含有大量泥沙的异重流从上下两层闸门同时下泄,形成人造洪峰,对下游河道进行冲刷。异重流是两种或两种以上有比重差异且可以相混的流体,因比重差异而产生的流动。对水流而言,形成异重流的因素有:含沙量、水温、溶解物质含量。读图,据此完成4~6题。
4.与清水相比,异重流能够对水底的泥沙进行冲刷,主要得益于其( A )
A.密度大 B.速度快
C.流量大 D.输沙能力强
5.利用异重流调水调沙有极佳的防洪效果,是因为( C )
①调水时间合理 ②防洪库容有保证
③水流含沙量大 ④下游行洪能力增强
A.①②③ B.②③④
C.①②④ D.①③④
6.要形成强大的异重流洪峰,需要人工扰动和多个水库协调放水。考虑综合效益,图中三个水库放水的先后顺序为( B )
A.小浪底、三门峡、万家寨
B.万家寨、三门峡、小浪底
C.三门峡、小浪底、万家寨
D.小浪底、万家寨、三门峡
[解析] 第4题,根据材料可知,与清水相比,异重流是两种或两种以上有比重差异且可以相混的流体,密度大,密度大则可以进入淤积的河道,进行清洗冲刷,而如果只是冲刷力比较强速度快、流量大、输沙能力,则无法进入淤积的河床,所以关键的原因是密度大,A正确,B、C、D错误。故选A。第5题,根据材料可知,异重流调水调沙是在7月初进行的,此时正是雨季到来之际,此时进行的异重流调水调沙,疏通河道,排水流畅,因此时间比较合理,①正确。防洪库容将保证有充足的水量,故②正确。异重流是密度更大的下潜水流,密度大则可以进入淤积的河道,能有效冲刷泥沙,排沙清淤效果显著,会导致排出的水流含沙量大,塑造异重流是实现高效排沙的重要手段,而不是水流含沙量大使异重流调水调沙有极佳的防洪效果,③错误。题中所描述的人造洪峰,对下游河道进行冲刷,河道清理后,水流流畅,遇洪水时可以有更快的排洪速度,④正确。C正确,A、B、D错误。故选C。第6题,开闸会调水调沙,并且上游水库放水会把上游的沙带到下游水库中,所以为了尽量排沙,上游的水库先放水排沙,然后再下游水库放水排沙。按照图中水库的顺序,从上游到下游依次是万家寨、三门峡、小浪底,B正确,A、C、D错误。故选B。
(2023·全国模拟预测)古代水利枢纽工程它山堰,位于浙江省宁波市鄞江镇鄞江上游出山处的四明山与它山之间,用条石砌筑一座上下各36级的拦河溢流坝。唐以前,鄞江上游江河不分,四明山上泻下来的水经鄞江注入奉化江。据记载,堰坝的设计高度要求是“涝则七分水入于江(奉化江),三分入于溪(即引水渠南塘河),以泄流;旱则七分入溪(即引水渠南塘河),三分入江(奉化江),以供灌溉”。下图为它山堰位置图。据此完成7~8题。
7.冬季它山堰的主要功能是( D )
A.发电 B.防洪
C.航运 D.蓄淡阻咸
8.它山堰建设后,樟溪水在旱季和雨季的水流流向变化特点正确的是( D )
A.旱季,大部分来自樟溪的洪水进入鄞江
B.旱季,小部分来自樟溪的洪水进入南塘河
C.雨季,大部分来自樟溪的洪水进入南塘河
D.雨季,小部分来自樟溪的洪水进入南塘河
[解析] 第7题,该地区位于浙江省,处于第三阶梯上,地势起伏小,它山堰的修建不是为了发电,A错误;从材料中可以看到,它山堰有泄流的作用,能起到一定的防洪作用,但这并非其主要功能,从图中可以看到,建堰前咸潮可至樟溪,故建堰目的主要为了防潮水倒灌,B错误;它山堰流程较短,航运功能不明显,C错误;该地地势低平,距海近,冬季为枯水期,易产生海水倒灌,土地盐渍化严重,它山堰冬季承担了储蓄上游淡水、阻断海流的作用,D正确。故选D。第8题,由材料“涝则七分水入于江(奉化江),三分入于溪(即引水渠南塘河),以泄流;旱则七分入溪(即引水渠南塘河),三分入江(奉化江),以供灌溉”可知,雨季大部分来自樟溪的洪水漫过它山堰,进入鄞江,并经奉化江、甬江入海,小部分樟溪的洪水经南塘河、日湖、月湖、姚江、甬江入海;旱季溪水则主要经南塘河、日湖、月湖、姚江、甬江入海,小部分樟溪水漫过它山堰,进入鄞江,并经奉化江、甬江入海。D正确,A、B、C错误。故选D。
(2023·福建模拟预测)20世纪60年代以来,和田河流域修建多座水库,但山区仅修建1座水库R,其库容超过绿洲内所有水库库容之和。2003年底和田河流域启动水库改造工程,废弃绿洲小水库,以山区水库取代。下图为和田河流域示意图。据此完成9~10题。
9.一年内,当R水库水位最高时( B )
A.出、入库水量最多 B.出、入库水量相当
C.该地白昼时间最长 D.该地平均气温最高
10.水库改造工程完成后产生的主要影响是( C )
A.加重流域的盐碱化程度
B.提高绿洲地区地下水位
C.减少流域水分自然损耗
D.改善绿洲地区空气湿度
[解析] 第9题,当入库水量大于出库水量时,水库水位升高,当入库水量小于出库水量时,水库水位下降,所以当R水库水位最高时出、入库水量正好相当,过后入库水量小于出库水量时,水库水位就会下降,B对,A错;和田河流域位于我国西北内陆地区,流入R水库的河流以冰雪融水补给为主,夏季,该地白昼时间最长,平均气温最高,冰川消融最多,河流补给量最大,但入库河水存在滞后性,因此白昼时间最长、平均气温最高时并不是R水库水位最高时,C、D错误。故选B。第10题,和田地区气候干旱,原绿洲水库使其周边地区地下水位升高,盐碱化问题加重。山区水库取代绿洲水库后,原绿洲水库周边地区地下水位下降,盐碱化问题得到缓解,A、B错;由于山区海拔较高,气温较低,山区库区水分蒸发少,对减少和田河流域水分自然损耗作用大,C对;由于绿洲水库被取代,绿洲地区的空气湿度反而减小,D错误。故选C。
(2022·广东佛山一模)水库排沙比是指一定时段内出库沙量与入库沙量之比。排沙比越大,水库排沙效果越好。三峡水库采用“蓄清排浊”方式运行,水库淤积和排沙比受进出库流量、含沙量、泥沙粒径、坝前水位等因素影响。下图示意2013—2018年三峡水库月排沙比、入库沙量及平均水位变化。据此完成11~13题。
11.据图推测三峡水库淤积量最大的月份是( C )
A.2月 B.6月
C.7月 D.10月
12.三峡水库在6~8月保持较低水位是为了( B )
A.满足下游伏旱用水 B.预留防洪库容
C.降低库区航运风险 D.确保发电稳定
13.导致三峡水库11月至次年3月“蓄清”期排沙比高的原因是( C )
①库区水位高 ②入库沙量少
③水中泥沙粒径小 ④出库水量小
A.①② B.①④
C.②③ D.③④
[解析] 第11题,读图,7月入库沙量最大,且排沙比也相对较低,水库淤积量最大,C正确。2月入库沙量少,且2月排沙比高,库区里沙淤积量小,A错误。与7月相比,虽然6月的排沙比略小于7月,但6月入库沙量远小于7月,库区泥沙淤积量不比7月大,B错误。7月至10月,入库沙量显著降低,10月库区泥沙淤积量不比7月大,D错误。故选C。第12题,6~8月正值长江流域的汛期,三峡水库保持较低水位,主要为了预留防洪库容,以应对季风气候下该时段降水突然增多时可能发生的洪涝灾害,B对。满足下游伏旱用水不是其主要目的,A错误。库区水位较低,库区航行水深相对较浅,并不一定能降低库区航运风险,C错误。水位降低,水位落差减小,并不是为了确保发电稳定,D错误。故选B。第13题,水库排沙比是指一定时间段内出库沙量与入库沙量之比,11月至次年3月,库区排沙比较高,表明入库沙量少,出库沙量大。结合图示信息可知,11月至次年3月入库沙量少。同时,该时间段河流处于枯水期,径流量相对较小,搬运能力较弱,水中泥沙粒径小,小沙粒更易排泄,出库沙量大,②③正确。根据材料信息可知,水库淤积和排沙比受到坝前水位的影响,但不一定和库区水位有关,排除①;如考虑出库水量,则出库水量小,排泄的泥沙相对较小,不利于排沙比的提高,排除④。故选C。
二、综合题
14.(2022·河北衡水中学模拟预测)阅读图文资料,完成下列要求。
凌灾是指因冰块堵塞河道导致河水泛滥所造成的灾害。宁蒙河段(宁夏、内蒙古境内)是黄河防凌的重点河段之一。该河段一般于12月上中旬开始冻结封河,第二年3月中下旬解冻开河。封河期,冰下过流能力通常与封河流量(河段出现封冻前几天的流量)呈正相关关系。图1示意黄河宁蒙河段地理位置,图2示意头道拐水文站封河流量与封河时水位、凌汛期最高水位壅高(因水流受阻而产生水位升高的高度)的关系。
图1
图2
(1)分析宁蒙河段大流量封河时凌灾减轻的原因。
(2)指出在宁蒙河段封河前应如何调节刘家峡水库的出库流量,并说明其意义。
[答案] (1)封河流量与冰下过流能力呈正相关,封河流量增大,冰下过流能力提高;封河流量与封河时水位呈正相关,封河流量大,封河时水位高,流速快,凌汛期有利于冰凌下泄;封河流量与凌汛期水位壅高呈负相关,封河流量大,水位壅高较小,防凌压力小;因而大流量封河有利于防凌减灾。
(2)在封河前增加水库下泄量,大流量封河。水库下泄量增大,腾出库容,为后期防凌调度水量争取主动;水库下泄量增加,有助于提高发电效益;满足兰州等城市用水需求,提高水资源综合利用率;缓解防凌与发电、供水之间的矛盾。
[解析] 第(1)题,根据材料信息可知,封河期,冰下过流能力通常与封河流量(河段出现封冻前几天的流量)呈正相关关系。大流量封河时,河段出现封冻前几天的流量大,则冰下过流能力强,有利于凌灾减轻;结合图1信息可知,封河流量与河流水位呈正相关,封河流量大,则河流水位高(注意该水位不是因水流受阻而抬高的水位),河流水位高,水流动力增强,有利于速冰凌下泄,减轻凌灾;根据图2信息可知,封河流量与凌汛期最高水位壅高呈负相关,所以封河流量大,凌汛期最高水位壅高相对较小,即因水流受阻而产生水位升高的高度小,防凌的压力小。由此可知,凌汛灾害的发生受冰下过流能力、封河水位、凌汛期水位壅高等因素的共同影响,大流量封河时有利于防凌减灾。第(2)题,结合上题分析可知,大流量封河时可以有效减轻凌汛灾害,而刘家峡水库位于宁蒙河段上游,所以可以在宁蒙河段封河前加大刘家峡水库的下泄量,增大宁蒙河段封河前流量,从而在该河段封河期间减轻其凌汛灾害,同时,随着刘家峡水库的水体下泄,水库腾出了更多的库容,可以在后期防凌调度水量等方面争取主动。随着水库下泄量的增加,可以有效提高发电的效益,结合图示信息可知,刘家峡位于兰州上游,水库泄水可以满足兰州市的城市用水,也提高了水资源的利用率,在防凌、发电、供水之间寻找平衡,缓解彼此矛盾,取得最大效益。
15.(2022·山东临沂三模)阅读图文资料,完成下列要求。
乌江,又名“黔江”,是长江上游南侧最大支流,贵州第一大河,干流全长1 037公里,流域面积8.792万平方公里。以流急、滩多、谷狭而闻名于世,号称“天险”,自古以来就是贵州联通外界的航运要道。为顺应发展需求,20世纪末,构皮滩、思林、沙沱、彭水等梯级水电站相继开工建设,乌江之滨的公路及桥梁建设也方兴未艾,然而内河航运发展仍“慢吞吞”甚至进入长达十余年的断航期。随着国家“一带一路”战略的实施,陆海大通道建设加快步伐,贵州省提出全面对接成渝、长三角等区域经济走廊,全力推进水运大发展、大提速。图1示意乌江水系,图2示意乌江干流梯级开发。
(1)从自然地理角度评价乌江干流水能梯级开发的条件。
(2)分析上世纪末贵州内河航运发展“慢吞吞”甚至进入断航期的主要原因。
(3)水利、水运建设对乌江全流域自然环境和社会经济发展产生较大影响。调查发现,近三十多年来乌江流域森林分布面积逐渐增加,且生物量也呈上升趋势。分析其形成的原因。
[答案] (1)有利条件:亚热带季风气候,流域内降水丰富,河流径流量大;地势落差大,水流急;多峡谷,库区淹没少,人口搬迁量小。不利条件:喀斯特地貌区,地表崎岖,地质条件复杂,施工难度大,生态环境脆弱。
(2)与公路相比,内河航运速度慢,且受地域限制大;梯级水电站建设闸坝影响航运。
(3)退耕还林还草、封山育林等政策的实施;村民外出务工导致农田弃耕,森林种植面积增多;梯级水电站水库形成后大面积的宽阔水面改善局地气候。
[解析] 第(1)题,乌江干流水能资源梯级开发,首要原因是该流域河流落差较大, 水量大,适合修建多座水电站,以最大程度利用该流域丰富的水能资源。 该流域地处亚热带季风气候,降水丰富,河流流量大,位于云贵高原地区,河流落差大, 故水能资源丰富,该流域峡谷众多,淹没范围小,人烟稀少,移民较少。 但该流域水能梯级开发也存在一些不利条件,因云贵高原喀斯特地貌广布,地势崎岖不平,地质条件杂,交通不便,水电站修建难度大,技术要求高,且该区域生态环境脆弱,水能资源梯级开发对生态环境影响较大。第(2)题,根据材料“20世纪末,构皮滩、思林、沙沱、彭水等梯级水电站相继开工建设,乌江之滨的公路及桥梁建设也方兴未艾,然而内河航运发展仍‘慢吞吞’甚至进入长达十余年的断航期”可推断。由于公路、桥梁等基础设施建设,以及公路相比河运具有明显优势,且河运受自然因素影响大,使得内河航运受到冲击,同时由于河流梯级开发,大坝的建设导致水运受到明显影响。第(3)题,设问强调近三十多年来乌江流域森林分布面积逐渐增加且生物量也呈上升趋势的原因,根据所学知识,近年来,国家推行了退耕还林、退耕还草的政策,使得植被覆盖率显著上升;由于工业化城市化的发展,当地外出务工现象增加,导致耕地撂荒,森林面积增加,植被覆盖率上升;水电站梯级开发,使得库区面积增大,水域范围增加,增加空气湿度、调节气候现象明显。
2024版高考地理一轮总复习课时质量评价39流域内协调发展: 这是一份2024版高考地理一轮总复习课时质量评价39流域内协调发展,共5页。试卷主要包含了选择题,非选择题等内容,欢迎下载使用。
2024届高考地理一轮总复习第三部分区域发展第十六章区际联系与区域协调发展课时跟踪练38流域内协调发展: 这是一份2024届高考地理一轮总复习第三部分区域发展第十六章区际联系与区域协调发展课时跟踪练38流域内协调发展,共9页。试卷主要包含了上海市的发展定位更应侧重于,渭干河梯级开发的主要作用是等内容,欢迎下载使用。
适用于新教材2024版高考地理一轮总复习第十六章区际联系与区域协调发展考点规范练45流域内协调发展新人教版: 这是一份适用于新教材2024版高考地理一轮总复习第十六章区际联系与区域协调发展考点规范练45流域内协调发展新人教版,共6页。试卷主要包含了采取潮汐式调度的主要目的是,不属于淤地坝作用的是,治黄先治沙,治沙先治水,说明,淤地坝造成的影响是等内容,欢迎下载使用。