





初中地理沪教版七年级上册2.5 广西壮族自治区巩固练习
展开
这是一份初中地理沪教版七年级上册2.5 广西壮族自治区巩固练习,文件包含2024届广西壮族自治区玉林市模拟预测地理试题原卷版docx、2024届广西壮族自治区玉林市模拟预测地理试题解析版docx等2份试卷配套教学资源,其中试卷共21页, 欢迎下载使用。
本试卷满分100分,考试用时75分钟。
注意事项:
1.满分100分,考试时间75分钟。
2.考生作答时,请将答案答在答题卡。选择题每小题选出答案后,用2B铅笔把答题卡上对应题目的答案标号涂黑;非选择题请用直径0.5毫米黑色墨水签字笔在答题卡上各题的答题区城内作答,超出答题区域书写的答案无效,在试题卷、草稿纸上作答无效。
3.考试结束后,将答题卡交回。
一、选择题(本题共16小题,每小题3分,共48分。在每小题给出的四个选项中,只有一项是符合题目要求的。)
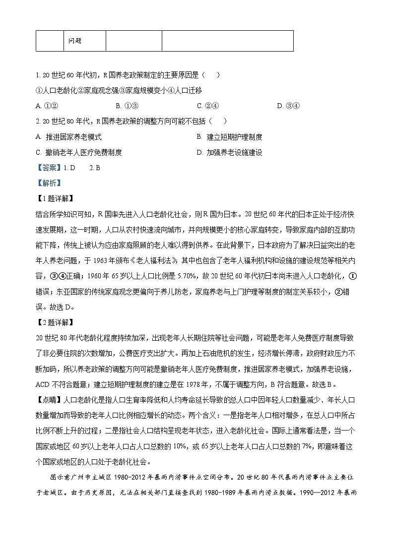
东亚地区进入人口老龄化社会的时间普遍比西方国家晚,但发展速度更快。其中东亚R国率先进入人口老龄化社会。表1示意东亚R国的养老政策随时间的变迁(表中老龄人口比例均为65岁以上人口比例)。据此完成下面小题。表东亚R国各时期的养老政策变迁
1. 20世纪60年代初,R国养老政策制定的主要原因是( )
①人口老龄化②家庭观念强③家庭规模变小④人口迁移
A. ①②B. ①③C. ②④D. ③④
2. 20世纪80年代,R国养老政策的调整方向可能不包括( )
A 推进居家养老模式B. 建立短期护理制度
C. 撤销老年人医疗免费制度D. 加强养老设施建设
图示意广州市主城区1980-2012年暴雨内涝事件点空间分布。20世纪80年代暴雨内涝事件点主要位于老城区。由于历史原因,无法在相关部门直接查找到1980-1989年暴雨内涝点数据。1990—2012年暴雨内涝点数据来源于水务局提供的暴雨内涝记载相关资料。据此完成下面小题。
3. 1980年以来,植被与农业用地转变为建设用地比例最大的方向位于该市老城区的( )
①东部②南部③西部④北部
A. ①③B. ②③C. ②④D. ①④
4. 今后城市更新规划中,降低暴雨内涝发生频率的有效、可行措施是( )
A. 建设城市中心区人工湖B. 营造城市大楼屋顶花园
C. 优化不透水面空间格局D. 使用环保材料进行施工
5. 推测获取到该市1980-1989年暴雨内涝点数据信息最准确的途径是( )
A. 查阅报纸B. 走访群众C. 全球卫星导航系统D. 水文测量
生产性服务业是与制造业直接相关的配套服务业,是从制造业内部生产服务部门独立发展起来的,并能为制造业提供保障服务的新兴产业。生产性服务业与制造业之间的空间集聚组合关系由产业特征、产业间联系等多种因素综合决定,基于2008年上海市的生产性服务业各部门与制造业各部门空间协同集聚状况进行了研究,分析结果如图。据此完成下面小题。
6. 生产性服务企业从制造业中独立出来后会( )
A. 提高生产效率B. 阻碍产业升级C. 缩小服务范围D. 降低整体竞争力
7. 上海市的产业关联度相对较强和聚集度相对较弱的生产性服务业和制造业配对行业对数分别有( )
A. 65对,65对B. 73对,259对C. 138对,324对D. 432对,246对
8. 第四象限中高频出现的制造业以医药制造业、饮料、食品制造业等为主。该象限内高频出现的生产性服务业主要可能是( )
A. 房地产、租赁和商务服务B. 研究与实验发展业、仓储和租赁
C. 软件业、水上运输和旅游业D. 软件信息、商务和金融服务
方位角是指从某地的正北方向起,按顺时针方向至观测目标间的水平夹角。某地理社团于某日开展天文观测活动,同学们结合观测记录与软件模拟,绘制了日、月位置随时间变化图(图)。据此完成下面小题。
9. 据图中信息推测,下列现象正确的是( )
A. 当地昼短夜长B. 正午杆影朝正南C. 直射点在北半球D. 观测地在南半球
10. 该地理社团观测到的月相为下图中( )
A. ①B. ②C. ③D. ④
尘卷风是指由于局部地面强烈增温,在近地面气层中产生的一种小旋风,它可以把尘土和一些轻小物体卷扬到空中,形成一个尘柱。图为1991—2020年春季、夏季、秋季、冬季青藏高原地区尘卷风发生时数的空间分布(单位:h)。据此完成下面小题。
11. 与尘卷风结构相似天气系统是( )
A 冷锋B. 暖锋C. 气旋D. 反气旋
12. 推测图b季节最可能是( )
A. 春季B. 夏季C. 秋季D. 冬季
13. 近年来,柴达木盆地尘卷风发生频率降低,主要原因是( )
A. 降水减少B. 风力减弱C. 太阳辐射增强D. 土壤增湿
怀特基急流是出现在赤道印度洋海表面的东向急流,仅在部分季节出现。其产生的大量热、盐和水团纬向再分配对东印度洋热盐环流具有重要作用,并改变印度洋局部气压。厄尔尼诺能改变怀特基急流的强度,进而影响东印度洋表层海水盐度。在厄尔尼诺期间,索马里附近降水增加,水温上升。图示意不同季节赤道附近印度洋表层环流(注:温跃层是位于海面以下100~200m的、温度和密度有巨大变化的一层,是上层的薄暖水层与下层的厚冷水层间出现水温急剧下降的层)。据此完成下面小题。
14. 怀特基急流主要出现的季节可能是( )
①春季(4-5月)②夏季(6-8月)③秋季(10—11月)④冬季(12-2月)
A. ①②B. ②③C. ③④D. ①③
15 怀特基急流发生时,会导致赤道印度洋表层( )
A. 东印度洋温跃层加深B. 东印度洋密度变大
C 西印度洋温跃层下降D. 西印度洋海平面上升
16. 在厄尔尼诺期间,怀特基急流( )
A. 增强导致东印度洋盐度下降B. 增强,导致东印度洋盐度上升
C. 减弱,导致东印度洋盐度下降D. 减弱,导致东印度洋盐度上升
二、非选择题(本题共3小题,共52分)
17. 阅读图文材料,完成下列要求。
被誉为“中华灵芝第一乡”的龙泉市,位于浙江省西南部,是个“九山半水半分田”的典型山区市,森林覆盖率高达84.4%,被誉为“中国生态第一市”。龙泉灵芝采用椴木种植,已有千年历史。2017年至今,发明了高科技工厂化生产技术,该技术可以解决灵芝连作障碍和可持续发展问题。近年来,该地从栽培、加工、销售、品牌推广等方面入手,提出“做优一产、做精二产、做特三产”的产业发展思路,以“小灵芝”撬动“大发展”。图为林下椴木种植法和灵芝工厂化生产技术示意图。
(1)分析当地林下椴木种植灵芝延续千年的原因。
(2)分析工厂化生产技术对灵芝产业可持续发展的促进作用。
(3)说明当地“做优一产、做精二产、做特三产”发展思路的合理性。
18. 阅读图文材料,完成下列要求。
某地理研学小组到涠洲岛鳄鱼嘴进行研学,他们提前查阅资料得知,鳄鱼嘴位于涠洲岛最南端,火山地质遗迹和海蚀地貌丰富。研学过程中,同学们被鳄鱼嘴海岸的海蚀地貌深深吸引,他们发现在陡峭的海蚀崖不同高度上分布着大大小小的海蚀穴,最靠近海平面的一级海蚀穴在涨潮和风浪大时还会被海水淹没,仔细观察发现海蚀穴里还有一些磨圆度较好的黑色砾石。图为研学小组绘制的涠洲岛位置和鳄鱼嘴古海蚀穴示意图。
(1)推测鳄鱼嘴海蚀崖上三级古海蚀穴形成的先后次序并简述其原因。
(2)分析海蚀穴①里磨圆度较好的黑色砾石的形成过程。
(3)研学小组结合当地特征认为未来鳄鱼嘴海岸可能会发育较多海蚀拱桥,请对此做出合理解释。
19. 阅读图文材料,完成下列要求。
历史上的莱茵河是一个生物多样性丰富的河流生态系统,从阿尔卑斯山到北海海口,沿途河道周围有众多湖泊和湿地,河里的水族种类繁多,最著名的是来自北海的鲑鱼。鲑鱼是溯河洄游性冷水鱼类.不同年龄的鲑鱼喜欢在不同深度活动,以浮游生物、昆虫幼虫、小鱼小虾为食。由于第二次世界大战后经济复苏,工农业等产业快速发展,几十年间自然生态环境破坏,鲑鱼数量大幅度减少。1987年莱茵河保护国际委员会(ICPR)提出了“鲑鱼2000计划”,即鲑鱼在2000年重返莱茵河上游作为本目标的实现标志。图左为莱茵河的综合治理工程示意图。图右为卵石区水流场示意图。
(1)从产业发展的角度,分析第二次世界大战后莱茵河鲑鱼数量减少的原因。
(2)据图文材料推测河床铺设卵石区对鲑鱼生存水环境的有利影响。
(3)从自然环境服务功能角度,分析莱茵河综合治理工程对鲑鱼回归的意义。年代
特征
老龄人口比例/%
时间和主要政策
1960s
老年人福利政策开始
5.70(1960年)
1962年建立上门护理制度;1963年颁布《老人福利法》,建立特别养护老年设施和上门护理制度
1970s
老年人医疗费用增加
7.10(1970年)
1973年修订《老人福利法》,建立老年人医疗免费制度;1978年修订《老人福利法》,建立短期护理制度;1979年修订《老人福利法》,建立日托(日间照料)制度,并形成居家养老的三大服务(上门护理、短期托养、日间照料)
1980s
出现老年人长期住院等社会问题
9.10(1980年)
相关试卷
这是一份2024年广东省中山市三乡平东学校中考模拟预测地理试题(原卷版+解析版),文件包含2024年广东省中山市三乡平东学校中考模拟预测地理试题原卷版docx、2024年广东省中山市三乡平东学校中考模拟预测地理试题解析版docx等2份试卷配套教学资源,其中试卷共31页, 欢迎下载使用。
这是一份2024年海南省中考模拟考试地理试题(原卷版+解析版),文件包含2024年海南省中考模拟考试地理试题原卷版docx、2024年海南省中考模拟考试地理试题解析版docx等2份试卷配套教学资源,其中试卷共29页, 欢迎下载使用。
这是一份2024年湖南省初中学业水平考试模拟地理试题(原卷版+解析版),文件包含2024年湖南省初中学业水平考试模拟地理试题原卷版docx、2024年湖南省初中学业水平考试模拟地理试题解析版docx等2份试卷配套教学资源,其中试卷共23页, 欢迎下载使用。
