


甘肃省武威市凉州区河东九年制学校联片教研2023-2024学年七年级下学期4月期中生物试题
展开这是一份甘肃省武威市凉州区河东九年制学校联片教研2023-2024学年七年级下学期4月期中生物试题,共6页。试卷主要包含了选择题,填空题,读图理解题等内容,欢迎下载使用。
一、选择题(共40分)
1.(2分)“露西”被认定属于古人类而不是类人猿的主要原因是( )
A.能使用各种食物 B.直立行走 C.能制造简单工具 D.后肢站立
2.(2分)现代类人猿和人类的共同祖先是( )
A.黑猩猩B.大猩猩C.森林古猿D.猩猩
3.(2分)生物学家普遍认为人猿分界的重要标准是( )
A.制造工具B.直立行走C.学会用工具D.产生语言
4.(2分)输卵管是女性体内生殖器的组成部分,其外观是一对细长而弯曲的管道,位于子宫阔韧带的上缘,内侧与宫角相连通,外端游离,与卵巢接近,全长为8~15cm。自然状态下,女性输卵管堵塞则不能怀孕,原因是( )
A.不能产生卵细胞 B.不能产生雌性激素 C.受精卵无法着床D.精子与卵细胞不能结合
5.(2分) 图1和图2分别是男性和女性生殖系统示意图。下列叙述正确的是( )
A.图 1 中③与男性第二性征有关 B.图1中①产生精子
C.图2中④是胚胎发育场所 D.图2中②是受精卵的形成部位
6.(2分)如图为某地中小学男女生身高生长速度曲线图,以下哪一条信息不能从曲线图中读出( )
A.同龄的男生总是比女生长得高
B.男生女生在7~8岁之间生长速度相近
C.8~11岁之间女生生长速度比男生快
D.男生女生身高突增的年龄不同
7.(2分)青春期是人身体发育和智力发展的黄金时期,有关青春期特征的叙述错误的是( )
A.身高突增B.心、肺等器官的功能明显增强
C.脑质量迅速增大D.性器官迅速发育
8.(2分)“补钙新观念,吸收是关键”。小明同学一直吃钙片,医生却说小明缺钙,建议给小明增服( )
A.维生素AB.维生素B1C.维生素CD.维生素D
9.(2分)下列是人体需要的营养物质,建构和修复人体的重要原料是( )
A.蛋白质B.脂肪C.糖类D.维生素
10.(2分)由于一直吃面食馒头,很少吃粗粮等不合理的饮食结构,某同学患上神经炎,这说明他体内长期缺乏 ( )
A.维生素AB.维生素B1C.维生素CD.维生素D
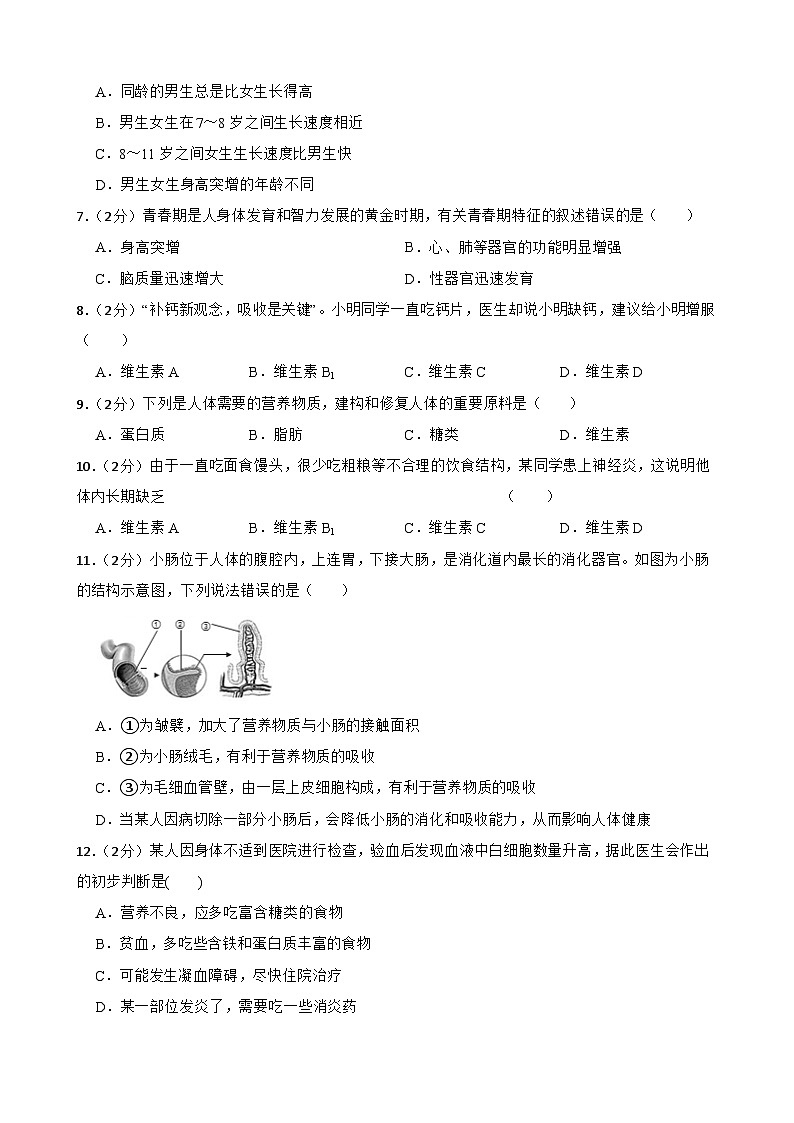
11.(2分)小肠位于人体的腹腔内,上连胃,下接大肠,是消化道内最长的消化器官。如图为小肠的结构示意图,下列说法错误的是( )
A.①为皱襞,加大了营养物质与小肠的接触面积
B.②为小肠绒毛,有利于营养物质的吸收
C.③为毛细血管壁,由一层上皮细胞构成,有利于营养物质的吸收
D.当某人因病切除一部分小肠后,会降低小肠的消化和吸收能力,从而影响人体健康
12.(2分)某人因身体不适到医院进行检查,验血后发现血液中白细胞数量升高,据此医生会作出的初步判断是( )
A.营养不良,应多吃富含糖类的食物
B.贫血,多吃些含铁和蛋白质丰富的食物
C.可能发生凝血障碍,尽快住院治疗
D.某一部位发炎了,需要吃一些消炎药
13.(2分)下列描述不符合“结构与功能相适应”观点的是( )
A.鼻腔黏膜有丰富的毛细血管可温暖进入肺内的气体
B.红细胞呈两面凹的圆饼状,便于运输氧
C.四肢动脉内有瓣膜,可以防止血液倒流
D.肺由大量的肺泡构成,增加了气体交换的表面积
14.(2分) 人体呼气时,脯肌相肋骨间的肌肉收缩、舒张的情况依次是( )
A.收缩、舒张B.舒张、收缩C.收缩、收缩D.舒张、舒张
15.(2分)下列关于动脉血和静脉血的叙述中,正确的是( )
A.含氧的是动脉血,含二氧化碳的是静脉血
B.肺动脉中流的是动脉血,主动脉中流的是静脉血
C.静脉血流经肺泡周围的毛细血管网后变成了动脉血
D.含二氧化碳较多的,颜色鲜红的是静脉血
16.(2分)血管和心脏组成了人体内连续的封闭式的管道,运输各种营养物质与废物,其中毛细血管是血液与组织细胞间进行物质交换的主要场所,与此功能无直接关系的结构特点是( )
A.数量多,分布广
B.连通最小的动脉和最小的静脉
C.管壁薄,由单层细胞构成
D.管腔细小,血流速度最慢,红细胞单行通过
17.(2分) 体循环与肺循环通过什么器官相连接( )
A.动脉B.心脏C.毛细血管D.静脉
18.(2分)下列有关血细胞的说法错误的是( )
A.缺铁或蛋白质会影响红细胞的功能
B.白细胞中含有细胞核
C.血小板在低倍镜下看不到,是因其体积最小
D.输血时血型不合,白细胞会凝集成团
19.(2分) 2023年6月14日是第20个世界献血者日,活动口号是“捐献血液,分享生命”。下列有关说法错误的是( )
A.任何血型的人都可以缓慢的输入少量的O型血
B.健康的成年人每次献血200到300毫升不影响健康
C.大量输入不同血型的血可能导致白细胞凝集成团
D.严重贫血患者可只输入红细胞
20.(2分)有的同学经常因学习生活紧张而不吃早餐,其实早餐很重要,因为在每日摄入的总能量中,早餐的能量占( )
A.10%B.30%C.40%D.5%
二、填空题(共12分)
21.(3分)进化论的建立者 在仔细比较了人和现代类人猿的相似之处后,提出现代类人猿和人类的共同祖先是 ;现代类人猿生活在 丛林中,适于树栖生活。
22.(2分)北方人喜欢吃面食,面食在人体被消化的主要场所是 。吸收来的营养物质最终被送到细胞中的 (结构)被利用。
23.(1分)呼吸系统的主要器官是 。
24.(1分)吃饭时说笑会导致会厌软骨来不及盖住喉口,造成食物误入 。
25.(1分)血液不仅具有运输作用,而且还具有 和保护的作用。
26.(1分)血浆的主要成分是水,它的主要功能是运载 ,运送养料和代谢废物。
27.(2分)动脉血是指 含量丰富,颜色 的血液。
28.(1分)输血时,应以输入 型血为原则。
三、读图理解题(共8分)
29.(8分)新型冠状病毒是导致新冠病毒感染的病原体。新型冠状病毒主要侵害患者的呼吸道和肺部组织,导致呼吸困难。图甲为呼吸系统组成示意图,图乙为肺泡和毛细血管气体交换示意图,图丙表示在呼吸过程中肺内气压的变化情况,请分析回答下列问题。
(1)(2分)人体的呼吸系统中 是最主要的呼吸器官。标号①②③④⑤组成 。其不仅能保证气体的畅通,而且还能对吸入气体有温暖、湿润、清洁的作用。
(2)(2分)新冠病毒感染会造成呼吸困难,需要吸氧以保证对氧气的需求,图乙中a代表的气体是 ,吸入的氧气需要依次透过肺泡壁和 进入血液。
(3)(3分)从图丙曲线中可以看出, (填字母)点表示呼气结束的一瞬间,此时肺内气压 (选填“大于”、“小于”或“等于”)外界大气压,BC段肋间肌和膈肌都处于 。(选填“收缩”或“舒张”)状态。
(4)(1分)若气体按照图乙中c方向运动时,肺内气压的变化情况如图丙中 段曲线。
答案
1-5 BCBDD 6-10 ACDAB 11-15 CDCDC 16-20 BBDCB
21.达尔文;森林古猿;热带或亚热带
22.小肠;线粒体
23.肺
24.气管
25.防御
26.血细胞
27.氧气;鲜红
28.同
29.(1)肺;呼吸道
(2)二氧化碳;毛细血管壁
(3)C;等于;舒张
(4)AB
相关试卷
这是一份甘肃省武威市凉州区怀安九年制学校联片教研2023-2024学年八年级下学期4月期中生物试题,共6页。试卷主要包含了选择题,填空题,读图理解题等内容,欢迎下载使用。
这是一份甘肃省武威市凉州区和平镇九年制学校教研联片2023-2024学年八年级下学期4月期中生物试题,共5页。试卷主要包含了选择题,填空题,读图理解题等内容,欢迎下载使用。
这是一份甘肃省武威市凉州区四中教研联片2023-2024学年九年级下学期开学考试生物试题(原卷版+解析版),文件包含精品解析甘肃省武威市凉州区四中教研联片2023-2024学年九年级下学期开学考试生物试题原卷版docx、精品解析甘肃省武威市凉州区四中教研联片2023-2024学年九年级下学期开学考试生物试题解析版docx等2份试卷配套教学资源,其中试卷共21页, 欢迎下载使用。