人教版 (2019)5 粒子的波动性和量子力学的建立教案设计
展开【教材分析】
(一)教材分析
本节内容比较少主要由物质波和量子力学的建立量大部分组成。物质波的概念使我们对自然界的认识又上升了一个层次,更加丰富了学生的世界观。在验证物质波的教学中,要求学生认识实验技术手段与科学发现的关系。能够进一步了解验证物理理论的基本方法——实验。量子力学的与我们的生活息息相关,知识大家不知道这就是量子力学罢了,教学时注意举例子来丰富学生的见识。
【教学目标】
(一)教学目标
物理观念:知道德布罗意波,光有波动性和粒子性、量子力学等基本观点和相关实验证据。
科学思维:掌握光的波粒二象性,理解其对立统一关系;并能应用波粒二象性解释有关现象,提高分析、推理能力。
科学探究:通过学习电子衍射、与干涉的探究,学会观察与讨论,并能得出实验结论,提高动脑能力。
科学态度与责任:学习科学家们探究物质波、建立量子力学的艰辛,坚持实事求是的科学态度,激发学习科学的兴趣。
【教学重难点】
(一)教学重难点
教学重点:实物粒子的波粒二象性,实验验证物质波,量子力学的建立。
教学难点:实物粒子的波粒二象性,实验验证物质波。
【新课导入】
(一)新课导入
通过对双缝干涉、光电效应等一系列问题的研究,人们终于认识到光既有粒子性,又有波动性。
我们已经认识到如电子、质子等实物粒子是具有粒子性的,那么,实物粒子是否也会同时具有波动性呢?
【新课讲解】
(一)粒子的波动性
光的波粒二象性
光具有能量、动量,表明光具有粒子性。光又具有波长、频率,表明光具有波动性。比较:p=与ε=hν:P与ε是描述粒子性的,λ、ν是描述波动性的,h则是连接粒子和波动的桥梁
德布罗意波(物质波)
1924年,德布罗意(due de Brglie, 1892-1960)大胆地设想,对于光子的波粒二象性会不会也适用于实物粒子。
他提出:一切实物粒子都有具有波粒二象性。即每一个运动的粒子都与一个对应的波相联系。能量E、动量为p的粒子与频率为v、波长为的波相联系:p=与ε=hν
1、德布罗意波
这种和实物粒子相联系的波称为德布罗意波(物质波或概率波),其波长称为德布罗意波长。
2、一切实物粒子都有波动性。
大量实验都证实了:质子、中子和原子、分子等实物微观粒子都具有波动性,并都满足德布罗意关系。
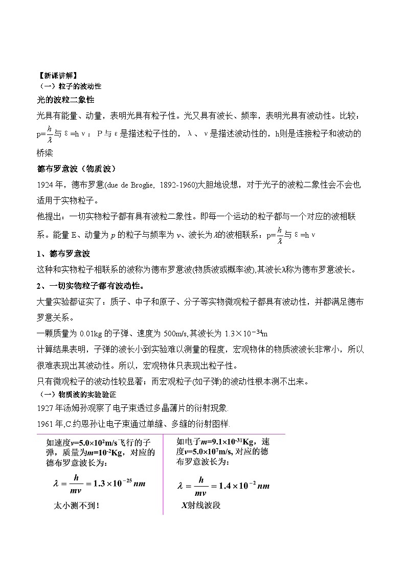
一颗质量为0.01kg的子弹、速度为500m/s,其波长为1.3×10-34m
计算结果表明,子弹的波长小到实验难以测量的程度,宏观物体的物质波波长非常小,所以很难表现出其波动性。所以,宏观物体只表现出粒子性。
只有微观粒子的波动性较显著;而宏观粒子(如子弹)的波动性根本测不出来。
(一)物质波的实验验证
1927年汤姆孙观察了电子束透过多晶薄片的衍射现象.
1961年,C.约恩孙让电子束通过单缝、多缝的衍射图样.
(一)量子力学的建立
量子力学的建立
情境探究
如图甲,质子束被加速到接近光速;如图乙,中子星是质量、密度非常大的星体。请思考:
(1)经典力学是否适用于质子束的运动规律?如何研究质子束的运动规律?
(2)经典力学是否适用于中子星表面的物理规律?如何研究中子星表面的物理规律?
在以玻恩、海森堡、薛定谔以及英国的狄拉克和奥地利的泡利为代表的众多物理学家的共同努力下,描述微观世界行为的理论被逐步完善并最终完整地建立起来,它被称为量子力学。
(一)量子力学的应用
量子力学的应用
量子力学的创立是物理学历史上的一次重要革命。它和相对论共同构成了20世纪以来物理学的基础。
推动了核物理和粒子物理的发展。人们认识了原子、原子核、基本粒子等各个微观层次的物质结构。而粒子物理学的发展又促进了天文学和宇宙学的研究。
推动了原子、分子物理和光学的发展。人们认识了原子的结构,以及原子、分子和电磁场相互作用的方式。
推动了固体物理的发展。人们了解了固体中电子运行的规律,并弄清了为什么固体有导体、绝缘体和半导体之分。利用半导体的独特性质发明了晶体管等各类固态电子器件,并结合激光光刻技术制造了大规模集成电路,俗称“芯片”。
量子力学的应用还有很多。毫不夸张地说,在过去的近一百年中,量子力学极大地推动了人类的进步。“一步一重天,百步上云端”,人类探索自然的步伐不会停息,量子力学必将在这个征途上继续发挥巨大的基础性作用。
【板书】
(一)板书
一、粒子的波动性
1、波粒二象性
2、物质波
二、物质波的实验验证
1、电子干涉现象
2、电子束衍射现象
三、量子力学的建立和应用
【课后反思】
(一)课后反思
量子力学的诞生是上世纪的物理界的一件大事,它并不是一个人努力的结果,而是群英荟萃的结果。在学习量子力学时,可能学生会感到困惑,为什么不像牛顿力学一样就有具体的公式呢?其实量子力学也有公式的,只是比较多,也不是一个人的,如本节的物质波的两个关系式。那么在讲量子力学时就有必要讲重新梳理本章书例出现过的科学家,已经他们的理论。让学生有一个清晰的脉络。最后介绍量子力学在生活中的应用。
高中5 粒子的波动性和量子力学的建立教案: 这是一份高中<a href="/wl/tb_c163327_t8/?tag_id=27" target="_blank">5 粒子的波动性和量子力学的建立教案</a>,共8页。教案主要包含了新课引入,新知探究,课堂小结,随堂演练,教学反思等内容,欢迎下载使用。
高中物理人教版 (2019)必修 第三册2 导体的电阻教案设计: 这是一份高中物理人教版 (2019)必修 第三册2 导体的电阻教案设计,共4页。教案主要包含了情境引入,新课教学,课堂小结等内容,欢迎下载使用。
高中物理人教版 (2019)选择性必修 第三册5 “基本”粒子教学设计: 这是一份高中物理人教版 (2019)选择性必修 第三册5 “基本”粒子教学设计,共8页。教案主要包含了新课引入,新课教学等内容,欢迎下载使用。

