还剩12页未读,
继续阅读
所属成套资源:2024年高中生物新教材同步学案 必修第一册 (含解析)
成套系列资料,整套一键下载
2024年高中生物新教材同步学案 必修第一册 第5章 第4节 第3课时 光合作用原理的应用(含解析)
展开
这是一份2024年高中生物新教材同步学案 必修第一册 第5章 第4节 第3课时 光合作用原理的应用(含解析),共15页。
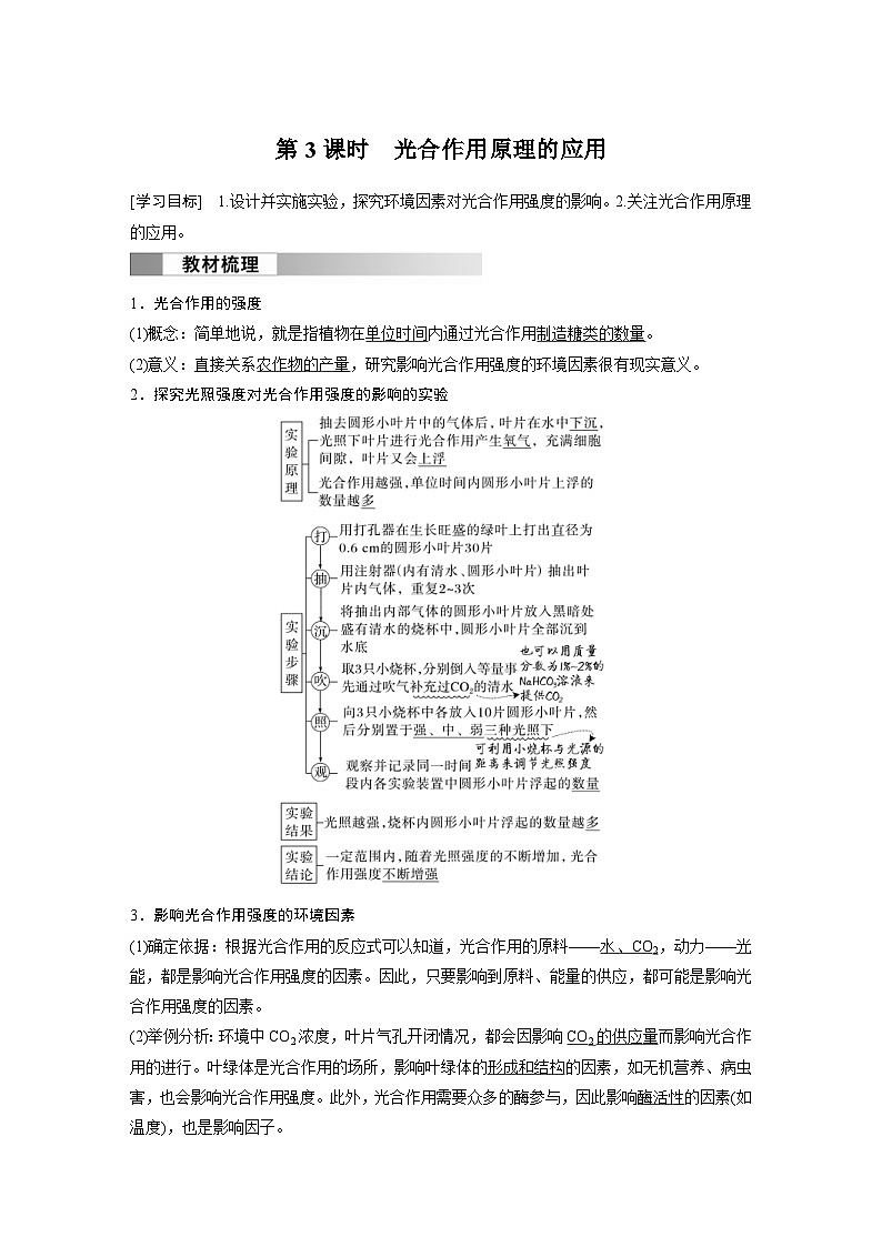
第3课时 光合作用原理的应用[学习目标] 1.设计并实施实验,探究环境因素对光合作用强度的影响。2.关注光合作用原理的应用。1.光合作用的强度(1)概念:简单地说,就是指植物在单位时间内通过光合作用制造糖类的数量。(2)意义:直接关系农作物的产量,研究影响光合作用强度的环境因素很有现实意义。2.探究光照强度对光合作用强度的影响的实验3.影响光合作用强度的环境因素(1)确定依据:根据光合作用的反应式可以知道,光合作用的原料——水、CO2,动力——光能,都是影响光合作用强度的因素。因此,只要影响到原料、能量的供应,都可能是影响光合作用强度的因素。(2)举例分析:环境中CO2浓度,叶片气孔开闭情况,都会因影响CO2的供应量而影响光合作用的进行。叶绿体是光合作用的场所,影响叶绿体的形成和结构的因素,如无机营养、病虫害,也会影响光合作用强度。此外,光合作用需要众多的酶参与,因此影响酶活性的因素(如温度),也是影响因子。4.化能合成作用(1)概念:利用体外环境中的某些无机物氧化时所释放的能量来制造有机物的合成作用。(2)实例硝化细菌eq \b\lc\{\rc\ (\a\vs4\al\co1(能量来源:将氨氧化成硝酸释放的能量,反应物:水和二氧化碳,产物:糖类))判断正误(1)植物的光合作用和细胞呼吸总是同时进行( )(2)能进行光合作用的生物是自养生物( )(3)自养生物都是利用光能把无机物转变成有机物( )答案 (1)× (2)√ (3)×解析 (1)植物细胞在黑暗条件下只能进行细胞呼吸,不能进行光合作用。(3)自养生物可以是光能自养,也可能是化能自养,都能把无机物转变成有机物。任务:探究光照强度对光合作用强度的影响1.本实验的自变量是什么?如何控制?提示 自变量是光照强弱。通过调节光源与实验装置的距离来控制。2.本实验的因变量是什么?检测指标是什么?提示 因变量是光合作用强度。检测指标是相同时间内圆形小叶片浮起的数量。3.水中圆形小叶片在强、中、弱不同光照条件下,分别呈现上浮、沉到水底的状况,原因及叶肉细胞的气体交换图分析如下:(1)在黑暗情况下,植物叶片只进行细胞呼吸,吸收氧气,产生的二氧化碳较易溶于水,所以叶片沉到水底。叶肉细胞气体交换图如图:(2)在弱光下,此时的光合作用强度小于或等于细胞呼吸强度,叶片中仍然没有足够的氧气,叶片仍然沉到水底。叶肉细胞气体交换图如图:(3)在中、强光下,叶片上浮,试分析其原因并在下图中绘制叶肉细胞气体交换图。提示 光合作用强度大于细胞呼吸强度,叶片中氧气增多。4.请在下图中绘制光照强度对光合作用强度的影响曲线。提示 影响光合作用的因素及应用(1)光照强度光是绿色植物光合作用的能量来源,光照强度直接影响光合速率。①原理:光直接影响光反应阶段,制约NADPH和ATP的生成,进而制约暗反应阶段。②曲线分析(如图)在一定范围内,光合速率随光照强度的增强而加快,但当光照强度增加到一定强度时,光合速率不再加快,甚至降低(细胞灼伤)。③生产应用a.阴雨天适当补充光照,及时对大棚除霜消雾。b.阴生植物的光补偿点(光合速率等于呼吸速率时的光照强度)和光饱和点(光合速率最大时所对应的最小光照强度)一般都比阳生植物低,注意间作套种时农作物的种类搭配、林带树种的配置。(2)CO2浓度①原理:影响暗反应阶段,制约C3化合物的生成。②曲线分析:图1中A点表示CO2补偿点,即光合速率等于呼吸速率时的CO2浓度,图2中A′点表示进行光合作用所需CO2的最低浓度。B和B′点都表示CO2饱和点(光合速率最大时所对应的最小CO2浓度)。③应用:在农业生产上可以通过“正其行,通其风”、增施农家肥等措施增大CO2浓度,提高光合速率。(3)温度①原理:温度主要通过影响与光合作用有关酶的活性而影响光合速率。②应用:冬季温室栽培,白天可适当提高温度,晚上可适当降低温度,以降低细胞呼吸消耗有机物。(4)光质①原理:光合作用强度与光质(不同波长的光)有关,在可见光光谱的范围内,不同波长的光下,光合作用效率是不同的。白光为复合光,光合作用能力最强。红光、蓝紫光下植物的光合作用强度较大,绿光下植物的光合作用强度最弱。②应用:无色透明的塑料薄膜,日光中各色光均能透过,有色塑料薄膜主要透过同色光,所以温室大棚用无色塑料薄膜最有效。叶绿素对绿光吸收最少,因此温室大棚用绿色塑料薄膜,植物的光合效率最低。(5)水分和无机盐①原理:缺水时气孔导度下降,影响CO2进入叶肉细胞;叶片淀粉水解减弱,糖类堆积,光合产物输出减慢。因此,植物体水分减少使光合速率下降。N是各种酶以及NADPH和ATP的重要组成成分;P是NADPH和ATP的重要组成成分;Mg是叶绿素的重要组成成分;K对光合产物的运输和转化起促进作用。②应用:预防干旱,合理灌溉;合理施肥,由于肥料中的矿质元素只有溶解在水中才能被作物根系吸收,施肥的同时,往往需要适当的浇水。(6)叶龄和叶面积①叶龄叶片由小到大的过程中,叶面积逐渐增大,叶肉细胞中的叶绿体逐渐增多,光合色素逐渐增加,光合作用效率不断增强。生长到一定程度,叶片面积和光合色素等达到稳定状态,光合作用效率也基本稳定。伴随着叶片的衰老,部分色素遭到破坏,光合作用效率下降。②叶面积随着叶面积指数的增大,进行光合作用和细胞呼吸的叶面积增加,但叶面积指数增大到一定值后,由于叶片的相互遮挡,进行光合作用的叶面积不再增大,而进行细胞呼吸的叶面积仍在增大,从而使细胞呼吸有机物的消耗量大于光合作用有机物的生成量,所以有机物的积累量不断降低。③农业生产上的启示:a.合理密植(增加光合作用面积);b.适当间苗(“套种间作”讲的就是这个方面);c.修剪以增加有效光合作用面积;d.适当摘除老叶。(7)多因子变量对光合速率的影响①曲线分析P点:限制光合速率的因素应为横坐标所表示的因子,随着因子的不断加强,光合速率不断提高。Q点:横坐标所表示的因素不再是影响光合速率的主要因子,影响因素主要为各曲线所表示的因子。②应用:温室栽培时,在一定光照强度下,白天适当提高温度,增加光合作用所需酶的活性,提高光合速率,也可同时适当增加CO2浓度,进一步提高光合速率;当温度适宜时,可适当增加光照强度和CO2浓度以提高光合速率。1.用高速离心机打碎小球藻细胞,获得可以进行光合作用的离体叶绿体,进行如图所示的实验,下列叙述不正确的是( )A.离体的叶绿体中能合成糖类B.碳酸氢钠所起的作用是提供二氧化碳C.烧杯中的液体改为氢氧化钠会导致该实验无糖类产生D.灯与锥形瓶之间的距离不影响光合作用的强度答案 D解析 灯与锥形瓶之间的距离,表示不同的光照强度,光照强度影响光合作用的强度,D错误。2.影响绿色植物光合作用的外界因素有光照强度、CO2浓度、温度等,内部因素有酶的活性、色素的数量、C5的含量等。请据图分析,回答下列问题:(1)如果横坐标代表光照强度,其影响光合速率主要是影响光合作用的________阶段,在最适温度下,当光合作用强度达到最大值时,此时内部限制性因素最可能是______________。若阴生植物的光合作用曲线为c,则阳生植物的光合作用曲线最可能是________。(2)如果横坐标代表温度,温度主要通过影响__________来影响光合速率。(3)如果横坐标代表CO2的浓度,其影响光合作用主要是影响________的产生,此时内部限制性因素最可能是________________。(4)若将某植物叶片在25 ℃条件下暗处理1小时,该叶片质量(主要是葡萄糖)减少了2 mg,之后立即光照1小时,经称重,光照后比暗处理前质量增加了5 mg。该叶片光照1小时产生的总光合作用量为________mg。答案 (1)光反应 色素的数量 a (2)酶的活性(3)C3 C5的含量 (4)9解析 (4)将某植物叶片在25 ℃条件下暗处理1小时,该叶片质量(主要是葡萄糖)减少了2 mg,即呼吸速率为2 mg/h,之后立即光照1小时,经称重,光照后比暗处理前质量增加了5 mg,该叶片光照1小时产生的总光合作用量为5+2+2=9(mg)。题组一 探究光照强度对光合作用强度的影响1.检查植物的光合作用速率是否增加的最有效的方法是检查( )A.光合作用产生的水量B.CO2的消耗量C.植物体的叶绿素含量D.植物体葡萄糖的氧化量答案 B解析 光合作用中既有水的消耗,又有水的产生,且植物体内水的消耗速率不易测量,A错误;通过测定CO2的消耗速率可以检测植物光合作用速率的变化情况,B正确;植物体内叶绿体中的叶绿素含量变化不易测定,C错误;葡萄糖的氧化量代表细胞呼吸的大小,不是光合作用的大小,D错误。2.下列关于探究光照强度对光合速率的影响实验的叙述,错误的是( )A.实验过程中注射器的作用是排除小圆片内的气体B.可以通过观察小圆片上浮所需要的时间来反映光合速率C.实验的自变量是光照强度,可在相同的距离下放置不同瓦数的灯泡D.如果升高环境温度,小圆片上浮时间会缩短答案 D解析 如果升高环境温度,有可能会使酶的活性下降而导致光合速率下降,小圆片上浮时间会延长,D错误。3.图甲表示在一定的光照强度下,植物叶肉细胞中CO2、O2的来源和去路,找出图甲在图乙中的位置( )A.AB之间 B.BC之间C.C点以后 D.B点答案 A解析 从图甲可以看出,线粒体产生的CO2除了供给叶绿体,还释放出一部分,说明细胞呼吸强度大于光合作用强度。分析图乙,AB段光合作用速率小于细胞呼吸速率,因此图甲位于图乙的AB之间。4.图甲所示为研究光合作用的实验装置。用打孔器在某植物的叶片上打出多个叶圆片,再用注射器抽出叶圆片中的气体直至叶圆片沉入水底,然后将等量的叶圆片转至含有不同浓度的 NaHCO3溶液中,给予一定的光照,测量每个培养皿中叶圆片上浮至液面所用的平均时间(如图乙),以研究光合作用速率与 NaHCO3 溶液浓度的关系。下列有关分析正确的是( )A.在ab段,随着 NaHCO3溶液浓度的增加,光合作用速率逐渐减小B.在bc段,单独增加光照、提高温度或提高CO2浓度,都可以缩短叶圆片上浮的时间C.因配制的NaHCO3溶液中不含O2,所以整个实验过程中叶片不能进行细胞呼吸D.在c点以后,因 NaHCO3溶液浓度过高,使叶肉细胞失水而导致代谢水平下降答案 D解析 据图分析,在ab段,随着NaHCO3溶液浓度的增加,光合作用速率逐渐增强,释放的O2量增多,叶圆片上浮至液面所用的平均时间减少,A错误;在bc段,已经达到CO2饱和点,此时限制光合作用的因素不再是CO2浓度,单独增加CO2浓度,不能缩短叶圆片上浮的时间,因不知在实验过程中是否提供最适光照强度和温度,所以在bc段,单独增加光照或提高温度,不一定可以缩短叶圆片上浮的时间,B错误;配制的NaHCO3溶液中不含O2,随着光合作用的进行叶圆片会释放O2,所以整个实验过程中叶圆片能进行细胞呼吸,C错误;在c点以后,因NaHCO3溶液浓度过高,使叶肉细胞失水而导致代谢水平下降,产生O2量减少,叶圆片上浮至液面所用的平均时间增加,D正确。题组二 影响光合作用强度的因素5.如图表示夏季晴朗的白天某种绿色植物叶片光合作用强度变化曲线。下列对此图描述错误的是( )A.ab段光合作用强度变化的主要原因是光照强度B.bc段光合作用强度下降是因为部分气孔关闭,二氧化碳吸收量减少,暗反应速率下降C.de段光合作用强度变化的主要原因是温度D.从图中可以推断限制光合作用的因素有光照强度、温度和CO2浓度答案 C解析 de段随着时间的递增,光照强度逐渐减弱,导致光合作用强度逐渐降低,即de段光合作用强度变化的主要原因是光照强度减弱,C错误。6.如图为某科研小组测定桂花在不同光照条件下的净光合速率,下列有关说法错误的是( )A.桂花的叶绿体中有大量由类囊体堆叠而成的基粒,极大地扩展了受光面积B.若适当提高温度,光合作用的增加值小于细胞呼吸的增加值,则光补偿点右移C.曲线与横坐标的交点处,净光合速率为0,说明光照强度太低,桂花不进行光合作用D.为了促进桂花幼苗的快速生长,苗木培育工作者可在夜间适当补充红色或者蓝紫色光源答案 C解析 光合色素分布在类囊体薄膜上,叶绿体内有大量由类囊体堆叠而成的基粒,极大地扩展了受光面积,A正确;光补偿点时光合作用强度与细胞呼吸强度相等,若适当提高温度,光合作用的增加值小于细胞呼吸的增加值,则应给予更强的光照才能使光合作用强度与细胞呼吸强度相等,故光补偿点应向右移动,B正确;曲线与横坐标的交点处,净光合速率为0,此时光合作用强度和细胞呼吸强度相等,C错误;叶绿体中的色素主要吸收红光和蓝紫光,在夜间适当补充红色或者蓝紫色光源,可以促进桂花幼苗的快速生长,D正确。7.如图分别表示两个自变量对光合速率的影响情况。除各图中所示因素外,其他因素均控制在最适范围。下列分析正确的是( )A.图甲中a点的限制因素可能是叶绿体中色素的含量B.图乙中c点与d点相比,相同时间内c点叶肉细胞中C3的消耗量多C.图中M、N、P点的限制因素分别是CO2浓度、温度和光照强度D.图丙中,随着温度的升高,曲线走势将稳定不变答案 A解析 图甲中a点时光合速率不再增大,限制因素可能是叶绿体中色素的含量,A正确;图乙中c点与d点相比,相同时间内c点叶肉细胞中C3的消耗量少,B错误;图中M、N、P点的限制因素分别是光照强度、光照强度和温度,C错误;图丙中,随着温度的升高,光合速率提高,超过一定范围,光合速率将下降,D错误。8.(2023·山东济宁嘉祥一中高一期末)将某绿藻细胞悬浮液放入密闭容器中,保持适宜的pH和温度,改变其他条件,测定细胞溶解氧的量,结果如图所示。下列有关绿藻细胞代谢的叙述,正确的是( )A.实验全过程绿藻细胞都进行细胞呼吸B.第5分钟开始发生光能转化为化学能C.第7分钟C5的含量瞬间增加D.9~12分钟光合作用速率大于细胞呼吸速率答案 A解析 实验全过程绿藻细胞是活的,所以都进行细胞呼吸,A正确;第4分钟时给予光照,开始进行光合作用,发生光能转化为化学能,B错误;第7分钟添加一定量的CO2,导致CO2固定过程加快,C5的含量瞬间减少,C错误;9~12分钟,细胞悬浮液中溶解氧的浓度不变,说明光合作用速率等于细胞呼吸速率,D错误。9.如图为某一植物在不同实验条件下测得的净光合速率,下列假设条件中能使图中结果成立的是( )A.横坐标是CO2浓度,甲表示较高温度,乙表示较低温度B.横坐标是温度,甲表示较高CO2浓度,乙表示较低CO2浓度C.横坐标是光波长,甲表示较高温度,乙表示较低温度D.横坐标是光照强度,甲表示较高CO2浓度,乙表示较低CO2浓度答案 D解析 光合作用具有最适温度,在最适温度下净光合速率最高,高于或低于该温度净光合速率均有所下降,因此不能确定甲、乙两条曲线温度的高低,A错误;横坐标是温度,则随着温度的升高净光合速率会表现为先升高后降低的趋势,B错误;色素主要吸收红光和蓝紫光,即净光合速率与光波长没有正相关的关系,并且不能确定两条曲线的温度大小,C错误;若横坐标是光照强度,较高浓度的CO2有利于光合作用的进行,因此甲表示较高CO2浓度,乙表示较低CO2浓度,D正确。10.在严寒的冬天,利用温室进行蔬菜种植,可以提高经济效益,但需要调节好温室的光照、湿度、气体和温度,以提高产品的产量,下列措施及方法正确的有( )①由于温室内外温差大,在温室薄膜(或玻璃)上结成一层水膜,要及时擦干,以防止透光率降低 ②适当增加光照,以弥补冬季阳光的不足 ③尽量增加空气湿度,以降低植物的蒸腾作用 ④向温室内定期施放二氧化碳气体,以增加光合作用强度 ⑤向温室内定期施放氧气,以降低细胞呼吸强度 ⑥如遇持续的阴雨天气,白天不宜过多升高温室温度,仍保持昼夜温差A.①②③④ B.①②③⑤C.①②④⑤ D.①②④⑥答案 D解析 水膜会影响透光率,降低温室内的光照强度,从而降低光合速率,①正确;增加光照可以提高光合速率,弥补冬季阳光的不足,②正确;植物进行蒸腾作用可以调节体内温度和促进物质的运输,所以过分降低植物的蒸腾作用对植物自身的生长发育不利,③错误;施放二氧化碳气体可以提高光合作用暗反应的速率,从而提高光合作用强度,④正确;施放氧气,会提高植物的有氧呼吸强度,消耗有机物,⑤错误;持续的阴雨天气,植物的光合作用强度不高,升高温室温度会提高植物的细胞呼吸强度,消耗更多的有机物,使植物有机物的积累量下降,保持昼夜温差,减少夜间的呼吸消耗,有助于植物积累有机物,⑥正确。11.(2023·江西九江高一期末)在适宜光照和温度条件下,给豌豆植株供应14CO2,测定不同的细胞间隙CO2浓度下叶肉细胞中C5的相对含量,结果如图所示。下列叙述不正确的是( )A.14C会出现在C3、葡萄糖等有机物中B.A→B,叶肉细胞不断吸收CO2C.B→C,叶片的光合速率等于细胞呼吸速率D.B→C,叶肉细胞的光合速率不再增加答案 C解析 CO2是暗反应的反应物,暗反应过程包括CO2的固定和C3的还原,因此给豌豆植株供应14CO2,14C会出现在C3、葡萄糖等有机物中,A正确;据图分析,A→B,C5的相对含量逐渐减小,而C5与CO2结合生成C3,因此该段叶肉细胞不断吸收CO2,B正确;B→C,叶片叶肉细胞间的CO2浓度较高,C5含量维持基本不变,表示达到了CO2饱和点,此时光合速率大于细胞呼吸速率,C错误;据图可知,B→C,达到了CO2饱和点,叶肉细胞的光合速率不再增加,D正确。12.(2022·保定第一中学高一期末)科研人员分别在不同时刻对合理密植的玉米田中不同高度处的CO2浓度进行测量,结果如图所示。下列分析正确的是( )A.在富含有机肥的农田中,图中c点会右移B.10时,距地面高度越高光反应强度越大C.夜晚土壤中释放的CO2基本被玉米所固定D.过度密植会导致图中的bd段长度变大答案 A解析 富含有机肥的农田中,由于微生物的分解作用,会释放出CO2,故c点将会右移,A正确;由题图中实线可知,上午10时玉米植株不同高度CO2的吸收量不同,影响光反应强度的因素不只是CO2的浓度,从图中无法得出距地面越高光反应强度越大的结论,B错误;夜晚,无光照,不能进行光合作用,不能固定CO2,C错误;过度密植会导致光能不能充分利用,CO2的吸收量减少,图中的bd段长度变小,D错误。13.如图表示甲、乙两种植物CO2释放量随光照强度的变化曲线,下列分析正确的是( )A.光照强度为c时,甲、乙两种植物固定的CO2量相等B.光照强度为b1时,甲植物叶肉细胞不发生细胞呼吸C.图中曲线表明,乙植物的光饱和点是c点D.甲、乙两种植物中适宜在弱光环境中生长的是乙植物答案 D解析 光照强度为c时,甲、乙两种植物净光合速率相等,由于甲植物的呼吸速率大,因此甲固定的CO2量多,A错误;光照强度为b1时,甲植物的光合速率与呼吸速率相等,此时叶肉细胞中既发生光合作用,也发生细胞呼吸,B错误;乙植物的光饱和点是b1,C错误;乙植物的光补偿点和光饱和点都较低,所以适宜在弱光环境中生长,D正确。14.(2023·辽宁丹东高一期末)在一定浓度的CO2和适当温度条件下,测定植物叶片在不同光照条件下的光合速率,光照强度与该植物叶片光合速率的关系和CO2的转移方向如图所示,分析并回答下列问题:(1)在图1中b点所示条件下,该植物叶肉细胞内能够产生ATP的部位是__________________。(2)在图1中c点时,叶绿体中ADP的移动方向是从____________移向____________。(3)在一昼夜中,将该植物叶片置于8 klx光照下10小时,其余时间置于黑暗中,则每100 cm2叶片一昼夜中CO2的净吸收量为______ mg;将该植物叶片从光下移到黑暗中,叶绿体中C5化合物含量短时间内将____________。(4)若已知该植物光合作用和细胞呼吸的最适温度分别为25 ℃和30 ℃,图1曲线表示该植物在30 ℃时光合速率与光照强度的关系。若将温度降低到25 ℃的条件下(原光照强度和CO2浓度不变),理论上b点将向________移动。(5)图1曲线中a、c两点所代表的光合作用强度分别与图2甲、乙、丙、丁的对应关系是:a点和c点分别对应________、________。(6)由图1可知,在b点时,该植物叶肉细胞内光合作用强度________(填“大于”“小于”或“等于”)细胞呼吸强度。答案 (1)叶绿体、线粒体、细胞质基质 (2)叶绿体基质 类囊体薄膜 (3)36 下降 (4)左 (5)乙 丁 (6)大于解析 (3)由题图可知,8 klx光照下,植物的净光合速率为12 CO2mg/100 cm2叶·小时,植物的呼吸速率为6 CO2mg/100 cm2叶·小时,则每100 cm2叶片一昼夜中CO2的净吸收量为12×10-6×14=36(mg)。将该植物叶片从光下移到黑暗中,CO2固定形成C3的速率在短时间内保持不变,由于无光不能进行光反应,不能产生ATP和NADPH,因此C3的还原速率下降,叶肉细胞中C5的含量下降。(4)30 ℃是细胞呼吸的最适温度,温度降低到25 ℃,该温度是光合作用的最适温度,因而光合速率上升,呼吸速率下降,所以在较弱的光下,光合作用就可以与细胞呼吸强度相等,即b点将向左移动。(5)由图1可知,a点只有细胞呼吸,c点光合作用强度大于细胞呼吸强度,因此对应的图分别为乙(线粒体产生的CO2全部排出细胞外,说明细胞只进行细胞呼吸,不进行光合作用)、丁(叶绿体吸收的CO2来自线粒体和细胞外,说明光合作用大于细胞呼吸)。(6)b点是光的补偿点,对于叶片来说,此时光合速率与呼吸速率相等,叶片包括叶肉细胞等能进行光合作用的细胞和不能进行光合作用的细胞,所以此时该植物叶肉细胞内光合作用强度大于细胞呼吸强度。15.夏日晴天的中午,高温、低湿常引起植物光合速率下降,称为“光合午休”。科研人员以小麦为实验材料,研究了温度和湿度对小麦“光合午休”的影响,实验处理及结果如下表所示。分析回答下列问题:(1)小麦捕获光能的色素分布在________________________,具体地说,色素吸收的光能用于光反应中的________________________,色素含量下降还会间接影响____________过程。(2)根据实验结果可以判断,导致小麦“光合午休”现象出现的最主要因素是________(填“温度”“湿度”或“温度和湿度”)。(3)比较________组的数据可以看出,温度过高会导致小麦光合速率降低。为进一步确定空气相对湿度为50%时该小麦光合作用的最适温度,设计的实验思路应是____________________________________________________________________________________________________。(4)与大水漫灌相比,在生产实践中采用喷灌方式不仅节水,而且能有效消除作物的“光合午休”现象,原因是________________________________________________________________。答案 (1)叶绿体类囊体薄膜 ATP 的合成和水的光解 C3的还原 (2)湿度 (3)3和4 在25~37 ℃范围内,设置更小的温度梯度进行实验 (4)喷灌可以明显地提高空气相对湿度,降低空气温度,从而提高光合速率组别实验条件实验结果温度(℃)空气相对湿度(%)光合速率/(mgCO2·dm-2·h-1)1371810.72372615.83375021.84305024.25255021.7
第3课时 光合作用原理的应用[学习目标] 1.设计并实施实验,探究环境因素对光合作用强度的影响。2.关注光合作用原理的应用。1.光合作用的强度(1)概念:简单地说,就是指植物在单位时间内通过光合作用制造糖类的数量。(2)意义:直接关系农作物的产量,研究影响光合作用强度的环境因素很有现实意义。2.探究光照强度对光合作用强度的影响的实验3.影响光合作用强度的环境因素(1)确定依据:根据光合作用的反应式可以知道,光合作用的原料——水、CO2,动力——光能,都是影响光合作用强度的因素。因此,只要影响到原料、能量的供应,都可能是影响光合作用强度的因素。(2)举例分析:环境中CO2浓度,叶片气孔开闭情况,都会因影响CO2的供应量而影响光合作用的进行。叶绿体是光合作用的场所,影响叶绿体的形成和结构的因素,如无机营养、病虫害,也会影响光合作用强度。此外,光合作用需要众多的酶参与,因此影响酶活性的因素(如温度),也是影响因子。4.化能合成作用(1)概念:利用体外环境中的某些无机物氧化时所释放的能量来制造有机物的合成作用。(2)实例硝化细菌eq \b\lc\{\rc\ (\a\vs4\al\co1(能量来源:将氨氧化成硝酸释放的能量,反应物:水和二氧化碳,产物:糖类))判断正误(1)植物的光合作用和细胞呼吸总是同时进行( )(2)能进行光合作用的生物是自养生物( )(3)自养生物都是利用光能把无机物转变成有机物( )答案 (1)× (2)√ (3)×解析 (1)植物细胞在黑暗条件下只能进行细胞呼吸,不能进行光合作用。(3)自养生物可以是光能自养,也可能是化能自养,都能把无机物转变成有机物。任务:探究光照强度对光合作用强度的影响1.本实验的自变量是什么?如何控制?提示 自变量是光照强弱。通过调节光源与实验装置的距离来控制。2.本实验的因变量是什么?检测指标是什么?提示 因变量是光合作用强度。检测指标是相同时间内圆形小叶片浮起的数量。3.水中圆形小叶片在强、中、弱不同光照条件下,分别呈现上浮、沉到水底的状况,原因及叶肉细胞的气体交换图分析如下:(1)在黑暗情况下,植物叶片只进行细胞呼吸,吸收氧气,产生的二氧化碳较易溶于水,所以叶片沉到水底。叶肉细胞气体交换图如图:(2)在弱光下,此时的光合作用强度小于或等于细胞呼吸强度,叶片中仍然没有足够的氧气,叶片仍然沉到水底。叶肉细胞气体交换图如图:(3)在中、强光下,叶片上浮,试分析其原因并在下图中绘制叶肉细胞气体交换图。提示 光合作用强度大于细胞呼吸强度,叶片中氧气增多。4.请在下图中绘制光照强度对光合作用强度的影响曲线。提示 影响光合作用的因素及应用(1)光照强度光是绿色植物光合作用的能量来源,光照强度直接影响光合速率。①原理:光直接影响光反应阶段,制约NADPH和ATP的生成,进而制约暗反应阶段。②曲线分析(如图)在一定范围内,光合速率随光照强度的增强而加快,但当光照强度增加到一定强度时,光合速率不再加快,甚至降低(细胞灼伤)。③生产应用a.阴雨天适当补充光照,及时对大棚除霜消雾。b.阴生植物的光补偿点(光合速率等于呼吸速率时的光照强度)和光饱和点(光合速率最大时所对应的最小光照强度)一般都比阳生植物低,注意间作套种时农作物的种类搭配、林带树种的配置。(2)CO2浓度①原理:影响暗反应阶段,制约C3化合物的生成。②曲线分析:图1中A点表示CO2补偿点,即光合速率等于呼吸速率时的CO2浓度,图2中A′点表示进行光合作用所需CO2的最低浓度。B和B′点都表示CO2饱和点(光合速率最大时所对应的最小CO2浓度)。③应用:在农业生产上可以通过“正其行,通其风”、增施农家肥等措施增大CO2浓度,提高光合速率。(3)温度①原理:温度主要通过影响与光合作用有关酶的活性而影响光合速率。②应用:冬季温室栽培,白天可适当提高温度,晚上可适当降低温度,以降低细胞呼吸消耗有机物。(4)光质①原理:光合作用强度与光质(不同波长的光)有关,在可见光光谱的范围内,不同波长的光下,光合作用效率是不同的。白光为复合光,光合作用能力最强。红光、蓝紫光下植物的光合作用强度较大,绿光下植物的光合作用强度最弱。②应用:无色透明的塑料薄膜,日光中各色光均能透过,有色塑料薄膜主要透过同色光,所以温室大棚用无色塑料薄膜最有效。叶绿素对绿光吸收最少,因此温室大棚用绿色塑料薄膜,植物的光合效率最低。(5)水分和无机盐①原理:缺水时气孔导度下降,影响CO2进入叶肉细胞;叶片淀粉水解减弱,糖类堆积,光合产物输出减慢。因此,植物体水分减少使光合速率下降。N是各种酶以及NADPH和ATP的重要组成成分;P是NADPH和ATP的重要组成成分;Mg是叶绿素的重要组成成分;K对光合产物的运输和转化起促进作用。②应用:预防干旱,合理灌溉;合理施肥,由于肥料中的矿质元素只有溶解在水中才能被作物根系吸收,施肥的同时,往往需要适当的浇水。(6)叶龄和叶面积①叶龄叶片由小到大的过程中,叶面积逐渐增大,叶肉细胞中的叶绿体逐渐增多,光合色素逐渐增加,光合作用效率不断增强。生长到一定程度,叶片面积和光合色素等达到稳定状态,光合作用效率也基本稳定。伴随着叶片的衰老,部分色素遭到破坏,光合作用效率下降。②叶面积随着叶面积指数的增大,进行光合作用和细胞呼吸的叶面积增加,但叶面积指数增大到一定值后,由于叶片的相互遮挡,进行光合作用的叶面积不再增大,而进行细胞呼吸的叶面积仍在增大,从而使细胞呼吸有机物的消耗量大于光合作用有机物的生成量,所以有机物的积累量不断降低。③农业生产上的启示:a.合理密植(增加光合作用面积);b.适当间苗(“套种间作”讲的就是这个方面);c.修剪以增加有效光合作用面积;d.适当摘除老叶。(7)多因子变量对光合速率的影响①曲线分析P点:限制光合速率的因素应为横坐标所表示的因子,随着因子的不断加强,光合速率不断提高。Q点:横坐标所表示的因素不再是影响光合速率的主要因子,影响因素主要为各曲线所表示的因子。②应用:温室栽培时,在一定光照强度下,白天适当提高温度,增加光合作用所需酶的活性,提高光合速率,也可同时适当增加CO2浓度,进一步提高光合速率;当温度适宜时,可适当增加光照强度和CO2浓度以提高光合速率。1.用高速离心机打碎小球藻细胞,获得可以进行光合作用的离体叶绿体,进行如图所示的实验,下列叙述不正确的是( )A.离体的叶绿体中能合成糖类B.碳酸氢钠所起的作用是提供二氧化碳C.烧杯中的液体改为氢氧化钠会导致该实验无糖类产生D.灯与锥形瓶之间的距离不影响光合作用的强度答案 D解析 灯与锥形瓶之间的距离,表示不同的光照强度,光照强度影响光合作用的强度,D错误。2.影响绿色植物光合作用的外界因素有光照强度、CO2浓度、温度等,内部因素有酶的活性、色素的数量、C5的含量等。请据图分析,回答下列问题:(1)如果横坐标代表光照强度,其影响光合速率主要是影响光合作用的________阶段,在最适温度下,当光合作用强度达到最大值时,此时内部限制性因素最可能是______________。若阴生植物的光合作用曲线为c,则阳生植物的光合作用曲线最可能是________。(2)如果横坐标代表温度,温度主要通过影响__________来影响光合速率。(3)如果横坐标代表CO2的浓度,其影响光合作用主要是影响________的产生,此时内部限制性因素最可能是________________。(4)若将某植物叶片在25 ℃条件下暗处理1小时,该叶片质量(主要是葡萄糖)减少了2 mg,之后立即光照1小时,经称重,光照后比暗处理前质量增加了5 mg。该叶片光照1小时产生的总光合作用量为________mg。答案 (1)光反应 色素的数量 a (2)酶的活性(3)C3 C5的含量 (4)9解析 (4)将某植物叶片在25 ℃条件下暗处理1小时,该叶片质量(主要是葡萄糖)减少了2 mg,即呼吸速率为2 mg/h,之后立即光照1小时,经称重,光照后比暗处理前质量增加了5 mg,该叶片光照1小时产生的总光合作用量为5+2+2=9(mg)。题组一 探究光照强度对光合作用强度的影响1.检查植物的光合作用速率是否增加的最有效的方法是检查( )A.光合作用产生的水量B.CO2的消耗量C.植物体的叶绿素含量D.植物体葡萄糖的氧化量答案 B解析 光合作用中既有水的消耗,又有水的产生,且植物体内水的消耗速率不易测量,A错误;通过测定CO2的消耗速率可以检测植物光合作用速率的变化情况,B正确;植物体内叶绿体中的叶绿素含量变化不易测定,C错误;葡萄糖的氧化量代表细胞呼吸的大小,不是光合作用的大小,D错误。2.下列关于探究光照强度对光合速率的影响实验的叙述,错误的是( )A.实验过程中注射器的作用是排除小圆片内的气体B.可以通过观察小圆片上浮所需要的时间来反映光合速率C.实验的自变量是光照强度,可在相同的距离下放置不同瓦数的灯泡D.如果升高环境温度,小圆片上浮时间会缩短答案 D解析 如果升高环境温度,有可能会使酶的活性下降而导致光合速率下降,小圆片上浮时间会延长,D错误。3.图甲表示在一定的光照强度下,植物叶肉细胞中CO2、O2的来源和去路,找出图甲在图乙中的位置( )A.AB之间 B.BC之间C.C点以后 D.B点答案 A解析 从图甲可以看出,线粒体产生的CO2除了供给叶绿体,还释放出一部分,说明细胞呼吸强度大于光合作用强度。分析图乙,AB段光合作用速率小于细胞呼吸速率,因此图甲位于图乙的AB之间。4.图甲所示为研究光合作用的实验装置。用打孔器在某植物的叶片上打出多个叶圆片,再用注射器抽出叶圆片中的气体直至叶圆片沉入水底,然后将等量的叶圆片转至含有不同浓度的 NaHCO3溶液中,给予一定的光照,测量每个培养皿中叶圆片上浮至液面所用的平均时间(如图乙),以研究光合作用速率与 NaHCO3 溶液浓度的关系。下列有关分析正确的是( )A.在ab段,随着 NaHCO3溶液浓度的增加,光合作用速率逐渐减小B.在bc段,单独增加光照、提高温度或提高CO2浓度,都可以缩短叶圆片上浮的时间C.因配制的NaHCO3溶液中不含O2,所以整个实验过程中叶片不能进行细胞呼吸D.在c点以后,因 NaHCO3溶液浓度过高,使叶肉细胞失水而导致代谢水平下降答案 D解析 据图分析,在ab段,随着NaHCO3溶液浓度的增加,光合作用速率逐渐增强,释放的O2量增多,叶圆片上浮至液面所用的平均时间减少,A错误;在bc段,已经达到CO2饱和点,此时限制光合作用的因素不再是CO2浓度,单独增加CO2浓度,不能缩短叶圆片上浮的时间,因不知在实验过程中是否提供最适光照强度和温度,所以在bc段,单独增加光照或提高温度,不一定可以缩短叶圆片上浮的时间,B错误;配制的NaHCO3溶液中不含O2,随着光合作用的进行叶圆片会释放O2,所以整个实验过程中叶圆片能进行细胞呼吸,C错误;在c点以后,因NaHCO3溶液浓度过高,使叶肉细胞失水而导致代谢水平下降,产生O2量减少,叶圆片上浮至液面所用的平均时间增加,D正确。题组二 影响光合作用强度的因素5.如图表示夏季晴朗的白天某种绿色植物叶片光合作用强度变化曲线。下列对此图描述错误的是( )A.ab段光合作用强度变化的主要原因是光照强度B.bc段光合作用强度下降是因为部分气孔关闭,二氧化碳吸收量减少,暗反应速率下降C.de段光合作用强度变化的主要原因是温度D.从图中可以推断限制光合作用的因素有光照强度、温度和CO2浓度答案 C解析 de段随着时间的递增,光照强度逐渐减弱,导致光合作用强度逐渐降低,即de段光合作用强度变化的主要原因是光照强度减弱,C错误。6.如图为某科研小组测定桂花在不同光照条件下的净光合速率,下列有关说法错误的是( )A.桂花的叶绿体中有大量由类囊体堆叠而成的基粒,极大地扩展了受光面积B.若适当提高温度,光合作用的增加值小于细胞呼吸的增加值,则光补偿点右移C.曲线与横坐标的交点处,净光合速率为0,说明光照强度太低,桂花不进行光合作用D.为了促进桂花幼苗的快速生长,苗木培育工作者可在夜间适当补充红色或者蓝紫色光源答案 C解析 光合色素分布在类囊体薄膜上,叶绿体内有大量由类囊体堆叠而成的基粒,极大地扩展了受光面积,A正确;光补偿点时光合作用强度与细胞呼吸强度相等,若适当提高温度,光合作用的增加值小于细胞呼吸的增加值,则应给予更强的光照才能使光合作用强度与细胞呼吸强度相等,故光补偿点应向右移动,B正确;曲线与横坐标的交点处,净光合速率为0,此时光合作用强度和细胞呼吸强度相等,C错误;叶绿体中的色素主要吸收红光和蓝紫光,在夜间适当补充红色或者蓝紫色光源,可以促进桂花幼苗的快速生长,D正确。7.如图分别表示两个自变量对光合速率的影响情况。除各图中所示因素外,其他因素均控制在最适范围。下列分析正确的是( )A.图甲中a点的限制因素可能是叶绿体中色素的含量B.图乙中c点与d点相比,相同时间内c点叶肉细胞中C3的消耗量多C.图中M、N、P点的限制因素分别是CO2浓度、温度和光照强度D.图丙中,随着温度的升高,曲线走势将稳定不变答案 A解析 图甲中a点时光合速率不再增大,限制因素可能是叶绿体中色素的含量,A正确;图乙中c点与d点相比,相同时间内c点叶肉细胞中C3的消耗量少,B错误;图中M、N、P点的限制因素分别是光照强度、光照强度和温度,C错误;图丙中,随着温度的升高,光合速率提高,超过一定范围,光合速率将下降,D错误。8.(2023·山东济宁嘉祥一中高一期末)将某绿藻细胞悬浮液放入密闭容器中,保持适宜的pH和温度,改变其他条件,测定细胞溶解氧的量,结果如图所示。下列有关绿藻细胞代谢的叙述,正确的是( )A.实验全过程绿藻细胞都进行细胞呼吸B.第5分钟开始发生光能转化为化学能C.第7分钟C5的含量瞬间增加D.9~12分钟光合作用速率大于细胞呼吸速率答案 A解析 实验全过程绿藻细胞是活的,所以都进行细胞呼吸,A正确;第4分钟时给予光照,开始进行光合作用,发生光能转化为化学能,B错误;第7分钟添加一定量的CO2,导致CO2固定过程加快,C5的含量瞬间减少,C错误;9~12分钟,细胞悬浮液中溶解氧的浓度不变,说明光合作用速率等于细胞呼吸速率,D错误。9.如图为某一植物在不同实验条件下测得的净光合速率,下列假设条件中能使图中结果成立的是( )A.横坐标是CO2浓度,甲表示较高温度,乙表示较低温度B.横坐标是温度,甲表示较高CO2浓度,乙表示较低CO2浓度C.横坐标是光波长,甲表示较高温度,乙表示较低温度D.横坐标是光照强度,甲表示较高CO2浓度,乙表示较低CO2浓度答案 D解析 光合作用具有最适温度,在最适温度下净光合速率最高,高于或低于该温度净光合速率均有所下降,因此不能确定甲、乙两条曲线温度的高低,A错误;横坐标是温度,则随着温度的升高净光合速率会表现为先升高后降低的趋势,B错误;色素主要吸收红光和蓝紫光,即净光合速率与光波长没有正相关的关系,并且不能确定两条曲线的温度大小,C错误;若横坐标是光照强度,较高浓度的CO2有利于光合作用的进行,因此甲表示较高CO2浓度,乙表示较低CO2浓度,D正确。10.在严寒的冬天,利用温室进行蔬菜种植,可以提高经济效益,但需要调节好温室的光照、湿度、气体和温度,以提高产品的产量,下列措施及方法正确的有( )①由于温室内外温差大,在温室薄膜(或玻璃)上结成一层水膜,要及时擦干,以防止透光率降低 ②适当增加光照,以弥补冬季阳光的不足 ③尽量增加空气湿度,以降低植物的蒸腾作用 ④向温室内定期施放二氧化碳气体,以增加光合作用强度 ⑤向温室内定期施放氧气,以降低细胞呼吸强度 ⑥如遇持续的阴雨天气,白天不宜过多升高温室温度,仍保持昼夜温差A.①②③④ B.①②③⑤C.①②④⑤ D.①②④⑥答案 D解析 水膜会影响透光率,降低温室内的光照强度,从而降低光合速率,①正确;增加光照可以提高光合速率,弥补冬季阳光的不足,②正确;植物进行蒸腾作用可以调节体内温度和促进物质的运输,所以过分降低植物的蒸腾作用对植物自身的生长发育不利,③错误;施放二氧化碳气体可以提高光合作用暗反应的速率,从而提高光合作用强度,④正确;施放氧气,会提高植物的有氧呼吸强度,消耗有机物,⑤错误;持续的阴雨天气,植物的光合作用强度不高,升高温室温度会提高植物的细胞呼吸强度,消耗更多的有机物,使植物有机物的积累量下降,保持昼夜温差,减少夜间的呼吸消耗,有助于植物积累有机物,⑥正确。11.(2023·江西九江高一期末)在适宜光照和温度条件下,给豌豆植株供应14CO2,测定不同的细胞间隙CO2浓度下叶肉细胞中C5的相对含量,结果如图所示。下列叙述不正确的是( )A.14C会出现在C3、葡萄糖等有机物中B.A→B,叶肉细胞不断吸收CO2C.B→C,叶片的光合速率等于细胞呼吸速率D.B→C,叶肉细胞的光合速率不再增加答案 C解析 CO2是暗反应的反应物,暗反应过程包括CO2的固定和C3的还原,因此给豌豆植株供应14CO2,14C会出现在C3、葡萄糖等有机物中,A正确;据图分析,A→B,C5的相对含量逐渐减小,而C5与CO2结合生成C3,因此该段叶肉细胞不断吸收CO2,B正确;B→C,叶片叶肉细胞间的CO2浓度较高,C5含量维持基本不变,表示达到了CO2饱和点,此时光合速率大于细胞呼吸速率,C错误;据图可知,B→C,达到了CO2饱和点,叶肉细胞的光合速率不再增加,D正确。12.(2022·保定第一中学高一期末)科研人员分别在不同时刻对合理密植的玉米田中不同高度处的CO2浓度进行测量,结果如图所示。下列分析正确的是( )A.在富含有机肥的农田中,图中c点会右移B.10时,距地面高度越高光反应强度越大C.夜晚土壤中释放的CO2基本被玉米所固定D.过度密植会导致图中的bd段长度变大答案 A解析 富含有机肥的农田中,由于微生物的分解作用,会释放出CO2,故c点将会右移,A正确;由题图中实线可知,上午10时玉米植株不同高度CO2的吸收量不同,影响光反应强度的因素不只是CO2的浓度,从图中无法得出距地面越高光反应强度越大的结论,B错误;夜晚,无光照,不能进行光合作用,不能固定CO2,C错误;过度密植会导致光能不能充分利用,CO2的吸收量减少,图中的bd段长度变小,D错误。13.如图表示甲、乙两种植物CO2释放量随光照强度的变化曲线,下列分析正确的是( )A.光照强度为c时,甲、乙两种植物固定的CO2量相等B.光照强度为b1时,甲植物叶肉细胞不发生细胞呼吸C.图中曲线表明,乙植物的光饱和点是c点D.甲、乙两种植物中适宜在弱光环境中生长的是乙植物答案 D解析 光照强度为c时,甲、乙两种植物净光合速率相等,由于甲植物的呼吸速率大,因此甲固定的CO2量多,A错误;光照强度为b1时,甲植物的光合速率与呼吸速率相等,此时叶肉细胞中既发生光合作用,也发生细胞呼吸,B错误;乙植物的光饱和点是b1,C错误;乙植物的光补偿点和光饱和点都较低,所以适宜在弱光环境中生长,D正确。14.(2023·辽宁丹东高一期末)在一定浓度的CO2和适当温度条件下,测定植物叶片在不同光照条件下的光合速率,光照强度与该植物叶片光合速率的关系和CO2的转移方向如图所示,分析并回答下列问题:(1)在图1中b点所示条件下,该植物叶肉细胞内能够产生ATP的部位是__________________。(2)在图1中c点时,叶绿体中ADP的移动方向是从____________移向____________。(3)在一昼夜中,将该植物叶片置于8 klx光照下10小时,其余时间置于黑暗中,则每100 cm2叶片一昼夜中CO2的净吸收量为______ mg;将该植物叶片从光下移到黑暗中,叶绿体中C5化合物含量短时间内将____________。(4)若已知该植物光合作用和细胞呼吸的最适温度分别为25 ℃和30 ℃,图1曲线表示该植物在30 ℃时光合速率与光照强度的关系。若将温度降低到25 ℃的条件下(原光照强度和CO2浓度不变),理论上b点将向________移动。(5)图1曲线中a、c两点所代表的光合作用强度分别与图2甲、乙、丙、丁的对应关系是:a点和c点分别对应________、________。(6)由图1可知,在b点时,该植物叶肉细胞内光合作用强度________(填“大于”“小于”或“等于”)细胞呼吸强度。答案 (1)叶绿体、线粒体、细胞质基质 (2)叶绿体基质 类囊体薄膜 (3)36 下降 (4)左 (5)乙 丁 (6)大于解析 (3)由题图可知,8 klx光照下,植物的净光合速率为12 CO2mg/100 cm2叶·小时,植物的呼吸速率为6 CO2mg/100 cm2叶·小时,则每100 cm2叶片一昼夜中CO2的净吸收量为12×10-6×14=36(mg)。将该植物叶片从光下移到黑暗中,CO2固定形成C3的速率在短时间内保持不变,由于无光不能进行光反应,不能产生ATP和NADPH,因此C3的还原速率下降,叶肉细胞中C5的含量下降。(4)30 ℃是细胞呼吸的最适温度,温度降低到25 ℃,该温度是光合作用的最适温度,因而光合速率上升,呼吸速率下降,所以在较弱的光下,光合作用就可以与细胞呼吸强度相等,即b点将向左移动。(5)由图1可知,a点只有细胞呼吸,c点光合作用强度大于细胞呼吸强度,因此对应的图分别为乙(线粒体产生的CO2全部排出细胞外,说明细胞只进行细胞呼吸,不进行光合作用)、丁(叶绿体吸收的CO2来自线粒体和细胞外,说明光合作用大于细胞呼吸)。(6)b点是光的补偿点,对于叶片来说,此时光合速率与呼吸速率相等,叶片包括叶肉细胞等能进行光合作用的细胞和不能进行光合作用的细胞,所以此时该植物叶肉细胞内光合作用强度大于细胞呼吸强度。15.夏日晴天的中午,高温、低湿常引起植物光合速率下降,称为“光合午休”。科研人员以小麦为实验材料,研究了温度和湿度对小麦“光合午休”的影响,实验处理及结果如下表所示。分析回答下列问题:(1)小麦捕获光能的色素分布在________________________,具体地说,色素吸收的光能用于光反应中的________________________,色素含量下降还会间接影响____________过程。(2)根据实验结果可以判断,导致小麦“光合午休”现象出现的最主要因素是________(填“温度”“湿度”或“温度和湿度”)。(3)比较________组的数据可以看出,温度过高会导致小麦光合速率降低。为进一步确定空气相对湿度为50%时该小麦光合作用的最适温度,设计的实验思路应是____________________________________________________________________________________________________。(4)与大水漫灌相比,在生产实践中采用喷灌方式不仅节水,而且能有效消除作物的“光合午休”现象,原因是________________________________________________________________。答案 (1)叶绿体类囊体薄膜 ATP 的合成和水的光解 C3的还原 (2)湿度 (3)3和4 在25~37 ℃范围内,设置更小的温度梯度进行实验 (4)喷灌可以明显地提高空气相对湿度,降低空气温度,从而提高光合速率组别实验条件实验结果温度(℃)空气相对湿度(%)光合速率/(mgCO2·dm-2·h-1)1371810.72372615.83375021.84305024.25255021.7
相关资料
更多

