中考化学(泰州卷)-2024年中考第一次模拟考试
展开1、锻炼学生的心态。能够帮助同学们树立良好的心态,增加自己的自信心。
2、锻炼学生管理时间。通过模拟考试就会让同学们学会分配时间,学会取舍。
3、熟悉题型和考场。模拟考试是很接近中考的,让同学们提前感受到考场的气氛和布局。
中考的取胜除了平时必要的学习外,还要有一定的答题技巧和良好心态。此外,通过模拟考试还能增强学生们面对高考的信心,希望考生们能够重视模拟考试。
2024年中考第一次模拟考试(泰州卷)
化 学
(考试时间:60分钟 试卷满分:60分)
注意事项:
1.答卷前,考生务必将自己的姓名、准考证号填写在答题卡上。
2.回答选择题时,选出每小题答案后,用2B铅笔把答题卡上对应题目的答案标号涂黑。如需改动,用橡皮擦干净后,再选涂其他答案标号。写在本试卷上无效。
3.回答非选择题时,将答案写在答题卡上。写在本试卷上无效。
4.考试结束后,将本试卷和答题卡一并交回。
可能用到的相对原子质量:H-1 C-12 O-16 S-32 Cl-35.5 K-39 Zn-65
第一部分 选择题(共20分)
一、单项选择题(本大题包括10小题,每小题有四个选项,其中只有一个选项符合题意,请将符合题意的选项代号填在相应位置上。每小题1分,共10分)
1.化学无处不在,下列事例中包含化学变化的是( )
A.鲜牛奶变质B.洗洁精洗油污
C.西瓜榨汁D.活性炭净水
2.下列有关物质的名称、俗名、化学式中,三者皆指同一物质的是( )
A.冰、干冰、CO2B.碳酸钠、纯碱、NaCO3
C.氧化钙、消石灰、CaOD.氢氧化钠、烧碱、NaOH
3.兴化千垛景区建有近40米高的观光楼,观光楼建设使用的材料中,属于复合材料的是( )
A.木头B.塑料
C.铝合金D.钢筋混凝土
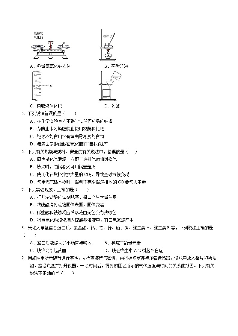
4.规范操作是化学实验成功的基础。下列实验操作正确的是( )
A.称量氢氧化钠固体 B.蒸发溶液
C.读取液体体积 D.过滤
5.下列说法错误的是( )
A.在化学实验室内不得尝试任何药品的味道
B.为防止水污染应禁止使用农药和化肥
C.绝对不能食用含有黄曲霉毒素的食物
D.铝表面易形成致密氧化膜而“自我保护”
6.下列有关燃烧与燃料、安全的有关说法中,错误的是( )
A.厨房液化气泄漏,立即开启排气扇通风换气
B.炒菜时,油锅着火可用锅盖盖灭
C.使用化石燃料排放大量的CO2,导致全球气候变暖
D.使用燃气热水器时,燃料不完全燃烧排放的CO会使人中毒
7.下列实验现象,正确的是( )
A.打开浓盐酸的试剂瓶塞,瓶口产生大量白烟
B.浓硫酸滴到蔗糖固体表面,固体变黑
C.稀盐酸和铁锈反应后溶液由无色变为浅绿色
D.将氢氧化钠溶液滴入硫酸铜溶液中,有白色沉淀产生
8.兴化大闸蟹富含蛋白质、氨基酸、钙、铁、锌、硒、钾、维生素A、维生素B等,下列说法正确的是( )
A.蛋白质能被人的小肠直接吸收
B.钙属于微量元素
C.缺锌会引起贫血
D.缺乏维生素A会引起夜盲症
9.用如图甲所示装置进行实验,先检查装置气密性,再将橡胶塞连接压强传感器,烧瓶中放入铝片和稀盐酸,塞紧瓶塞并打开仪器,一段时间后,得到如图乙所示的气体压强与时间的关系曲线图。下列有关说法不正确的是( )
A.A点对应溶液的pH大于D点对应溶液的pH
B.AB段压强几乎没有变的原因是铝片表面有氧化膜
C.BC段反应的速率是先快后慢,导致变慢的因素可能是盐酸浓度变小
D.CD段压强逐渐下降的原因是温度降低
10.如图所示,滴管中吸入某种液体,平底烧瓶中盛有另一种物质,挤压滴管滴入液体,气球有明显变化。下列选项不符合题意的是( )
二、每小题有四个选项,其中只有一个或两个正确选项符合题意,若正确答案两个,选对一个得1分,选错得0分,每小题2分,共10分)
11.2023年9月23日,杭州第十九届亚运会开幕式主火炬燃料创新使用零碳甲醇(CH3OH)燃料,我国研制的一种新型催化剂可将CO2和H2转化为甲醇(CH3OH)和X,该反应的微观示意图如图,下列说法不正确的是( )
A.X分子的微观示意图为
B.参加反应的CO2和H2两物质分子个数比为1∶3
C.反应前后原子的种类和数目都没有改变
D.反应前后催化剂的质量和性质都不变
12.下列有关实验设计中,方法错误的一项是
13.分析推理是化学学习中常用的思维方法。下列分析正确的是( )
A.溶液具有均一性、稳定性,则均一、稳定的液体都是溶液
B.中和反应生成盐和水,则生成盐和水的反应一定是中和反应
C.有机物一定含有碳元素,则含有碳元素的化合物一定是有机物
D.原子得失电子变成离子后,质子数没变,则元素的种类也没有发生变化
14.我国化学家侯德榜创立的联合制碱法反应过程涉及的、、和四种物质的溶解度曲线如图所示。下列说法正确的是( )
A.0°C时,NaCl的溶解度大于的溶解度
B.在20°C时将30g加入50g水中充分搅拌后得到的饱和溶液
C.与NaCl的溶解度曲线相交于p点,该温度下两溶液溶质的质量分数相等
D.NaCl中含有少量,可用降温结晶的方法提纯NaCl
15.Znx(OH)y(CO3)z是制备ZnO的原料,加热可生成ZnO和另外两种氧化物。在如图热分解装置中加入54.7gZnx(OH)y(CO3)z,完全反应后测得装置A增重5.4g,装置B增重8.8g(加热前后均通一段时间N2;装置气密性良好,药品量足,实验操作正确)。
下列说法错误的是( )
A.2x=y+2zB.生成的ZnO质量为40.5g
C.x:y=5:3D.若无装置C,则y与z的比值偏大
第二部分 非选择题(共40分)
16.(9分)请回答下列问题。
(1)液氨在制冷和冷藏行业上有广泛应用,氨气加压后会变成液氨,回答下列问题:
①标出氨气中氮元素的化合价 ;
②氨气具有可燃性,存在燃烧而引发爆炸的可能性,燃烧的化学方程式为:4NH3+3O22X+6H2O,其中X的化学式为 ;
③氨气极易溶于水形成氨水,在水中电离形成铵根离子 (填离子符号)和氢氧根离子。
(2)人的胃液中含有 (填酸的名称)。医生给胃酸过多的病人所开处方中,常包括含氢氧化铝和碳酸镁的药物,请用化学方程式表示其治疗原理: ; 。
(3)正常雨水显酸性的原因是 (用化学方程式表示),pH 的降水被称为酸雨,向空气中排放下列 气体是造成酸雨的主要原因。
a.一氧化碳 b.二氧化硫
c.二氧化碳 d.氮气
17.(11分)实验室有下列装置,请根据要求回答问题:
(1)写出有标号仪器的名称:① ;② ;
(2)实验室用过氧化氢溶液和二氧化锰制取氧气的化学方程式为 , 选用的发生装置为 (填序号);
(3)实验室用高锰酸钾制取氧气的化学方程式 ;若将产生的氧气,用于验证蜡烛燃烧产物的实验,则氧气的收集装置最好选用 (填“C”或“ D”或“ E”);若用A、D装置制取氧气,当实验结束时,甲同学先移去了酒精灯,忘记将导管从水槽中取出,在水未进入试管之前,可采取的补救措施有:① ② 。但该套装置有一不足之处是 ;为测定高锰酸钾分解生成氧气的体积,应选用下图装置 (填编号)。
(4)F装置采用排空法收集氢气,氢气应从 进。(选“b”或“c”)
18.(8分)A~F是初中化学常见的物质,A是铁锈的主要成分,B和C均为气体且组成元素相同,A和B生成C和金属单质D;E和F可用于配制农药波尔多液;D和F反应是我国古代湿法炼铜的原理。请回答以下问题。
(1)F的化学式是 ,B的用途是 。
(2)B和C化学性质不同的原因是 。
(3)完成下列化学方程式:
①A和B发生反应的化学方程式: 。
②E和F发生反应的化学方程式: ,该反应属于 反应(填基本类型)。
(4)工业上可使用稀硫酸除铁锈,该反应的化学方程式是 。
19.(12分)碳酸钙是初中阶段化学学习中的常见物质,某化学兴趣小组围绕此物质展开探究。
相关信息:一定体积的溶液中,离子数目越多,其离子浓度越大;电导率传感器用于测定溶液的导电性强弱,在其他条件相同下,溶液中离子浓度越大;溶液的电导率越大。
【实验探究Ⅰ】将碳酸钙粉末在酒精喷灯上灼烧一段时间,再将灼烧后的固体物质投入盛水的烧杯中,滴加2滴酚酞试液,酚酞试液变红。对此现象分析,得出结论。
(1)碳酸钙高温发生了分解,反应的化学方程式为 。
(2)分解后固体产物与水反应的化学方程式为 ,此反应生成物能使酚酞试液变红,是因为在水溶液中产生 离子(填离子符号)。
小组经过讨论,对酚酞试液变红是否存在其他因素产生了疑问,进行下列实验。
【实验探究Ⅱ】在试管中加入少量碳酸钙粉末,加入2mL水,振荡摇匀,制成碳酸钙悬浊液,滴加2滴酚酞试液,酚酞试液变红。
(1)酚酞试液变红证明碳酸钙悬浊液显 性。
(2)在相同实验条件下,用电导率传感器测得水的电导率为8.5,碳酸钙悬浊液电导率为74。与水比较,碳酸钙悬浊液中离子浓度较 (填“大”或“小”),证明在碳酸钙悬浊液中有部分碳酸钙溶于水,形成碳酸钙的 (填“饱和”或“不饱和”)溶液。
(3)小组继续探究碳酸钙悬浊液使酚酞试液变红的微观原因,做了下面的对照实验:用pH传感器分别测得在常温下五种混合体系的pH,如下表所示。
从上表可知,“盐溶液一定显中性”的说法是 (填“正确”或“错误”)的。
结合①②③④的数据分析可知,Na2CO3溶液使酚酞试液变红与碳酸钠组成中 离子(填离子符号)有关。查阅资料可知碳酸钠能与水发生一定程度的反应生成一种钠盐和另一种化合物,试写出此反应两种生成物的化学式: 。结合⑤的数据分析。碳酸钙悬浊液使酚酞试液变色原因与碳酸钠溶液使酚酞试液变色原因本质上是一致的。
【拓展延伸】进一步探究,将碳酸钙悬浊液滴加酚酞试液加热,红色会变浅,经测定pH减小。联系所学知识,对此现象产生的原因猜测合理的是 (填字母)。
A.碳酸钙的溶解度随着温度的升高而降低
B.温度升高增大了某离子与水作用的速率,碱性增强
C.加热时部分碳酸钙发生了分解反应选项
滴管内物质
平底烧瓶内物质
A
水
氯化钠固体
B
氢氧化钙溶液
二氧化碳气体
C
浓硫酸
水
D
水
氧化钙
选项
实验目的
实验方法
A
制备Fe(OH)3固体
用NaOH溶液和FeCl3溶液反应后过滤洗涤干燥
B
除去NaCl中少量Na2CO3
加入过量的稀盐酸,反应停止后蒸发结晶
C
检验CO2中是否混有HCl气体
通入紫色石蕊试液,观察现象
D
鉴别NaOH溶液和Ca(OH)2溶液
分别向溶液通入CO2气体,观察现象
混合体系
①Na2CO3溶液
②NaCl溶液
③CaCl2溶液
④K2CO3溶液
⑤CaCO3悬浊液
pH
11.6
7.0
7.0
11.6
10.1
化学(扬州卷)-中考第一次模拟考试卷: 这是一份化学(扬州卷)-中考第一次模拟考试卷,文件包含化学扬州卷全解全析docx、化学扬州卷考试版A4docx、化学扬州卷答题卡docx、化学扬州卷参考答案docx等4份试卷配套教学资源,其中试卷共50页, 欢迎下载使用。
化学(南京卷)-中考第一次模拟考试卷: 这是一份化学(南京卷)-中考第一次模拟考试卷,文件包含中考化学第一次模拟考试卷南京专版解析版docx、中考化学第一次模拟考试卷南京专版考试版docx、中考化学第一次模拟考试卷南京专版参考答案docx、中考化学第一次模拟考试卷南京专版答题卡docx等4份试卷配套教学资源,其中试卷共43页, 欢迎下载使用。
化学(安徽卷)-学易金卷:中考第一次模拟考试卷: 这是一份化学(安徽卷)-学易金卷:中考第一次模拟考试卷,文件包含化学安徽卷-学易金卷中考第一次模拟考试卷解析版docx、化学安徽卷-学易金卷中考第一次模拟考试卷考试版docx、化学安徽卷-学易金卷中考第一次模拟考试卷全解全析docx、化学安徽卷-学易金卷中考第一次模拟考试卷参考答案docx等4份试卷配套教学资源,其中试卷共32页, 欢迎下载使用。

