- (北京专用)2023年中考化学第一次模拟考试 试卷 3 次下载
- (福建卷)2023年中考化学第一次模拟考试 试卷 0 次下载
- (广东卷)2023年中考化学第一次模拟考试 试卷 2 次下载
- (广州卷)2023年中考化学第一次模拟考试 试卷 4 次下载
- (河南卷)2023年中考化学第一次模拟考试 试卷 1 次下载
(安徽卷)2023年中考化学第一次模拟考试
展开绝密★启用前|学科网试题命制中心
2023年中考化学第一次模拟考试【安徽卷】
化 学
(本卷共17小题,满分40分,考试用时45分钟)
注意事项:
1.答卷前,考生务必将自己的姓名、准考证号填写在答题卡上。
2.回答第Ⅰ卷时,选出每小题答案后,用2B铅笔把答题卡上对应题目的答案标号涂黑。如需改动,用橡皮擦干净后,再选涂其他答案标号。写在本试卷上无效。
3.回答第Ⅱ卷时,将答案写在答题卡上。写在本试卷上无效。
4.考试结束后,将本试卷和答题卡一并交回。
5.考试范围:中考全部内容。
可能用到的相对原子质量 H-1 C-12 N-14 O-16 Ga-70
一、选择题(本大题共12小题,每小题1分,共12分.在每小题给出的四个选项中,只有一个选项是符合题目要求的)
1.2020年9月22日,习近平主席在联合国大会上提出,力争在2060年前实现碳中和。“碳中和”指经济活动产生的二氧化碳通过植树造林等措施吸收的二氧化碳相抵,达到净排放为零。下列概念中的“碳”与“碳中和”中的“碳”的意思相近的是( )
A.一氧化碳 B.碳纳米管 C.低碳生活 D.碳素墨水
2.北京冬奥会进入倒计时阶段,在赛事所使用的下列物品中属于有机合成材料的是( )
A.金银铜牌 B.陶瓷餐具 C.塑料水瓶 D.纯棉毛巾
3.宏观辨识与微观探析相结合是化学特有的思维方式。下表对应内容中,不正确的是( )
选项 | 宏观事实 | 微观解释 |
A | “二手烟”也会危害身体健康 | 分子在不断地运动 |
B | 氧气和液氧化学性质相同 | 同种分子性质相同 |
C | 水在直流电作用下生成氢气和氧气 | 化学变化中分子和原子种类改变 |
D | 木炭在氧气中比在空气中燃烧更剧烈 | 碳原子在等体积空间内接触碰撞的氧分子数目不同 |
4.冬季是感冒的高发季节,对乙酰氨基苯酚(C8H9NO2)是速效感冒胶囊的有效成分之一,下列有关对乙酰氨基苯酚说法正确的是( )
A.对乙酰氨基苯酚中含有氧分子
B.对乙酰氨基苯酚中含有8个碳原子、9个氢原子、1个氮原子、2个氧原子
C.对乙酰氨基苯酚的相对分子质量为151g
D.对乙酰氨基苯酚中碳、氧元素的质量比为3:1
5.如图是一些微粒的结构示意图和硫元素在元素周期表中的信息。下列说法错误( )
A.①和③是同种元素的不同微粒
B.②所表示的微粒在化学反应中易失去电子
C.②和③代表的元素形成化合物的化学式为MgCl2
D.硫元素的原子质子数为16,相对原子质量是32.06
6.下列实验操作正确的是( )
A.闻气味 B.倾倒液体
C.加热固体 D.读取液体体积
7.如图所示装置能快速测定水的组成。已知,气球容积远大于Y型管容积,实验开始时Y型管和气球中均充满水。下列说法正确的是( )
A.电解水是一种净水的方法
B.Y型管右边生成的气体可以使带火星的木条复燃
C.随着电解的进行,气球会慢慢变小
D.选用较细的Y型管,可更快观察到气体体积比2:1现象
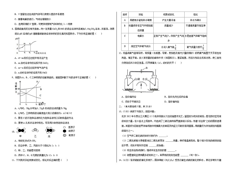
8.图像能直观反应有关信息。向一定质量CaCl2和HCl的混合溶液中逐滴加入Na2CO3溶液,并振荡,测得混合pH溶液的pH值随着碳酸钠溶液体积的变化情况如图所示,下列分析正确的是( )
A.d~m段反应过程中有沉淀产生
B.m点时溶液中的溶质只有CaCl2
C.m~n段反应过程中有气泡产生
D.n点时溶液中的溶质只有NaCl
9.如图为A、B、C三种物质的溶解度曲线,请据图判断下列叙述中不正确的是( )
A.t1℃时,50g水中加入25g B形成的溶液质量为70g
B.t2℃时,三种物质的溶解度由大到小的顺序为:A>B>C
C.要将C的不饱和溶液转化为饱和溶液可以采取降温的方法
D.要使A从其浓溶液中析出,可采用冷却热饱和溶液法
10.
A.甲的化学式为CH2
B.反应中甲、乙、丙的分子个数比为2:1:1
C.甲、乙、丙都是可燃物
D.丙中C、H、O元素的质量比为12:3:8
11.下列有关实验现象或变化、结论关系正确的是( )
选项 | 实验 | 现象或变化 | 结论 |
A | 用肥皂水鉴别井水硬度 | 产生大量浮渣 | 井水为硬水 |
B | 称量镁条在空气中燃烧前后质量 | 质量减少 | 不遵循质量守恒定律 |
C | 电解水 | 正极产生气泡少,负极产生气泡多 | 水是由氢气和氧气组成 |
D | 测定空气中氧气成分 | 水流入集气瓶 | 氧气质量分数约 |
12.将盛满氧气且等容积、等质量(含瓶塞、导管、燃烧匙及瓶内少量的细砂)的两集气瓶置于天平的左右两盘,调至平衡。放入等质量的白磷和木炭(如图所示),塞紧瓶塞,然后分别设法将其点燃,使二者充分燃烧后并冷却至室温,打开弹簧夹(a),此时的天平( )
A.指针偏向右 B.指针先向左后向右偏
C.仍处于平衡状态 D.指针偏向左
二、(本大题包括5题,共28分)
13.(5分)阅读下列短文,回答问题。
北京2022年冬奥会三大赛区12个竞体场馆永久性设施基本完工,蓝图变为现实的背后,是无数攻坚克难的科技力量。在8座冰上场馆中,均选用了二氧化碳跨临界直接制冷系统。有着“冰丝带”之称的国家速滑馆,其屋顶为目前世界体育场馆中规模最大的单层双向正交马鞍形索网屋面,用钢量仅为传统钢结构屋面的四分之一。
(1)空气中二氧化碳的体积分数约为 。
(2)二氧化碳制冷原理是液态二氧化碳蒸发 热量,使环境温度降低,整个制冷系统的碳排放趋近于零,该技术有利于控制 的加剧。
(3)将生铁冶炼成钢时,组成中发生改变的是 。
(4)钢是建筑业使用最多的材料之一,其具有的优良性能是 (写一条)。
14.(6分)在浓硫酸的催化作用下,固体草酸(H2C2O4)受热分解生成碳的氧化物和水,某化学课外兴趣小组对生成物中碳的氧化物种类进行了如下实验探究:
【提出问题】生成物中有哪种碳的氧化物?
【猜测】
(1)猜想1:只有CO;猜想2:只有CO2;猜想3: 。
【设计实验】为验证猜想,兴趣小组同学设计了如下实验:
(2)除E装置中观察到固体由黑变红,F中澄清石灰水变浑浊,还应观察到 的现象,则证明草酸分解的气体中含有CO。
【实验结论】
(3)通过实验探究证明:猜想3成立。草酸分解的化学方程式为 。
【问题讨论】
(4)B装置的作用是 。
(5)装置末端酒精灯的作用是 。
15.(6分)某金属冶炼厂的管道烟泥中含有少量铜、锌、硫等单质和少量的固体废弃物。现欲回收铜和锌并对硫进行环保处理,实验室中的主要步骤如图所示:
【查阅资料】氧化铜与氧化锌能分别与稀硫酸反应生成硫酸铜和硫酸锌
(1)步骤①产生的废气B若不经过②过程,可能造成的环境问题是 ;
(2)步骤③和④中主要操作的名称是 ;若得到的滤液浑浊,可能的原因是 ;
(3)写出步骤④发生反应的化学方程式 (写一个即可);
(4)取少量的溶液C,往其中加入一定质量的镁粉,充分反应后过滤,得到滤渣和滤液。往滤渣中加入稀盐酸有气泡产生,则滤液中一定没有 (填字母序号)。
A.硫酸镁
B.硫酸锌
C.硫酸铜
D.硫酸铜和硫酸锌
16.(6分)某化学兴趣小组的同学探究木炭与氧化铜的反应。
【实验回顾】如图所示装置进行实验,很快发现澄清的石灰水变浑浊,请写出木炭与氧化铜反应的化学方程式 。
【实验反思】某同学认为当木炭较多、温度较高时,该反应产生的气体中可能含有一氧化碳。
【查阅资料】碱石灰可以吸收二氧化碳和水蒸气。
【实验探究】同学们在老师指导下设计实验进行了验证。
【实验分析】
(1)装置B中澄清石灰水的作用是 (用化学方程式表示)。
(2)实验前,需检查 ,点燃酒精灯前,先打开K,通入一段时间 (填写字母)。
A.空气
B.氮气
C.一氧化碳
D.二氧化碳
注意:若答对第(3)(4)(5)小题奖励3分.化学试卷总分不超过40分。
(3)E装置中,硬质玻璃管和固体药品实验前的总质量为65.8g,当FexOy全部转化为Fe后总质量为64.2g,其中硬质玻璃管的质量为60g,则FexOy中x:y= (填写最简整数比)。
(4)证明A装置中产物有一氧化碳的现象是 。
(5)请指出上述实验设计中的一项缺陷 。
17.(5分)以氮化镓(GaN)为代表的第三代半导体材料目前已成为全球半导体研究的前沿和热点。制备氮化镓的化学方程式:GaCl3+NH3一定条件GaN+3HCl。计算制备168gGaN需要NH3的体积为多少升?(该条件下NH3的密度为0.77g/L,结果保留一位小数)
化学(安徽卷)-学易金卷:中考第一次模拟考试卷: 这是一份化学(安徽卷)-学易金卷:中考第一次模拟考试卷,文件包含化学安徽卷-学易金卷中考第一次模拟考试卷解析版docx、化学安徽卷-学易金卷中考第一次模拟考试卷考试版docx、化学安徽卷-学易金卷中考第一次模拟考试卷全解全析docx、化学安徽卷-学易金卷中考第一次模拟考试卷参考答案docx等4份试卷配套教学资源,其中试卷共32页, 欢迎下载使用。
化学(安徽卷)2023年中考第一次模拟考试卷(解析版): 这是一份化学(安徽卷)2023年中考第一次模拟考试卷(解析版),共14页。试卷主要包含了分类是学习化学的一种重要方法,已知等内容,欢迎下载使用。
化学(安徽卷)2023年中考第一次模拟考试卷(考试版): 这是一份化学(安徽卷)2023年中考第一次模拟考试卷(考试版),共8页。试卷主要包含了分类是学习化学的一种重要方法,已知等内容,欢迎下载使用。

