所属成套资源:中考物理二轮复习难点剖析+真题汇编专题 (含解析)
中考物理二轮复习难点剖析+真题汇编专题13 运动与静止的相对性辨析(含解析)
展开
这是一份中考物理二轮复习难点剖析+真题汇编专题13 运动与静止的相对性辨析(含解析),共9页。
1.考点定位:
1)“生命在于运动”,运动是宇宙中最普遍的现象,机械运动是日常生活最常见的运动,运动与静止的相对性问题,与我们的生活息息相关,因此在全国各省市中考物理试题中,对运动的辨析几乎就是每考必现,考点地位超然。
2)考查形式比较成熟稳定,以选择题、填空题为主,有时会综合在一些实践类大型综合试题之中,即便如此,仍然是以选择、填空的方式呈现。
2.考点剖析:
【突破技巧】
1、运动与静止的相对性问题,历来是考生比较头疼的问题,因为生活中许多在不经意情况下发生的现象,人们选择了不常用参照物,而自己不知道,所以发现错觉,这是日常教学中常见问题,也是中考物理常考点。
2、难点:
①找不到参照物
②找不到判断对象
③分不清参照物与研究对象
3、难点原因分析:
①不理解机械运动的本质是“物体位置变化”,是形成判断障碍的主要原因;
②默认的“地面”为参照物被忽略了,导致找不到参照物而不会判别;
③研究对象与参照物混淆,是造成判别困难的原因。
4、“难点”突破技巧:
【突破技巧一】——“关键词分析法”
要点:此法适用于题中信息,尤其是参照物信息不明朗问题。
技巧:找出题中的关键词,从而确定①运动状态②研究对象,再结合题意分析,找出参照物。
【突破技巧二】——“6字本质法”
要点:“6字本质”:指“有无位置变化”的运动特性。此法适用于已知“参照物”,判断运动状态问题。
技巧:先找出题中的关键词,找出研究对象,依据“6字本质”进行分析结论。
【突破技巧三】——“地面参照法”
要点:此法适用于在题中无法找到参照物的题。
技巧:一般参照物都隐藏在试题中,依据“关键词分析法”,就可以准确找出参照物。若题枝构成很简单,只有一个物体,那就一定是默认以“地面为参照物”,应用此法作结论即可。
5、例析:
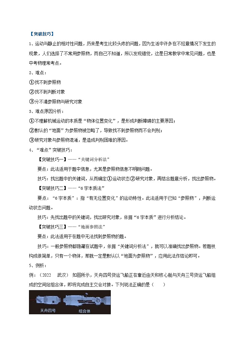
例:(2022 武汉) 如图所示,天舟四号货运飞船正在靠近由天和核心舱与天舟三号货运飞船组成的空间站组合体,即将完成自主交会对接。下列说法正确的是( )
A. “天舟三号”相对于“天舟四号”是运动的
B. “天舟三号”相对于“天和核心舱”是运动的
C. “天舟四号”相对于“天舟三号”是静止的
D. “天舟四号”相对于“天和核心舱”是静止的
【答案】A
【解析】找到关键词“正在靠近”、“即将完成”,表明“天舟三号”与“天舟四号”还在靠近。应用“6字本质法”分析可得,以“天舟四号”为参照物,“天舟三号”有位置改变,处于运动状态;A正确;找到关键词“组合体”,分析可得,以“天和核心舱”为参照物,“天舟三号”没有位置改变,处于静止状态;B错误;以“天舟三号”为参照物,“天舟四号”有位置改变,处于运动状态;C错误;以“天和核心舱”为参照物,“天舟四号”有位置改变,处于运动状态;D错误;故,选A。
【考场试手】
1、(2022 杭州)小金和小杭并排坐在等待发车的和谐号列车上。此时,边上有一列复兴号列车也在等待发车。过了一会儿,小金说,我们的车开动了。而小杭却说,我们的车没有开动,因为站台柱子没有动。小金判断和谐号列车开动,选取的参照物是( )
A.小杭 B.和谐号列车
C.复兴号列车 D.站台柱子
【答案】C
【解析】题中要判断的是:“和谐号列车开动”,“开动”表明物体处于运动状态。应用“6字本质法”分析可得,所选参照物必须与“和谐号列车”有“位置改变”。由于“小杭”、“站台柱子”与“和谐号列车”均没有位置改变,作为参照物,都不能说明“和谐号列车”处于运动状态,A、D错误;不能选自己作为参照物,这样无意义,B错误;以“复兴号列车”为参照物,与“和谐号列车”有位置改变,可以表明“和谐号列车”处于运动状态,C正确;故,选C。
2、(2021 宜昌)如图是我国即将建成的空间站基本构型,随着多个国家合作建造的国际空间站2024年退役后,它将成为地球轨道上唯一的载人空间站。若以核心舱为参照物,下列物体处于静止状态的是( )
A. 地球 B. 实验舱
C. 对接过程中的货运飞船 D. 出舱行走的宇航员
【答案】B
【解析】应用“6字本质法”分析可知,以“核心舱”为参照物,与“地球”有位置改变,表明“地球”处于运动状态,A错误;与“实验舱”没有位置改变,表明“实验舱”处于静止状态,B正确;与“对接过程中的货运飞船”有位置改变,表明“货运飞船”处于运动状态,C错误;与“出舱行走的宇航员”有位置改变,表明“行走的宇航员”处于运动状态,D错误;故,选B。
3、(2022 福建)丰子恺的书画简朴,富有生活气息,描绘了人与自然和谐共生的美好景象。如图是他的四幅作品,下列说法中正确的是( )
A.旭日初升——以旭日为参照物,山是静止的
B.齐心协力——合力的大小可以大于分力之和
C.牧童骑牛——牧童受到支持力的施力物体是地面
D.春色满园——院子里花香四溢,说明分子是运动的
【答案】D
【解析】应用“6字本质法”分析可知,以“旭日”为参照物,“山”有位置改变,处于运动状态,A错误;合力的大小不会大于分力之和,B错误;“牧童骑牛”,牧童所受支持力的施力物体为“牛”,C错误;应用“条件分析法”,“花香四溢”,是典型的扩散现象,表明分子在不停的做无规则运动,D正确;故,选D。
4、(2021 无锡)飞机研制中,需将飞机模型固定在“风洞”中,让风迎面吹来,模拟飞机在空中的飞行情况,下列说法中正确的是( )
A. 风相对于风洞是静止的
B. 风相对于飞机模型是静止的
C. 飞机模型相对于风是运动的
D. 飞机模型相对于风洞是运动的
【答案】C
【解析】应用“6字本质法”分析可知,“风”相当于“风洞”,有位置改变,表明它是运动的,A错误;“风”相当于“飞机模型”,有位置改变,表明它是运动的,B错误;C正确;“飞机模型”相当于“风洞”,没有位置改变,表明它是静止的,D错误;故。选C。
5. (2022 北京)如图所示的是我国运动员在北京冬奥会上参加冰壶比赛时的情境。下列说法正确的是( )
A. 运动员推动冰壶滑行,以冰面为参照物冰壶是静止的
B. 掷出后的冰壶能继续运动,是由于冰壶具有惯性
C. 掷出后的冰壶继续运动时,冰壶受到手的推力
D. 冰壶运动越来越慢的过程中,冰壶的运动状态不变
【答案】B
【解析】应用“6字分析法”可知,以“冰面”为参照物,滑行的“冰壶”有位置改变,处于运动状态,A错误;找到关键词“继续”,表明冰壶的运动状态与原来相保持,属于惯性现象,B正确;关键词“掷出后”,表明冰壶已经离开了手,不再受手的推力,C错误;关键词“越来越慢”,表明物体的运动速度在减小,运动状态在改变,D错误;故选B。
6.(2022 宁波)核酸检测采样时使用的“采样拭子”,其顶端是如图所示的植绒拭子,安全、无毒。有一种植绒方式是:植绒机产生数万伏的高压静电,通过电子转移让喷头中的绒毛带上负电荷,然后在被植绒物体表面喷涂上胶粘剂,移动喷头靠近被植绒物体,绒毛在高压静电作用下从喷头中飞升到被植绒物体表面,呈垂直状植在涂有胶粘剂的物体表面。上述植绒过程中蕴含了许多科学知识,下列描述不合理的是( )
A. 喷头中的绒毛带上负电荷,是由于绒毛得到了电子
B. 以移动的喷头为参照物,被植绒物体是运动的
C. 绒毛能在高压静电作用下运动,是由于能量可以创生
D. 绒毛从喷头中飞升到被植绒物体表面,是由于力能改变物体的运动状态
【答案】C
【解析】物体带上负电荷,是因为物体在摩擦的过程中得到电子,有了多余的电子而显负电性,A正确,不符合题意;找到关键词“移动”,应用“6字本质法”分析,“被植绒毛”与“喷头”有位置改变,处于运动状态,B正确,不符合题意;根据能量守恒定律,能量不可以创生,C错误,符合题意;“绒毛”受力飞升到“被植物表面”,是因为力可以改变物体的运动状态,D正确,不符合题意;故,选C。
7、(2022 重庆A)如图所示,北京冬奥会比赛项目中相关物理知识描述正确的是( )
A.谷爱凌夺冠决赛中完美旋转时,她受到惯性的作用
B.苏翊鸣完成单板转体,他上升到最高点时受平衡力作用
C.武大靖蹬地加速通过弯道,是由于力改变了他的运动状态
D.柳鑫宇和王诗玥以如图造型滑行时,王诗玥相对于柳鑫宇是运动的
【答案】C
【解析】惯性是物体的性质,“受到惯性作用”的说法错误,A错误;他上升到最高点时,只受到重力的作用,不可能受平衡力,B错误;武大靖蹬地加速通过弯道,速度的大小和方向均改变,表明运动状态发生改变,是由于受力的作用改变了他的运动状态,C正确;柳鑫宇和王诗玥以如图造型滑行时,他们二人以对方为参照物,都没有位置变化,王诗玥相对于柳鑫宇是静止的,D错误。故,选C。
8、(2021 邵阳) 寓言故事“刻舟求剑”,从物理学的角度分析,求剑者捞不到剑是因为选错了参照物,沉底的剑相对于行驶的船是________(选填“运动”或“静止”)的,所以靠岸后在船上的记号下方就不能找到剑。
【答案】运动
【解析】应用“6字本质法”,“沉底的剑”以“行驶的船”为参照物,有位置改变,二者相对于对方都处于运动状态,因而“求剑”失败。故,该空填“运动”。
9、(2022 重庆B)如图所示,是我国神舟13号载人飞船返回舱于2022年4月16日返回地面下落的情景。在此过程中返回舱的重力势能 (选填“增大”或“减小”)。若以地面为参照物,坐在返回舱里的航天员王亚平是 (选填“运动”或“静止”)的。
【答案】减小 运动
【解析】应用“影响因素法”,找到重力势能的影响因素——“物体的质量”;“物体被举的高度”。结合题中关键词“下落”,分析可得,“返回舱”质量不变,高度减小,因而所受重力势能减小。故,第一空填“减小”;应用“6字本质法”分析关键词“下落”,表明“返回舱”及航天员王亚平与“地面”有位置改变,处于运动状态。故,第二空填“运动”。
10、(2022 山西)小丽在朋友圈分享了自己外出旅行时的照片,其中两张是坐在平直行驶车内连续拍摄的照片,如图所示。网友判断小丽乘坐的车正在向东行驶.请你分析网友的判断是________(选填“正确”或“错误”)的,理由____________________________________________________。
【答案】错误 以车窗外的树木为参照物,车辆向西运动,故网友判断错误
【解析】应用“6字本质法”分析图片,以图片中车窗外的树木为参照物,车辆有“向西的位置改变”,表明小丽的车在向西运动,故,第一空填“错误”;第二空填“以车窗外的树木为参照物,车辆向西运动,故网友判断错误”。
11、(2022 哈尔滨)小明坐在疾驰的“复兴号”列车上,看到路边的景物飞速向后移动,是以
___________(选填“地面”或“列车”)为参照物。当列车刹车时,速度越来越慢,说明力可以改变物体的___________(选填”形状”或“运动状态”)。
【答案】地面 运动状态
【解析】找到关键词“向后移动”,应用“6字本质法”分析可得,小明是以“路边的景物”、以“地面”为参照物。故,第一空填“地面”;找到关键词“速度越来越慢”,表明速度减小,物体的运动状态在改变,属于力改变了物体的运动状态。故,第二空填“运动状态”。
【原创预测】
1.(原创预测)“五·一假日”里,小丽与妈妈在太湖上泛舟,不禁想起了一句诗“舟行碧波上,人在画中游。”人游的参照物为( )
A. 太湖 B. 地球
C. 水面 D. 舟
【答案】C
【解析】应用“6字本质法”分析“人游”可知,“游”表明“人”处于运动状态,所选参照物必须要与“人”有明显位置改变。题枝中“太湖”、“地球”、“舟”都不能表明与人有明显位置改变,因而,A、B、D错误;题枝中“水面”可以表明与“人”有明显位置改变,C正确;故,选C。
2.(原创预测)小明乘坐“和谐号”动车去外婆家,忽然他看见送他们的爸爸,又从并行的马路上开车回来了,而且还是倒车,并且好多车一起在倒车奇观让小明惊呆了!他选的参照物是 ;请你告诉他到底是怎么回事: 。
【答案】 和谐号 和谐号加速启动了,速度大于马路上同向行驶的车
【解析】找到关键词“倒车”,“一起倒车”,应用“6字本质法”分析可得,马路上好多车“一起倒车”显然不真实。这种现象表明爸爸的车与小明的车有反方向的位置改变,因而他选的参照物就是“自己乘坐的列车”,即“和谐号”。表明和谐号在加速且高速向前行驶,虽然方向与爸爸的车相同,但速度大于爸爸车子的速度,以之为参照物,就会出现爸爸的车等车子,一起倒车的奇观。故,第一空填“和谐号”;第二空填“ 和谐号加速启动了,速度大于马路上同向行驶的车”。考点整合
运动
类别
绝对运动
相对运动
机械运动
定义
物体位置的变化叫做机械运动
注意
匀速直线运动是最简单的机械运动
机械运动的本质
相对运动——物体的位置随时间不断发生变化
判断标准
参照物——判断时选定的标准物体
运动状态
运动
静止
与参照物关系
有位置变化
无位置变化
规律
①运动与静止具有相对性;
②生活中忽略参照物,一般默认参照物为地面
联系
①都属于物体的运动状态;
②匀速直线运动等同于静止
特点
速度
有
无
方向
有
无
区别
物体不能同时具有运动与静止两种运动状态
举例
实例
飞机飞行在空中
加油机与受油机
分析
以地面为参照物,飞机有位置变化
互为参照物,均没有位置变化
相关试卷
这是一份中考物理一轮复习 真题强化训练专题13 内能(含解析),共37页。试卷主要包含了单选题,填空题,实验题,简答题,计算题等内容,欢迎下载使用。
这是一份【备考2023】2022年中考物理人教版真题分类汇编——专题 13 内能( 含解析),共12页。试卷主要包含了单选题,填空题,计算题,简答题,科普阅读题等内容,欢迎下载使用。
这是一份中考物理真题分类汇编(全国通用)--专题13:电路和欧姆定律,共78页。

