所属成套资源:中考物理二轮复习难点剖析+真题汇编专题 (含解析)
中考物理二轮复习难点剖析+真题汇编专题01 乐音三特性的辨析技巧(含解析)
展开
这是一份中考物理二轮复习难点剖析+真题汇编专题01 乐音三特性的辨析技巧(含解析),共9页。
1.考点定位:
1)“乐音三特性”在生活中无时无刻伴随我们,与我们的生活实际息息相关。基于此,中考物理中,“乐音三特性”既是考查重点也是考查难点。
2)声现象作为初中物理一个重要组成部分,在全国各省市中考试题中绝大部分为必考。一般以选择题、填空题的体型呈现。
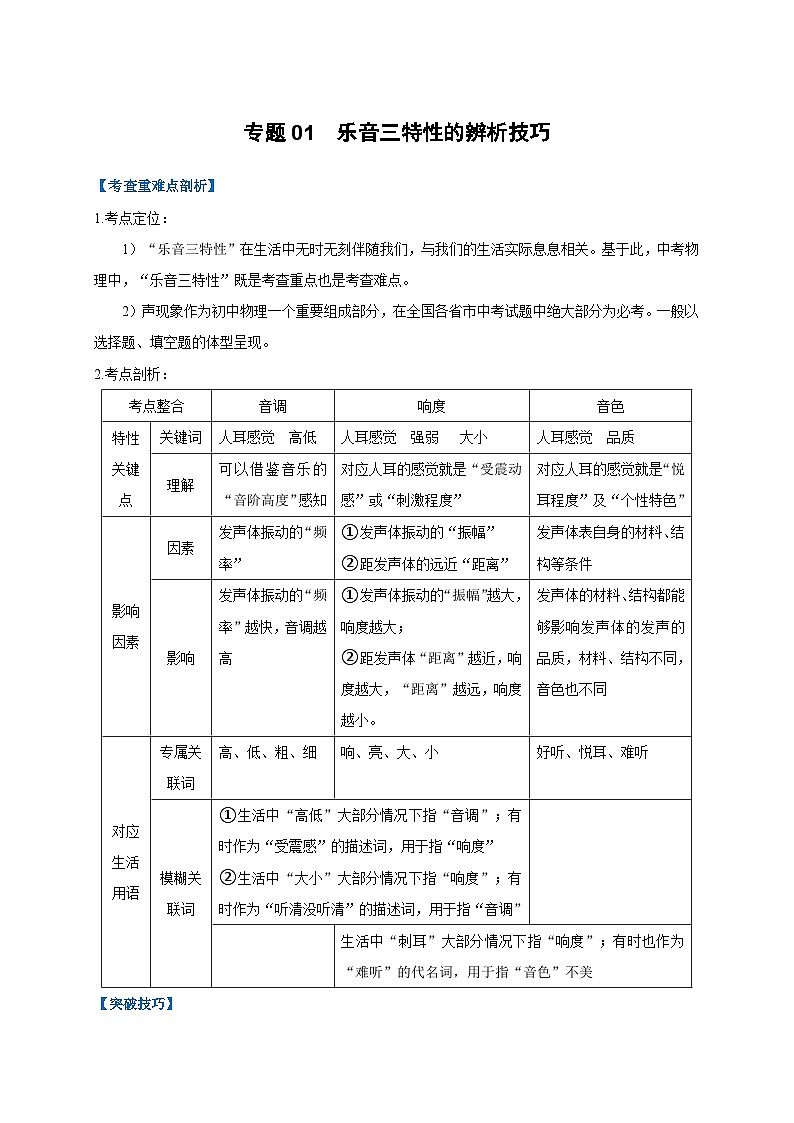
2.考点剖析:
【突破技巧】
1、“声音三特性”都是依据人耳对声音的不同角度的感知而定义的,三特性之间是完全独立的,没有任何的必然关系。即,“音调”高,不能说明“响度”的大小,也不能说明“音色”的美不美。
2、难点一:“音调”与“响度”的判别;
难点二:“音色”与“响度”的判别。
1)“难点一”原因分析:
由于实际生活中,语言环境比较宽泛,描述“声音”的一些日常用语,如果用物理学的“特性”去对应,很难形成严格意义的“一一对应”关系。如,①生活中“高低”大部分情况下指“音调”;有时作为“受震感”的描述词,用于指“响度”;②生活中“大小”大部分情况下指“响度”;有时作为“听清没听清”的描述词,用于指“音调”。
2)“难点二”原因分析:
在实际生活中,也有一些描述“声音”的日常用语,有时对应的是声音的“特性”“音色”,有时对应的是声音的“特性”“响度”。如,生活中“刺耳”大部分情况下指“响度”;有时也作为“难听”的代名词,用于指“音色”不美。
3)“难点”突破技巧:
技巧一:“定义感知法”
紧紧抓住“声音特性”的定义方法,即“人耳感知”。①找到“特性”关联词;②结合上下文找对应“人耳感知”;③确定“特性”类别。
技巧二:“影响因素法”
紧紧扣住各特性的“影响因素”,分析推理进行结论。①找到试题中“特性”关联句;②结合三特性的“影响因素”分析推理,找出与题意符合的“影响因素”;③确定“特性”类别。
4)例析:
例1:(2022陕西) “七一勋章”获得者张桂梅老师坚持“革命传统立校,红色文化育人”的教育理念,用知识为滇西北山区女孩创造美好未来。如图,张老师带领师生宣誓,下列说法正确的是 ( )
A. 师生宣誓的声音是声带振动产生的
B. 声音只能在空气中传播
C. 师生的声音音色相同
D. 洪亮的宣誓声表明声音的速度很大
【答案】A
【解析】声音是由发声体振动产生的,宣誓的声音是由师生的声带振动产生的,故A正确;声音的传播必需通过介质,声音不仅能够在空气中传播,也能够在固体、液体中传播,故B 错误;利用“定义感知法”可知,关联词“师生的声音”,是很多人在发声,不同的人声音的“个性特色”不同,因而音色很难相同,故C 错误;利用“定义感知法”可知,关联词“洪亮”,隐含了人耳的“受震动感”强响度大,再结合“影响因素法”分析,响度的影响因素是“振幅”与“距离”,与传播速度无关,故D 错误。因此选 A。
例2:(2022江苏)如图 2 所示,某同学在跳绳时听到“呜...呜...”声,这是绳子引起周围空气 而产生的;绳子转动越快,声音的 (选填 “音调”“响度”“音色”)越高。
【答案】振动 音调
【解析】声音是由发声体振动产生的。声音产生的唯一条件是“振动”,因而该题第一空应该填“振动”;第二空属于选择类填空,因为试题中的“关联词”只有“呜...呜...”,这个词语没有明显的感知含义,所以采用“技巧二‘影响因素法’”。先找到试题中问题的“关联句”——“绳子转得越快...”——快慢对应的影响因素是“振动频率”,频率影响的是音调,故第二空选填“音调”。
【考场试手】
1、(2022河北)2022年2月4日 ,来自河北省阜平县大山深处的 44 名孩子 ,在北京冬奥会开幕式上用希腊语唱起《奥林匹克颂》,如图 8 所示。他们用歌声走出了大山,走到了世界面前。孩子们的天籁之音是由他们的声带 产生的。我们能够从伴奏中分辨出不同乐器发出的声音,是由于它们发出声音的 不同。世界各地的部分电视用户是利用卫星接收和发射的 信号来收看现场画面的。
【答案】 振动 音色 电磁波
【解析】声音是由发声体振动产生的,孩子们的天籁之音是由声带振动产生的,故,第一空填“振动”;找到“关联词”“不同乐器”,不同乐器由于结构、材料不同,所以发出声音的音色不同,我们就是从音色特性由伴奏中分辨不同乐器发出的声音,故,第二空填“音色”;电磁波可以传递信息并且可以在真空中传播,电视用户就是利用卫星接收和发射的电磁波信号来收看现场画面的,故,第三空填“电磁波”。
2、(2022辽宁本溪)观众通过电视收看2022年北京冬奥会开幕 式,电视收到的卫星信号属于 波。朱德恩用小号吹响《我和我的祖国》,悠扬的号声是 产生的,吹号时用手按压不同键位是为了改变声音的 (填“音色” “响度”或“音调”)。
【答案】电磁 振动 音调
【解析】电磁波可以传递信息并且可以在真空中传播,电视用户就是利用卫星接收和发射的电磁波信号来收看现场画面的,故,第一空填“电磁”;声音是由发声体振动产生的,小号发生是由于号管内空气柱的振动发声的,故,第二空填“振动”;找到关联句“用手按压不同键位”,改变的是号管内空气柱的长度,从而改变空气柱振动的频率,频率影响的是音调,故,第三空填“音调”。
3、(2022山西)如图所示 ,是博物馆珍藏的古代青铜“鱼洗”, 注入半盆水后 , 用双手搓把手 , 会发出嗡嗡声 ,盆内水花四溅。传说众多“鱼洗”声能汇集成千军万马之势 , 曾吓退数十里外的敌军。这反映了我国古代高超的科学制器技术。下列分析正确的是( )
A. “水花四溅”说明发声的“鱼洗”正在振动
B. “鱼洗”发出嗡嗡声不是由物体振动产 生的
C.“鱼洗”发出的声音只能靠盆中水传入人耳
D. 众多“鱼洗”声汇集改变了声音的传播速度
【答案】A
【解析】声音是由发声体振动产生的,关联词“水花四溅”表现的是“鱼洗”正在振动发声的,A正确;声音是由物体振动产生的,“鱼洗”发出的嗡嗡声是由青铜盆振动产生的,B错误;我们听到的声音主要靠空气传播,“鱼洗”发出的 声音主要靠空气传入人耳,C错误;找到关联词“汇集”,能量的叠加改变的是声音的响度,不会改变声音的传播速度,声速只与介质的种类和温度有关,D错误。故,选 A。
4、(2022天津)音乐会上,艺术家们用编钟、二胡和古筝等乐 器演奏乐曲《 春江花月夜》.听众能够分辨出 不同乐器的声音 ,是根据声音的( )
A. 响度 B. 音调 C. 音色 D. 速度
【答案】 C
【解析】找到“关联词”“不同乐器”,不同乐器由于结构、材料不同,所以发出声音的音色不同,听众就是从音色特性由演奏中分辨不同乐器发出的声音,所以ABD 错误,C正确。故,选C。
5、(2022新疆)男女两位歌唱家分低、高音声部二重唱时,两位歌唱家的声音最有可能( )
A. 音调相近 B. 音色相近
C. 频率相近 D. 响度相近
【答案】D
【解析】找到关联词“男女两位歌唱家”“分低、高音声部”,综合分析可知,男低音音调低,声带振动频率低;女高音音调高,声带振动频率高,A、C 错误;男歌唱家和女歌唱家的声带结构不同,因而音色不同,B 错误;最有可能相近的是响度,D正确。故,选 D。
6、(2022长沙)翟志刚、王亚平、叶光富在中国空间站进行太空授课。关于他们的声音,下列说法正确的是( )
A. 航天员讲课的声音是由振动产生的
B. 太空授课的声音以声波的形式传回地球
C. 女航天员的音调高是由于振幅大
D. 分辨翟志刚和叶光富声音的主要依据是音调
【答案】 A
【解析】声音是由发声体振动产生的,航天员讲课的声音是由航天员声带的振动产生的,A 正确;声音的传播必须通过介质,真空不能传声,太空是真空,授课的声音是以电磁波的形式传回地球,B错误;音调的影响因素是振动频率,女航天员的音调高是由于振动频率快, 与振幅无关,C错误;关联词“分辨”体现的是声音的个性特色,依据是音色,D错误。故,选A。
7、(2022长春)吉剧是我省特有的戏曲剧种.观看演出时,人们能分辨出锣、鼓的声音是依据声音的( )
A.音调 B.响度 C.音色 D.频率
【答案】C
【解析】找到关联词“分辨”,其体现的是声音的“个性特色”,由于不同发声体的材料、结构不同,就形成“个性特色”不同的声音,即,音色不同,人们就是根据不同发声体发出声音的音色判断声音是由什么发出的。吉剧中的听众是依据声音的音色分辨锣、鼓的声音,只有C符合题意, ABD不符合题意。故,选 C。
8、琴和瑟是我国传统的两种乐器,通过弹拨琴和瑟的弦使之发声。下列说法正确的是( )
A.正在发声的琴弦,没有振动
B.琴和瑟发出的声音,可以在真空中传播
C.琴和瑟发出的声音音调相同时,它们的响度一定相同
D.人们依据音色的不同,能区分出琴和瑟的声音
【答案】D
【解析】声音是由物体振动产生的,振动停止,发声也停止。琴发声是通过琴弦振动产生的,正在发声的琴弦一定在振动,A错误;声音的传播必须通过介质,真空不能传声,因此琴和瑟的声音不可以在真空中传播,B错误;音调与响度是声音的两种不同特性,二者没有必然联系,所以,当琴和瑟发出的声音音调相同时,它们的响度不一定相同,C错误;音色是声音的个性特性,不同的发声体由于其材料、结构不同,发出声音的音色不同,人们依据音色的不同,区分琴和瑟的声音,D正确。故,选 D。
9、(2022宜宾)为迎接党的二十大召开,某中学举办“颂歌献给党”的歌唱比赛,同学们满怀深情的歌声响彻整个校园.其中“响”是指声音的( )
A.响度大 B.音调高
C.音色好 D.频率高
【答案】A
【解析】找到关联词“响”,结合上下文可以得出,它的含义应该为对听着人耳的“受震动感”强烈,“刺激程度”大,对应的是声音的“响度”特性,BCD错误,A正确。故,选 A。
10、(2022四川绵阳)课间做眼保健操时,前排同学和后排同学听 到教室前方墙壁上喇叭发出的声音指令 ( )
A.音调不同 B.音色不同
C.频率不同 D.响度不同
【答案】D
【解析】找到关联词“前排”和“后排”,结合上下文分析可得出,其含义是“距离”,与距发声体的远近有关的声音特色是“响度”,因而ABC错误,D正确。故,选D。
11、(2022南通)初夏的傍晚,鸟鸣悠扬,蛙声一片,分辩鸟鸣和蛙声的主要依据是声音具有不同的( )
A.音色 B.音调 C.频率 D.响度
【答案】A
【解析】找到关联词“分辨”,结合上下文“鸟鸣”、“蛙声一片”,可以得出该声音的区别是“品质和特色”的不同,是发声体不同或发声体的材料、结构不同所造成。因而对应的声音特色应为“音色”。BCD错误,A正确。故,选 A。
12、(2022常州)2021 年 7 月,我国南海海域,齿鲸发出巨大的超声波震晕一群小鱼,在齿鲸旁观察的潜水员却没有听到齿鲸发出的声音,齿鲸发出的声音( )
A.响度大、频率高
B.响度大、频率低
C.响度小、频率高
D.响度小、频率低
【答案】A
【解析】找到关联词“震晕”,结合“一群小鱼”可知,是声音的响度大,给小鱼过大的受震动感而造成;又找到关联词“没有听到”,结合文中分析可以得出,听不到的原因是应为音调过低,声音过低的原因是发声体振动的频率太低;结合文中“齿鲸发出巨大的是超声波”,超声波的振动频率高于20000 Hz,人类的听觉频率范围为20 Hz ~ 20000 Hz,不在人的听觉频率范围内,所以A正确,BCD 错误。故,选 A。
13、(2022大连)“稻花香里说丰年,听取蛙声一片”是宋朝诗人辛弃疾的诗句.诗人能分辨出是蛙声,依据的是声音的( )
A.音调 B.响度 C.音色 D.频率
【答案】C
【解析】找到关联词“听取”,结合上下文“蛙声一片”,可以得出该声音的区别是“品质和特色”的不同,是发声体不同或发声体的材料、结构不同所造成。因而对应的声音特色应为“音色”。ABD错误,C正确。故,选 V。
14、(2022贵州黔南)下列有关声现象的说法,错误的是( )
A.做“B 超”诊断疾病,是利用超声波传递信息
B.将正在发声的扬声器对准烛焰,烛焰会摆动
C.真空不能传声,是用实验加推理的方法得出的
D.校园内植树可以防止噪声产生
【答案】D
【解析】此类体只能声音排除法。找到关联词“诊断”,结合文中意思可以得出利“利用超声波传递信息”的结论是正确的,A不能入选;找到关联词“会摆动”,结合文中声音传递能量很明显,此现象与实际相符,B正确,不能入选;“真空不能传声”是利用实验结论的,但用抽气机将密闭空间完全制成真空是难以实现的,所以结论是在实验的基础上推理得出,C正确,不能入选;“植树”在“校园内”,从声音传播的角度看,在传播过程中,不是在声源处,不属于“防止噪声产生”,D错误,可以入选。故,选D。
【原创预测】
1.(原创)为了提醒自己早起背语文,小明同学设置了早6点的闹铃,上幼儿班的妹妹提出了抗议,她说哥哥的闹铃听起来特刺耳,一点也不好听,应该选“小白兔乖乖”的儿歌。闹铃声是由闹铃 产生的;这里的“刺耳”是指声音的 特性(选填“音调”“响度”“音色”)。
【答案】 振动 响度
【解析】声音是由物体振动产生的,闹铃声是由闹铃的振动产生的,故第一空填“振动”;第二空的选择时,先找到关联词“刺耳”,结合下文“一点也不好听”可以看出,小明妹妹人耳的感知是“声音品质不好”,故第二空选填“音色”。
2.(原创)由于疫情影响,小丽同学在家上网课。晚上,小丽同学提醒看电视的爸爸,说他的电视吵到她了,干扰得她听不好网课老师的讲课,电视声音是通过 传入小丽房间的,文中的“吵”指声音的 特性(选填“音调”“响度”“音色”)。
【答案】 空气 音调
【解析】声音的传播必须依靠介质,人们日常听到的声音都是由空气传播的,故第一空填“振动”;第二空的选择时,先找到关联词“吵”,结合下文“干扰·····听课”可以看出,小明妹妹人耳的感知是“声音高低”,故第二空选填“音调”。考点整合
音调
响度
音色
特性关键点
关键词
人耳感觉 高低
人耳感觉 强弱 大小
人耳感觉 品质
理解
可以借鉴音乐的“音阶高度”感知
对应人耳的感觉就是“受震动感”或“刺激程度”
对应人耳的感觉就是“悦耳程度”及“个性特色”
影响因素
因素
发声体振动的“频率”
①发声体振动的“振幅”
②距发声体的远近“距离”
发声体表自身的材料、结构等条件
影响
发声体振动的“频率”越快,音调越高
①发声体振动的“振幅”越大,响度越大;
②距发声体“距离”越近,响度越大,“距离”越远,响度越小。
发声体的材料、结构都能够影响发声体的发声的品质,材料、结构不同,音色也不同
对应生活用语
专属关联词
高、低、粗、细
响、亮、大、小
好听、悦耳、难听
模糊关联词
①生活中“高低”大部分情况下指“音调”;有时作为“受震感”的描述词,用于指“响度”
②生活中“大小”大部分情况下指“响度”;有时作为“听清没听清”的描述词,用于指“音调”
生活中“刺耳”大部分情况下指“响度”;有时也作为“难听”的代名词,用于指“音色”不美
相关试卷
这是一份2023年中考物理真题分类汇编-专题01 声现象,文件包含专题01声现象-2023年中考物理真题分类汇编全国版答案解析docx、专题01声现象-2023年中考物理真题分类汇编全国版试卷docx等2份试卷配套教学资源,其中试卷共17页, 欢迎下载使用。
这是一份2022年全国各地中考物理真题汇编——专题01 声现象,共9页。试卷主要包含了单选题,填空题等内容,欢迎下载使用。
这是一份广东省地区5年(2016_2020)中考1年模拟物理真题分类汇编专题01声现象(含解析),共10页。试卷主要包含了如题1图所示,下列说法正确的是, 音色 等内容,欢迎下载使用。

