贵州省铜仁市印江土家族苗族自治县2023-2024学年八年级下学期3月月考地理试题(原卷版+解析版)
展开
这是一份贵州省铜仁市印江土家族苗族自治县2023-2024学年八年级下学期3月月考地理试题(原卷版+解析版),文件包含贵州省铜仁市印江土家族苗族自治县2023-2024学年八年级下学期3月月考地理试题原卷版docx、贵州省铜仁市印江土家族苗族自治县2023-2024学年八年级下学期3月月考地理试题解析版docx等2份试卷配套教学资源,其中试卷共20页, 欢迎下载使用。
注意事项:
1.答题前,考生务必用直径0.5毫米黑色签字笔将自己的姓名、准考证号清楚地填写在答题卡规定的位置上。
2.答题时,选择题必须用2B铅笔把答题卡上对应的答案标号涂黑。如需改动,用橡皮擦干净后,再选涂其它答案标号;非选择题必须用0.5毫米黑色签字笔,将答案书写在答题卡规定的位置,字体工整、笔迹清楚。在试题卷上作答无效。
3.本试题卷共8页,满分150分,其中地理部分75分,生物部分75分。考试时间150分钟。
4.考试结束后,试题卷和答题卡一并交回。
地理部分(75分)
一、单项选择题(每小题2分,共40分)
1. 2023年3月,中华人民共和国第十四届全国人民代表大会第一次会议和中国人民政治协商会议第十四届全国委员会第一次会议(简称“两会”)在北京隆重召开,体现了北京的城市职能是( )
A. 经济中心B. 文化中心
C. 政治中心D. 交往中心
“一方水土养育一方人”,自然条件的差异一定程度上影响着人们的生产和生活方式。读“中国四大地理区域图”,完成下面小题。
2. 图中①、②、③为四大地理区域间的界线,界线①确定的主导因素是( )
A. 气候B. 经济发展水平C. 地形地势D. 民风民俗
3. 首都北京位于我国四大地理区域中的( )
A. 甲地区B. 乙地区C. 丙地区D. 丁地区
4. 关于丙和丁,下列说法对应正确的是( )
A. 丙地区为旱作农业区B. 丙地区为水田农业区
C. 丁地区的植被为落叶阔叶林D. 丁地区的河流结冰期长
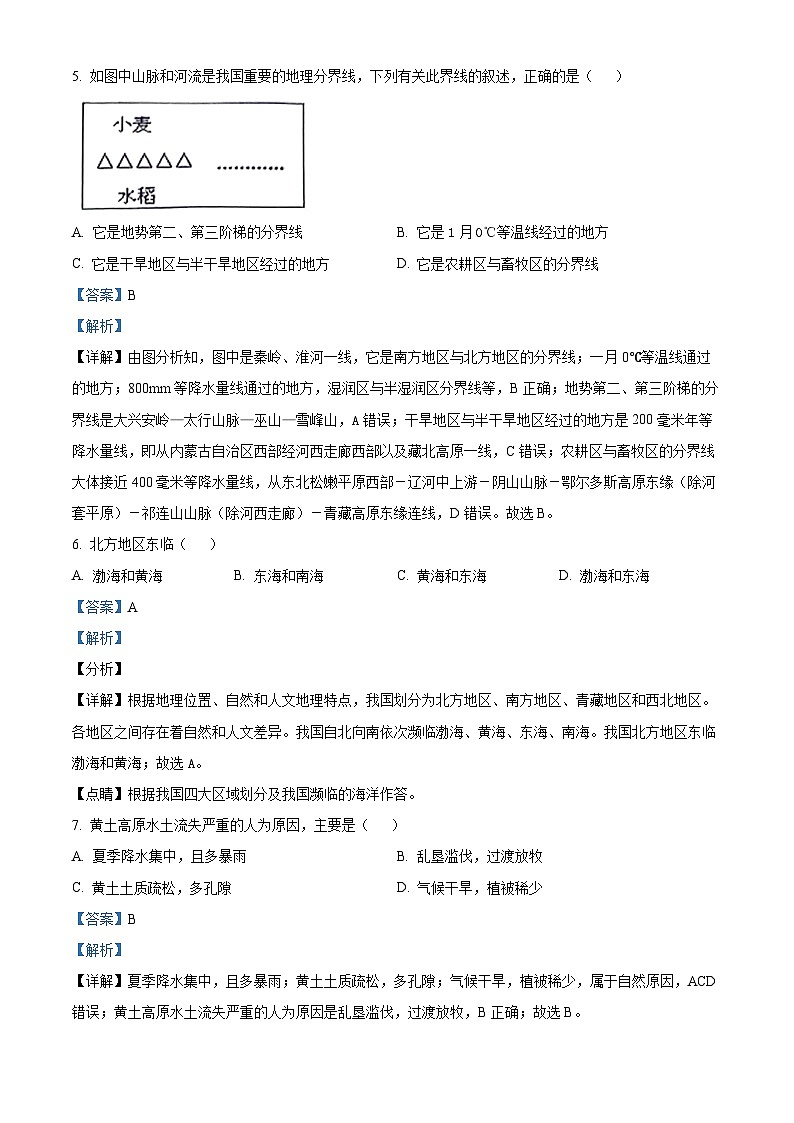
5. 如图中山脉和河流是我国重要的地理分界线,下列有关此界线的叙述,正确的是( )
A. 它是地势第二、第三阶梯分界线B. 它是1月0℃等温线经过的地方
C. 它是干旱地区与半干旱地区经过的地方D. 它是农耕区与畜牧区的分界线
6 北方地区东临( )
A 渤海和黄海B. 东海和南海C. 黄海和东海D. 渤海和东海
7. 黄土高原水土流失严重的人为原因,主要是( )
A. 夏季降水集中,且多暴雨B. 乱垦滥伐,过渡放牧
C. 黄土土质疏松,多孔隙D. 气候干旱,植被稀少
8. 我国北方地区的主要地形区有( )
A. 黄土高原、内蒙古高原、辽东丘陵
B. 华北平原、东北平原、黄土高原
C. 长江中下游平原、东南丘陵、云贵高原
D. 长白山地、大兴安岭、内蒙古高原
9. 东北三省的气候特点是( )
A. 夏季短促温暖,冬季漫长严寒B. 夏季高温少雨,冬季寒冷湿润
C. 冬季降水多于夏季D. 终年炎热干燥
2022年北京冬奥会,赛场上东北籍健儿屡获佳绩,赛场外刻着“东北制造”的智能比赛场馆“冰立方”、雪车等赋能冬奥,“冷冰雪”为东北经济转型提供了机遇。下图示意东北三省工业城市和交通分布。据此完成下面小题。
10. 获奖健儿多东北籍,主要得益于当地( )
A. 工业基础雄厚B. 冰雪资源丰富C. 农业条件优越D. 民族文化多元
11. 东北三省被誉为“新中国工业的摇篮”,其工业发展特点是( )
A. 以综合性工业为主B. 以轻工业为主C. 以高新技术产业为主D. 重工业为主
12. 借北京冬奥之势,兴冰雪装备之器。东北将优势延伸至冰雪产业,旨在( )
A. 发展传统工业B. 提高生产技术C. 实现绿色转型D. 扩大进口贸易
“在漫长的二三百万年间,这片广袤的土地已经被水流剥蚀的沟壑纵横、支离破碎、四分五裂,像老年人的一张粗糙的脸……”(摘自路遥《平凡的世界》),文字描述的地方位于图中阴影区。读图,完成下面小题。
13. 小说《平凡的世界》中描述的地方位于( )
A. 云贵高原B. 黄土高原C. 内蒙古高原D. 青藏高原
14. 小说主人公及当地很多居民多戴白羊肚头巾(左图),可能与之相关的自然地理环境特征是( )
A. 冬季寒冷、风沙大B. 夏季多雨、气温低
C. 地形类型复杂多样D. 河流多而且水量大
15. 造成文中描述“这片广袤的土地已经被水流剥蚀的沟壑纵横、支离破碎、四分五裂”的主要原因是( )
①土质疏松②夏季多暴雨③河流结冰④植被稀少
A. ①②③B. ②③④C. ①③④D. ①②④
16. 东北三省是“国之重器”之地,下列关于东北三省工业的叙述,正确的是( )
A. 我国最大的重工业基地B. 煤、铁、石油等矿产资源匮乏
C. 高新技术产业为主D. 东北老工业基地已全面振兴
17. 下列工业不宜在东北三省发展的是
A. 机械制造B. 石油化工C. 家具制造D. 甘蔗制糖
18. 春联“林海雪原,沃野千里麦浪滔”,“碧水蓝天,沙滩椰林稻花香”反应的省区分别是( )
A. 黑龙江海南B. 河南江西C. 辽宁江苏D. 陕西云南
“你在南方的艳阳里大雷纷飞,我在北方的寒夜里四季如春”。每到冬季,南方的湿冷让人难以忍受,所以在网上有很多人呼吁,南方地区的冬季也应该采用集中供暖。读我国四大地理区域及集中供暖分界线示意图,回答下面小题。
19. 四大地理区域中,全部处于集中供暖区的是( )
A. 北方地区B. 南方地区C. 西北地区D. 青藏地区
20. 南方地区冬季没有集中供暖的主要原因是( )
A. 冬季低温期较短B. 南方人抗冻能力强
C. 房屋建筑保暖性强D. 经济普遍落后
二、非选择题。
21. 下面是中国四大地理区域图及甲、乙、丙三地气候资料示意图。读图,回答下列问题。
(1)写出图中数字代表的区域名称:①____地区,②____地区,③____地区,④____地区。
(2)③地区河流冬季____(有或无)结冰现象,原因是____。
④地区的耕地类型为____,因为这里____,适于种植水稻。
(3)从气候资料看、甲地与乙地相比,冬季比较冷的是____地,导致这种差异的主要因素是____。甲地与丙地相比,年降水量较少的是____地,导致这种差异的主要因素是____。
(4)四大地理区域中、全部位于地势第一级阶梯上的是____(填序号),全部位于湿润区的是____(填序号),位于季风区内的是____和____(填名称)。
(5)谚语“湖广熟、天下足”描写的是____(填序号)地区,③地区主要粮食作物是____。
22. 读“我国北方地区图”、完成下列题目。
(1)填出地理事物名称:①____(山脉);②____山脉;④____海。
(2)图中地形区A是____,这里是我国重要的农耕区,该区的熟制是____。
(3)山脉⑤是____,此山脉以东的地形区是____,我国的首都—北京就位于该平原,北京的地势特点是____,气候类型是____,该气候的特点是____。
23. 阅读图文资料,回答下列问题。
材料:黄土高原是我国四大高原之一,也是中华民族古代文明的发祥地之一,是地球上分布最集中且面积最大的黄土区。图为黄土高原位置和年降水量分布示意图。
(1)黄土高原位于我国第____级阶梯,包括____(山脉)以西,乌鞘岭以东,____以北,长城以南的广大地区。
(2)图中R河为黄河,中游流经____(地形区)后,成为世界上含沙量最大的河流。
(3)黄土高原地表景观特点是____,造成这种特点的主要原因是____。
(4)黄土高原孕育了黄土地独特的文化,图所示____(传统建筑名称)是当地特色民居。
相关试卷
这是一份江西省丰城中学2023-2024学年八年级下学期3月月考地理试题(原卷版+解析版),文件包含江西省丰城中学2023-2024学年八年级下学期3月月考地理试题原卷版docx、江西省丰城中学2023-2024学年八年级下学期3月月考地理试题解析版docx等2份试卷配套教学资源,其中试卷共25页, 欢迎下载使用。
这是一份安徽省宿州市泗县2023-2024学年八年级下学期3月月考地理试题(原卷版+解析版),文件包含安徽省宿州市泗县2023-2024学年八年级下学期3月月考地理试题原卷版docx、安徽省宿州市泗县2023-2024学年八年级下学期3月月考地理试题解析版docx等2份试卷配套教学资源,其中试卷共23页, 欢迎下载使用。
这是一份贵州省从江县停洞中学2023-2024学年八年级下学期3月月考地理试题(原卷版+解析版),文件包含贵州省从江县停洞中学2023-2024学年八年级下学期3月月考地理试题原卷版docx、贵州省从江县停洞中学2023-2024学年八年级下学期3月月考地理试题解析版docx等2份试卷配套教学资源,其中试卷共20页, 欢迎下载使用。

