





贵州省从江县贯洞中学2023-2024学年八年级下学期期中地理试题(原卷版+解析版)
展开
这是一份贵州省从江县贯洞中学2023-2024学年八年级下学期期中地理试题(原卷版+解析版),文件包含贵州省从江县贯洞中学2023-2024学年八年级下学期期中地理试题原卷版docx、贵州省从江县贯洞中学2023-2024学年八年级下学期期中地理试题解析版docx等2份试卷配套教学资源,其中试卷共20页, 欢迎下载使用。
一、选择题。
秦岭平均海拔1000米以上,阻挡了南方暖湿气流的北上,也阻挡了北方干冷气流的南下,使山脉两侧气候有很大不同。古人赞秦岭:“唯此有马头观桃花,马尾扫风雪之景致。”据此,完成下面小题。
1. 下列对“唯此有马头观桃花,马尾扫风雪之景致”的说法,正确的是( )
A. “马头”指秦岭以北,主要温带季风气候
B. “马头”指秦岭以南,主要为亚热带季风气候
C. “马尾”指秦岭以北,主要为亚热带季风气候
D. “马尾”指秦岭以南,主要为温带季风气候
2. 秦岭一淮河一线是我国最重要的地理分界线之一。此线以北的( )
A. 1月平均气温高于0℃B. 年降水量大于800毫米
C. 耕地类型以旱地为主D. 主要粮食作物为水稻
【答案】1. B 2. C
【解析】
【1题详解】
古人赞秦岭:唯此有马头观桃花,马尾扫风雪之景致。根据秦岭-淮河线的地理意义可知,“秦岭-淮河”一线南北分属不同地理区域,该线以北为北方地区、以南为南方地区。“马头”指秦岭以南,主要为亚热带和热带季风气候。故A叙述不正确,B叙述正确。“马尾”指秦岭以北,主要为温带季风气候;C、D叙述不正确。故选B。
【2题详解】
秦岭—淮河线是我国1月份0℃等温线,与800mm等降水量线相一致。该线以北1月平均气温低于0℃,故A叙述错误,不符合题意;该线以北年降水量小于800mm,故B叙述错误,不符合题意;耕地类型以旱地为主,故C叙述正确,符合题意;该线以北主要粮食作物为小麦,不是水稻,故D叙述不正确,不符合题意。故选C。
【点睛】秦岭-淮河一线是我国东部重要的地理界线。其地理意义有:1.1月0℃等温线经过的地方;2.800毫米年等降水量线经过的地方;3.暖温带与亚热带的分界线;4.半湿润地区与湿润地区的分界线;5.温带季风气候与亚热带季风气候的分界线;6.黄河流域与长江流域的分界线;7.南方地区与北方地区的分界线;8.水田与旱地的分界线等。
读中国四大地理区域图,完成下面小题。
3. 下列位于图中丙区域和其他区域分界线上的山脉是( )
A. 太行山脉B. 大兴安岭C. 南岭D. 横断山脉
4. 下列说法符合甲区域环境特征的是( )
①冬季河流结冰②亚热带常绿阔叶林③年降水量大于800毫米④农田以旱地为主
⑤主要种植小麦、柑橘等⑥传统民居屋顶坡度较小⑦交通运输以陆路运输为主
A. ①④⑥⑦B. ①④⑤⑥C. ②④⑥⑦D. ①③⑥⑦
5. 图中甲、乙两区域之间的界线大致相当于( )
A. 1月0℃等温线B. 400毫米年等降水量线
C. 湿润区与半湿润区界线D. 暖温带与亚热带界线
【答案】3. D 4. A 5. B
【解析】
【3题详解】
青藏地区与其他三个地区的分界线与我国阶梯分界线中第一阶梯一致,分界线是昆仑山–阿尔金山–祁连山–横断山。故选D 。
【4题详解】
甲区域是我国北方地区,该地区的自然特征是:冬季寒冷,河流有冰期;属于温带季风气候区,植被是温带落叶阔叶林;年降水量在400㎜–800㎜之间,属于半湿润地区,房屋坡度较小,农田以旱地为主,粮食作物以小麦、玉米为主,经济作物以苹果、甜菜、大豆为主;交通以路上交通为主。故选A。
【5题详解】
甲乙分别是北方地区和西北地区,二者的分界线大致与我国400㎜等降水量线为分界线。故选B。
【点睛】四大地理分区中南北方分界线是秦淮线;四大地理区域中南方是热带和亚热带地区,气候湿润;北方是温带地区,属于半湿润地区;西北地区是因深居内陆呈现干旱特征。青藏地区因海拔高呈现高寒特征。
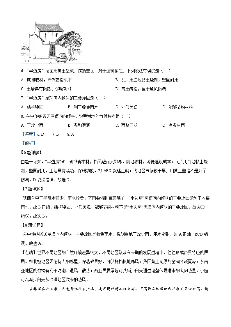
在一种屋顶呈半“人”字形的民居,俗称“半边房”。当地有“乡间房子半边盖,省工省钱省木材,挡风避雨又御寒。完成下面小题。
6. “半边房”墙面用黄土垒成,房顶盖瓦。对于这种做法,下列说法有误的是( )
A. 就地取材,降低建设成本B. 瓦片用当地黏土烧制,坚固耐用
C. 土墙具有隔热、保暖功能D. 黄土疏松,便于通风防潮
7. “半边房”屋顶向内倾斜的主要原因是( )
A. 结构稳固B. 利于收集雨水C. 外形美观D. 能够节约材料
8. 关中传统民居屋顶向内倾斜,说明当地的气候特点是( )
A. 干燥少雨B. 温和湿润C. 雨热同期D. 高温多雨
【答案】6. D 7. B 8. A
【解析】
6题详解】
由题干可知,“半边房”省工省钱省木材,挡风避雨又御寒,就地取材,降低建设成本;瓦片用当地黏土烧制,坚固耐用,土墙具有隔热、保暖功能,故ABC叙述正确;该地区气候较干旱,用黄土垒墙不是为了防潮,D说法错误。故选D。
【7题详解】
陕西关中干旱降水较少,雨水珍贵,下雨要流到自家院子,“半边房”房顶向内倾斜的主要原因是利于收集雨水,故B正确;结构稳固、外形美观、能够节约材料不是“半边房”房顶向内倾斜的主要原因,故ACD错误。故选B。
【8题详解】
关中传统民居屋顶向内倾斜,主要原因是收集雨水,说明当地干燥少雨,用水紧张,故A正确,BCD错误。故选A。
【点睛】世界不同地区的自然环境差异很大,不同地区聚落在长期的发展过程中,往往形成各具特色的民居。如北极地区因纽特人的冰屋,保温效果好,可以抵挡极地寒风;我国黄土高原的窑洞冬暖夏凉;东南亚地区的竹楼有利于防潮、通风、散热;西亚民居厚墙可以减少白天通过墙壁传导进来的太阳热量,小窗可以减少白天从沙漠地区吹来的热风。
吉林省盛产玉米、小麦等优质农产品,是我国的商品粮大省。下图为吉林省地形及农业区分布图。读图,完成下面小题。
9. 吉林省( )
A. 林地多分布在西北部B. 河流众多,无结冰期
C. 耕地类型以水田为主D. 地势东南高,西北低
10. 吉林省成为商品粮大省的主要原因是( )
①地处低纬,热量丰富②平原广阔,土壤肥沃③全年多雨,水源充足④地广人稀,粮食商品率高
A. ①②B. ②③C. ②④D. ③④
11. 图中( )
A. I地草场广阔,适宜发展畜牧业B. Ⅱ地分布最广的糖料作物是甘蔗
C. 玉米、小麦是Ⅲ地主要粮食作物D. 人参、鹿茸等林业特产来自Ⅳ地
12. 为保障吉林省商品粮生产,下列措施合理的是( )
A. 退耕还林,保障生态环境B. 保护黑土,减缓土壤肥力下降
C. 培育良种,推广双季稻D. 精耕细作,推广小型农业机械
【答案】9. D 10. C 11. C 12. B
【解析】
【9题详解】
由图可知,吉林省林地多分布在东南部,A错误;吉林省纬度较高,河流有结冰期,B错误;吉林省属于温带季风气候,耕地以旱地为主,C错误;由图可知,吉林省从东南向西北依次为山地、低山丘陵、台地平原和平原,地势东南高,西北低,D正确。故选D。
【10题详解】
吉林省纬度较高,热量不足,①错误;吉林省位于东部地区,平原广阔,黑土广布,土壤肥沃,②正确;吉林省属于温带季风气候,夏季高温多雨,冬季寒冷干燥,③错误;吉林省位于东北地区,地广人稀,粮食消费少,商品率高,④正确,综上所述,②④正确,对应的选项是C,故选C。
【11题详解】
由图可知,Ⅰ地为东部山地林农地带,适宜发展林业和农业,A错误;Ⅱ地分布最广的糖料作物是甜菜,B错误;Ⅲ地是中西部台地平原农业地带,适宜种植玉米、小麦等粮食作物,C正确;Ⅳ地是西部平原农牧地带,人参、鹿茸属于林业特产,不可能来自Ⅳ地,D错误。故选C。
【12题详解】
开垦湿地,扩大耕地面积,会破坏区域生态环境, A错误;保护黑土,预防肥力下降,可以保障粮食生产,B正确;东北地区纬度高,气温低,不适宜推广双季稻,C错误;东北地区地广人稀,适宜大规模的机械化生产,D错误。故选B。
【点睛】东北地区包括黑龙江省、吉林省和辽宁省,位于我国的东北部,形以山地和平原为主,东部为长白山地,山地的东南方有鸭绿江和图们江流过,北部为小兴安岭西倚大兴安岭,大、小兴安岭的北部有黑龙江流过,在山地之间分布着辽阔坦荡的东北平原。黑土广布。东北地区属于温带季风气候,由于纬度较高,热量不足,气温条件只能满足农作物一年一熟的需要,盛产春小麦、玉米、大豆、水稻等,是我国机械化程度最高、提供商品粮最多的粮食生产基地,也是我国最大的重工业基地,这里生活着满族、朝鲜族等少数民族。
黄土高原地貌千姿百态,地域文化丰富多彩,生态环境日益改善。据此,完成下面小题。
13. 黄土高原是世界上最大的黄土堆积区。下列有关黄土高原的说法,正确的是( )
A. 黄土是由风从沿海湿润地区吹到黄土高原堆积而成的
B. 流经黄土高原的黄河水质清澈,含沙量小
C. 黄土高原自然植被保存好,森林覆盖率高
D. 黄土高原地表千沟万壑、支离破碎
14. 黄土高原地域文化丰富多彩,下列属于当地特色文化的是( )
①窑洞②碉楼③信天游④京剧⑤白羊肚头巾
A. ①②③B. ①③⑤C. ②④⑤D. ①④⑤
15. 下列做法符合黄土高原地区生态与经济协调发展、人与自然和谐共生的是( )
A. 增加草地放牧牲畜的数量B. 大量开垦土地,扩大耕地面积
C. 退耕还林还草,合理安排生产活动D. 加大化肥使用量,提高粮食产量
【答案】13. D 14. B 15. C
【解析】
【13题详解】
黄土高原是由风从内蒙古、西伯利亚等内陆干燥地区吹到黄土高原堆积而成的,A错误;流经黄土高原的黄河水质浑浊、含沙量大,B错误;黄土高原地区自然植被破坏严重,森林覆盖率低,C错误;黄土高原水土流失严重,地表千沟万壑、支离破碎,D正确;故选:D。
【14题详解】
黄土高原古老的文明和独特的地理环境,形成了许多独特的“黄土风情”,①窑洞、③信天游和⑤白羊肚头巾是黄土高原的“黄土风情”,B正确;而④京剧是北京的剧种,②碉楼位于青藏地区,ACD错误。故选B。
【15题详解】
增加草地放牧牲畜的数量,会加重草场的破坏,A错误;大量开垦土地,扩大耕地面积, 会加重土地荒漠化,B错误;退耕还林还草,合理安排生产活动,有利于保护生态环境,C正确;加大化肥使用量提高粮食产量,会加重土地污染,D错误;故选C。
【点睛】黄土高原景观有黄土塬、黄土墚、黄土峁、黄土川等,其中,黄土塬是残留的高原面,顶部平坦开阔,四周被流水侵蚀为沟壑,若长期遭受流水侵蚀,会被沟谷分割成长条状的山梁,即黄土墚,若它又继续被切割分离,形成孤立的馒头状的山丘,就是黄土峁,沟谷地区进一步发育为黄土川,黄土川是黄土高原农业发达、人口集中的地区。
在北京旅行,一定不要错过北京观光公交1号线,乘坐该线公交车可以游览北京中轴线上的标志性建筑。下图分别为北京中轴线及其遗产构成要素示意图、观光公交1号线站点图、为游客拍摄的故宫角楼。读图,完成下面小题。
16. 乘坐观光1号线从永定门内站出发一路向北,依次经过的中轴线遗产构成要素有( )
A. 先农坛、天桥、正阳门、天安门B. 钟鼓楼、万宁桥、景山、故宫
C. 先农坛、正阳门、天安门、故宫D. 永定门、天坛、故宫、天安门
17. 故宫角楼建筑特点适应了北京( )
A. 西高东低的地势特点B. 全年高温的气温特点
C. 夏季多雨的降水特点D. 草原广布的植被特点
18. 北京中轴线及其遗产构成要素,最主要体现出了北京的城市职能是( )
A. 文化中心B. 国际交往中心C. 政治中心D. 科技创新中心
【答案】16. C 17. C 18. A
【解析】
【16题详解】
读北京中轴线及其遗产构成要素示意图可知,天桥并不是中轴线遗产的构成要素,故A错误;读北京中轴线及其遗产构成要素示意图可知,钟鼓楼、万宁桥、景山、故宫自北向南,与题目从永定门内站出发一路向北不符,故B错误;读北京中轴线及其遗产构成要素示意图可知先农坛、正阳门、天安门、故宫,自南向北排列,故C正确;故宫位于天安门北部,故D错误。故选C。
【17题详解】
故宫角楼的建筑特点与地势无关,故A错误;北京的气候为温带季风气候,夏季高温,冬季寒冷,故B错误;北京夏季多雨,角楼的屋顶常采用坡式屋顶,具有较大的坡度和悬挑设计,可以使雨水迅速从屋顶流下,减少积水的可能性,故C正确;角楼建筑与植被类型无关,且北京处于温带落叶阔叶林植被带,故D错误。故选C。
【18题详解】
北京是我国的政治中心,文化中心、国际交往中心,北京中轴线及其遗产体现了北京市的文化中心职能,不体现北京的经济中心职能和政治中心职能,故A正确,BCD错误。故选A。
【点睛】北京中轴线,是指北京自元大都、明清北京城以来北京城市东西对称布局建筑物的对称轴。北京中轴线北端为钟鼓楼,向南经过万宁桥、景山、故宫、端门、天安门、外金水桥、天安门广场及建筑群、正阳门、中轴线南段道路遗存,至南端永定门,太庙和社稷坛、天坛和先农坛东西对称布局于两侧。
读北京市地形图,完成下面小题。
19. 北京市的整体地势特征是( )
A. 东高西低B. 西北高,东南低
C. 南高北低D. 东北高,西南低
20. 下列做法中,有利于北京市可持续发展的是( )
A. 利用名胜古迹发展旅游业
B. 在山区砍伐林木,扩大耕地面积
C. 在城区大量开采地下水
D. 鼓励外地人口迁入,扩大城市规模
【答案】19. B 20. A
【解析】
【19题详解】
北京位于华北平原北缘,北部是燕山山脉,西部是太行山脉余脉西山,毗邻天津市和河北省。北京地势主要河流有永定河、潮白河等,均属海河水系,大多由西北向东南注入渤海。由图中河流流向可知,北京市整体体的地势特征为西北高,东南低,B正确,ACD错误,故选B。
【20题详解】
利用名胜古迹发展旅游业,有利于促进就业,增加北京的财政收入,A正确。在山区砍伐林木,扩大耕地面积会导致水土流失严重,B错误。在城区大量开采地下水会导致地面沉降,C错误。鼓励外地人口迁入,扩大城市规模,会导致交通拥挤、住房紧张、就业困难、环境污染加剧等城市环境问题 ,D错误。故选A。
【点睛】北京的地势是西北高、东南低,西部是太行山山脉余脉的西山,北部是燕山山脉的军都山,两山在南口关沟相交,形成一个向东南展开的半圆形大山弯,人们称之为“北京弯”,它所围绕的小平原即为北京小平原。拥有众多名胜古迹和人文景观,是世界上拥有世界历史文化遗产最多的城市。
二、综合题。
21. 读北方地区示意图,回答下列问题。
(1)图中字母A代表的是____山脉。山脉东侧②地形区是____平原,主要的粮食作物是____。山脉西侧③地形区是高原,该高原位于我国地势第____级阶梯。②③地形区因土壤的颜色特点被称为“____”。
(2)①是我国最大的平原——____平原,发育了肥沃的“____”,该平原盛产的糖料作物是____。①平原东侧B是____脉。
(3)华北平原因水资源不足,对农业生产造成了严重影响。请你给本地区的农业发展提两条合理化建议。
【答案】(1) ①. 太行 ②. 华北 ③. 小麦 ④. 二 ⑤. 黄土地
(2) ①. ①东北 ②. 黑土 ③. 甜菜 ④. 长白山
(3)修建水库,解决降水季节变化大的问题;跨流域调水,解决本地区水资源不足的问题;防治水污染;发展节水农业;增强居民节水意识,一水多用。(任答两点即可)
【解析】
【分析】此题以我国北方地区地形图为材料,涉及我国区域划分、华北农业发展等知识,考查学生识记地图,分析解决问题的能力。
【小问1详解】
读图可知A山脉是在华北地区呈南北走向的山脉是太行山;太行山是华北平原与黄土高原的分界线,太行山东侧是华北平原;北方的粮食作物以小麦为主;太行山以西是黄土高原,是第二阶梯;③黄土高原和②华北平原因土壤颜色被称为是黄土地。
【小问2详解】
读图结合所学知识,可知①是东北平原;东北平原是我国著名的黑土地;该地区因纬度高,热量低糖料作物以甜菜为主;B的东侧山脉呈东北-西南走向是长白山。
【小问3详解】
华北平原水资源不足体现在水资源的时空分布不均;解决时间分配不均可以修建水库;解决空间分配不均可以跨流域调水;另外可以改变灌溉方式,变漫灌为滴灌、喷灌,发展节水农业;在生活上防治水污染,增强居民节水意识。
【点睛】
22. 东北地区是我国工业的摇篮,为振兴东北,国家出台了一系列优惠政策。读图,回答下列问题。
(1)东北地区是我国最大的重工业基地,矿产资源丰富,请列举两种该地的矿产资源:____。
(2)东北地区降水集中在____季,长白山东南侧的降水量多,西北侧降水量少,请分析原因:____。
(3)东北地区作为我国的传统工业基地,面临着设备陈旧、资源枯竭、技术落后等诸多问题,环境污染也制约其发展。针对以上问题,下面两位同学分别发表了不同的观点,你赞同谁的观点?请说明理由。
小峰:加强矿产资源的开发,发挥有色冶金等重工业优势,依靠国家补贴,保障居民基本生活。
小红:实施产业转型和结构调整,发展新型产业,改善生态环境,推进绿色低碳发展。
【答案】(1)煤、铁(或石油)
(2) ①. 夏 ②. 夏季盛行来自海洋的东南风,长白山东南侧地处迎风坡,降水多。(反之,描述西北侧也可以)。
(3)我赞同小红的观点。矿产资源是非可再生资源,应当有计划地节约使用,不宜大力开发;实施产业转型和结构调整,发展新型产业,有利于改善生态环境,增强可持续发展能力。(观点正确,言之有理即可)
【解析】
【分析】本题以东北地区城市以及资源分布图为材料设置题目,涉及东北地区资源、气候特征及成因、东北地区的可持续发展等知识点,考查学生对地图的认读能力、在地图中获取地理信息的能力、综合分析能力、地理知识与理解能力,人地协调观、综合思维、区域认知素养。
【小问1详解】
如图示中的资源图例可知,东北地区有丰富的煤炭、铁矿、石油资源。
【小问2详解】
东北地区属于温带季风气候,夏季时受湿润的东南季风影响,降水多,长白山东南侧地形向东南方向倾斜,有利于接收湿润东南季风带来的水汽,因地处迎风坡,地形抬升,多地形雨,降水多。
【小问3详解】
应赞同小红的观点,因为东北地区本来就是发展重工业,如果继续加强矿产资源的开发,不利于经济转型,也不利于环境治理。赞同乙同学的观点原因是:首先矿产资源是非可再生资源,过度开发会加快资源枯竭速度,不宜大力开发。东北地区产业结构单一,应进行产业转型和结构调整,发展新型产业,有利于改善生态环境,增强可持续发展能力,另外还需要加强东北地区的对外开放度。
23. 读图文材料,回答下列问题。
习近平总书记在山西考察时提到,要树立“绿水青山就是金山银山”的理念,统筹推进山水林田湖草系统的治理。推动沿黄河地区在保护中开发、开发中保护,推行绿色生产、生活方式,改善环境质量,以增强人民的获得感、幸福感、安全感。
(1)据图可知,黄土高原的________资源丰富。
(2)小樱到黄土高原游玩,可以见到这里的传统民居__________。
(3)请将黄土高原生态环境问题产生的原因及治理措施补充完整。
①________;②________;③________;④________。
(4)近年来,由于黄土高原进行水土保持取得重大成效,黄河输沙量逐渐减少,这对黄河下游地区产生的有利影响是________。
(5)为了践行“绿色生活”,中学生在日常生活中应该怎样做?________。
【答案】(1)煤炭 (2)窑洞
(3) ①. 集中 ②. 疏松 ③. 水土流失 ④. 植树种草、修建梯田、建挡土坝
(4)黄河下游泥沙含量减少,河床会缓慢下降、河口地带泥沙淤积量减少,减少洪涝灾害的发生
(5)绿色出行、随手关灯等
【解析】
【分析】本题以黄土高原等图文资料为材料,共设置五道小题,涉及黄土高原的资源、传统民居、生态问题以及践行“绿色生活”等相关内容,考查学生的读图能力、分析运用地理知识的能力,培养学生的地理核心素养。
【小问1详解】
据图可知,山西省和陕西省位于黄高原地区,这两个省区最丰富的矿产能源是煤炭资源。
【小问2详解】
窑洞是黄土高原特有的传统民居,黄土具有直立性,不易崩塌,而且又比较干燥,容易开挖,适宜开凿窑洞,作为居所。
【小问3详解】
黄土高原生态环境脆弱,夏季降水集中且多暴雨、坡地众多、黄土土质疏松,易溶于水,水土流失严重,使地表沟壑纵横,土壤贫瘠,加之人类不合理的生产活动,如毁林开荒、过度放牧、乱采烂挖,更加剧了水土流失。黄土高原的治理要加强水土保持,可以采取植树种草、陡坡地退耕还林还草、缓坡建梯田,沟谷建挡土坝、护坡等措施。
【小问4详解】
结合所学知识可知,黄河输沙量减少对中下游的有利影响是由于黄土高原进行水土保工作,黄河下游泥沙含量减少,河床会缓慢下降、河口地带泥沙淤积量减少,可以减少洪涝灾害的发生。
【小问5详解】
为了推行绿色生活方式,中学生在日常生活中可以采取绿色出行、随手关灯、减少使用一次性用品等措施。
24. 随着经济的繁荣和城市规模的扩大,北京面临着许多发展中的问题,如水资源短缺,大量集聚的人口和产业更加剧了用水的困难等。据此,回答下列问题。
(1)北京面临着哪些发展中的问题?请举例说明。
(2)北京人多车多,交通问题备受关注。为解决北京市区的交通拥堵问题,同学们提出了以下建议。对此,请谈谈你的看法。(任答两点)
小明:调整人们的上下班时间,错开车流和人流高峰。
小华:增修道路,多建立交桥。
小刚:限制私家车数量,实行“公交优先”的政策。
小强:提高公交车票价,以减少乘客数量。
(3)北京在实施城市道路改扩建工程时,遇到这样一个棘手的问题:在改扩道路上有一幢名人故居,如果按规划路线修路,就必须拆掉名人故居,否则,道路就得改线,可改线又有损于城市道路系统的总体布局。对此,你有什么见解?
【答案】(1)交通拥堵;水资源短缺;人口老龄化;等等。
(2)调整上下班时间可以错开车流和人流高峰,利于缓解上下班期间的交通拥堵问题;增修道路,可以减少主干道的交通压力;限制私家车数量,提倡公共交通出行,也有利于缓解道路拥挤现象。(任答两点,言之有理即可)
(3)为保护城市特色和文化传统,建议道路改线;如果改线困难,可以按规定将名人故居迁移至临近地点。(任答一点,言之有理即可)
【解析】
【分析】本大题以北京面临的问题及建议为材料设置试题,涉及北京发展中的问题及解决措施、文化遗产的保护等相关内容,考查学生综合分析能力、地理知识与理解能力,人地协调观、综合思维、区域认知素养。
【小问1详解】
根据所学知识可知,北京为我国的首都,经济发展迅速,人口较多,因此在目前可能面临的问题有交通拥堵;谁资源匮乏;人口老龄化等。
【小问2详解】
根据所学知识并结合生活经验可知,1.调整上下班时间可以使车流高峰错开,利于上下班期间缓解交通拥堵现象;2.增修道路,可以减少主干道交通压力,便于出行;3.限制私家车数量,提倡公共交通出行,也利于缓解道路拥挤现象;4.提高公交车票价,以减少乘客数量。有可能增加私家车的出行,反而加重交通堵塞的问题。
【小问3详解】
根据所学知识可知,名人故居代表一个地方的文化特色,因此为了保护一个城市的特色和文化传统,会要求道路改线;如果改线困难,可以把名人故居迁移至临近地点,也可以保护名人故居,保护文化。
相关试卷
这是一份贵州省遵义市2023-2024学年八年级下学期期中地理试题(原卷版+解析版),文件包含贵州省遵义市2023-2024学年八年级下学期期中地理试题原卷版docx、贵州省遵义市2023-2024学年八年级下学期期中地理试题解析版docx等2份试卷配套教学资源,其中试卷共19页, 欢迎下载使用。
这是一份贵州省从江县贯洞中学2023-2024学年七年级下学期期中地理试题(原卷版+解析版),文件包含贵州省从江县贯洞中学2023-2024学年七年级下学期期中地理试题原卷版docx、贵州省从江县贯洞中学2023-2024学年七年级下学期期中地理试题解析版docx等2份试卷配套教学资源,其中试卷共29页, 欢迎下载使用。
这是一份贵州省黔东南州榕江县朗洞镇初级中学2023-2024学年七年级下学期期中地理试卷(原卷版+解析版),文件包含贵州省黔东南州榕江县朗洞镇初级中学2023-2024学年七年级下学期期中地理试卷原卷版docx、贵州省黔东南州榕江县朗洞镇初级中学2023-2024学年七年级下学期期中地理试卷解析版docx等2份试卷配套教学资源,其中试卷共19页, 欢迎下载使用。
