江苏省锡东高级中学2023-2024学年高二下学期3月月考生物试题(原卷版+解析版)
展开
这是一份江苏省锡东高级中学2023-2024学年高二下学期3月月考生物试题(原卷版+解析版),文件包含江苏省锡东高级中学2023-2024学年高二下学期3月月考生物试题原卷版docx、江苏省锡东高级中学2023-2024学年高二下学期3月月考生物试题解析版docx等2份试卷配套教学资源,其中试卷共32页, 欢迎下载使用。
考试时间:75分钟分值:100分
一、单项选择题(本题共14小题,每小题2分,共28分。每小题只有一个选项符合题目要求)
1. 发酵工程一般包括菌种的选育、扩大培养、培养基的配制、灭菌、接种、发酵、产品的分离、提纯等环节。下面有关分析正确的是( )
A. 优良菌种只能通过诱变育种或基因工程育种来获得
B. 扩大培养的目的是提高接种时发酵罐中菌种的数目
C. 发酵工程的中心环节是灭菌,特别是培养基和发酵罐必须进行严格灭菌
D. 若发酵产品是微生物细胞本身,可采用提取、纯化措施来获得产品
【答案】B
【解析】
【分析】1.发酵工程生产的产品有两类:一类是代谢产物,另一类是菌体本身。产品不同,分离提纯的方法一般不同。①如果产品是菌体,可采用过滤,沉淀等方法将菌体从培养液中分离出来;②如果产品是代谢产物,可用萃取、蒸馏、离子交换等方法进行提取。
2.发酵过程中要严格控制温度、pH、溶氧、通气量与转速等发酵条件。
2.发酵过程一般来说都是在常温常压下进行,条件温和、反应安全,原料简单、污染小,反应专一性强,因而可以得到较为专一的产物。
【详解】A、用于发酵的菌种可以从自然界中筛选,也可以通过诱变育种或基因工程育种获得,A错误;
B、扩大培养的目的是增大接种时发酵罐中菌种的数目,加快发酵过程的进程,B正确;
C、发酵工程的中心环节是发酵过程,C错误;
D、若发酵产品是微生物细胞本身,可采过滤,沉淀等方法将菌体从培养液中分离出来,D错误。
故选B。
2. 中国的许多传统美食制作过程蕴含了生物发酵技术。下列叙述正确的是( )
A. 泡菜制作过程中,酵母菌将葡萄糖分解成乳酸
B. 馒头制作过程中,酵母菌进行呼吸作用产生CO2
C. 米酒制作过程中,将容器密封可以促进酵母菌生长
D. 酸奶制作过程中,后期低温处理可产生大量乳酸杆菌
【答案】B
【解析】
【分析】 1、参与腐乳制作的微生物主要是毛霉,其新陈代谢类型是异养需氧型.腐乳制作的原理:毛霉等微生物产生的蛋白酶能将豆腐中的蛋白质分解成小分子的肽和氨基酸;脂肪酶可将脂肪分解成甘油和脂肪酸。
2、参与泡菜制作的微生物是乳酸菌,泡菜制作的原理:(1)乳酸菌在无氧条件下,将糖分解为乳酸。(2)利用乳酸菌制作泡菜的过程中会引起亚硝酸盐的含量的变化。
3、醋酸菌好氧性细菌,当缺少糖源时和有氧条件下,可将乙醇(酒精)氧化成醋酸;当氧气、糖源都充足时,醋酸菌将葡萄汁中的糖分解成醋酸;醋酸菌生长的最佳温度是在30℃~35℃。
【详解】A、泡菜制作过程中,主要是乳酸菌将葡萄糖分解形成乳酸,A错误;
B、做馒头或面包时,经常要用到酵母菌,酵母菌可以进行有氧呼吸分解面粉中的葡萄糖,产生二氧化碳和水,二氧化碳是气体,遇热膨胀而形成小孔,使得馒头或面包暄软多孔,B正确;
C、酵母菌在有氧条件下可以大量繁殖,在密封也就是无氧条件下产生酒精,C错误;
D、酸奶制作过程中,后期低温处理时大部分乳酸杆菌已死亡,不会大量繁殖,D错误。
故选B。
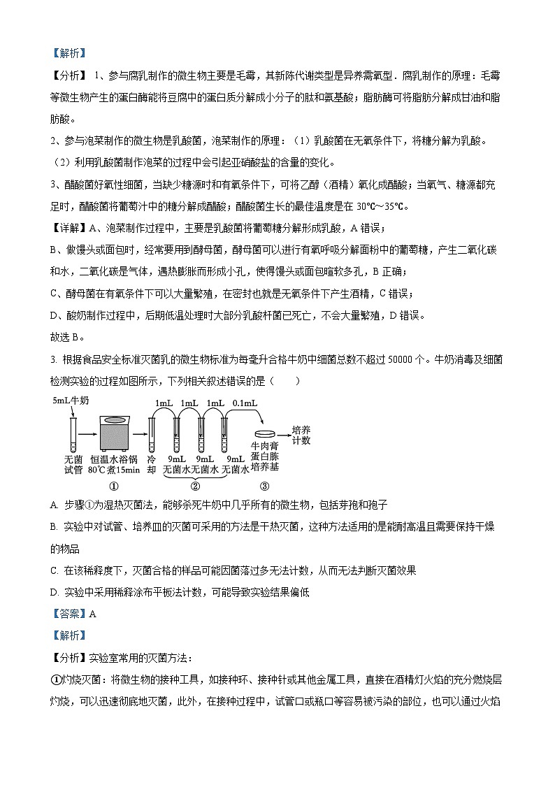
3. 根据食品安全标准灭菌乳的微生物标准为每毫升合格牛奶中细菌总数不超过50000个。牛奶消毒及细菌检测实验的过程如图所示,下列相关叙述错误的是( )
A. 步骤①为湿热灭菌法,能够杀死牛奶中几乎所有的微生物,包括芽孢和孢子
B. 实验中对试管、培养皿的灭菌可采用的方法是干热灭菌,这种方法适用的是能耐高温且需要保持干燥的物品
C. 在该稀释度下,灭菌合格的样品可能因菌落过多无法计数,从而无法判断灭菌效果
D. 实验中采用稀释涂布平板法计数,可能导致实验结果偏低
【答案】A
【解析】
【分析】实验室常用的灭菌方法:
①灼烧灭菌:将微生物的接种工具,如接种环、接种针或其他金属工具,直接在酒精灯火焰的充分燃烧层灼烧,可以迅速彻底地灭菌,此外,在接种过程中,试管口或瓶口等容易被污染的部位,也可以通过火焰燃烧来灭菌。
②干热灭菌:能耐高温的,需要保持干燥的物品,如玻璃器皿(吸管、培养皿)和金属用具等,可以采用这种方法灭菌。
③高压蒸汽灭菌:将灭菌物品放置在盛有适量水的高压蒸汽灭菌锅内,为达到良好的灭菌效果,一般在压力为100kPa,温度为121℃的条件下,维持15~30min。
【详解】A、步骤①中对生牛奶的消毒方法是80℃处理15min,这属于巴氏消毒法,处理时间较短的目的是减少营养物质的损失,同时杀死大多数的微生物和一部分芽孢,A错误;
B、实验中对试管、培养皿的灭菌可采用的方法是干热灭菌,这种方法适用的是能耐高温且需要保持干燥的物品,该方法灭菌能杀死包括芽孢在内的所有的微生物,B正确;
C、在该稀释度下,即在稀释103倍的情况下,稀释液稀释不均匀,灭菌合格的样品可能因菌落过多无法计数,从而无法判断灭菌效果,C正确;
D、实验中采用稀释涂布平板法计数,由于在培养基中当一个或多个细胞聚集在一起时,我们观察到的只是一个菌落,因而可能导致实验结果偏低,D正确。
故选A。
4. 为实现多肉植物的规模化生产,科研人员开展了如下研究。相关叙述正确的是( )
A. 过程①宜选择幼嫩叶片,依次用次氯酸钠和70%的酒精浸泡30分钟
B. 过程②的培养基中需添加较高浓度的细胞分裂素以利于愈伤组织分化
C. 过程③芽、根的诱导过程中,每日需要给予适当时间和强度的光照
D. 过程④应在珍珠岩基质中添加适量蔗糖和植物激素,为幼苗生长提供碳源
【答案】C
【解析】
【分析】在植物组织培养时,通过调节生长素和细胞分裂素的比值能影响愈伤组织分化出根或芽.生长素用量比细胞分裂素用量,比值高时,有利于根的分化、抑制芽的形成;比值低时,有利于芽的分化、抑制根的形成;比值适中时,促进愈伤组织的生长。
【详解】A、过程①选取的叶片应该在70%的酒精浸泡30s后,立即取出,用无菌水清洗2~3次,再用次氯酸钠溶液处理30min后,立即用无菌水清洗2~3次,A错误;
B、过程②的培养基中需添加比值适中的细胞分裂素和生长素,以利于形成愈伤组织,B错误;
C、诱导愈伤组织期间一般不需要光照,在芽、根的诱导过程中,每日需要给予适当时间和强度的光照,C正确;
D、过程④将试管苗移植到消过毒的珍珠岩基质中,是为了试管苗适应外界环境,再移栽到土壤中;试管苗能进行光合作用合成有机物,不需要在珍珠岩基质中添加碳源,D错误。
故选C。
5. 植物细胞工程在农业、医药工业等方面有着广泛的应用,相关叙述错误的是( )
A. 切取一定大小的草莓植株茎尖进行组织培养,可获得脱毒苗
B. 用射线处理植物组织培养过程中不断增殖的烟草细胞培育抗盐碱的烟草
C. 在离体条件下对紫草细胞进行培养使其增殖可以获得紫草宁
D. 玉米花药离体培养获得的单倍体植株都能稳定遗传
【答案】D
【解析】
【分析】植物细胞工程技术的应用:植物繁殖的新途径(微型繁殖、作物脱毒、人工种子)、作物新品种的培育(单倍体育种、突变体的利用)、细胞产物的工厂化生产。
【详解】A、因为分生组织的病毒极少,甚至没有病毒,所以将草莓植株茎尖进行离体培养能获得脱毒植株,A正确;
B、由于基因突变是不定向的,所以用射线处理植物组织培养过程中不断增殖的烟草细胞,即进行诱变育种并筛选得到抗盐碱的烟草新品种,B正确;
C、离体的条件下对紫草细胞进行植物细胞培养,可从培养液中获得大量紫草宁,C正确;
D、玉米花药细胞经过脱分化和再分化过程形成单倍体幼苗,经过秋水仙素处理后才能得到能够稳定遗传的纯合体植株,D错误。
故选D。
6. 培养基是供微生物、动植物组织生长和维持所需的人工配制的营养基质,下列叙述正确的是( )
A. 植物原生质体融合所用的培养基中必须加入PEG或Ca2+
B. 植物组织培养过程中需要往培养基中添加激素等,并通入空气
C. 动物细胞传代培养过程中,将细胞分散开不一定需要酶
D. 激活重构胚的培养基中可添加Ca2+载体、乙醇、聚乙二醇(PEG)等
【答案】C
【解析】
【分析】培养基是人们按照微生物对营养物质的不同需求,配制出供其生长繁殖的营养基质;培养基中一般含有水、碳源、氮源和无机盐。在提供上述几种主要营养物质的基础上,培养基还需要满足微生物生长对pH、特殊营养物种和氧气的要求。
详解】A、植物原生质体融合方法,还可采用离心、振动、电激等物理方法促进原生质体融合,A错误;
B、植物组织培养过程中需要往培养基中添加激素等,培养过程中不需要额外通入空气,B错误;
C、在进行传代培养时,悬浮培养的细胞直接用离心法收集,不用酶处理,C正确;
D、用物理或化学方法如电刺激、C2+载体、乙醇和蛋白酶合成抑制剂等激活重构胚使其完成细胞分裂和发育进程,聚乙二醇(PEG)可以诱导细胞融合,D错误。
故选C。
7. 棉花愈伤组织的细胞增殖和细胞分化与调控因子Gh1-GhE1有关(如图)。下列相关叙述错误的是( )
A. Gh1与GhE1相互作用可以调控GhPs的表达
B. 抑制Gh1表达可促进愈伤组织分化成根、芽等器官
C. 愈伤组织再分化成根、芽等器官后,细胞会失去全能性
D. 棉花愈伤细胞的分化是基因选择性表达的结果
【答案】C
【解析】
【分析】细胞全能性是指细胞经分裂和分化后,仍具有产生完整有机体或分化成其他各种细胞的潜能和特性。高度分化的植物细胞仍然具有发育成完整植株的能力。
【详解】A、Gh1与GhE1表达后形成的蛋白质相互结合可调控GhPs的表达,A正确;
B、抑制Gh1表达,不能与GhE1的表达产物形成复合物,GhPs不能表达,解除了对愈伤组织分化成根、芽等器官的抑制作用,B正确;
C、高度分化的植物细胞仍然具有全能性,C错误;
D、细胞分化是基因的执行情况不同,即基因选择性表达的结果,D正确;
故选C。
8. 4月27日,大熊猫“丫丫”回国在社会上引起了巨大反响。自然状态下的大熊猫繁殖能力较低,曾一度濒临灭绝,我国科学家利用胚胎工程的技术手段大大提高了熊猫的繁殖率,目前我国的熊猫数量已经有2400余只。下列说法正确的是( )
A. 体外受精时,将成熟的卵母细胞与新采集的精子同时放在获能液中利于受精
B. 利用胚胎分割技术得到的后代具有相同的遗传物质
C. 这样人工繁育的种群与野生种群相比,遗传多样性提高,野外生存能力下降
D. 利用胚胎分割技术,尽可能均等分割成多份可以大大提高熊猫的繁殖率
【答案】B
【解析】
【分析】囊胚:细胞开始分化,其中个体较大的细胞叫内细胞团,将来发育成胎儿的各种组织;而滋养层细胞将来发育成胎膜和胎盘;胚胎内部逐渐出现囊胚腔,囊胚的扩大会导致透明带的破裂,胚胎伸展出来,这一过程叫孵化。
【详解】A、卵巢中采集的卵子需要培养到减数第二次分裂中期才能进行受精,A错误;
B、胚胎分割技术的对象一般是处于囊胚期的内细胞团,该时期的细胞并未发生分化,经过该技术处理后得到的后代具有相同的遗传物质,B正确;
C、人工繁育的种群与野生种群相比,遗传多样性降低,生存能力下降,C错误;
D、胚胎分割技术并不是分割的份数越多,繁殖率越高,通常分割的份数越多,所产生的的后代个体重量越轻,存活率就要面临挑战,D错误。
故选B。
9. 为研究多种血糖调节因子的作用,我国科学家开发出胰岛素抵抗模型鼠。为扩增模型鼠数量,科学家通过诱导优良模型鼠体细胞转化获得诱导多能干细胞(iPS细胞),继而利用iPS细胞培育出与模型鼠遗传特性相同的克隆鼠,具体步骤如图所示。下列叙述不正确的是( )
A. 诱导优良模型鼠体细胞转化为iPS细胞的过程类似于植物组织培养的脱分化
B. iPS细胞能分化成小鼠多种组织细胞是因为它具有不同于其他细胞的特定基因
C. 胚胎移植后,还需对受体进行妊娠检查,来保证胚胎能正常发育
D. 为确定克隆鼠培育是否成功,须对黑色鼠3进行胰岛素抵抗的相关检测
【答案】B
【解析】
【分析】1、哺乳动物胚胎干细胞是由早期胚胎或原始性腺中分离出来的一类细胞;胚胎干细胞的细胞核一般较大,核仁明显,而细胞质相对较少;在功能上具有发育的全能性。
2、植物组织培养的脱分化:让已经分化的细胞,经过诱导后,失去其特有的结构和功能而转变成未分化细胞的过程。
【详解】A、优良模型鼠体细胞在诱导因子的作用下转化为iPS细胞的过程与植物组织培养中的脱分化过程类似,是组织细胞恢复分裂能力的过程,A正确;
B、iPS细胞能分化成小鼠多种组织细胞是基因选择性表达的结果,B错误;
C、胚胎移植后,还需对受体进行妊娠检查,来保证胚胎能正常发育,C正确;
D、据图示,最终得到了黑色鼠3个体,实验最终目的为“开发出胰岛素抵抗模型鼠”,故为确定克隆鼠培有是否成功,须对黑色鼠3进行胰岛素抵抗的相关检测,D正确。
故选B。
10. 如图是科学家培养转基因试管牛的过程示意图,下列相关叙述不正确的是( )
A. 1部位的细胞具有发育的全能性,将来发育成胎儿的各种组织
B. 过程①可以用外源促性腺激素处理,使其排出更多的卵子
C. 进行过程③时,受体应处于适合的生理状态,可事先用激素对供体和受体进行同期发情处理
D. 为确保得到所需性别的转基因牛,往往对移植前的胚胎进行性别鉴定
【答案】A
【解析】
【分析】分析题图:①通常用促性激素处理,促进雌性个体超数排卵;②表示将目的基因导入受体细胞;③表示胚胎移植过程。1、2和3所在的是囊胚,其中1为透明带,2是滋养层细胞,3是内细胞团细胞,具有全能性。
【详解】A、1部位的细胞表示透明带,不具有发育的全能性,3表示内细胞团细胞,将来发育成胎儿的各种组织,A错误;
B、过程①可以用外源促性腺激素处理,使雌性个体超数排卵,B正确;
C、进行过程③胚胎移植时,受体应处于适合的生理状态,可事先用刺激素(孕激素)对供体和受体进行同期发情处理,提高胚胎移植的成功率,C正确;
D、为确保得到所需性别的转基因牛,往往对移植前的胚胎进行性别鉴定,即取2部位(滋养层)的细胞做DNA检测来鉴定性别,D正确。
故选A。
11. 模型构建是生命科学教学、科研的一种重要方法。下图是生物概念模型,相关分析错误的是( )
A. 若图示为基因工程,则C为重组质粒,D为受体细胞
B. 若图示为食物网,则D可能是次级消费者、第二营养级
C. 若图示为核移植技术,则B可能为去核卵母细胞
D. 若图示为试管婴儿技术,C~D中需要用到胚胎移植技术
【答案】B
【解析】
【分析】试管婴儿是体外受精+胚胎移植技术的俗称,是指采用人工方法让卵细胞和精子在体外受精,并进行早期胚胎发育,然后移植到母体子宫内发育而诞生的婴儿。
【详解】A、若图示为基因工程,则C为重组质粒,是目的基因和载体相连形成的,D为受体细胞,为重组质粒的表达提供条件,A正确;
B、若图示为食物网,则D可能是次级消费者、第三营养级,B错误;
C、动物核移植,经常移植到去核卵母细胞中,若图示为核移植技术,则B可能为去核卵母细胞,此时A可能是细胞核供体细胞,C正确;
D、若图示为试管婴儿技术,C为早期胚胎培养,D为胚胎移植,D正确。
故选B。
12. 目前发现双胞胎有同卵双胞胎、异卵双胞胎和“半同卵双胞胎”。1对“半同卵小姐弟双胞胎”形成过程如图所示,染色体全部来自父系的“合子”致死。下列相关叙述错误的是( )
A. “半同卵双胞胎”的产生与透明带反应和卵细胞膜反应异常有关
B. 排卵是卵子从卵泡中排出的过程,图中卵子发育到减数分裂Ⅱ的中期
C. 细胞a的染色体组成为MP1,则细胞c的染色体组成为P1P1或MM
D. 这对小姐弟来源于母亲的染色体相同,来源于父亲的常染色体可能不同
【答案】C
【解析】
【分析】1、受精阶段主要包括:精子穿越放射冠和透明带,进入卵黄膜,原核形成和配子结合。
2、阻止多精入卵的两道屏障:透明带反应和卵黄膜封闭作用。
3、多数哺乳动物卵子的形成和在卵巢内的贮备是胎儿出生前完成的;MⅠ是在雌性动物排卵前后完成的,场所在卵巢。MⅡ是在受精过程中完成的,场所在输卵管中。
【详解】A、“半同卵双胞胎”的产生是由于两个精子与一个卵细胞受精引起的,与透明带反应和卵细胞膜反应异常有关,A正确;
B、排卵是指卵子从卵泡中排出,此时的卵子通常是处于减数第二次分裂时期的次级卵母细胞。卵子发育到减数第二次分裂中期才具备受精的能力,故图中卵子发育到减数分裂Ⅱ的中期,B正确;
CD、来自母系的染色体为M,来自父系的染色体为P1、P2,经过复制后,染色体进行组合,若细胞a的染色体组成为MP1,细胞c的染色体均来自父亲,其染色体组成为P1P2,细胞b的染色体组成为MP2,故这对小姐弟来源于母亲的染色体相同,来源于父亲的常染色体可能不同,C错误,D正确。
故选C。
13. 下列关于基因工程的说法,正确的是( )
A. 限制酶都是从真核生物中分离纯化出来的B. 质粒是基因工程中唯一用作运载目的基因的载体
C. 基因工程的原理为基因重组D. E.cliDNA连接酶既可连接平末端,又可连接黏性末端
【答案】C
【解析】
【分析】基因工程工具:(1)限制酶:能够识别双链DNA分子的某种特定核苷酸序列,并且使每一条链中特定部位的两个核苷酸之间的磷酸二酯键断裂。(2)DNA连接酶:连接的是两个核苷酸之间的磷酸二酯键。(3)运载体:常用的运载体:质粒、噬菌体的衍生物、动植物病毒。
【详解】A、限制酶也可以从原核生物中分离纯化出来,A错误;
B、质粒是基因工程中常用作运载目的基因的载体,此外还有动植物病毒、噬菌体(的衍生物)等,B错误;
C、基因工程即转基因技术,原理为基因重组,C正确;
D、E.cliDNA连接酶只能连接黏性末端,D错误。
故选C。
14. 养殖业中常用到土霉素(一种抗生素),其在畜禽类粪便和污水中的残留量较高。科研人员欲筛选一种能高效降解土霉素的菌株,以便解决养殖业废弃物中土霉素含量超标问题,下列有关叙述不正确的是( )
A. 筛选菌种时可从家畜粪便、药渣的废水中取样进行筛选
B. 培养基要维持正常的pH和渗透压,调pH一般应在灭菌后
C. 筛选时随转接次数的增加,土霉素的用量也应逐步增加
D. 计数时平板上菌落过于密集,应该进一步提高稀释的倍数
【答案】B
【解析】
【分析】1、分离微生物的一般步骤是:土壤取样、选择培养、梯度稀释、涂布培养和筛选菌株。
2、筛选或分类微生物时需要使用固体培养基进行平板划线法或稀释涂布平板法接种,其中稀释涂布平板法还可以用来进行微生物的计数。
【详解】A、筛选降解土霉素的菌株应该到土霉素含量较多的畜禽类粪便或污水中去获得,A正确;
B、培养基调pH一般应在灭菌前进行,否则容易带入新的杂菌,B错误;
C、筛选时随转接次数的增加土霉素的用量也逐步增加,以便筛选出高效降解的菌株,C正确;
D、平板菌落过于密集,需要进一步提高稀释的倍数,将每块平板上的菌落数保持在30到300为宜,D正确。
故选B。
【点睛】
二、多项选择题(本题共4小题,每小题3分,共12分。每小题有两个或两个以上选项符合题目要求,全部选对得3分,选对但不全的得1分,有选错的得0分)
15. 凯里红酸汤是贵州省凯里市特产,其颜色鲜红、气味清香、味道酸爽,早已被正式列入《中国地理标志产品大典》。下图为凯里红酸汤制作流程示意图,相关叙述正确的有( )
A. 红酸汤中的酸味物质主要是醋酸菌产生的醋酸
B. 食盐、红辣椒等既可调味又可抑制杂菌生长
C. 适当延长发酵时间能加深酸汤的红色,增浓酸味
D. 装坛时装满并在盖上坛盖后将坛盖边沿的水槽中注满水,以营造良好的发酵条件
【答案】BC
【解析】
【分析】图示是利用乳酸菌发酵形成红酸汤的过程,乳酸菌是厌氧菌,只能进行无氧呼吸,产物是乳酸。
【详解】A、红酸汤中的酸味物质主要是乳酸菌产生的乳酸,A错误;
B、食盐、红辣椒等既可调味又可抑制杂菌生长,故制作红酸汤时可适当加入上述物质,可以起到抑菌和改善风味的效果,B正确;
C、适当延长发酵时间能使发酵更为充分,能加深酸汤的红色,增浓酸味,C正确;
D、装坛时坛口要留有一点空间,而不能装满,目的是防止番茄发酵后液体膨胀外溢,D错误。
故选BC。
16. 下图为从土壤中分离、扩大培养能分解石油的细菌的示意图,有关分析错误的是( )
A. 为获得分解石油的细菌,配制培养基时,应以石油为唯一的碳源
B. ②过程从锥形瓶中吸取1mL菌液注入试管中,若稀释10倍,则试管内盛有9mL无菌水
C. 待培养基冷却至25℃左右时进行③过程,在酒精灯火焰附近进行
D. ④过程纯化能分解石油的细菌,该方法能用于计数
【答案】CD
【解析】
【分析】平板划线法:通过接种环在琼脂固体培养基表面连续划线的操作,将聚集的菌种逐步稀释分散到培养基表面。该方法不能用于菌种的计数。
【详解】A、为获得分解石油的细菌,故配制培养基时应以石油为唯一的碳源,这样分解石油的细菌能在该培养基上生长得很好,其他微生物的生长则受到抑制,A正确;
B、②过程从锥形瓶中吸取1mL菌液注入试管中,若稀释10倍,则试管内盛有10-1=9mL无菌水,B正确;
C、25℃左右时培养基会凝固,应待培养基冷却至50℃左右时进行③过程,在酒精灯火焰附近倒平板,C错误;
D、根据图中菌落的分布情况可知,④过程通过平板划线法纯化能分解石油的细菌,该方法不能用于菌种的计数,D错误。
故选CD。
17. 烟草冠瘿瘤B6S3细胞为白色细胞,在人工培养基上不能发育为绿色组织,但其细胞核中含控制生长素合成的基因。矮牵牛为绿色植株,不含控制生长素合成的基因,其细胞的生长发育必须摄取外源生长素。科研人员将这两种细胞的原生质体经融合、二次筛选和培养获得了杂种植株。下列关于杂种植株叙述错误的是( )
A. 人工诱导原生质体融合常用的方法有电融合法、离心法和灭活病毒诱导法等
B. 融合细胞形成杂种植株过程中,先后放入不同的培养基中诱导愈伤组织先生根后发芽
C. 细胞两两融合时,初次筛选杂种细胞时应淘汰绿色的细胞团,再将剩余的细胞团转移至无外源生长素的培养基上进行二次筛选
D. 植物体细胞杂交依据的原理是细胞膜的流动性和植物细胞的全能性
【答案】ABC
【解析】
【分析】植物组织培养的原理是植物细胞具有全能性,其过程为:离体的植物组织,器官或细胞经过脱分化过程形成愈伤组织(高度液泡化,无定形状态薄壁细胞组成的排列疏松、无规则的组织),愈伤组织经过再分化过程形成胚状体,进一步发育成为植株。
【详解】A、灭活病毒诱导法的操作对象是动物细胞,植物细胞融合常用的方法主要有物理方法和化学方法,A错误;
B、融合细胞形成杂种植株过程中,先后放入不同的培养基中诱导愈伤组织先生芽后生根,B错误;
C、杂种植株既要在人工培养基上发育为绿色组织,又要能产生生长素,而白色细胞团是烟草冠瘿瘤B6S3细胞相互融合形成的,达不到培养目的,所以首先淘汰白色细胞团,C错误;
D、植物体细胞杂交包括植物细胞融合和植物组织培养两个阶段,其依据的原理分别是细胞膜的流动性和植物细胞的全能性,所以植物体细胞杂交依据的原理是细胞膜的流动性和植物细胞的全能性,D正确。
故选ABC。
18. 细胞毒素类药物能有效杀伤肿瘤细胞,但也会对健康细胞造成伤害,科学家将细胞毒素与单克隆抗体结合制成抗体药物偶联物(ADC),ADC可选择性杀伤肿瘤细胞,其作用机制如图所示。下列叙述正确的是( )
A. ADC中的抗体能特异性识别并杀伤肿瘤细胞
B. ADC进入肿瘤细胞的过程需要蛋白质参与并消耗能量
C. 含ADC的小泡与溶酶体融合后,溶酶体裂解释放药物引起细胞坏死
D. 利用放射性同位素或荧光标记的单克隆抗体可定位诊断肿瘤等疾病
【答案】BD
【解析】
【分析】题意分析,高效的细胞毒素类药物可有效杀伤肿瘤细胞,但同时也会对正常细胞产生伤害,而将细胞毒素与抗体结合,抗体与靶细胞膜上的特异性受体结合通过胞吞的方式把细胞毒素一并带进靶细胞,引起靶细胞溶酶体膜的破裂,最后导致细胞凋亡,实现了对肿瘤细胞的选择性杀伤。
【详解】A、ADC中的抗体能特异性识别肿瘤抗原,ADC中的细胞毒素类药物能杀死肿瘤细胞,A错误;
B、ADC进入肿瘤细胞的过程,需要抗体与靶细胞膜上的特异性受体结合,方式为胞吞,需要消耗肿瘤细胞代谢产生的ATP,而受体的化学本质是蛋白质,B正确;
C、ADC进入靶细胞的过程中含ADC的小泡与溶酶体融合后,引起靶细胞溶酶体膜的破裂,最后导致细胞凋亡,实现了对肿瘤细胞的选择性杀伤,C错误;
D、利用放射性同位素或荧光标记的单克隆抗体可定位诊断肿瘤、心血管畸形等疾病,其原理是抗原-抗体特异性结合的原理,D正确。
故选BD。
三、非选择题(本题共5小题,共60分)
19. 野化单峰骆驼原产于北非和亚洲西部及南部,多年前野生单峰骆驼就已经灭绝,仅圈养条件下还有部分驯养单峰骆驼存在。近几年,在我国戈壁无人区,科学家又发现了野化单峰骆驼小种群,由于数量极少,科学家欲通过胚胎移植等方法拯救野化单峰骆驼,技术流程如图所示。回答问题:
(1)上述图解中涉及到的生物学技术有_____,_____,_____。(答出三点)
(2)若a为体外受精,则在这之前要对采集的卵母细胞培养至_____时期;还需要对精子进行_____处理,对受体野化单峰骆驼要进行_____处理。
(3)若通过染色体测定对野化单峰骆驼进行性别鉴定,选择_____细胞。
(4)图中c过程,应选择_____或_____胚,后者在进行分割时要注意将_____。在进行过程b或d之前_____(填“需要”或“不需要”)是否需要对受体进行免疫检测。
(5)胚胎移植后,经受体孕育的后代,其遗传特性与_____(填“供体”或“受体”)一致。
【答案】(1) ①. 胚胎移植 ②. 动物细胞培养 ③. 胚胎分割/早期胚胎培养
(2) ①. MⅡ ②. 获能 ③. 同期发情
(3)滋养层 (4) ①. 桑葚胚 ②. 囊 ③. 内细胞团均等分割 ④. 不需要
(5)供体
【解析】
【分析】题图分析:图中a表示体外受精的过程,b表示胚胎移植过程,c表示胚胎分割技术,d表示分割后胚胎移植;e为动物细胞培养技术,为干细胞培养,该过程通过诱导可分化成多种组织、细胞,因为胚胎干细胞具有发育的全能性。
【小问1详解】
依据图示信息,a表示体外受精的过程,b表示胚胎移植过程,c表示胚胎分割技术,d表示分割后胚胎移植;e为动物细胞培养技术,为干细胞培养,综上,上述图解中涉及到的生物学技术有:体外受精技术、胚胎分割技术、动物细胞培养技术、胚胎移植技术等。
【小问2详解】
若a为体外受精,则在体外受精之前,须对采集的卵母细胞培养至MⅡ时期;还需要对精子进行获能处理,使用外源促性腺激素对受体野化单峰骆驼进行同期发情处理。
【小问3详解】
若通过染色体测定对野化单峰骆驼进行性别鉴定,选择滋养层细胞进行操作。滋养层细胞是由透明带内壁扩展和排列的细胞,它将来发育成胎膜和胎盘,不会损伤胚胎的组织和器官。
【小问4详解】
c表示胚胎分割技术,应选择处于桑葚胚或囊胚期的细胞进行操作,后者在分割时要注意将内细胞团进行均等分割。b表示胚胎移植过程,d表示分割后的胚胎移植过程,此过程不需要对受体进行免疫检测,体对移入子宫的早期胚胎基本上不发生免疫排斥反应。
【小问5详解】
胚胎移植后,经受体孕育的后代,其遗传特性与供体一致,因为供体胚胎与受体子宫建立的是生理和组织上的联系,其遗传物质在孕育过程中不会发生任何变化。
20. 青梅果肉营养丰富,成熟的青梅果实易腐烂,不易运输保存。进行青梅果酒研究,既可提高青梅资源利用率,又可提高产品附加值。图1为制作青梅果酒的简易装置图;由于青梅果肉含糖量低,往往在青梅果浆中加入白砂糖后再进行酿制,图2为在青梅果浆中添加白砂糖对酒精度和果酒感官评分的影响(感官评分越高,果酒的品质越高)。
(1)请写出青梅果酒制作的原理(用反应式表示)_____。
(2)在青梅果酒发酵过程中,图1装置中的充气口应处于_____状态,排气口要通过一个长而弯曲的胶管与瓶身连接,目的是_____。可在酸性条件下,用_____(填试剂名称)检测出现_____颜色说明有果酒产生。
(3)生产酒和醋都需要严格筛选菌种和控制温度条件。在酒精发酵时,使用的菌种为_____;在醋酸发酵时,使用的菌种为_____。从图2可看出,青梅果酒酿制时果浆中初始糖浓度为_____时效果最佳。在青梅果酒酿制过程中,若发酵时间过长,产酒率不再增加,但会增加被杂菌污染的风险,若被醋酸菌污染,_____(填“会”或“不会”)经发酵产生大量醋酸,理由是_____。
【答案】(1)C6H12O6 → 2C2H5OH(酒精)+2CO2+能量
(2) ①. 关闭 ②. 避免空气中其他微生物进入发酵装置(或防止空气中的微生物污染) ③. 重铬酸钾溶液 ④. 灰绿
(3) ①. 酵母菌 ②. 醋酸(杆)菌 ③. 20% ④. 不会 ⑤. 酒精发酵是无氧环境,而醋酸发酵需要氧气,且酒精发酵与醋酸发酵的温度不同
【解析】
【分析】1、果酒工艺生产流程:选料一冲洗一压榨过滤一灭菌一接种一发酵一过滤一果酒。2、果酒制作过程中温度控制在18-25℃,先通气后密封,发酵10-12d;果醋制作过程中温度控制在30-35℃,全程通气,发7-8d。
【小问1详解】
果酒制作是利用酵母菌进行无氧呼吸产生酒精,反应式为。
【小问2详解】
果酒发酵是在无氧环境中进行的,因此在青梅果酒发酵时,图1装置中的充气口应关闭,排气口要通过一个长而弯曲的胶管与瓶身连接,目的是避免空气中其他微生物进入发酵装置(或防止空气中的微生物污染)。酒精可用酸性重铬酸钾来检测,颜色由橙色变成灰绿色,因此,可在酸性条件下,用重铬酸钾溶液与发酵液反应检测有无果酒产生。
【小问3详解】
酒精发酵的菌种是酵母菌,醋酸发酵的菌种是醋酸菌。从图2曲线可看出,当初始糖浓度为20%时,酒精度及果酒感官评分均最高,效果最佳。糖类是主要的能源物质,在果汁中加入糖可为酵母菌的生长繁殖提供能源物质,另外,糖是发酵的原料,加入的糖可作为酒精发酵的原料,所以在初始糖度低于20%时果酒酒精度随初始糖度的增加而增加。果酒发酵后期若被醋酸菌污染,仍不会经发酵产生醋酸,因为酒精发酵是无氧环境,而醋酸菌是需氧型生物,醋酸发酵需要氧气,且酒精发酵与醋酸发酵的温度不同,果酒制作过程中温度比果醋制作的温度低。
21. 阅读下列关于能源、环境和农业生产方面的材料,回答相关问题:
材料I:随着能源和环境问题日益严峻,利用纤维素酶降解秸秆生产燃料乙醇,对缓解全球能源危机有着重大意义。科研人员开展筛选、诱变及选育高产纤维素酶菌株的相关研究,过程如下图。请回答:
材料Ⅱ:尿素是一种重要的农业氮肥、但尿素并不能直接被农作物吸收,只有当土壤中的细菌将尿素分解成氨之后,才能被植物利用。某课题小组从土壤中分离能够分解尿素的细菌并进行计数的过程如下图所示。
(1)从物理状态来看CMC平板属于_______培养基。富集培养后的菌种常采用_____法接种于CMC平板,培养一段时间后,可根据______初步鉴定并挑取产纤维素酶菌株XZ33。
(2)诱变选育高产纤维素酶菌株时,通过向培养基中加入_______染液筛选出______与菌落直径比大的菌落。β-葡萄糖苷酶是一种纤维素酶,能将纤维二糖分解为_____。
(3)下图是筛选获得菌株UV-Cl6过程中6°C-γ辐照剂量与致死率和正突变率(符合生产需要的突变菌数占诱变后活菌数的比例)的关系。实验结果表明,用6°C-γ射线诱变处理时合适的辐照剂量为______。
(4)土壤中的细菌之所以能将尿素分解,是因为细菌能合成_______。因此,图中培养基应以____为唯一氮源。在接种前,进行①~⑤系列操作的意图是_______。据题意,每次为使菌液稀释10倍,应加入的无菌水量是_____mL。
(5)某同学接种了3个培养皿,一段时间后3个培养皿中分别长出了54个、46个、50个菌落,根据实验结果,该1g土壤样本中约有分解尿素的细菌______个。
【答案】(1) ①. 固体 ②. 稀释涂布平板 ③. 菌落的特征##菌落的形态
(2) ①. 刚果红 ②. 透明圈直径 ③. 葡萄糖 (3)0.6KGy
(4) ①. 脲酶 ②. 尿素 ③. 使菌液按一定的梯度稀释 ④. 9
(5)5×107
【解析】
【分析】微生物常见的接种的方法
①平板划线法:将已经熔化的培养基倒入培养皿制成平板,接种,划线,在恒温箱里培养.在划线的开始部分,微生物往往连在一起生长,随着线的延伸,菌数逐渐减少,最后可能形成单个菌落。
②稀释涂布平板法:将待分离的菌液经过大量稀释后,均匀涂布在培养皿表面,经培养后可形成单个菌落。
【小问1详解】
制作CMC平板属于固体培养基;富集培养后,菌液的浓度较高,一般采用稀释涂布平板法进行接种;培养一段时间后,常常通过菌落的形状、大小、颜色等基本特征进行初步的鉴定。
【小问2详解】
高产纤维素酶的菌株比普通产纤维素酶的菌株能力较强,产生的纤维素酶较多,因此在刚果红培养基上产生的透明圈直径与菌落直径比较大,可以据此来筛选。β-葡萄糖苷酶是一种纤维素酶,能将纤维二糖分解为葡萄糖。
【小问3详解】
实验结果表明,用6°C-γ射线诱变处理时合适的辐照剂量为0.6KGy时,有最高的正突变率,同时致死率不算太高,可以保证存活的菌株中较大比例的都为高产纤维素酶的菌株。
【小问4详解】
土壤中存在能分解尿素的细菌,这些细菌之所以能将尿素分解,是因为能合成脲酶。要从土壤中筛选能分解尿素的细菌,应该用以尿素为唯一氮源的选择培养基。在接种前,进行①~⑤系列操作的意图是使菌液按一定的梯度稀释。根据题意,为使菌液稀释10倍,菌液取1ml,则每次应加入的无菌水量是9ml。
【小问5详解】
根据图解可知,对菌液进行稀释时共稀释了106倍,接种了3个培养皿,一段时间后三个培养皿中分别长出了54个、46个、50个菌落,该1g土壤样本中约有分解尿素的细菌=(54+46+50)÷3×106=5×107个。
22. 电影《我不是药神》中的格列宁是一种治疗癌症的靶向药物,此类靶向药物可称为“生物导弹”。通常,我们采用动物细胞融合技术来制备单克隆抗体,利用单克隆抗体来诊断和治疗癌症可能会成为攻克癌症的重要手段。
(1)若单克隆抗体与药物结合制成“生物导弹”治疗肠癌,则特定抗原通常是_____。靶向药物比普通的化疗药物疗效高、毒副作用小是因为_____。
(2)图中诱导细胞融合时需要采用_____、_____ 或电融合法等方法诱导,杂交瘤细胞的特点是_____。
(3)用特定的选择培养基筛选出融合的杂交瘤细胞进行_____和_____,经多次筛选,就可获得足够数量的能分泌所需抗体的细胞。
(4)在动物细胞原代培养过程中,悬液中分散的细胞很快就贴附在培养瓶的瓶壁上,这种现象称为_____。当细胞分裂生长到细胞表面相互接触时,细胞会停止分裂增殖,这种现象称为_____。在体外培养杂交瘤细胞时,瓶壁上形成的细胞层数是_____(单层/多层)。
(5)近年来,科学家发现丁酸钠对杂交瘤细胞产生单克隆抗体有一定的影响,某科研小组进行了相关实验,结果如表所示:丁酸钠对杂交瘤细胞产生单克隆抗体的影响
注:表中比值表示抗体效价,值越高表明越有利于抗体的产生。
①该实验过程中培养杂交瘤细胞的培养瓶放在了含5%CO2的培养箱中培养,CO2的主要作用是_____,该实验的自变量为_____。
②根据表中数据,分析丁酸钠浓度与单克隆抗体产生量的关系:_____。
【答案】(1) ①. 肠癌细胞(膜)表面的蛋白质 ②. 单克隆抗体可特异性的结合癌细胞,不损伤正常细胞
(2) ①. 灭活病毒诱导法 ②. 聚乙二醇(PEG)融合法 ③. 既能迅速大量增殖,又能产生抗体
(3) ①. 克隆化培养 ②. 抗体检测
(4) ①. 细胞贴壁 ②. 接触抑制 ③. 多层
(5) ①. 维持培养液的pH ②. 丁酸钠的浓度和培养时间 ③. 在一定浓度范围内,丁酸钠浓度越高,单克隆抗体产生越多,超过一定浓度,丁酸钠会抑制抗体的产生。
【解析】
【分析】1、单克隆抗体的制备
(1)制备产生特异性抗体的B淋巴细胞:向免疫小鼠体内注射特定的抗原,然后从小鼠脾内获得相应的B淋巴细胞。
(2)获得杂交瘤细胞①将鼠的骨髓瘤细胞与脾细胞中形成的B淋巴细胞融合;②用特定的选择培养基筛选出杂交瘤细胞,该杂种细胞既能够增殖又能产生抗体。
(3)克隆化培养和抗体检测。
(4)将杂交瘤细胞在体外培养或注射到小鼠腹腔内增殖。
(5)提取单克隆抗体:从细胞培养液或小鼠的腹水中提取。
2、单克隆抗体的应用
(1)作为诊断试剂,具有准确、高效、简易、快速的优点。
(2)用于治疗疾病和运载药物。
【小问1详解】
单克隆抗体在癌症治疗中可作为“生物导弹”,单克隆抗体可以识别癌细胞表面特定的抗原(癌细胞表面的蛋白质),引导药物定向杀伤癌细胞,将癌细胞消灭掉而不影响正常细胞,所以疗效高,毒副作用小。
【小问2详解】
诱导动物细胞融合常用的方法有:电融合法、聚乙二醇(PEG)融合法、灭活的病毒诱导法等。若该过程是制备单克隆抗体,在诱导细胞融合中,所形成的融合细胞有两两融合细胞3种:AA型、BB型、AB型,用来培养的融合细胞应该是AB型的杂交瘤细胞,从中选择出它的方法是用选择培养基进行筛选,同种自身融合的细胞都不能存活,存活生长的是异种细胞融合的杂交细胞,杂交瘤细胞的特点是:既能无限繁殖,又能产生特异性抗体。
【小问3详解】
通过特定的选择培养基筛选出杂交瘤细胞后,还需进行克隆化培养和抗体检测,经多次筛选,就可获得足够数量的能分泌所需抗体的杂交瘤细胞。
【小问4详解】
在进行动物细胞培养时,悬液中分散的细胞很快就贴附在瓶壁上,称为细胞贴壁,当贴壁细胞分裂生长到表面相互接触时,细胞就会停止分裂增殖,这种现象称为接触抑制。由于接触抑制,动物细胞培养时,瓶壁上只能形成的单层细胞。而在体外培养杂交瘤细胞时,具有无限增殖的特点,瓶壁上形成的细胞层数是多层。
【小问5详解】
①该实验过程中培养杂交瘤细胞的培养瓶放在了含5% CO2的培养箱中培养,CO2的主要作用是维持培养液的pH。由表格信息可知,该实验的自变量为丁酸钠的浓度和培养时间。
②依据表中数据可知,丁酸钠浓度与单克隆抗体产生量的关系为:在一定浓度范围内,丁酸钠浓度越高,单克隆抗体产生越多,超过一定浓度,丁酸钠会抑制抗体的产生。注意,培养时间不同,“一定浓度范围”不同。
23. 图1表示含有目的基因D的DNA片段长度(bp即碱基对)和部分碱基序列,图2表示一种质粒的结构和部分碱基序列。现有MspⅠ、BamHⅠ、MbⅠ、SmaⅠ4种限制性内切核酸酶切割的碱基序列和酶切位点分别为C↓CGG、G↓GATCC、↓GATC、CCC↓GGG。请回答下列问题:
(1)基因工程是在_____水平上的操作,其原理是_____,该技术所用的工具酶除限制酶外还需要_____。
(2)若用限制酶SmaⅠ完全切割图1中DNA片段,其产物长度为_____bp。
(3)若图1中虚线方框内的碱基对被T—A碱基对替换,那么基因D就突变为基因d。从隐性纯合子分离出图1及其对应的DNA片段,用限制酶SmaⅠ完全切割,产物中共有_____种不同DNA片段。为了提高实验成功率,需要通过_____技术扩增目的基因,以获得目的基因的大量拷贝,该技术原理为_____,每次循环一般可以分为_____三步。
(4)若将图2中质粒和目的基因D通过同种限制酶处理后进行连接,形成重组质粒,那么应选用的限制酶是_____。在导入重组质粒后,为了筛选出含质粒的大肠杆菌,一般需要用添加_____的培养基进行培养。
(5)假设用BamHⅠ切割DNA获取目的基因,用MbⅠ切割质粒,然后形成重组质粒,若将插入在抗生素B抗性基因处的目的基因重新切割下来,能否再次用BamHⅠ_____(填“可以”“不可以”或“不一定”),原因是_____。
【答案】(1) ①. DNA分子 ②. 基因重组 ③. DNA连接酶
(2)537 bp、790 bp、661 bp
(3) ①. 2 ②. PCR(聚合酶链式反应) ③. DNA半保留复制 ④. 变性、复性、延伸
(4) ①. BamHⅠ ②. 抗生素B
(5) ①. 不一定 ②. 目的基因和抗生素B抗性基因拼接处不一定出现GGATCC
【解析】
【分析】分析图1:图1基因片段中含有2个限制酶SmaⅠ(识别序列CCC↓GGG)的切割位点,因此用SmaⅠ切割可得到三种长度的DNA片段。
分析图2:图2表示一种质粒的结构和部分碱基序列,其中有MspⅠ、BamHⅠ、MbⅠ3种限制性核酸内切酶的识别序列和切割位点,分别为C↓CGG、G↓GATCC、↓GATC。
【小问1详解】
基因是在DNA分子水平上的操作,其原理是基因重组,该技术所用的工具酶主要有限制酶和DNA连接酶。
【小问2详解】
SmaⅠ的识别序列和酶切位点是CCC↓GGG,其切割产生的末端是平末端,且均位于目的基因D处,据图可推知经该酶切割后,产物长度分别有:534+3=537bp、796-3-3=790bp、658+3=661bp。
【小问3详解】
若图1中虚线方框内的碱基对被T-A碱基对替换,则基因D就突变为基因d,且基因d只有一个SmaⅠ的酶切位点,因而基因d会被SmaⅠ切割形成两个片段(长度分别为1327bp、661bp)。为了提高实验成功率,可以通过PCR技术大量扩增目的基因,以获得目的基因的大量拷贝,该技术模拟了体内DNA复制的过程,原理为DNA半保留复制,每次循环一般分为变性、复性和延伸三步。
【小问4详解】
由图可知,目的基因D两侧都是限制酶BamH I的识别序列,因此应选用限制酶BamH I切割图1中含有目的基因D的外源DNA分子和图2中的质粒。用BamH I切割质粒后会破坏抗生素A抗性基因,但不会破坏抗生素B抗性基因,因此一般需要用添加抗生素B的培养基进行培养。
【小问5详解】
假设用BamHⅠ切割DNA获取目的基因,用MbⅠ切割质粒,然后形成重组质粒,若将插入在抗生素B抗性基因处的目的基因重新切割下来,再次用BamHⅠ不一定能将其切割,因为目的基因和抗生素B抗性基因的黏性末端随意连接,拼接处不一定出现GGATCC。丁酸钠的浓度(mm1/L)
时间(h)
48
96
144
0
1∶320
1∶640
1∶1200
0.25
1∶320
1∶1280
1∶2500
0.5
1∶160
1∶2500
1∶2500
0.75
1∶320
1∶320
1∶640
相关试卷
这是一份江苏省宿迁市泗阳县实验高级中学2023-2024学年高二下学期3月月考生物试题(原卷版+解析版),文件包含江苏省宿迁市泗阳县实验高级中学2023-2024学年高二下学期3月月考生物试题原卷版docx、江苏省宿迁市泗阳县实验高级中学2023-2024学年高二下学期3月月考生物试题解析版docx等2份试卷配套教学资源,其中试卷共28页, 欢迎下载使用。
这是一份河南省平顶山市叶县高级中学2023-2024学年高二下学期3月月考生物试题(原卷版+解析版),文件包含河南省平顶山市叶县高级中学2023-2024学年高二下学期3月月考生物试题原卷版docx、河南省平顶山市叶县高级中学2023-2024学年高二下学期3月月考生物试题解析版docx等2份试卷配套教学资源,其中试卷共27页, 欢迎下载使用。
这是一份江苏省扬州中学2023-2024学年高二下学期3月月考生物试题(原卷版+解析版),文件包含精品解析江苏省扬州中学2023-2024学年高二下学期3月月考生物试题原卷版docx、精品解析江苏省扬州中学2023-2024学年高二下学期3月月考生物试题解析版docx等2份试卷配套教学资源,其中试卷共34页, 欢迎下载使用。

