江苏省无锡市锡东高级中学2023-2024学年高二上学期期中生物试题(Word版附解析)
展开考试时间:75分钟分值:100分
一、单项选择题:本题包括14小题,每小题2分,共28分。每小题只有一个选项最符合题意。
1. 内环境稳态是人体进行正常生命活动的必要条件。下列关于内环境及稳态的叙述,正确的是( )
A. 性激素与其靶细胞相应受体的结合发生在内环境中
B. CO2、O2、血红蛋白、H+全是内环境的成分
C. 血浆含有丰富的蛋白质,是人体新陈代谢的主要场所
D. 最初贝尔纳认为内环境稳态的调节主要依赖神经调节
2. 下图为人体体液各成分之间的相互联系,可实现营养物质和代谢废物的交换,下列相关叙述错误的是( )
A. 毛细血管壁细胞生活的内环境是b和d
B. d与b、c在成分及各成分的含量上最大的区别是蛋白质含量较高
C. d中的葡萄糖进入组织细胞并被利用至少需要穿过5层膜
D. 体力劳动后手掌磨出的水疱中主要成分是b
3. 下图中甲是青蛙离体的神经—肌肉标本示意图,其中AB+BC=CD,乙是突触放大模式图。据图分析,下列说法正确的是( )
A. A所在的神经元是传出神经元,与肌肉或腺体相连
B. 刺激C处,A处较D处先检测到膜电位变化
C. ①处可发生“电信号→化学信号→电信号”的转变
D. 神经递质与①上的受体结合后①处电位变为“外负内正”
4. 能引起组织细胞发生兴奋的最小刺激强度称为阈强度,达到这种强度的刺激叫阈上刺激,低于这种强度的刺激叫阈下刺激。阈下刺激可引起受刺激的局部细胞膜上少量Na+通道开放和Na+内流,这种局部细胞膜轻微的电位变化称为局部反应。两个以上的局部反应互相接近叠加的电位变化如图所示,下列说法错误的是( )
(注:阈电位指能促发动作电位的膜电位临界值)
A. 兴奋的产生机制是Na+通道开放导致Na+通过顺浓度梯度内流
B. 阈上刺激是神经细胞达到阈电位的必要条件
C. 图中-70mV静息电位是以神经细胞膜外侧为参照,并将外侧定义为0mV
D. 阈上刺激和阈下刺激均使神经元细胞膜上发生电位变化
5. 阿尔茨海默症,也叫作老年性痴呆,它是由大脑皮层神经元老化、变性而导致的,阿尔茨海默症发病前常表现为短时记忆减退,但年轻时候的事情会记得很清楚,注意力、空间识别能力等受损。目前用于治疗该病的药物包括乙酰胆碱酯酶抑制剂和谷氨酸受体拮抗剂。乙酰胆碱酯酶能降解乙酰胆碱,谷氨酸受体激活导致Ca2+内流并触发下游信号转导,产生兴奋。下列说法不正确的是( )
A. 阿尔茨海默病患者脑部神经可能释放较多谷氨酸,也可能释放乙酰胆碱较少
B. 患者短时记忆受损可能与突触数目减少无关,患者的突触的形态和功能可能没有改变
C. 患者使用乙酰胆碱酯酶抑制剂能够加速乙酰胆碱的分解,使用谷氨酸受体拮抗剂能阻止谷氨酸进入突触后膜
D. 患者空间识别能力受损可能与大脑皮层右半球受损有关
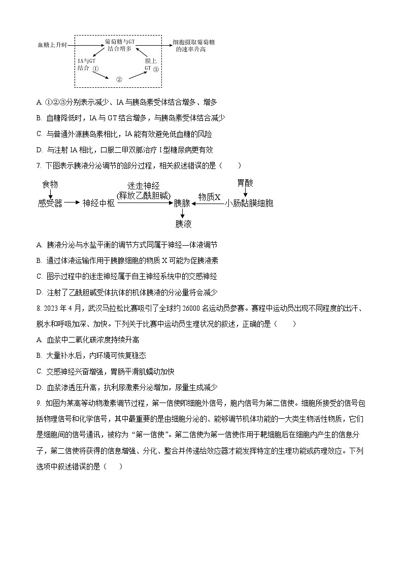
6. IA是一种“智能”胰岛素,既能与细胞膜上的胰岛素受体结合,又能与葡萄糖竞争葡萄糖转运载体蛋白(GT),其调控血糖的部分机制如图。已知IA与胰岛素受体结合后会使膜上GT增多,二甲双胍是非胰岛素依赖性糖尿病的常用口服降血糖药。下列有关叙述不正确的是( )
A. ①②③分别表示减少、IA与胰岛素受体结合增多、增多
B. 血糖降低时,IA与GT结合增多,与胰岛素受体结合减少
C. 与普通外源胰岛素相比,IA能有效避免低血糖的风险
D. 与注射IA相比,口服二甲双胍治疗I型糖尿病更有效
7. 下图表示胰液分泌调节的部分过程,相关叙述错误的是( )
A. 胰液分泌与水盐平衡的调节方式同属于神经—体液调节
B. 通过体液运输作用于胰腺细胞的物质X可能为促胰液素
C. 图示过程中的迷走神经属于自主神经系统中的交感神经
D. 注射了乙酰胆碱受体抗体的机体胰液的分泌量将会减少
8. 2023年4月,武汉马拉松比赛吸引了全球约26000名运动员参赛。赛程中运动员出现不同程度的出汗、脱水和呼吸加深、加快。下列关于比赛中运动员生理状况的叙述,正确的是( )
A. 血浆中二氧化碳浓度持续升高
B. 大量补水后,内环境可恢复稳态
C. 交感神经兴奋增强,胃肠平滑肌蠕动加快
D. 血浆渗透压升高,抗利尿激素分泌增加,尿量生成减少
9. 如图为某高等动物激素调节过程,第一信使即细胞外信号,胞内信号为第二信使。细胞所接受的信号包括物理信号和化学信号,其中最重要的是由细胞分泌的、能够调节机体功能的一大类生物活性物质,它们是细胞间的信号通讯,被称为“第一信使”。第二信使为第一信使作用于靶细胞后在细胞内产生的信息分子,第二信使将获得的信息增强、分化、整合并传递给效应器才能发挥特定的生理功能或药理效应。下列选项中叙述错误的是( )
A. 图中体现了激素分泌的分级调节和负反馈调节
B. 激素①与细胞质受体结合后进入细胞核中参与调节基因的表达过程
C. 性激素调节生命活动需要第二信使
D. 图中甲和乙均具有神经传导和激素分泌的双重功能
10. 百白破疫苗是由细胞百日咳疫苗原液、白喉类毒素原液及破伤风类毒素原液加氢氧化铝佐剂制成。将这种疫苗注入人体后,免疫系统作出的反应有( )
A. 抗原呈递细胞摄取处理疫苗后将其呈递给B细胞
B. B细胞接受刺激后增殖分化产生浆细胞和细胞因子
C. 细胞毒性T细胞与相应靶细胞密切接触并使其裂解
D. 产生多种记忆细胞并识别侵入机体的病原体
11. 感染甲型流感后,人体可能会出现高烧、肌肉酸痛、咽痛、咳嗽等症状。下列叙述正确的是( )
A. 用特异的单克隆抗体进行免疫预防,可有效防止感染者出现重症
B. 细胞毒性T细胞裂解被感染的咽喉细胞并将病毒清除,引发咽喉痛
C. 高烧时,可以通过加盖棉被以增加排汗量从而降低感染者的体温
D. 因体内抗体和记忆细胞的存在,愈后患者可保持一段时间的免疫力
12. 下列有关植物激素及植物生长调节剂应用的叙述,错误的是( )
A. 植物激素在极低浓度下可对植物的生长发育产生显著调节作用
B. 用乙烯利处理未成熟的香蕉果实,可加速其成熟
C. 用生长素类似物处理二倍体番茄幼苗,可得到无子番茄
D. 细胞分裂素和油菜素内酯可分别用于叶菜类蔬菜延长保鲜和提高产量
13. 植物根的向地生长与向重力性密切相关,下图为根的向重力性机制示意图。据图所示,下列有关叙述错误的是( )
A. 淀粉体沿着重力方向沉降到内质网上,从而诱发Ca2+释放
B. 生长素泵可将生长素运出细胞,从而促进近地侧根细胞生长
C. 如施用钙调蛋白抑制剂,则根可能丧失向重力性
D. 除了重力,光、温度也参与植物生命活动的调节
14. 油菜素内酯(BR)被学术界公认为是第6类植物激素。某实验小组为探究其作用,用不同浓度的BR 溶液处理芹菜幼苗,一段时间后,测量不同浓度下芹菜幼苗的平均株高,得到如图实验结果。下列有关分析错误的是( )
A. BR在植物体内最可能主要分布在生长旺盛的部位
B. 通过该实验不能推断BR促进植物生长的作用机理
C. 通过该实验不能得出促进芹菜幼苗生长的最适BR浓度
D. 实验结果显示,BR对芹菜的生长既有促进作用,也有抑制作用
二、多项选择题:(本题包括5个小题,每小题3分,共15分。每题有不止一个选项符合题意。每题选对但不全的得1分,错选或不答得0分)
15. 如图表示人体内的细胞与外界环境进行物质交换的过程,下列叙述正确的是( )
A. ①中可能含有尿素、CO2、K+、呼吸酶等物质
B. 若B中主要器官的功能出现障碍,可使患者尿量增加
C. 某些激素可以通过A的运输经过②进入到靶细胞内
D. 过敏反应导致毛细血管壁的通透性增大,可使②中的渗透压升高
16. 人或动物受到惊吓刺激时,兴奋在反射弧中的突触处发生复杂的变化,产生持续增强的突触效应,导致紧张的情绪难以平复,其机理如图所示。下列说法正确的是( )
A. NO以自由扩散的方式进入突触前神经元,并促进谷氨酸的释放
B. 谷氨酸与A受体结合后,使突触后膜电位变成外负内正的状态
C. 谷氨酸与N受体结合后,促进Ca2+内流,从而促进NO的合成
D. 受到惊吓时,引起的突触效应属于负反馈调节
17. 褪黑素白天分泌少﹐晚上分泌多,能使人迅速入睡。人体下丘脑视交叉上核(SCN)是人或哺乳动物脑内的昼夜节律起搏器,可调节身体内各种昼夜节律活动,对于调节激素水平、睡眠需求等具有重要作用,其中松果体细胞分泌的激素——褪黑素的调控机理如图所示。下列分析错误的是( )
A. 图示调节过程体现了分级调节和反馈调节的特点
B. SCN、下丘脑、垂体和睾丸的细胞均有褪黑素的受体
C. 晚上长时间的光刺激会促进褪黑素的分泌从而干扰睡眠
D. 光周期信号调节雄性动物生殖的方式属于体液调节
18. 下列有关免疫细胞的叙述,错误的是( )
A. 淋巴细胞包括B细胞、T细胞、树突状细胞和巨噬细胞等
B. 巨噬细胞几乎分布于全身各种组织,可吞噬和呈递抗原
C. B细胞和T细胞分别只在体液免疫和细胞免疫中起作用
D. 通常一个B细胞活化、增殖和分化后只产生一种特异性的抗体
19. 为研究水稻中的 PLA3基因在参与脱落酸(ABA)调控水稻种子萌发中的作用,研究人员以野生型水稻(WT)种子和PLA3基因突变体(pla3)种子为材料进行了实验,结果如下图所示。此外,研究人员对种子中相应基因的表达量进行检测,发现pla3种子中ABA 合成酶基因的表达量与WT种子中相同, 而ABA降解酶基因和ABA作用抑制因子基因的表达量分别为WT种子的15 倍和32倍。下列分析正确的有( )
A. 在 WT 种子中,PLA3基因的作用是抑制种子萌发
B. 综合四组实验结果可知,pla3种子对ABA的敏感性降低
C. 在pla3种子中,PLA3基因的突变促进了赤霉素的合成
D. 在WT种子中,PLA3基因抑制了ABA作用抑制因子基因的表达
三、非选择题(共5小题,除特殊说明外,每空1分)
20. 人体与外界环境之间进行物质交换离不开内环境。图甲为人体局部组织及体液成分示意图,其中数字表示相应的结构或液体,图乙为人体内细胞与外界环境进行物质交换的过程,a、B、C、D表示直接与内环境进行物质交换的几种器官,I、II是有关的生理过程。图丙为人体组织局部示意图,②④所在位置是某些管道的横切面。回答问题:
(1)体液包括图甲中的_____(用数字标号表示)成分。人在进行一定强度的体力劳动后,手掌上可能会磨出水疱,一段时间后,水疱中的液体会渗入到_____(用数字标号表示)而使水疱自行消失。
(2)图甲中与⑥相比,⑤中CO2浓度较_____(填“高”或“低”);剧烈运动时,骨骼肌细胞产生的代谢产物_____进入⑤会使其pH下降,但因其含有_____物质,又能使其pH稳定在正常范围,即_____内。
(3)图乙中Ⅱ过程表示_____,图乙中的a对应图丙中的_____(填序号),其渗透压的大小主要与_____的含量有关。
(4)下表为人体内几种不同体液的物质组成和含量的测定数据,则该表ABCD中与图丙中⑤和①相对应的字母分别是_____。
(5)正常机体通过_____调节机制使各个器官、系统协调活动,共同维持内环境稳态。
21. 腺苷是一种信号分子,在睡眠调控过程中发挥着重要作用。研究发现,胞外的腺苷能够显著地抑制神经元产生动作电位;咖啡因可阻断腺苷信号通路,起到提神醒脑的功能。下图为神经元活动引发腺苷释放的模式图。回答下列问题:
(1)电刺激CA1神经元胞体,在CA3神经元的轴突上_____(填“能”或“不能”)检测到动作电位,原因是_____。
(2)突触前膜兴奋时,N-型Ca2+通道开放,Ca2+内流引起突触小泡中的谷氨酸释放,并扩散到突触后膜,与后膜上的_____结合,改变突触后膜对离子的_____,阳离子内流引起突触后膜去极化,产生动作电位。因此,谷氨酸是一种_____(填“兴奋性”或“抑制性”)神经递质。
(3)兴奋传到突触后膜时,L-型Ca2+通道开放,Ca2+内流引起胞内腺苷通过腺苷转运蛋白释放到_____中,与前膜上腺苷受体结合,引起Cl-内流,从而抑制神经元产生动作电位,这种调节机制属于_____(填“正”或“负”)反馈调节。
(4)检测发现,腺苷达到峰值的速度要比谷氨酸慢得多,这有利于机体保持较长时间_____状态;而长时间工作后,随着腺苷浓度的增加,人的疲惫感和困意加重,很快进入睡眠状态,此时_____(填“交感”或“副交感”)神经活动占据优势。
(5)咖啡因的结构与腺苷相似,喝咖啡提神醒脑的具体机理是:咖啡因与腺苷竞争性地结合_____,从而阻断了腺苷信号通路。但也有人喝了咖啡却感觉还是很困,可能的原因是长期大量饮用咖啡,机体对咖啡因_____增加。
22. 研究发现,新冠病毒的包膜表面有一种刺突蛋白(S蛋白)其侵染宿主细胞的部分过程如图1所示。图2是最新研发的防治新冠病毒的mRNA疫苗工作原理。请回答下列问题:
(1)为判断疑似患者是否为新冠病毒感染者,采集鼻咽拭子主要用于病原学检查,检测_____;采集血液样本主要用于血清学检查,检测_____。日常生活中,提倡佩戴口罩的目的是_____。
(2)图1中,病毒的入侵过程体现了细胞质膜具有_____的结构特点。组成病毒包膜的化学成分中,除蛋白质外还可能含有_____。
(3)图2中,接种mRNA疫苗后,人体内_____(选填“会”、“不会”)产生完整的病毒。
(4)图2中的细胞X可在_____免疫过程中发挥作用,其由_____细胞发育而来,它将病毒的抗原提呈给_____细胞,使之激活并分泌_____,随之分泌物将作用于_____细胞,使其增殖分化,发生免疫应答。
23. 回答下列有关生长素的问题:
(1)植物体中合成生长素的主要部位是_____,合成生长素的原料是_____。
(2)生长素在胚芽鞘中的运输属于极性运输,这种运输的方向是_____,运输_____(填需要或不需要)消耗能量。
(3)研究发现,生长素所发挥作用,因浓度、植物细胞的成熟情况和器官的种类不同而有较大的差异。对于同一器官来说,生长素的作用与浓度的关系是_____。
(4)某研究小组探究避光条件下生长素浓度对燕麦胚芽鞘生长的影响。胚芽鞘去顶静置一段时间后,将含有不同浓度生长素的琼脂块分别放置在不同的去顶胚芽鞘一侧,一段时间后测量并记录弯曲角度(a),如图甲所示。
①在两组实验中,若α相同,则琼脂块中含有生长素的浓度_____(填“一定”或“不一定”)相同。
②若想在细胞水平上证明生长素对胚芽鞘生长的影响,可以取弯曲处_____(填“横切”或“纵切”)片,制成装片,用显微镜观察、测量两侧细胞的平均长度,做出比较。
(5)图乙是水平放置的植株的根、茎对生长素作用的反应曲线,图示字母中表示根近地侧的是_____、茎远地侧的是_____。
(6)生长素能够促进植物细胞生长,作用机理如下图所示。
据图可知,生长素的调节作用依赖于生长素与_____的受体识别来传递信息,可以通过影响细胞的_____来调节细胞生长。
24. 促性腺激素抑制激素(GnIH) 能够抑制促性腺激素的分泌,其调节机制如图所示。请分析并回答下列问题:
(1)图中信号分子X可能是____________,其作用与GnIH相反,但二者均能与____________(填器官名称)的细胞膜上相应受体结合从而影响酶A的活性。
(2)由图可知,cAMP最直接的生理作用是________,其来源于________(填物质中文名称)的水解。当GnIH发挥作用时,cAMP 的生成量______,进而抑制促性腺激素的合成。
(3)为了探究慢性腹腔注射GnIH对小鼠血糖稳态的影响,科研人员开展了相关实验研究。
实验材料:小白鼠若干只,20 μg/100 μL的GnIH,葡萄糖、胰岛素、无菌注射器、蒸馏水、生理盐水等。
实验操作:
实验结果如下图所示。
① 检测期间,每次注射前都需要测量小鼠的血糖含量,目的是______________。
② 分析图1、图2可知,GnIH能够起到________血糖的作用。研究者在GnIH起作用后注射等量胰岛素后,发现实验组降血糖效果明显不如对照组,可能的原因是__________________。
③ 结合图3、图4综合分析上述实验结果,慢性腹腔注射GnIH引起小鼠机体血糖紊乱的机理可能是______________________。
2023-2024学年度第一学期期中考试
高二生物试卷
考试时间:75分钟分值:100分
一、单项选择题:本题包括14小题,每小题2分,共28分。每小题只有一个选项最符合题意。
1. 内环境稳态是人体进行正常生命活动的必要条件。下列关于内环境及稳态的叙述,正确的是( )
A. 性激素与其靶细胞相应受体的结合发生在内环境中
B. CO2、O2、血红蛋白、H+全是内环境的成分
C. 血浆含有丰富的蛋白质,是人体新陈代谢的主要场所
D. 最初贝尔纳认为内环境稳态的调节主要依赖神经调节
【答案】D
【解析】
【分析】内环境稳态的调节:
(1)实质:体内渗透压、温度、pH等理化特性呈现动态平衡的过程;
(2)定义:在神经系统和体液的调节下,通过各个器官、系统的协调活动,共同维持内环境相对稳定的状态;
(3)调节机制:神经体液免疫调节网络;
(4) 层面:水、无机盐、血糖、体温等的平衡与调节;
(5)意义:机体进行正常生命活动的必要条件。
【详解】A、性激素的受体再细胞膜内,因此性激素与其靶细胞相应受体的结合不发生在内环境中,A错误;
B、CO2、O2、H+全是内环境的成分,但血红蛋白是红细胞内的成分,B错误;
C、血浆含有丰富的蛋白质,是内环境的成分之一,细胞质基质是新陈代谢的主要场所,C错误;
D、最初贝尔纳认为内环境稳态的调节主要依赖神经调节,D正确。
故选D。
2. 下图为人体体液各成分之间的相互联系,可实现营养物质和代谢废物的交换,下列相关叙述错误的是( )
A. 毛细血管壁细胞生活的内环境是b和d
B. d与b、c在成分及各成分的含量上最大的区别是蛋白质含量较高
C. d中的葡萄糖进入组织细胞并被利用至少需要穿过5层膜
D. 体力劳动后手掌磨出的水疱中主要成分是b
【答案】C
【解析】
【分析】分析题图可知,a、 b、 c、d代表的体液分别是细胞内液、组织液、淋巴液和血浆。
【详解】A、分析题图可知,a、 b、 c、d代表的体液分别是细胞内液、组织液、淋巴液和血浆,毛细血管壁细胞生活的内环境是d血浆和b组织液,A正确;
B、b、 c、d代表的体液分别是、组织液、淋巴液和血浆,d血浆较b组织液和c淋巴液在含量上最大的区别是蛋白质含量较高,B正确;
C、葡萄糖是在细胞质基质被分解的,故d血浆中的葡萄糖进入组织细胞被利用至少需要穿过三层膜(一进一出两层毛细血管壁细胞细胞膜、一层组织细胞细胞膜), C错误;
D、体力劳动后手掌磨出的水疱中主要成分是b组织液,D正确。
故选C。
3. 下图中甲是青蛙离体的神经—肌肉标本示意图,其中AB+BC=CD,乙是突触放大模式图。据图分析,下列说法正确的是( )
A. A所在的神经元是传出神经元,与肌肉或腺体相连
B. 刺激C处,A处较D处先检测到膜电位变化
C. ①处可发生“电信号→化学信号→电信号”的转变
D. 神经递质与①上的受体结合后①处电位变为“外负内正”
【答案】B
【解析】
【分析】据图分析:甲图中兴奋在神经元之间的传递途径是C→D,则A所在的神经元是传入神经元;乙图中①是突触后膜,②是突触间隙,
【详解】A、甲图中兴奋在神经元之间的传递途径是C→D,则A所在的神经元是传入神经元,A错误;
B、刺激C处,兴奋由C→D要经过突触结构,存在突触延搁,C→A是同一神经纤维上的传导,速度快,故A处比D处要先检测到膜电位变化,B正确;
C、乙图中①是突触后膜,神经递质与突触后膜上的受体结合引起突触后神经元的电位发生改变,因此①处可发生“化学信号→电信号”的转变,C错误;
D、神经递质有兴奋类和抑制类,因此神经递质与①上的受体结合后①处电位不一定为“外负内正”的动作电位,D错误。
故选B。
4. 能引起组织细胞发生兴奋的最小刺激强度称为阈强度,达到这种强度的刺激叫阈上刺激,低于这种强度的刺激叫阈下刺激。阈下刺激可引起受刺激的局部细胞膜上少量Na+通道开放和Na+内流,这种局部细胞膜轻微的电位变化称为局部反应。两个以上的局部反应互相接近叠加的电位变化如图所示,下列说法错误的是( )
(注:阈电位指能促发动作电位的膜电位临界值)
A. 兴奋的产生机制是Na+通道开放导致Na+通过顺浓度梯度内流
B. 阈上刺激是神经细胞达到阈电位的必要条件
C. 图中-70mV静息电位是以神经细胞膜外侧为参照,并将外侧定义为0mV
D. 阈上刺激和阈下刺激均使神经元细胞膜上发生电位变化
【答案】B
【解析】
【分析】分析题干信息可知,单独的阈下刺激会导致轻微的膜电位变化,但是不足以引发组织细胞兴奋,两次时间间隔较小的阈下刺激可能叠加出较大的膜电位变化,导致组织细胞兴奋。
【详解】A、一般来说,胞外Na+浓度高于胞内,因此Na+内流是顺浓度梯度进行的,会导致膜两侧电位由外正内负变为外负内正,继而产生兴奋,A正确;
B、由图可知,连续两个阈下刺激引发的电位可以叠加超过阈电位,因此阈上刺激不是神经细胞达到阈电位的必要条件,B错误;
C、静息状态下,膜两侧电位为外正内负,因此可推知-70mV静息电位的数值是以神经细胞膜外侧为参照,并将外侧电位值定义为0mV,C正确;
D、由图可知,阈上刺激和阈下刺激均能使神经元细胞膜上发生电位变化,只是变化幅度不同,D正确。
故选B。
5. 阿尔茨海默症,也叫作老年性痴呆,它是由大脑皮层的神经元老化、变性而导致的,阿尔茨海默症发病前常表现为短时记忆减退,但年轻时候的事情会记得很清楚,注意力、空间识别能力等受损。目前用于治疗该病的药物包括乙酰胆碱酯酶抑制剂和谷氨酸受体拮抗剂。乙酰胆碱酯酶能降解乙酰胆碱,谷氨酸受体激活导致Ca2+内流并触发下游信号转导,产生兴奋。下列说法不正确的是( )
A. 阿尔茨海默病患者脑部神经可能释放较多谷氨酸,也可能释放乙酰胆碱较少
B. 患者短时记忆受损可能与突触数目减少无关,患者的突触的形态和功能可能没有改变
C. 患者使用乙酰胆碱酯酶抑制剂能够加速乙酰胆碱的分解,使用谷氨酸受体拮抗剂能阻止谷氨酸进入突触后膜
D. 患者空间识别能力受损可能与大脑皮层右半球受损有关
【答案】C
【解析】
【分析】记忆是将已获信息进行贮存和再现的过程,短期记忆与神经元的活动及神经元之间的联系有关,长期记忆与新突触的建立有关。
【详解】A、分析题意可知,阿尔茨海默病患者需要用谷氨酸受体拮抗剂进行治疗,说明阿尔茨海默病患者脑部神经释放较多的谷氨酸;治疗该病的药物包括乙酰胆碱酯酶抑制剂,说明阿尔茨海默病患者脑部神经释放乙酰胆碱较少,A正确;
B、短期记忆与神经元的活动及神经元之间的联系有关,长时记忆与新突触的建立有关,故患者短时记忆受损与突触数目减少无关,患者的长期记忆没有影响,患者的突触的形态和功能没有改变,B正确;
C、患者使用乙酰胆碱酯酶抑制剂能够抑制乙酰胆碱的分解,细胞膜上的谷氨酸受体接受谷氨酸的刺激以后发挥作用,并没有进入细胞内,所以谷氨酸受体拮抗剂不能阻止谷氨酸进入突触后膜,C错误;
D、大多数人的大脑左半球负责逻辑思维,右半球负责形象思维如空间识别能力,所以患者空间识别能力受损可能与大脑皮层右半球受损有关,D正确。
故选C。
6. IA是一种“智能”胰岛素,既能与细胞膜上的胰岛素受体结合,又能与葡萄糖竞争葡萄糖转运载体蛋白(GT),其调控血糖的部分机制如图。已知IA与胰岛素受体结合后会使膜上GT增多,二甲双胍是非胰岛素依赖性糖尿病的常用口服降血糖药。下列有关叙述不正确的是( )
A. ①②③分别表示减少、IA与胰岛素受体结合增多、增多
B. 血糖降低时,IA与GT结合增多,与胰岛素受体结合减少
C. 与普通外源胰岛素相比,IA能有效避免低血糖的风险
D. 与注射IA相比,口服二甲双胍治疗I型糖尿病更有效
【答案】D
【解析】
【分析】1、血糖的来源:食物中的糖类的消化吸收、肝糖原的分解、脂肪等非糖物质的转化;去向:血糖的氧化分解为CO2、H2O和能量、合成肝糖原、肌糖原(肌糖原只能合成不能水解为葡萄糖)、血糖转化为脂肪、某些氨基酸。
2、血糖平衡调节:由胰岛A细胞分泌胰高血糖素提高血糖浓度,促进血糖来源;由胰岛B细胞分泌胰岛素降低血糖浓度,促进血糖去路,减少血糖来源,两者激素间是相抗衡的关系。
【详解】A、正常情况下,当血糖升高,葡萄糖与GT结合增多,导致细胞摄取葡萄糖的速率升高,导致①IA与GT结合减少,②同时IA与胰岛素受体结合增多,从而导致③膜上的GT增多,A正确;
B、血糖降低时,葡萄糖与IA竞争性结合GT减少,IA与GT结合增多,与胰岛素受体结合减少,B正确;
C、与普通外源胰岛素相比,IA能与胰岛素受体结合使膜上GT数量增加,加快细胞摄取葡萄糖,避免低血糖的产生,C正确;
D、二甲双胍是非胰岛素依赖性糖尿病(Ⅱ型糖尿病)的常用口服降血糖药,而I型糖尿病是由于胰岛素分泌不足引起的,所以注射IA治疗I型糖尿病更有效,D错误。
故选D。
7. 下图表示胰液分泌调节的部分过程,相关叙述错误的是( )
A. 胰液分泌与水盐平衡的调节方式同属于神经—体液调节
B. 通过体液运输作用于胰腺细胞的物质X可能为促胰液素
C. 图示过程中的迷走神经属于自主神经系统中的交感神经
D. 注射了乙酰胆碱受体抗体的机体胰液的分泌量将会减少
【答案】C
【解析】
【分析】分析图解:表示胰腺分泌液调节的2个途径:①神经调节:神经中枢→迷走神经→胰腺→分泌胰液;②激素调节:胃酸→小肠黏膜细胞→分泌促胰液素(物质X)作用于胰腺。
【详解】A、据图可知,胰液分泌属于神经-体液调节,而水盐调节过程受下丘脑水盐平衡中枢、抗利尿激素、醛固酮共同调节,因此也属于神经-体液调节,A正确;
B、小肠黏膜细胞分泌的促胰液素可促进胰腺分泌胰液,因此通过体液运输作用于胰腺细胞的物质X可能为促胰液素,B正确;
C、支配腺体的传出神经为自主神经,分为交感神经和副交感神经,其中副交感神经兴奋可促进消化液的分泌,因此图示过程中的迷走神经属于自主神经系统中的副交感神经,C错误;
D、乙酰胆碱受体抗体能与乙酰胆碱受体特异性结合,使乙酰胆碱不能与其受体结合而发挥作用,因此注射了乙酰胆碱受体抗体的机体胰液的分泌量将会减少,D正确。
故选C。
8. 2023年4月,武汉马拉松比赛吸引了全球约26000名运动员参赛。赛程中运动员出现不同程度的出汗、脱水和呼吸加深、加快。下列关于比赛中运动员生理状况的叙述,正确的是( )
A. 血浆中二氧化碳浓度持续升高
B. 大量补水后,内环境可恢复稳态
C. 交感神经兴奋增强,胃肠平滑肌蠕动加快
D. 血浆渗透压升高,抗利尿激素分泌增加,尿量生成减少
【答案】D
【解析】
【分析】1、人体缺水时,细胞外液渗透压升高,刺激下丘脑渗透压感受器兴奋,一方面由下丘脑合成分泌、垂体释放的抗利尿激素增多,促进肾小管和集合管重吸收水。另一方面大脑皮层产生渴感,调节人主动饮水,使细胞外液渗透压降低。
2、副交感神经的主要功能是使瞳孔缩小,心跳减慢,皮肤和内脏血管舒张,小支气管收缩,胃肠蠕动加强,括约肌松弛,唾液分泌增多等。副交感神经和交感神经两者在机能上一般相反,有相互拮抗作用。
【详解】A、参赛运动员有氧呼吸产生二氧化碳过多时会刺激脑干中的呼吸中枢,使呼吸加深加快,将多余的二氧化碳排出体外,A错误;
B、运动过程中由于出汗增加,脱水会伴随着无机盐的丢失,如果此时只喝水不补充盐,稳态遭到破坏后会引起细胞代谢紊乱,B错误;
C、运动剧烈运动会使交感神经兴奋,交感神经兴奋会导致胃肠蠕动变慢,C错误;
D、血浆渗透压升高,刺激位于下丘脑的渗透压感受器,使下丘脑分泌的抗利尿激素增加,并经垂体释放促进肾小管和集合管对水的的重吸收加强,使尿量减少,D正确。
故选D。
9. 如图为某高等动物激素调节过程,第一信使即细胞外信号,胞内信号为第二信使。细胞所接受的信号包括物理信号和化学信号,其中最重要的是由细胞分泌的、能够调节机体功能的一大类生物活性物质,它们是细胞间的信号通讯,被称为“第一信使”。第二信使为第一信使作用于靶细胞后在细胞内产生的信息分子,第二信使将获得的信息增强、分化、整合并传递给效应器才能发挥特定的生理功能或药理效应。下列选项中叙述错误的是( )
A. 图中体现了激素分泌的分级调节和负反馈调节
B. 激素①与细胞质受体结合后进入细胞核中参与调节基因的表达过程
C. 性激素调节生命活动需要第二信使
D. 图中甲和乙均具有神经传导和激素分泌的双重功能
【答案】D
【解析】
【分析】分析图形:甲分泌的激素a作用于垂体,使垂体分泌激素b作用于丙,丙再分泌激素①,激素①进入靶细胞内部,与细胞质受体结合后,促进c(DNA)中基因的表达,通过转录形成mRNA(d),然后翻译形成蛋白质(e),进而调节细胞代谢;另外,甲还能直接向乙传递信号,使乙分泌激素②,激素②与细胞膜表面受体结合,从而传递信息,调节细胞代谢。
【详解】A、甲分泌的激素a作用于垂体,促使垂体分泌激素b,激素b作用于丙,丙再分泌激素①,激素①增加可抑制甲和垂体的分泌活动,因此激素①的分泌体现了分级调节和负反馈调节,A正确;
B、激素①进入靶细胞,与细胞质受体结合后进入细胞核并与细胞核受体结合,参与调节基因的表达过程,进而调节细胞代谢,B正确;
C、性激素的分泌类似于激素①,其传递信息后,需要基因的表达在细胞内产生的信息分子,故需要第二信使,C正确;
D、甲为下丘脑既具有神经传导功能(甲→乙),又具有分泌功能(如分泌激素a),但乙并未体现神经传导功能,D错误。
故选D。
10. 百白破疫苗是由细胞百日咳疫苗原液、白喉类毒素原液及破伤风类毒素原液加氢氧化铝佐剂制成。将这种疫苗注入人体后,免疫系统作出的反应有( )
A. 抗原呈递细胞摄取处理疫苗后将其呈递给B细胞
B. B细胞接受刺激后增殖分化产生浆细胞和细胞因子
C. 细胞毒性T细胞与相应靶细胞密切接触并使其裂解
D. 产生多种记忆细胞并识别侵入机体的病原体
【答案】D
【解析】
【分析】疫苗在免疫学上相当于抗原,将疫苗注射进入机体后,机体会产生针对疫苗的特异性免疫过程,在机体内将产生相应的抗体和记忆细胞,当机体再次接触相同抗原刺激时,记忆细胞可快速的增殖分化形成大量浆细胞,产生大量抗体。
【详解】A、吞噬细胞摄取处理疫苗后将其呈递给辅助性T细胞,A错误;
B、B细胞接受刺激后增殖、分化产生浆细胞和记忆细胞,细胞因子由辅助性T细胞产生,B错误;
C、百白破疫苗引起的是体液免疫,不发生细胞毒性T细胞与相应靶细胞密切接触并使其裂解的反应,C错误;
D、由于百白破疫苗是由无细胞百日咳疫苗原液、白喉类毒素原液及破伤风类毒素原液加氢氧化铝佐剂制成,所以将这种疫苗注入人体后,能产生多种记忆细胞并识别侵入机体的病原体,D正确。
故选D。
11. 感染甲型流感后,人体可能会出现高烧、肌肉酸痛、咽痛、咳嗽等症状。下列叙述正确的是( )
A. 用特异的单克隆抗体进行免疫预防,可有效防止感染者出现重症
B. 细胞毒性T细胞裂解被感染的咽喉细胞并将病毒清除,引发咽喉痛
C. 高烧时,可以通过加盖棉被以增加排汗量从而降低感染者的体温
D. 因体内抗体和记忆细胞的存在,愈后患者可保持一段时间的免疫力
【答案】D
【解析】
【分析】体温的相对恒定是机体产热和散热动态平衡的结果,产热多于散热会导致体温升高,此时需要物理方法来增加散热量,使得体温维持相对恒定.
【详解】A、用特异的单克隆抗体不能起到免疫预防的作用,注射抗原可起到预防的作用,A错误;
B、细胞毒性T细胞裂解被感染的咽喉细胞,但不能清除病毒,B错误;
C、高烧时,体内产热多于散热,加盖棉被不利于散热,反而会加重病情,可增加散热而降低感染者的体温,C错误;
D、记忆细胞有一定的寿命,机体免疫后体内仍含有抗体和记忆细胞,愈后患者可保持一段时间的免疫力,D正确。
故选D。
12. 下列有关植物激素及植物生长调节剂应用的叙述,错误的是( )
A. 植物激素在极低浓度下可对植物的生长发育产生显著调节作用
B. 用乙烯利处理未成熟的香蕉果实,可加速其成熟
C. 用生长素类似物处理二倍体番茄幼苗,可得到无子番茄
D. 细胞分裂素和油菜素内酯可分别用于叶菜类蔬菜的延长保鲜和提高产量
【答案】C
【解析】
【分析】赤霉素有促进细胞生长的作用,且能打破种子休眠;细胞分裂素的作用是促进细胞分裂;乙烯具有促进果实成熟的功能;生长素具有促进细胞伸长的作用。
【详解】A、植物激素在极低浓度下可对植物的生长发育产生显著调节作用,具有微量高效的特点,A正确;
B、乙烯可促进果实的成熟,乙烯利是乙烯类似物,用乙烯利处理未成熟的香蕉果实,可加速其成熟,B正确;
C、用生长素类似物处理未授粉的番茄雌蕊的柱头(没有受精,生长素类似物直接促进果实发育),才可得到无子番茄,C错误;
D、细胞分裂素能促进细胞分裂,促进芽的分化、侧枝的发育和叶绿素的合成,因此可用于叶菜类蔬菜的生长,进而提高产量,油菜素内酯能促进茎、叶细胞的扩展和分裂,因 而均可用于叶菜类蔬菜的延长保鲜和提高产量,D正确。
故选C。
13. 植物根的向地生长与向重力性密切相关,下图为根的向重力性机制示意图。据图所示,下列有关叙述错误的是( )
A. 淀粉体沿着重力方向沉降到内质网上,从而诱发Ca2+释放
B. 生长素泵可将生长素运出细胞,从而促进近地侧根细胞生长
C. 如施用钙调蛋白抑制剂,则根可能丧失向重力性
D. 除了重力,光、温度也参与植物生命活动的调节
【答案】B
【解析】
【分析】重力是调节植物生长发育和形态建成的重要环境因素。植物根向地生长、茎背地生长,就是在重力的调节下形成的。植物的根、茎中具有感受重力的物质和细胞,可以将重力信号转换成运输生长素的信号,造成生长素分布的不均衡,从而调节植物的生长方向。除了重力,光、温度等环境因素也会参与调节植物的生长发育。温度可以通过影响种子萌发、植株生长、开花结果和叶的衰老、脱落等生命活动,从而参与调节植物的生长发育。此外,植物分布的地域性很大程度上就是由温度决定的。光作为一种信号,影响、调控植物生长、发育的全过程。
【详解】A、据图所示,在重力的影响下,淀粉体沿着重力方向沉降到内质网上,从而诱发Ca2+释放,Ca2+与无活性的钙调蛋白结合,激活钙调蛋白,已经激活的钙调蛋白会促进生长素泵将细胞内的生长素转运到细胞外,从而使生长素进入重力方向上的下一个细胞,A正确;
B、生长素泵可将生长素运出细胞,从而使生长素流向重力方向上下一个细胞,越靠近地面的细胞,所积累的生长素越多。根对生长素比较敏感,所以近地侧根细胞因为积累了较多生长素会被抑制生长,B错误;
C、图中显示,钙调蛋白被激活后会促使生长素泵将生长素运出细胞,从而导致近地侧根细胞积累的生长素更多而被抑制生长,远地侧细胞所含生长素更少而被促进生长,所以使根向地生长,如施用钙调蛋白抑制剂,则根可能没有向地生长的现象,即丧失向重力性,C正确;
D、除了重力,光、温度也参与植物生命活动的调节,光照、温度等环境因子的变化,会引起植物体内产生包括植物激素合成在内的多种变化,进而对基因组的表达进行调节,D正确。
故选B。
14. 油菜素内酯(BR)被学术界公认为是第6类植物激素。某实验小组为探究其作用,用不同浓度的BR 溶液处理芹菜幼苗,一段时间后,测量不同浓度下芹菜幼苗的平均株高,得到如图实验结果。下列有关分析错误的是( )
A. BR在植物体内最可能主要分布在生长旺盛的部位
B. 通过该实验不能推断BR促进植物生长的作用机理
C. 通过该实验不能得出促进芹菜幼苗生长的最适BR浓度
D. 实验结果显示,BR对芹菜的生长既有促进作用,也有抑制作用
【答案】D
【解析】
【分析】分析柱形图:油菜素内酯(BR)浓度在0~0.5mg/L范围内,随着油菜素内酯浓度的升高,植株幼苗的平均株高先升高后降低。
【详解】A、由柱形图可知,油菜素内酯(BR)促进幼苗的生长,推测其最可能主要分布在生长旺盛的部位,A正确;
B、通过该实验不能推断BR促进植物生长的作用机理,B正确;
C、由表中数据可知,促进芹菜幼苗生长的最适BR浓度在0.2~0.4mg•L-1之间,不能知道具体的浓度,C正确;
D、根据图示,与对照组相比,BR对芹菜的生长只有促进作用,但没有体现出抑制作用,D错误。
故选 D。
二、多项选择题:(本题包括5个小题,每小题3分,共15分。每题有不止一个选项符合题意。每题选对但不全的得1分,错选或不答得0分)
15. 如图表示人体内的细胞与外界环境进行物质交换的过程,下列叙述正确的是( )
A. ①中可能含有尿素、CO2、K+、呼吸酶等物质
B. 若B中主要器官的功能出现障碍,可使患者尿量增加
C. 某些激素可以通过A的运输经过②进入到靶细胞内
D. 过敏反应导致毛细血管壁的通透性增大,可使②中的渗透压升高
【答案】BCD
【解析】
【分析】图示表示人体内的细胞与外界环境之间进行物质交换的过程,内环境主要由组织液、血浆、淋巴(液)组成,图中①是血浆;②是组织液;③是淋巴(液)。
【详解】A、呼吸酶不属于内环境的成分,A错误;
B 、B(泌尿系统)的主要器官是肾脏,若其功能出现障碍,可使患者尿量增加,B正确;
C、内分泌细胞产生的某些激素(如性激素)弥散到体液中,随血液流到全身,再经过②(组织液)进入到靶细胞内,与靶细胞内受体结合,C正确;
D、过敏反应中组织胺释放,导致毛细血管壁通透性增大,血浆进入组织液,造成组织液增多,引发组织水肿,D正确。
故选BCD。
16. 人或动物受到惊吓刺激时,兴奋在反射弧中的突触处发生复杂的变化,产生持续增强的突触效应,导致紧张的情绪难以平复,其机理如图所示。下列说法正确的是( )
A. NO以自由扩散的方式进入突触前神经元,并促进谷氨酸的释放
B. 谷氨酸与A受体结合后,使突触后膜电位变成外负内正的状态
C. 谷氨酸与N受体结合后,促进Ca2+内流,从而促进NO的合成
D. 受到惊吓时,引起的突触效应属于负反馈调节
【答案】ABC
【解析】
【分析】分析题图:谷氨酸是一种神经递质。受到惊吓刺激时,突触前膜内包裹着的谷氨酸的突触小泡向突触前膜移动,释放出谷氨酸,谷氨酸和突触后膜上的受体结合,导致Ca2+和Na+大量内流。Ca2+内流后与钙调蛋白结合,促进NO的合成,当NO生成时会通过反馈调节促进谷氨酸的释放。
【详解】A、NO属于气体分子,以自由扩散的方式进入突触前神经元,并促进谷氨酸的释放,A正确;
B、由图可知,谷氨酸与A受体结合后促使Na+流入细胞内,突触后膜由静息电位变为动作电位,此时突触后膜的电位变成外负内正的状态,B正确;
C、由图可知,谷氨酸与突触后膜上的N受体结合后,Ca2+从组织液中通过相应的通道蛋白流入突触后神经元,从而促进NO的合成,C正确;
D、受到惊吓时,产生持续增强的突触效应,导致紧张的情绪难以平复,长时程增强作用的调节机制属于正反馈调节,D错误。
故选ABC。
17. 褪黑素白天分泌少﹐晚上分泌多,能使人迅速入睡。人体下丘脑视交叉上核(SCN)是人或哺乳动物脑内的昼夜节律起搏器,可调节身体内各种昼夜节律活动,对于调节激素水平、睡眠需求等具有重要作用,其中松果体细胞分泌的激素——褪黑素的调控机理如图所示。下列分析错误的是( )
A. 图示调节过程体现了分级调节和反馈调节的特点
B. SCN、下丘脑、垂体和睾丸的细胞均有褪黑素的受体
C. 晚上长时间的光刺激会促进褪黑素的分泌从而干扰睡眠
D. 光周期信号调节雄性动物生殖的方式属于体液调节
【答案】CD
【解析】
【分析】分析题图可知,光周暗信号通过“视网膜→松果体”途径对生物钟的调控,该调控过程包括神经调节和体液调节,其中神经调节的反射弧为:视网膜为感受器、传入神经、下丘脑视交叉上核(或SCN)为神经中枢、传出神经、传出神经末梢及其支配的松果体为效应器。其中松果体分泌的褪黑素能够通过体液运输反作用于下丘脑。
【详解】A、下丘脑通过释放促性腺激素释放激素,来促进垂体合成和分泌促性腺激素,促性腺激素则可以促进睾丸的活动,合成和释放雄性激素,这就是所谓的分级调节,其中雄性激素分泌过多会抑制下丘脑和垂体分泌相关激素,该过程属于负反馈调节,A正确;
B、由图可知,褪黑素能作用于下丘脑视交叉上核(SCN)细胞、下丘脑细胞、垂体细胞和睾丸细胞,因此SCN、下丘脑、垂体和睾丸的细胞均有褪黑素的受体,B正确;
C、由“褪黑素白天分泌少,晚上分泌多”可知,长时间光刺激会抑制褪黑素的分泌,因此晚上长时间的光刺激会抑制褪黑素的分泌从而干扰睡眠,C错误;
D、光周暗信号通过“视网膜→松果体”途径对生物钟的调控,该调控过程包括神经调节和体液调节,其中神经调节的反射弧为:视网膜为感受器、传入神经、下丘脑视交叉上核(或SCN)为神经中枢、传出神经、传出神经末梢及其支配的松果体为效应器,松果体分泌的褪黑素及下丘脑、垂体和睾丸分泌的激素进行调节属于体液调节,D错误。
故选CD。
18. 下列有关免疫细胞的叙述,错误的是( )
A. 淋巴细胞包括B细胞、T细胞、树突状细胞和巨噬细胞等
B. 巨噬细胞几乎分布于全身各种组织,可吞噬和呈递抗原
C. B细胞和T细胞分别只在体液免疫和细胞免疫中起作用
D. 通常一个B细胞活化、增殖和分化后只产生一种特异性的抗体
【答案】AC
【解析】
【分析】1、淋巴细胞起源于骨髓中的造血干细胞,包括B细胞和T细胞。
2、免疫细胞包括淋巴细胞、树突状细胞和巨噬细胞等。
【详解】A、树突状细胞和巨噬细胞属于免疫细胞,不属于淋巴细胞,A错误;
B、巨噬细胞能吞噬消化抗原,几乎分布于全身各种组织,具有吞噬消化、处理和呈递抗原的功能,B正确;
C、B细胞在体液免疫中发挥重要作用,T细胞分为辅助性T细胞和细胞毒性T细胞等,其中辅助性T细胞在体液免疫和细胞免疫中都发挥作用,细胞毒性T细胞在细胞免疫中发挥重要作用,C错误;
D、通常一个B细胞活化、增殖和分化后只产生一种特异性的抗体,只针对一种特异的病原体,D正确。
故选AC。
19. 为研究水稻中的 PLA3基因在参与脱落酸(ABA)调控水稻种子萌发中的作用,研究人员以野生型水稻(WT)种子和PLA3基因突变体(pla3)种子为材料进行了实验,结果如下图所示。此外,研究人员对种子中相应基因的表达量进行检测,发现pla3种子中ABA 合成酶基因的表达量与WT种子中相同, 而ABA降解酶基因和ABA作用抑制因子基因的表达量分别为WT种子的15 倍和32倍。下列分析正确的有( )
A. 在 WT 种子中,PLA3基因的作用是抑制种子萌发
B. 综合四组实验结果可知,pla3种子对ABA的敏感性降低
C. 在pla3种子中,PLA3基因的突变促进了赤霉素的合成
D. 在WT种子中,PLA3基因抑制了ABA作用抑制因子基因的表达
【答案】ABD
【解析】
【分析】脱落酸是一种有机物(ABA),是一种抑制生长的植物激素,因能促使叶子脱落而得名,除促使叶子脱落外,还有使芽进入休眠状态、促使马铃薯形成块茎等作用。
【详解】A、pla3种子中ABA合成酶基因的表达量与WT种子中相同,而ABA降解酶基因和ABA作用抑制因子基因的表达量分别为WT种子的15倍和32倍,因此在WT种子中,PLA3基因的作用是通过抑制ABA的分解和抑制ABA作用抑制因子基因的表达来抑制种子萌发,A正确;
B、综合四组实验结果可知,在有ABA情况下,pla3种子的萌发率高于WT种子,因此pla3种子对ABA的敏感性降低,B正确;
C、题中没有提到赤霉素合成情况,C错误;
D、在WT种子中,PLA3基因抑制了ABA作用抑制因子基因的表达,使得ABA的作用增强,D正确。
故选ABD。
三、非选择题(共5小题,除特殊说明外,每空1分)
20. 人体与外界环境之间进行物质交换离不开内环境。图甲为人体局部组织及体液成分示意图,其中数字表示相应的结构或液体,图乙为人体内细胞与外界环境进行物质交换的过程,a、B、C、D表示直接与内环境进行物质交换的几种器官,I、II是有关的生理过程。图丙为人体组织局部示意图,②④所在位置是某些管道的横切面。回答问题:
(1)体液包括图甲中的_____(用数字标号表示)成分。人在进行一定强度的体力劳动后,手掌上可能会磨出水疱,一段时间后,水疱中的液体会渗入到_____(用数字标号表示)而使水疱自行消失。
(2)图甲中与⑥相比,⑤中CO2浓度较_____(填“高”或“低”);剧烈运动时,骨骼肌细胞产生代谢产物_____进入⑤会使其pH下降,但因其含有_____物质,又能使其pH稳定在正常范围,即_____内。
(3)图乙中Ⅱ过程表示_____,图乙中的a对应图丙中的_____(填序号),其渗透压的大小主要与_____的含量有关。
(4)下表为人体内几种不同体液的物质组成和含量的测定数据,则该表ABCD中与图丙中⑤和①相对应的字母分别是_____。
(5)正常机体通过_____调节机制使各个器官、系统协调活动,共同维持内环境稳态。
【答案】20. ①. ①③⑤⑥ ②. ①⑤
21. ①. 低 ②. CO2和乳酸 ③. 缓冲(或HCO3-) ④. 7.35-7.45
22. ①. 重吸收 ②. ① ③. 无机盐、蛋白质
23. DB 24. 神经—体液—免疫
【解析】
【分析】根据图乙可知:A是小肠、B是肾脏、C是皮肤、D是肺,过程Ⅰ是食物的消化、吸收,过程Ⅱ是肾小管、集合管的重吸收。a是血浆、b是组织液、c是淋巴液。由图甲判断:①是淋巴液、②是组织细胞、③是组织液、④是血细胞、⑤是血浆,⑥是细胞内液。
【小问1详解】
①~⑥分别表示淋巴液、组织细胞、组织液、血细胞、血浆和细胞内液。体液包括细胞内液和细胞外液,即图甲中①③⑤⑥,其中含量约占2/3的是细胞内液,即图甲中的⑥。水疱中的液体主要是组织液,一段时间后,水疱中的液体会渗入到⑤血浆和①淋巴液而使水疱自行消失。
【小问2详解】
图甲⑤是血浆,⑥是细胞内液,两者相比,CO2在组织细胞中产生,由组织液扩散进入血浆,故血浆中的浓度低于细胞内液,即⑤低于⑥。剧烈运动时,骨骼肌细胞既进行有氧呼吸也进行无氧呼吸,代谢产物CO2和乳酸进入⑤会使其pH下降,但因其含有HCO3-(缓冲)物质,又能使其pH稳定在7.35-7.45正常范围内。
【小问3详解】
图乙中B表示肾脏,Ⅱ过程表示重吸收过程,图乙中a是血浆对应图丙中的①,其渗透压的大小主要与无机盐、蛋白质有关。
【小问4详解】
根据表中B液体含有较高浓度的蛋白质和Na+,可确定该液体为血浆与图丙中①相对应,D中含有较高浓度K+和蛋白质可确定其为细胞内液与图丙中⑤相对应。
【小问5详解】
正常生物机体通过神经—体液—免疫调节机制使各个器官、系统协调活动,共同维持内环境稳态。
21. 腺苷是一种信号分子,在睡眠调控的过程中发挥着重要作用。研究发现,胞外的腺苷能够显著地抑制神经元产生动作电位;咖啡因可阻断腺苷信号通路,起到提神醒脑的功能。下图为神经元活动引发腺苷释放的模式图。回答下列问题:
(1)电刺激CA1神经元胞体,在CA3神经元的轴突上_____(填“能”或“不能”)检测到动作电位,原因是_____。
(2)突触前膜兴奋时,N-型Ca2+通道开放,Ca2+内流引起突触小泡中的谷氨酸释放,并扩散到突触后膜,与后膜上的_____结合,改变突触后膜对离子的_____,阳离子内流引起突触后膜去极化,产生动作电位。因此,谷氨酸是一种_____(填“兴奋性”或“抑制性”)神经递质。
(3)兴奋传到突触后膜时,L-型Ca2+通道开放,Ca2+内流引起胞内腺苷通过腺苷转运蛋白释放到_____中,与前膜上的腺苷受体结合,引起Cl-内流,从而抑制神经元产生动作电位,这种调节机制属于_____(填“正”或“负”)反馈调节。
(4)检测发现,腺苷达到峰值的速度要比谷氨酸慢得多,这有利于机体保持较长时间_____状态;而长时间工作后,随着腺苷浓度的增加,人的疲惫感和困意加重,很快进入睡眠状态,此时_____(填“交感”或“副交感”)神经活动占据优势。
(5)咖啡因的结构与腺苷相似,喝咖啡提神醒脑的具体机理是:咖啡因与腺苷竞争性地结合_____,从而阻断了腺苷信号通路。但也有人喝了咖啡却感觉还是很困,可能的原因是长期大量饮用咖啡,机体对咖啡因_____增加。
【答案】(1) ①. 不能 ②. 兴奋在突触间的传递是单向的
(2) ①. 谷氨酸受体 ②. 通透性 ③. 兴奋性
(3) ①. 突触间隙 ②. 负
(4) ①. 清醒(或兴奋) ②. 副交感
(5) ①. (突触前膜的)腺苷受体 ②. 耐受性(或抗性)
【解析】
【分析】当人体处于兴奋状态,交感神经活动占据优势,心跳加快,支气管扩张,但肠胃的蠕动和消化腺的分泌活动减弱。当人体处于安静状态时,副交感的神经活动则占据优势,此时,心跳减慢,但肠胃的蠕动和消化液的分泌会加强,有利于食物的消化和营养物质的吸收。神经递质包括兴奋性神递质和抑制性递质,兴奋性递质与突触后膜上的受体结合后会导致后膜对Na+的通透性增大,Na+内流,后膜电位变为外负内正,兴奋传导至突触后膜。抑制性递质与突触后膜上的受体结合后会导致后膜对阴离子的通透性增大,阴离子内流,后膜电位仍然为外正内负,兴奋无法传导至突触后膜。在一个系统中,系统本身工作的效果,反过来又作为信息调节该系统的工作,这种调节方式叫做反馈调节。
【小问1详解】
分析题图可知,图中放大的是由CA3神经元的轴突末梢和CA1神经元胞体膜或树突膜构成的突触结构,CA1神经元是突触后神经元,CA3神经元是突触前神经元,由于神经递质只能由突触前膜释放,作用于突触后膜,兴奋在突触间的传递是单向的,因此电刺激CA1神经元胞体,兴奋不能传递至CA3神经元,因此在CA3神经元的轴突上不能检测到动作电位。
【小问2详解】
分析题图可知,神经递质即谷氨酸经突触后膜上相应受体结合后,改变了突触后膜对离子的通透性,引起阳离子内流,突触后膜电位变为外负内正,突触后膜兴奋。由于神经递质谷氨酸最终能导致突触后膜兴奋,因此可推断其为兴奋性递质。
【小问3详解】
由图可知,L-型Ca2+通道开放后,Ca2+内流引起腺苷通过腺苷转运蛋白释放到突触间隙中,腺苷逐渐扩散至突触前膜与前膜上的腺苷受体结合,引起Cl-内流,从而抑制突触前神经元产生动作电位,防止突触后膜再次兴奋。一个系统工作的结果反过来又作为信息抑制该系统的工作,这种调节方式叫做负反馈调节。题图中这种调节方式是由突触后膜兴奋引起的,最终又抑制突触后膜的再次兴奋,因此属于负反馈调节。
【小问4详解】
谷氨酸分泌量迅速达到峰值,可以使突触后膜迅速兴奋,而最终抑制后膜兴奋的调节分子腺苷达到峰值的速度要比谷氨酸慢得多,使得突触后膜可以在较长时间内保持兴奋状态。当人体处于安静状态时,例如进入睡眠状态时,副交感的神经活动占据优势。
【小问5详解】
由题干可知,腺苷与突触前膜受体结合可以减少神经递质释放,抑制突触后膜兴奋,因此咖啡因与腺苷竞争性地与突触前膜的腺苷受体结合,从而阻断了腺苷信号通路,突触后膜容易兴奋。长期大量饮用咖啡,导致突触前膜腺苷受体减少,机体对咖啡因的耐受性增加,从而无法阻断腺苷信号通路,突触后膜无法兴奋,因此仍感觉较困。
22. 研究发现,新冠病毒的包膜表面有一种刺突蛋白(S蛋白)其侵染宿主细胞的部分过程如图1所示。图2是最新研发的防治新冠病毒的mRNA疫苗工作原理。请回答下列问题:
(1)为判断疑似患者是否为新冠病毒感染者,采集鼻咽拭子主要用于病原学检查,检测_____;采集血液样本主要用于血清学检查,检测_____。日常生活中,提倡佩戴口罩的目的是_____。
(2)图1中,病毒的入侵过程体现了细胞质膜具有_____的结构特点。组成病毒包膜的化学成分中,除蛋白质外还可能含有_____。
(3)图2中,接种mRNA疫苗后,人体内_____(选填“会”、“不会”)产生完整的病毒。
(4)图2中的细胞X可在_____免疫过程中发挥作用,其由_____细胞发育而来,它将病毒的抗原提呈给_____细胞,使之激活并分泌_____,随之分泌物将作用于_____细胞,使其增殖分化,发生免疫应答。
【答案】(1) ①. 病毒的核酸(或病毒的RNA、遗传物质) ②. 抗新冠病毒抗体(或相应抗体、特定的抗体) ③. 切断病原体的传播途径
(2) ①. 一定流动性 ②. 磷脂
(3)不会 (4) ①. 非特异性和特异性 ②. 造血干 ③. 辅助性T ④. 细胞因子 ⑤. B细胞和细胞毒性T细胞
【解析】
【分析】体液免疫:除少数抗原可以直接刺激B细胞外,大多数抗原被抗原呈递细胞摄取和处理,并暴露出其抗原决定簇,抗原呈递细胞将抗原呈递给辅助性T细胞,再由辅助性T细胞产生细胞因子作用于B细胞,B细胞接受抗原刺激后,开始进行一系列的增殖、分化,形成记忆细胞和浆细胞,浆细胞分泌抗体与相应的抗原特异性结合,发挥免疫效应。
【小问1详解】
临床上为判断疑似患者是否为新型冠状病毒感染者,采集鼻咽拭子主要用于病原学检查,检测疑似患者的呼吸道是否有新冠病毒的核酸(或病毒的RNA)或蛋白质,采集血液样本主要用于血清学检查,检测血清中是否产生抗新型冠状病毒的抗体;日常生活中,提倡佩戴口罩的目的是切断病原体传播途径。
【小问2详解】
新冠病毒的蛋白能特异性结合人呼吸道上皮细胞的ACE2受体,病毒外膜可与细胞膜融合并以核衣壳的形式进入细胞,该过程体现了细胞膜具有一定流动性的结构特点;分析组成病毒外膜的化合物成分应该和细胞膜相似,因为两者可以融合,所以主要是蛋白质和磷脂(脂质)。
【小问3详解】
新型mRNA疫苗是将病毒的某种抗原蛋白的mRNA转入人体细胞中,在mRNA的指导下合成特定的抗原蛋白,诱发机体产生免疫反应,因此该mRNA不是新冠病毒的完整核酸,接种mRNA疫苗后,人体内不会产生完整的病毒。
【小问4详解】
由图可知,细胞X是抗原呈递细胞,可参与非特异性和特异性的免疫过程。抗原呈递细胞来自骨髓的造血干细胞,抗原呈递细胞将抗原呈递给辅助性T细胞,再由辅助性T细胞产生细胞因子作用于B细胞和细胞毒性T细胞,B细胞接受抗原刺激后,开始进行一系列的增殖、分化,形成记忆细胞和浆细胞,浆细胞分泌抗体与相应的抗原特异性结合,发挥免疫效应。
23. 回答下列有关生长素的问题:
(1)植物体中合成生长素的主要部位是_____,合成生长素的原料是_____。
(2)生长素在胚芽鞘中的运输属于极性运输,这种运输的方向是_____,运输_____(填需要或不需要)消耗能量。
(3)研究发现,生长素所发挥的作用,因浓度、植物细胞的成熟情况和器官的种类不同而有较大的差异。对于同一器官来说,生长素的作用与浓度的关系是_____。
(4)某研究小组探究避光条件下生长素浓度对燕麦胚芽鞘生长的影响。胚芽鞘去顶静置一段时间后,将含有不同浓度生长素的琼脂块分别放置在不同的去顶胚芽鞘一侧,一段时间后测量并记录弯曲角度(a),如图甲所示。
①在两组实验中,若α相同,则琼脂块中含有生长素的浓度_____(填“一定”或“不一定”)相同。
②若想在细胞水平上证明生长素对胚芽鞘生长的影响,可以取弯曲处_____(填“横切”或“纵切”)片,制成装片,用显微镜观察、测量两侧细胞的平均长度,做出比较。
(5)图乙是水平放置的植株的根、茎对生长素作用的反应曲线,图示字母中表示根近地侧的是_____、茎远地侧的是_____。
(6)生长素能够促进植物细胞生长,作用机理如下图所示。
据图可知,生长素的调节作用依赖于生长素与_____的受体识别来传递信息,可以通过影响细胞的_____来调节细胞生长。
【答案】(1) ①. 芽、幼嫩的叶和发育中的种子 ②. 色氨酸
(2) ①. 从形态学上端到形态学下端 ②. 需要
(3)一般情况下,生长素在浓度较低时促进生长,在浓度过高时则会抑制生长
(4) ①. 不一定 ②. 纵切
(5) ①. B ②. C
(6) ①. 细胞膜上和细胞内 ②. 基因表达
【解析】
【分析】试题分析:不同浓度的生长素对同一器官的影响不同,如下图:
。
四个关键点的含义:A点为较低浓度促进生长,B点促进作用最强,C点既不促进,也不抑制,D点为较高浓度抑制生长。曲线含义:AB段表示在一定的浓度范围内,随生长素浓度的升高,促进作用增强;BC段(不包括C点)表示在一定的浓度范围内,随生长素浓度的升高,促进作用减弱;CD段(不包括C点)表示超过一定的浓度范围,随生长素浓度的升高,抑制作用增强。
【小问1详解】
植物体中合成生长素的主要部位是芽、幼嫩的叶和发育中的种子,生长素的化学本质是吲哚乙酸,色氨酸在生物体内可以转变为生长素,既合成生长素的原料是色氨酸。
【小问2详解】
生长素的极性运输是指生长素只能从形态学的上端运输到形态学的下端,而不能反过来运输,故生长素在胚芽鞘中的运输的方向是从形态学上端到形态学下端,是主动运输,消耗能量。
【小问3详解】
对于同一器官来说,生长素的作用与浓度的关系是一般情况下,生长素在浓度较低时促进生长,在浓度过高时则会抑制生长。
【小问4详解】
①在两组实验中,若α相同,则琼脂块中含有生长素的浓度不一定相同,因为大于最适生长素浓度和小于最适生长素浓度对胚芽鞘的促进作用,可能正好相同。
②若想在细胞水平上证明生长素对胚芽鞘生长的影响,可以取弯曲处作纵切片(因为纵切能看清细胞长度的变化)制成装片,用显微镜观察、测量两侧细胞平均长度,作出比较。
【小问5详解】
图乙是根、茎对生长素作用的反应曲线,图示字母中表示根近地侧的是B(高浓度的生长素,抑制根的生长)、茎的远地侧的是C(低浓度的生长素,促进茎的生长弱)。
【小问6详解】
根据图示可知,生长素的调节作用依赖于生长素与细胞膜上和细胞内的受体识别来传递信息,可以通过影响细胞的基因表达来调节细胞生长。
【点睛】
24. 促性腺激素抑制激素(GnIH) 能够抑制促性腺激素的分泌,其调节机制如图所示。请分析并回答下列问题:
(1)图中信号分子X可能是____________,其作用与GnIH相反,但二者均能与____________(填器官名称)的细胞膜上相应受体结合从而影响酶A的活性。
(2)由图可知,cAMP最直接的生理作用是________,其来源于________(填物质中文名称)的水解。当GnIH发挥作用时,cAMP 的生成量______,进而抑制促性腺激素的合成。
(3)为了探究慢性腹腔注射GnIH对小鼠血糖稳态的影响,科研人员开展了相关实验研究。
实验材料:小白鼠若干只,20 μg/100 μL的GnIH,葡萄糖、胰岛素、无菌注射器、蒸馏水、生理盐水等。
实验操作:
实验结果如下图所示。
① 检测期间,每次注射前都需要测量小鼠的血糖含量,目的是______________。
② 分析图1、图2可知,GnIH能够起到________血糖的作用。研究者在GnIH起作用后注射等量胰岛素后,发现实验组降血糖效果明显不如对照组,可能的原因是__________________。
③ 结合图3、图4综合分析上述实验结果,慢性腹腔注射GnIH引起小鼠机体血糖紊乱的机理可能是______________________。
【答案】(1) ①. 促性腺激素释放激素 ②. 垂体
(2) ①. 使酶P活化(使R与酶P分离) ②. 腺苷三磷酸 ③. 减少
(3) ①. 体重及日龄相近,健康的(或生理状况相近) ②. 腹腔注射20 μg/100 μL GnIH,100 μL/(次·只) ③. 获取血糖浓度初始值,与注射后的数据作对照 ④. 升高 ⑤. 实验组小鼠机体对胰岛素敏感性下降(或实验组小鼠产生了胰岛素抵抗) ⑥. 使胰岛素分泌下降,胰高血糖素分泌增加,诱导机体产生胰岛素抵抗
【解析】
【分析】激素调节是指由内分泌器官(或细胞)分泌的化学物质进行的调节。不同激素的化学本质组成不同,但它们的作用方式却有一些共同的特点:(1)微量和高效;(2)通过体液运输;(3)作用于靶器官和靶细胞。
【小问1详解】
分析题图,信号X与S1蛋白结合后,经过一系列过程,最终能促进促性腺激素的合成,性激素的分泌存在分级调节,故据此推测信号分子X可能是促性腺激素释放激素;信号X能促进促性腺激素的分泌,而GnIH抑制促性腺激素的释放,两者作用相反,但作用的靶器官相同,均是垂体,都需要与垂体细胞膜上相应受体结合从而影响酶A的活性。
【小问2详解】
据图可知,cAMP最直接的生理作用是使R与酶P分离,从而使酶P活化;据图可知,cAMP来源于ATP的水解,ATP的中文名称是腺苷三磷酸;图示cAMP活化后可以促进促性腺激素的合成,故GnIH发挥作用时,抑制促性腺激素的合成,此时cAMP 的生成量应减少。
【小问3详解】
分析题意,本实验的目的是探究慢性腹腔注射GnIH对小鼠血糖稳态的影响,则实验的自变量是是否注射GnIH,因变量是小鼠的血糖情况,实验设计应遵循对照与单一变量原则,故可设计实验如下:选取体重及日龄相近,健康的(或生理状况相近)的雄性小鼠20 只,适应性饲养1周后随机均分为2组,分别设为对照组和实验组;对照组腹腔注射生理盐水,100 μL/ (次·只),实验组注射腹腔注射20 μg/100 μL GnIH,100 μL/(次·只);连续注射,注射期间对小鼠分别进行空腹血糖值、注射胰岛素后的血糖值(胰岛素耐量)、胰高血糖素(Gcg)和胰岛素(Ins) 基因表达量指标进行检测。
①本实验的因变量之一是血糖浓度,故为获取血糖浓度初始值,与注射后的数据作对照,故检测期间,每次注射前都需要测量小鼠的血糖含量。
②分析题图1、2,与对照组相比,实验组的血糖含量升高,而胰岛素含量也升高,说明GnIH能够起到升高血糖的作用;胰岛素能够降低血糖浓度,但需要与受体结合后起作用,在GnIH起作用后注射等量胰岛素后,发现实验组降血糖效果明显不如对照组,可能的原因是实验组小鼠机体对胰岛素敏感性下降(或实验组小鼠产生了胰岛素抵抗),导致胰岛素不能正常发挥作用。
③分析图3,4,与对照组相比,实验组的GCg基因mRNA相对表达量升高,而Ins基因mRNA的相对表达量降低,据此推测慢性腹腔注射GnIH引起小鼠机体血糖紊乱的机理可能是使胰岛素分泌下降,胰高血糖素分泌增加,诱导机体产生胰岛素抵抗。成分(mml/L)
Na+
K+
Ca2+
Mg2+
Cl-
有机酸
蛋白质
A
B
142
5.0
2.5
1.5
103.3
6.0
16.0
C
147
4.0
1.25
1.0
114.0
7.5
1.0
D
10
140
2.5
10.35
25
-
47
对照组
实验组
选取____________的雄性小鼠20 只,适应性饲养1周后随机均分为2组,分别设为对照组和实验组
腹腔注射生理盐水,100 μL/ (次·只)
______
连续注射,注射期间对小鼠分别进行空腹血糖值、注射胰岛素后的血糖值(胰岛素耐量)、胰高血糖素(Gcg)和胰岛素(Ins) 基因表达量指标进行检测
成分(mml/L)
Na+
K+
Ca2+
Mg2+
Cl-
有机酸
蛋白质
A
B
142
5.0
2.5
1.5
103.3
6.0
16.0
C
147
4.0
1.25
1.0
114.0
7.5
1.0
D
10
140
2.5
10.35
25
-
47
对照组
实验组
选取____________的雄性小鼠20 只,适应性饲养1周后随机均分为2组,分别设为对照组和实验组
腹腔注射生理盐水,100 μL/ (次·只)
______
连续注射,注射期间对小鼠分别进行空腹血糖值、注射胰岛素后的血糖值(胰岛素耐量)、胰高血糖素(Gcg)和胰岛素(Ins) 基因表达量指标进行检测
江苏省无锡市锡东高级中学2023-2024学年高三上学期12月阶段性测试生物试题: 这是一份江苏省无锡市锡东高级中学2023-2024学年高三上学期12月阶段性测试生物试题,共8页。
江苏省泰州市靖江高级中学2023-2024学年高二上学期期中生物试题(Word版附解析): 这是一份江苏省泰州市靖江高级中学2023-2024学年高二上学期期中生物试题(Word版附解析),共33页。试卷主要包含了单选题,多选题,非选择题等内容,欢迎下载使用。
江苏省常熟市2023-2024学年高二上学期期中生物试题(Word版附解析): 这是一份江苏省常熟市2023-2024学年高二上学期期中生物试题(Word版附解析),共34页。试卷主要包含了11等内容,欢迎下载使用。

