山东省日照市北京路中学2023-2024学年七年级下学期3月月考地理试卷(原卷版+解析版)
展开
这是一份山东省日照市北京路中学2023-2024学年七年级下学期3月月考地理试卷(原卷版+解析版),文件包含山东省日照市北京路中学2023-2024学年七年级下学期3月月考地理试卷原卷版docx、山东省日照市北京路中学2023-2024学年七年级下学期3月月考地理试卷解析版docx等2份试卷配套教学资源,其中试卷共25页, 欢迎下载使用。
第Ⅰ卷
一、选择题:本题共30小题,每小题2分,共60分。在每小题给出的四个选项中,只有一项符合题目要求。
亚洲包括亚欧大陆的大部分及周边岛屿,面积约为4400万平方千米,几乎占世界陆地面积的1/3,是世界上面积最大的大洲。图1为亚洲的地形图,图2为亚洲的气候类型图,完成下面小题。
1. 亚洲——雄踞东方的大洲。下列关于亚洲地理位置的说法,正确的是( )
A. 亚洲地跨东、南、西、北四个半球中的北半球、东半球、南半球
B. 亚洲的西面濒临大西洋
C. 赤道、北回归线、北极圈均穿越亚洲
D. 亚洲是面积最大、跨经度最广、东西距离最长的大洲
2. 暑假将至,甲、乙、丙、丁四位同学准备到亚洲四个不同的地点开展研学活动,读图1,下列说法可信的是( )
A. 甲同学到A地看到了世界最长的山脉——喜马拉雅山脉
B. 乙同学到B地感受到了世界最大的平原——西西伯利亚平原的壮阔
C. 丙同学乘坐飞机俯瞰河流,惊讶地发现河流呈放射状流向周边的海洋
D. 丁同学到达C地,感受到了青藏高原上独特的沙漠风光
3. 亚洲气候类型多样,各地的气候差异很大。读图2,下列地点与其相对应的气候类型搭配正确的是( )
A. A地—热带季风气候B. B地—热带雨林气候
C. C地—热带沙漠气候D. D地—温带季风气候
【答案】1. C 2. C 3. C
【解析】
【1题详解】
亚洲地跨东、南、西、北四个半球,A错误;亚洲的西面与欧洲毗邻,B错误;赤道、北回归线、北极圈均穿越亚洲,C正确;亚洲是面积最大、跨纬度最广、东西距离最长的大洲,D错误。故选C。
【2题详解】
A地是喜马拉雅山脉,世界最长的山脉是安第斯山脉,A错误;B地是西西伯利亚平原,世界最大的平原是亚马孙平原,B错误;亚洲地势中间高,四周低,丙同学乘坐飞机俯瞰河流,可以发现河流呈放射状流向周边的海洋,C正确;C地是青藏高原,高原海拔高,冰川广布,无沙漠风光,D错误。故选C。
【3题详解】
A地位于赤道附近,属于热带雨林气候,A错误;B地位于南亚,属于热带季风气候,B错误;C地位于阿拉伯半岛,属于热带沙漠气候,C正确;D地属于温带大陆性气候,D错误。故选C。
【点睛】亚洲绝大部分地区位于北半球和东半球,是世界上跨纬度最广,东西距离最长的大洲,受地势影响,河流大多发源于中部山地、高原,呈放射状流向周边的海洋,长河众多。
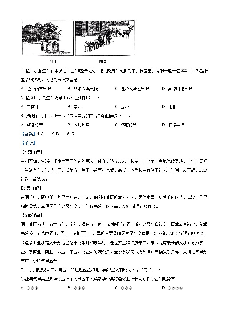
亚洲地域辽阔,山岳巍峨,河川众多,气候类型多样,人类活动各具特色。读图,完成下面小题。
4. 图1示意生活在印度尼西亚的达雅克人,他们聚居在高脚的木质长屋里,有的长屋长达200米。根据长屋结构推测,该地的气候类型是( )
A. 热带雨林气候B. 热带沙漠气候C. 温带大陆性气候D. 高原山地气候
5. 图2所示的生活场景出现在亚洲的( )
A. 东南亚B. 南亚C. 西亚D. 北亚
6. 造成图1、图2所示地区气候差异的主要影响因素是( )
A. 海陆位置B. 地形地势C. 纬度位置D. 植被类型
【答案】4. A 5. D 6. C
【解析】
【4题详解】
由图可知,生活在印度尼西亚的达雅克人居住在长达200米的长屋里,这是与当地气候湿热、人们过着聚居生活有关,这里位于赤道附近,属于热带雨林气候,高脚的木质长屋有利于通风、防潮,A正确,BCD错误;故选A。
5题详解】
读图分析,图中所示的是生活在北亚东西伯利亚地区的雅库特人,居住木屋,身着毛皮服装,运输工具是狗拉雪橇,其原因是该地区纬度高,气候寒冷,D正确,ABC错误;故选D。
【6题详解】
图1地区为热带雨林气候,全年高温多雨,位于赤道附近;图2所示地区纬度较高,夏季凉爽短促,冬季寒冷漫长;造成图1、图2所示地区气候差异的主要影响因素是纬度位置,C正确,ABD错误;故选C。
【点睛】亚洲绝大部分地区位于北半球和东半球,是世界上跨纬度最广,东西距离最长的大洲;分为东亚、东南亚、南亚、西亚、中亚、北亚。河流众多,呈放射状向四周分流;气候复杂多样,大陆性气候分布广,季风气候显著。
7. 下列地理现象中,与亚洲的地理位置和地域面积辽阔有密切关系的有( )
①亚洲气候类型多样②亚洲不同分区中人类活动各具特色③亚洲长河众多④亚洲地势高
A. ①②③B. ②③④C. ①②④D. ①②③④
【答案】A
【解析】
【详解】受纬度位置、海陆位置和地形的综合影响,亚洲气候具有复杂多样、大陆性气候分布广和季风气候显著的特点,①正确;亚洲地域面积辽阔,不同分区中人类活动各具特色,且长河众多,②③正确;亚洲地势高,与地理位置和面积辽阔无关,④错。综上所述,A正确,BCD错误,故选A。
亚洲面积广阔,各地区气候差异很大,往往“寒暑并存,干湿同在”。据此完成下面小题。
8. 以下气候类型在亚洲没有分布的是( )
A. 温带海洋性气候B. 温带季风气候C. 热带沙漠气候D. 温带大陆性气候
9. 亚洲各地区“寒暑并存,干湿同在”,主要原因是( )
A. 亚洲大部分位于高纬度地区B. 亚洲植被类型多样
C. 亚洲纬度和经度跨度大D. 亚洲三面濒临海洋
【答案】8. A 9. C
【解析】
【8题详解】
亚洲的气候类型有热带雨林气候、热带沙漠气候、热带季风气候、亚热带季风气候、温带季风气候、温带大陆性气候、高原山地气候、寒带气候。没有温带海洋性气候,热带草原气候,A正确,BCD错误,故选A。
【9题详解】
亚洲各地区“寒暑并存,干湿同在”,主要原因是亚洲纬度和经度跨度大,亚洲是世界上跨纬度最广的大洲,亚洲具备寒、温、热三带,寒暑并存,亚洲是东西距离最长的一个洲,各地距海远近不同,干湿差异悬殊,C正确。亚洲北部约达81°N,南部达11°S,经度位置约在26°E至170°W之间,亚洲大部分位于中纬度地区,A错误。与亚洲植被类型多样和亚洲三面濒临海洋之间关系不大,BD错误,故选C。
【点睛】亚洲地域十分辽阔,北部深入北极圈内,南部延伸到赤道以南。从海陆位置来看,亚洲东、北、南三面分别濒临太平洋、北冰洋和印度洋,西与欧洲相连,西南与非洲为邻,东隔白令海峡与北美洲相望。
日本被誉为“赏樱之国”,春天有大批游客前往日本观赏樱花。读图,完成下面小题。
10. 每年日本不同地区樱花开放的日期各不相同,3月初到5月底樱花依次盛开的地区是( )
A. 北海道—九州—四国—本州B. 北海道—本州—四国—九州
C. 本州—九州—四国—北海道D. 九州—四国—本州—北海道
11. 人们常到公园里边观赏樱花,边享用美味便当,下列食物中最不可能出现在便当中的是( )
A. 生鱼片B. 寿司C. 烤全羊D. 汉堡
【答案】10. D 11. C
【解析】
【10题详解】
读图可知,九州和四国的开放时间是在3月20日,本州岛是在3月31日至4月20日之间,而北海道是在5月10日开放,这是由于四个岛屿纬度位置的不同,导致四个岛屿的气温不同,纬度越低,樱花开放的越早,而纬度越高,樱花开放的越迟,四岛屿开放的顺序是九州—四国—本州—北海道,故答案选D。
【11题详解】
人们常到公园里边观赏樱花,边享用美味便当,食物中最不可能出现在便当中的是烤全羊,因为日本畜牧产品本国产的少,且烤全羊污染公园环境、也不方便携带,故C符合题意;而生鱼片、寿司 、 汉堡都是日本的主要食物,且方便携带,故ABD不符合题意。本题选C。
【点睛】日本资源、原料短缺,需要进口,国内市场狭小,产品需要出口,日本工业主要分布在太平洋沿岸和濑户内海沿岸,是因为海岸线曲折,多优良港湾,海运便利。
第32届夏季奥运会于2020年7月24日在日本东京开幕,运动员住的奥运村位于东京附近,被打造成“机器人村”。读图,回答下列小题。
12. 下列关于东京和新潟的气候,叙述正确的是( )
A. 两个城市的气候深受海洋影响,为温带海洋性气候
B. 两个城市的气候都为温带季风气候,降水集中在夏季
C. 新潟地处冬季风的迎风坡,冬季降雪较多
D. 东京的年温差比亚欧大陆同纬度地区年温差更大
13. 日本在机器人制造上,与美、中、韩、德等国家的机器人产业竞争的同时也会进行合作。这表明( )
A. 日本科技落后,无法单独制造机器人
B. 日本资金缺乏,需要大量引进外资
C. 日本已实现机器人全覆盖,不需要其他国家协助完成
D. 日本与各国经济之间相互依赖、相互融合
14. 大量中国游客喜欢去日本旅游及购物的原因不包括( )
A. 日本文化东西方兼容,与我国文化渊源相近
B. 中国距离日本较近,交通费用较低
C. 日本旅游资源丰富,自然风光充满热带气息
D. 日本制造业发达,产品质量高
【答案】12. C 13. D 14. C
【解析】
【12题详解】
日本以温带季风气候和亚热带季风气候为主,夏季受东南季风影响降水多,冬季受西北季风影响降水少,故A错; 日本位于北半球太平洋西岸,东京属于亚热带季风气候,由于东京临海,故年温差比亚欧大陆同纬度地区年温差更小,BD错;图中可看出新潟西北临日本海,在冬季受西北季风影响,为迎风坡,故冬季降雪多,C对。故选C。
【13题详解】
日本的科学技术非常先进,故A项错误;日本经济发达,并不缺乏资金,故B项错误;日本虽然在很多方面都有优势,但是也有自己的弱项,需要与其他国家合作,故C项错误;日本的发展离不开与其他国家的合作,与各国经济之间相互依赖、相互融合,故D项正确。故选D。
【14题详解】
日本既受东方文化影响,又受西方文化影响,东西方文化兼容,与我国文化渊源相近,这是很多中国游客选择日本的原因,故A项不符合题意;中国与日本距离较近,时间成本和经济成本都相对较低,这一点也成为许多中国游客选择日本的原因,故B项不符合题意;日本位于温带,没有热带,故C项符合题意;日本科学技术先进,制造业发达,产品质量高,可以买到很多先进的高质量产品,故D项不符合题意。故选C。
【点睛】日本发展经济的有利条件和不利条件:有利条件:日本有丰富的人力资源,较高的科学技术水平,岛国海岸线曲折,多优良港湾等有利条件,进口原料,出口工业产品,积极开拓国际市场。不利条件:日本地域狭小,资源贫乏,需要从国外进口,经济对外依赖严重。世界一旦发生经济危机,必然使日本的经济受到沉重的打击。
15. 关于日本的叙述,错误的是( )
A. 群岛国家,气候的大陆性显著B. 海岸线曲折,多岛屿,多优良港湾
C. 资源贫乏D. 民族构成单一,兼有东西方文化特点
【答案】A
【解析】
【详解】日本是群岛国家,因四面环海气候的海洋性特征显著海岸线曲折,多岛屿,多优良港湾;日本资源贫乏,绝大部分靠进口,民族构成单一,兼有东西方文化特点。所以根据题意选A。
16. 东南亚各国将水稻作为其主要的粮食作物,原因是当地( )
①水稻的产量较高 ②劳动力资源丰富 ③高温多雨的气候 ④人口少,耕地多
A. ①②③B. ①③④C. ②③④D. ①②④
【答案】A
【解析】
【详解】结合所学知识可知,东南亚将水稻作为主要粮食作物的主要原因是该地区主要属于热带季风气候和热带雨林气候,高温多雨,气候湿热,适宜水稻生长;水稻的产量较高,能满足人口的粮食需求;劳动力资源丰富;居民饮食喜食稻米,①②③正确。东南亚人多地少,④错误。A正确。故选A。
17. 下列自然资源中,日本比较丰富的是( )
A. 石油资源B. 水能资源C. 金属矿产资源D. 土地资源
【答案】B
【解析】
【分析】
【详解】日本地形以山地为主,河流短急,降水丰富,水能资源丰富,B正确。土地资源不够丰富,农业用地即耕地资源更显得比较贫乏;石油和金属矿产资源极其贫乏,大量依赖进口,造成日本经济发展对外依赖性大,ACD错误,故选B。
【点睛】
18. 日本企业海外投资的优势是( )
①资金②自然资源③技术④劳动力
A. ①②B. ③④C. ①③D. ②④
【答案】C
【解析】
【详解】日本发展海外投资的有利条件是资金雄厚、技术发达,海运便利,①③正确;不利条件是资源短缺、劳动力不足,②④错误。综上所述,C正确,ABD错误,故选C。
19. 对于日本企业海外投资的迁入国来说,其好处有( )
①解决资金短缺问题②引进先进的生产技术
③降低运输成本,提高经济效益④获得丰富的资源
A. ①②B. ③④C. ①③D. ②④
【答案】A
【解析】
【详解】近年来,日本加大海外投资,不断地把工厂迁移到国外,对迁入国来说其好处是解决资金短缺问题、引进先进的生产技术、缓解劳动力的就业问题等;降低运输成本,提高经济效益和获得丰富的资源是对日本的好处。①②正确,③④错误,结合题意,故选A。
20. 日本经济发达,但日本经济也有脆弱的一面,遭遇全球金融危机受到的影响比一般国家更显著,其主要原因是( )
A. 工业发达,农业落后B. 对海外投资巨大
C. 科技水平高,加工贸易经济发达D. 地域狭小,资源贫乏,原料靠进口,工业产品靠出口
【答案】D
【解析】
【详解】日本地域狭小,资源贫乏,原料靠进口,工业产口依赖出口,一旦其他国家停止了对日贸易,日本经济就会一蹶不振,因此一旦全球金融危机危险程度高于普通国家,D正确。日本科技水平高,加工贸易经济发达,对海外投资大,不是经济脆弱的原因,BC错。日本工、农业都发达,A错。故选D。
读东南亚气候类型分布及相关示意图,完成下面小题。
21. 图中①的风向及性质分别是( )
A. 东南风暖湿B. 西南风暖湿C. 东北风冷干D. 西北风冷干
22. 关于曼谷的气候特点,叙述正确的是( )
A. 夏季高温多雨,冬季温和少雨B. 全年炎热干燥
C. 全年高温,降水均匀D. 一年中有旱季和雨季之分
【答案】21. C 22. D
【解析】
【21题详解】
风向是风来方向。由图可得,图中①的风向的风向是东北风。①东北风向来自陆地,冷干。中南半岛以热带季风气候为主,全年高温,分旱雨两季。旱季盛行东北风,降水少;雨季盛行西南风,降水丰富。故选C。
【22题详解】
由图可得,曼谷各月气温高于20℃,全年高温;降水量季节变化大,5月-10月降水丰富,为雨季;11月-次年4月降水少,为雨季。因此,曼谷的气候特点是全年高温,分旱雨两季,所以D 符合题意,故选D。
【点睛】风向是风来的方向。中南半岛以热带季风气候为主,全年高温,分旱雨两季。
读中南半岛地形图,完成下面小题。
23. 下列关于该地区的叙述,错误的是( )
A. 盛产热带经济作物B. 河流由南向北注入海洋
C. 是海外华人、华侨分布最集中的地区D. 农业区主要分布在沿河平原和河口三角洲
24. 下列没有与我国陆上相邻的国家是( )
A. 缅甸B. 泰国C. 老挝D. 越南
25. 下列不属于东南亚主要出口的农产品是( )
A. 蕉麻B. 椰子C. 羊毛D. 棕油
26. 该地区有丰富的旅游资源,吸引着世界各地的游客,图中②国家与其旅游资源对应正确的是( )
A. 大金塔B. 水上市场C. 下龙湾D. 吴哥窟
【答案】23. B 24. B 25. C 26. B
【解析】
【23题详解】
中南半岛主要位于热带,水热条件好,盛产热带经济作物,A不符合题意;由于中南半岛地势北高南低,故河流大体自北向南注入海洋,B符合题意;是海外华人、华侨分布最集中的地区,C不符合题意;农业区主要分布在沿河平原和河口三角洲,因为这里地势平坦,水源充足,D不符合题意。故选B。
【24题详解】
根据所学可知,东南亚国家中,与我国陆地接壤的有越南、缅甸、老挝,四个选项中,没有与我国陆上相邻的国家是泰国,故选B。
【25题详解】
东南亚主要位于热带,盛产热带经济作物,主要农业类型是种植业,畜牧业不发达,四个选项中,蕉麻、椰子、棕油都属于热带经济作物,羊毛主要与畜牧业有关,据此分析,故选C。
【26题详解】
读图可得,②是泰国。大金塔位于缅甸,水上市场位于泰国曼谷,下龙湾位于越南,吴哥窟位于柬埔寨。结合题意,故选B。
【点睛】东南亚有丰富旅游资源,如缅甸仰光的大金塔、印度尼西亚的婆罗浮屠塔、柬埔寨的吴哥窟、泰国曼谷的水上市场、越南的下龙湾、花园城市-新加坡等。
巧克力山是菲律宾薄荷岛的一处自然景观,由许多高低起伏的小山丘组成,山丘上的草在雨季时为绿色,在旱季会干枯变为褐色,犹如一排排巧克力放在大地上。下图为巧克力山景观图和薄荷岛气温曲线和降水量柱状图。读图,完成下面小题。
27. 巧克力山所处的大洲是( )
A. 欧洲B. 美洲C. 非洲D. 亚洲
28. 以下时段去菲律宾,最可能欣赏到褐色巧克力山的是( )
A. 春耕B. 暑假C. 秋收D. 国庆
【答案】27. D 28. A
【解析】
【27题详解】
读材料可知,巧克力山位于菲律宾,而菲律宾位于亚洲的东南部,故选D。
【28题详解】
读图可知,巧克力山的气候特点为全年高温,降水分旱雨季,当旱季时,山丘上的草会干枯变为褐色,犹如一排排巧克力放在大地上,此时可以欣赏到褐色巧克力山,而这里的旱季是11月至次年4月,春耕是在3、4月份,正是旱季,故A项正确;暑假是在7、8月份,正是雨季,故B项错误;秋收是在9月份,正是雨季,故C项错误;国庆是在10月份,正是雨季,故D项错误。故选A。
【点睛】菲律宾地处亚洲东南部,其北部为热带季风气候,南部为热带雨林气候。
印度尼西亚人口众多,地形崎岖,多火山地震。2018年9月28日,苏拉威西省发生7.4级地震并引发了海啸。图为印度尼西亚附近板块分布图。结合图文资料,完成问题。
29. 火山喷发可能会引发巨大灾害,但印度尼西亚有一个怪现象,有人宁愿搬到火山口附近去居住,其主要原因是( )
A. 气候适宜,适合居住B. 耕地缺乏,火山灰土壤肥沃
C. 火山美观,利于冒险D. 风景优美,便于观看
30. 该地震发生时,正在海边小木屋度假休闲的某游客自我保护措施得当的是( )
A. 迅速躲到大树下B. 紧闭大门,等待救援
C. 驾驶豪华游艇逃生D. 撤一到空旷的高地,蹲下来
【答案】29. B 30. D
【解析】
【29题详解】
印度尼西亚地形崎岖、多山地丘陵,耕地面积小,但是火山喷发后形成的火山灰是肥沃的土壤,所以吸引很多人到火山附近耕作,B正确;火山口附近和印度尼西亚其他地区气候相似,但火山口附近火山喷发出的熔岩流等物质非常危险,不可以就近观看,更不适宜人类居住,ACD错误。故选 B。
【30题详解】
在海边发生地震,容易引发海啸,所以除了防止重物砸伤外,还要预防海啸。迅速躲到大树下或紧闭大门躲在家里,容易被掉落物体砸伤,驾驶豪华游艇逃生容易因海啸发生危险,ABC错误;撤离到空旷的高地,蹲下来,既能预防地震带来的伤害,又能有效地预防海啸的伤害,D正确。故选 D。
【点睛】全球分为六大板块和若干小板块,一般来说板块内部比较稳定;板块与板块交界地带,地壳比较活跃,世界上的火山、地震,也集中分布在板块交界地带。印度尼西亚地处亚欧板块、太平洋板块和印度洋板块的交界处,位于环太平洋火山地震带上,所以多火山和地震。
第Ⅱ卷
二、非选择题:本题共4小题,每小题10分。
31. 亚洲地域辽阔,各地自然和人文地理环境差异很大。读图,完成下列问题。
(1)亚洲位于亚欧大陆的东部,南临①____洋,北临②____洋,东临太平洋。
(2)甲地位于亚洲六大分区中的____地区;乙地位于六大分区中的中亚地区,由于深居内陆,形成了降水稀少的____气候。
(3)受气候影响,丙地____(填气候特征),当地的贝都因人过着游牧生活;丁地地势低洼,____(填气候特征),当地的居民以捕鱼为生。
(4)亚洲的地形以____和____为主,其中最高的高原____位于我国。
(5)亚洲的河流呈____状注入周边的海洋,由此判断亚洲的地势特点为____。
(6)亚洲地处亚欧大陆东部,东临太平洋,海陆热力性质差异大,其东部和南部是世界上季风气候分布面积最广、季风特点最为典型的地区,该气候对农业生产的有利影响是____;不利影响是____。
【答案】(1) ①. 印度 ②. 北冰
(2) ①. 北亚 ②. 温带大陆性
(3) ①. 全年高温少雨 ②. 全年高温,分旱雨两季
(4) ①. 高原 ②. 山地 ③. 青藏高原
(5) ①. 放射 ②. 中部高,四周低
(6) ①. 雨热同期,利于农作物生长 ②. 夏季风不稳定,多旱涝灾害
【解析】
【分析】本题以亚洲为材料,设置6道小题,涉及亚洲的地理位置、地形地势、河流和气候类型分布等相关内容,考查学生对相关知识的掌握程度。
【小问1详解】
读图并根据所学知识可知,亚洲东临太平洋,南临印度洋,北临北冰洋,地处世界最大大陆亚欧大陆的东部,西部与欧洲毗连。
【小问2详解】
亚洲一般可以划分为六大地理区域,包括东亚、东南亚、南亚、西亚、中亚和北亚。读图可知,甲地位于亚洲北部的北亚地区;乙地位于亚洲中部的中亚地区,由于深居内陆,海洋水汽难以到达,形成了降水稀少的温带大陆性气候。
【小问3详解】
读图并根据所学知识可知,地处阿拉伯半岛的丙地为热带沙漠气候,终年炎热干燥;位于南亚的丁地为热带季风气候,全年高温,旱雨季分明。
【小问4详解】
根据所学知识可知,亚洲地形复杂多样,主要以高原、山地为主,其中最高的高原为青藏高原,有“世界屋脊”之称,位于我国西南。
【小问5详解】
亚洲大河多发源于中部的高原山地,顺地势呈辐射状向四周奔流入海,其原因是亚洲地势特点是中部高,四周低。
【小问6详解】
受季风的影响,亚洲东部和南部夏季高温多雨,雨热同期,有利于农作物的生长。由于夏季风不稳定,因此季风区内部降水的季节变化和年际变化都大,因此旱涝灾害频繁发生,影响农业的发展和人民的生命财产安全。
32. 下图为日本简图,读图,完成下列问题。
(1)日本的首都____,位于日本最大的岛屿____岛。写出字母B代表的岛屿的名称____。
(2)运用板块构造学说解释日本多火山地震的原因:__________。居民建筑多用质地较轻的建筑材料,木质框架结构。此外,日本还采取了____措施以减少地震灾害造成的人员伤亡。
(3)由于特殊的地理位置,使日本冬夏两季风向明显不同,____气候显著。
(4)日本的工业集中分布在太平洋沿岸和____沿岸。解释其分布原因__________。
(5)近年来,日本传统工业逐步向海外迁移,试列举迁至的地区__________。解释原因__________。
【答案】(1) ①. 东京 ②. 本州 ③. 九州岛
(2) ①. 地处亚欧板块和太平洋板块交界处,地壳运动活跃。 ②. 灾难预警、紧急撤离计划等
(3)季风 (4) ①. 濑户内海 ②. 日本的工业集中分布在太平洋沿岸和濑户内海沿岸,充分利用了其岛国海岸线曲折,多优良港湾,海运发达的优势条件
(5) ①. 欧洲、北美洲、东亚和东南亚等 ②. 近年来,日本太平洋沿岸地带污染严重,以及地面沉降和用地用水紧张等原因,日本加快扩大海外投资,将一些工业,特别是污染较多的工业移往海外投资建厂。
【解析】
【分析】本大题以日本及日本所处的地震带图为材料,涉及日本的领土组成、多火山地震、工业分布及经济发展等相关内容,考查学生知识掌握程度,要求学生具有较强的读图分析问题的能力。
【小问1详解】
日本是一个地处亚洲东部,太平洋西北部的岛国,其首都东京,位于本州岛的关东平原,本州岛是其面积最大的岛屿;图中字母B代表的岛屿是日本四大岛屿中,纬度最低的九州岛。
【小问2详解】
读图根据所学知识可知,日本位于亚洲东部、太平洋西北部,位于亚欧板块和太平洋板块交界地带,地壳活跃,多火山地震,受此影响,日本的地热资源丰富,多温泉;所以日本形成的习俗是泡温泉。结合所学知识可知,日本多地震灾害,民居的建筑多用质地较轻的建筑材料,此外,日本还采取了灾难预警、紧急撤离计划、后续灾害应对等措施以减少地震灾害造成的人员伤亡。
【小问3详解】
日本位于亚洲东部,东临世界上最大的大洋—太平洋,由于特殊的地理位置,使日本夏季盛行来自海洋的东南风,冬季盛行来自陆地的西北风,冬夏两季风向明显不同,季风气候显著,自南向北分布有亚热带季风气候和温带季风气候。
【小问4详解】
读图结合所学可知,日本工业发达,但是由于日本境内资源贫乏,工业发展所需的原料和燃料主要依赖从国外进口,形成了“进口-加工-出口”为主的经济;日本的工业集中分布在太平洋沿岸和濑户内海沿岸,便于进口原料和出口产品,充分利用了其岛国海岸线曲折,多优良港湾,海运发达的优势条件。
【小问5详解】
近年来,随着太平洋沿岸地带污染严重,以及地面沉降和用地用水紧张和高新技术产业的发展等原因,日本本土的传统加工贸易型工业逐步向海外迁移,特别是污染严重的工业移往海外, 或接近原料产地, 或接近廉价劳动力地区,或接近消费市场,投资建厂的对象主要是美国、西欧、东亚和东南亚等地区。
33. 读东南亚部分地区地形图,曼谷气候图和泰国人口分布图,回答下列问题。
(1)东南亚地处亚洲与____洲、____洋与印度洋之间“十字路口”地理位置十分重要。东南亚主要包括____和马来群岛两大部分。
(2)分析马六甲海峡地理位置的重要性。
(3)根据图中信息分析,图中A半岛上山脉与河流分布的特点是____,泰国人口主要分布在____。
(4)曼谷位于湄南河沿岸,有哪些有利的条件和弊端。(各写一条)
(5)近年来,泰国成为我国居民境外旅游的首选地。你认为泰国吸引中国游客的优势条件主要有哪些?(至少回答三条)
(6)东南亚旅游资源丰富,也是我国出境旅游热衷的地区之一。假如你是一名导游,请你推荐一处当地的旅游景点。____。
(7)中国某电商网站的采购员来到曼谷郊区的一家工厂,确认一批发往中国的货物包裹,请你猜测包裹里装的很可能是( )
A. 石油、煤炭B. 天然橡胶、油棕C. 棉花、小麦D. 先进机械、电子产品
【答案】(1) ①. 大洋 ②. 太平 ③. 中南半岛
(2)马六甲海峡是欧洲、非洲与东南亚、东亚各港口最短航线必经之地;是连接太平洋与印度洋的重要海上通道。
(3) ①. 山河相间,纵列分布 ②. 河流沿岸和河口三角洲
(4)有利:河流沿岸地势平坦,为城市提供建设用地;为城市工业生产和居民生活提供充足的淡水资源;提供便利的交通运输等 ;弊端:丰水季节容易发生洪涝灾害;污染河流;影响水循环更新等。(利与弊各一条)
(5)与中国山水相连,距离近;独特的热带自然景观、风土人情和宗教文化;华人华侨比重大,交流方便等。
(6)大金塔、婆罗浮屠塔、吴哥窟等。 (7)B
【解析】
【分析】本题以东南亚部分地区地形图与曼谷气候图、泰国人口分布图为资料,涉及东南亚的组成、位置、城市、地形、河流、农业、旅游业等有关知识,综合考查了学生识图能力及地理文化素养。
【小问1详解】
东南亚位于亚洲东南部,地处亚洲与大洋洲、太平洋与印度洋之间的“十字路口”,地理位置十分重要。东南亚主要包括中南半岛和马来群岛两大部分,中南半岛因位于中国以南而得名。
【小问2详解】
马六甲海峡位于马来半岛和苏门答腊岛之间,是欧洲、非洲与东南亚、东亚各港口最短航线的必经之地,是连接太平洋与印度洋的重要海上通道,被日本称为 “海上生命线”。
【小问3详解】
读图可知,A半岛是中南半岛,中南半岛上山脉、大河多由北向南延伸,具有山河相间,纵列分布的特点。泰国人口主要分布在河流沿岸和河口三角洲地区,这里气候适宜,水源充足,地形平坦,交通便利。
【小问4详解】
曼谷分布在湄南河沿岸,有利的条件是:河流沿岸地势平坦,土壤肥沃,易于灌溉,交通便利,可以为城市生产和居民的生活提供建设用地和充足的淡水资源;弊端是:由于这里地势低平,排水不畅,在雨季容易发生洪涝灾害;城市生产和生活污水会污染河流。
【小问5详解】
泰国吸引中国游客的优势条件主要有以下几方面:一是泰国与中国山水相连,距离近,交通便利,路途耗时短;二是泰国有独特的热带自然景观、风土人情和宗教文化,和我国广大地区有较大差异;三是泰国华人华侨比重大,语言沟通障碍小,有亲切感和文化认同感。
【小问6详解】
据所学知识可知,东南亚旅游资源丰富,当地的旅游景点有缅甸仰光大金塔,是缅甸的国家象征,与印度尼西亚的婆罗浮屠塔和柬埔寨的吴哥窟一起被称为东方艺术的瑰宝,是驰名世界的佛塔;越南的下龙湾,下龙湾是越南最著名的风景区;泰国曼谷的水上市场;印度尼西亚的巴厘岛等。
【小问7详解】
东南亚绝大部分位于热带地区,气候湿热,是世界上天然橡胶、油棕、椰子和蕉麻等热带经济作物的最大产地。中南半岛各国与中国经济联系密切,该地区大量输往中国的物产是天然橡胶、棕油等,故B正确;东南亚矿产以锡和石油最著名,我国煤炭资源丰富,故A错误;棉花、小麦为温带农产品,不适合东南亚种植,故C错误;东南亚工业不如我国发达,我国的机械、电子产品比东南亚先进,不需要从东南亚进口,故D错误。故选B。
相关试卷
这是一份山东省日照市东港区日照港中学2023-2024学年八年级下学期3月月考地理试卷(原卷版+解析版),文件包含山东省日照市东港区日照港中学2023-2024学年八年级下学期3月月考地理试卷原卷版docx、山东省日照市东港区日照港中学2023-2024学年八年级下学期3月月考地理试卷解析版docx等2份试卷配套教学资源,其中试卷共28页, 欢迎下载使用。
这是一份山东省潍坊市高密市2023-2024学年七年级下学期3月月考地理试卷(原卷版+解析版),文件包含山东省潍坊市高密市2023-2024学年七年级下学期3月月考地理试卷原卷版docx、山东省潍坊市高密市2023-2024学年七年级下学期3月月考地理试卷解析版docx等2份试卷配套教学资源,其中试卷共23页, 欢迎下载使用。
这是一份山东省日照市北京路中学2023-2024学年七年级下学期3月月考地理试卷,共6页。

