山东省潍坊市高密市2023-2024学年七年级下学期3月月考地理试卷(原卷版+解析版)
展开
这是一份山东省潍坊市高密市2023-2024学年七年级下学期3月月考地理试卷(原卷版+解析版),文件包含山东省潍坊市高密市2023-2024学年七年级下学期3月月考地理试卷原卷版docx、山东省潍坊市高密市2023-2024学年七年级下学期3月月考地理试卷解析版docx等2份试卷配套教学资源,其中试卷共23页, 欢迎下载使用。
注意事项:
1.本试题分第Ⅰ卷和第Ⅱ卷两部分。全卷满分100分,考试时间60分钟。
2.答卷前务必将试题密封线内的项目填涂清楚。所有答案都必须涂写在试题相应位置上。
第Ⅰ卷选择题(共40分)
一、选择题(下列各题的四个选项中,只有一个是正确的。每小题2分,共40分)
2024年3月5日第十四届全国人民代表大会在京召开。下图为地球公转示意图。据此完成下面小题。
1. 该日地球大致运行到( )
A. ①处B. ②处C. ③处D. ④处
2. 该日潍坊市的昼夜长短情况及变化趋势是( )
A. 昼长夜短且昼在变短B. 昼长夜短且昼在变长
C. 昼短夜长且昼在变短D. 昼短夜长且昼在变长
近年来,江西婺源大力打造以“赏花经济”为特色的农旅融合新业态,助推乡村振兴。下图示意婺源部分村落及周边地区等高线地形。完成下面小题。
3. 甲、乙、丙、丁四村落中规模较大的是( )
A. 甲B. 乙C. 丙D. 丁
4. 该地区村落的分布特征是( )
A. 沿等高线B. 沿海C. 沿等温线D. 沿河
5. 当地助推乡村振兴的措施是( )
A. 全部种植油菜花B. 打造梯田花海C. 扩大采矿业规模D. 修建豪华宾馆
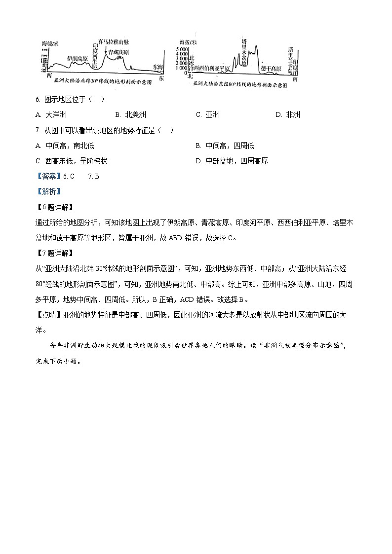
读亚洲大陆地形剖面示意图,完成下面小题。
6. 图示地区位于( )
A. 大洋洲B. 北美洲C. 亚洲D. 非洲
7. 从图中可以看出该地区的地势特征是( )
A. 中间高,南北低B. 中间高,四周低
C. 西高东低,呈阶梯状D. 中部盆地,四周高原
每年非洲野生动物大规模迁徙的现象吸引着世界各地人们的眼睛。读“非洲气候类型分布示意图”,完成下面小题。
8. 非洲野生动物大迁徙所在的气候区主要是( )
A ①B. ②C. ③D. ④
9. B岛西部的气候类型和③地的气候类型相同,应该是( )
A 热带沙漠气候B. 热带草原气候
C. 地中海气候D. 热带雨林气候
10. 位于④气候区的刚果河水量丰富,支流多,因为④气候类型的主要特征是( )
A. 全年高温多雨B. 全年高温,分旱雨季
C. 全年干燥少雨D. 夏季高温多雨,冬季温暖湿润
非洲东南部的马达加斯加通过种植中国培育的杂交水稻.基本摆脱了饥饿。读马达加斯加略图(左图)和甲、乙两地气温曲线和降水量柱状图(右图),完成下面小题。
11. 符合甲、乙两地气候特征的是( )
A. 甲地为温带海洋性气候B. 乙地为热带沙漠气候
C. 甲地冬冷夏热D. 乙地降水季节变化大
12. 从图中信息可知,造成甲、乙两地气候差异的主要因素是( )
A. 纬度位置B. 海陆位置C. 地形D. 人类活动
挪威是位于斯堪的纳维亚半岛上的发达国家。读图,完成下面小题。
13. 滑雪运动在挪威历史悠久,是其传统优势体育项目。挪威开展滑雪运动的有利条件有( )
①多山地,地势起伏大②纬度高,日照时间长③冬季寒冷漫长,积雪时间长④海岸线长,距海近,风力大
A. ①③B. ②④C. ②③D. ①④
14. 传统建筑能够反映当地的自然和人文环境。右图是挪威某地传统木质宗教建筑,该建筑反映了当地( )
①居民信仰伊斯兰教②降水丰富③多风沙天气④森林广布
A. ①②B. ③④C. ②④D. ①③
比较法是学习地理时常用的一种方法。读南、北美洲地形图,完成下面小题。
15. 关于南、北美洲自然地理环境的叙述,正确的是( )
A. 北美洲东临太平洋,西临大西洋B. 南美洲的亚马孙河自北向南流
C. 两大洲西部均分布有高大的山系D. 两大洲的气候均具有暖湿的特点
16. 关于南、北美洲经济发展的差异( )
A. 北美洲都是发展中国家
B. 南美洲都是发达国家
C. 北美洲的国家以出口初级农矿产品为主,南美洲的国家以出口工业制成品为主
D. 美国以南美洲地区,主要通行西班牙语和葡萄牙语
图示南美洲主要河流,以及甲地气候资料。读图完成下面小题。
17. 南美洲北部主要的地势特征是( )
A. 东高西低B. 西高东低C. 南高北低D. 北高南低
18. 依据甲地气候资料图,推断亚马孙河水文特征有( )
①流量巨大②有结冰期③汛期长,水量变化小④流速快,水流湍急
A. ①③B. ①④C. ②③D. ②④
印度尼西亚是我国的海上邻国。下图为印度尼西亚及周边区域和主要岛屿以及当地气候等资料。读下图,完成下面小题。
19. 巴厘岛纬度位置大致在_______附近,属于_______带(五带)( )
A. 在10°附近,地处温带B. 北纬10°附近,地处温带
C. 南纬10°附近,地处热带D. 在赤道附近,地处热带
20. 中国游客去巴厘岛旅游最佳的月份是( )
A. 12月1月B. 7月8月C. 4月5月D. 9月10月
第Ⅱ卷综合题(共60分)
二、综合题(包括四个小题,共60分)
21. 某中学地理兴趣小组以亚洲为例探究“地形、气候和河流之间的关系”,请你与该小组一起完成探究过程。
探究主题:地形、气候和河流之间的关系。探究资料:亚洲地形图(图1)、亚洲气候类型图(图2)。
探究过程:
(1)读图1,亚洲流经国家最多的河流是_________,请分析亚洲的大河分布多呈辐射状注入周边海洋的原因_______。
(2)亚洲气候复杂多样,除__________(气候类型),其他气候类型都有分布。结合图1图2,从纬度位置、海陆位置和地形等因素综合分析亚洲气候复杂多样的原因________。
(3)水系特征深受地形和气候的影响。从地形和气候角度分析欧洲水系的主要特点。
22. 阅读图文材料,完成下列问题。
非洲拥有丰富的自然资源,但却十分贫穷。为改变非洲的落后面貌,中国企业积极参与非洲开发项目。潍坊市某中学开展了“走近非洲,发展非洲”为主题的网上研学活动。
研学一组以“探秘非洲气候”为主题进行研究,发现蒙巴萨气候类型分布“反常”:理想情况下当地的气候类型应与同纬度相同,形成热带雨林气候,但蒙巴萨却不。
(1)蒙巴萨的气候类型是_________,试分析蒙巴萨气候类型分布“反常”的原因______。
研学二组以“认识非洲大河”为主题查阅到资料:非洲的刚果河水量居世界第二位,水能资源居非洲第一位。
(2)刚果河流经地形区主要为__________,根据地形、气候等因素分析刚果河水量大的原因___________。
研学三组以“助力非洲发展”为主题进行研究,发现一则新闻:中国企业承建的肯尼亚蒙巴萨一内罗毕标轨铁路(蒙内铁路)为促进肯尼亚及东非地区国家发展和民生改善发挥了重要作用。
(3)简要分析蒙内铁路的修建对肯尼亚经济发展的意义。
23. 阅读图文材料,回答下列问题。
材料一厄瓜多尔首都基多,坐落在赤道附近平均海拔2850米的高山山谷中,人口达180万。
材料二厄瓜多尔是南美洲地区经济相对落后的国家,工业基础薄弱,农业发展缓慢,经济发展分为可可、香蕉和石油三个不同发展时期,石油业是厄瓜多尔第一大经济支柱。厄瓜多尔历来重视旅游业,主要旅游景点有基多老城、面包山女神石雕像、独立广场等。
(1)南美洲西部太平洋沿岸气候在地区分布上有何特点?_____请分析这一分布特点主要与哪个因素有关。______
(2)厄瓜多尔首都——基多坐落在_________(山脉)山谷中,请作出合理的解释______。
(3)依据图文材料,分析厄瓜多尔是如何因地制宜发展经济。
24. 阅读图文材料,完成下列问题。
“一方水土养育一方人”,缅甸是东南亚的临海国,是一个具有悠久历史文化、鲜明地域特色的国家。下图为缅甸的特色饮食、民居和服饰的图片。
(1)东南亚的城市分布特点是___________,分析形成的原因______。
(2)中南半岛与我国山水相连,河流自北向南注入海洋,这些河流的水量季节变化_________(大/小),如果在右图的A和B两地建水电站,你认为哪地更适宜?_______请分析原因_______。
(3)结合图文材料,请从特色饮食、传统民居和传统服饰中任选一项,分析其与当地自然环境的关系。
相关试卷
这是一份山东省聊城市东昌府区2023-2024学年七年级下学期3月月考地理试题(原卷版+解析版),文件包含山东省聊城市东昌府区2023-2024学年七年级下学期3月月考地理试题原卷版docx、山东省聊城市东昌府区2023-2024学年七年级下学期3月月考地理试题解析版docx等2份试卷配套教学资源,其中试卷共33页, 欢迎下载使用。
这是一份山东省菏泽市鲁西新区2023-2024学年七年级下学期3月月考地理试题(原卷版+解析版),文件包含山东省菏泽市鲁西新区2023-2024学年七年级下学期3月月考地理试题原卷版docx、山东省菏泽市鲁西新区2023-2024学年七年级下学期3月月考地理试题解析版docx等2份试卷配套教学资源,其中试卷共24页, 欢迎下载使用。
这是一份山东省潍坊市高密市2023-2024学年八年级下学期3月月考地理试题(原卷版+解析版),文件包含山东省潍坊市高密市2023-2024学年八年级下学期3月月考地理试题原卷版docx、山东省潍坊市高密市2023-2024学年八年级下学期3月月考地理试题解析版docx等2份试卷配套教学资源,其中试卷共23页, 欢迎下载使用。

