



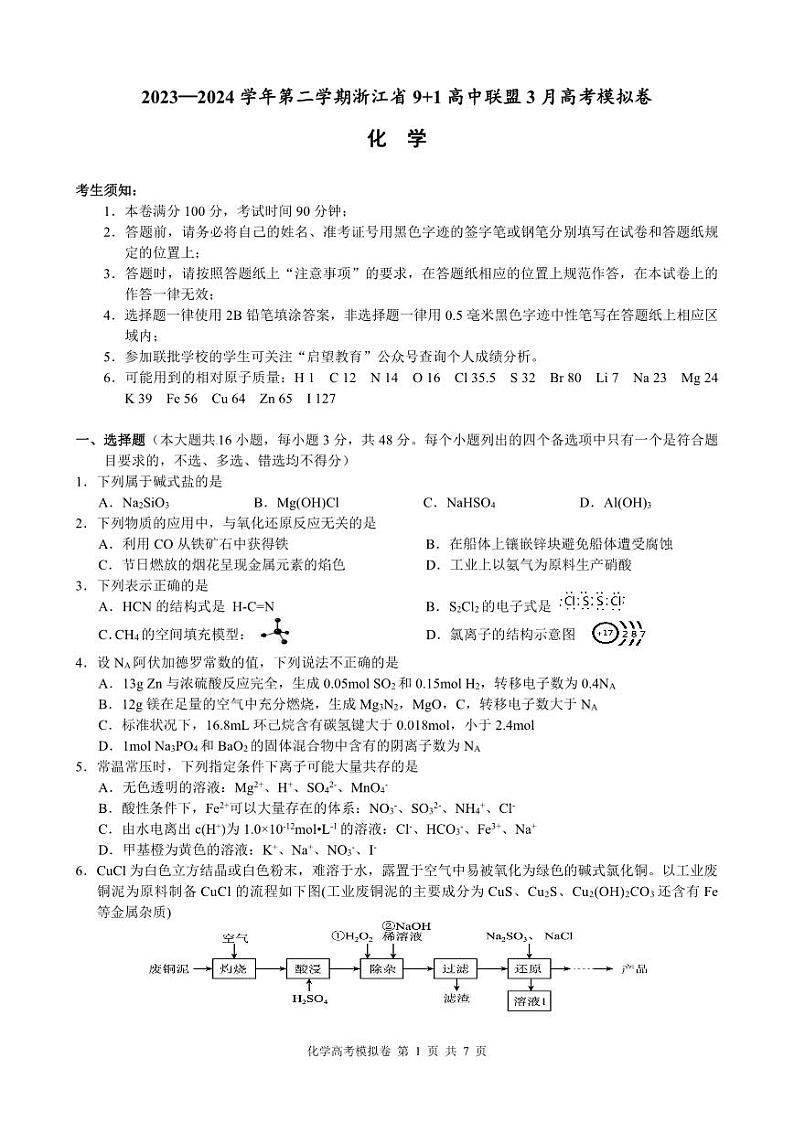
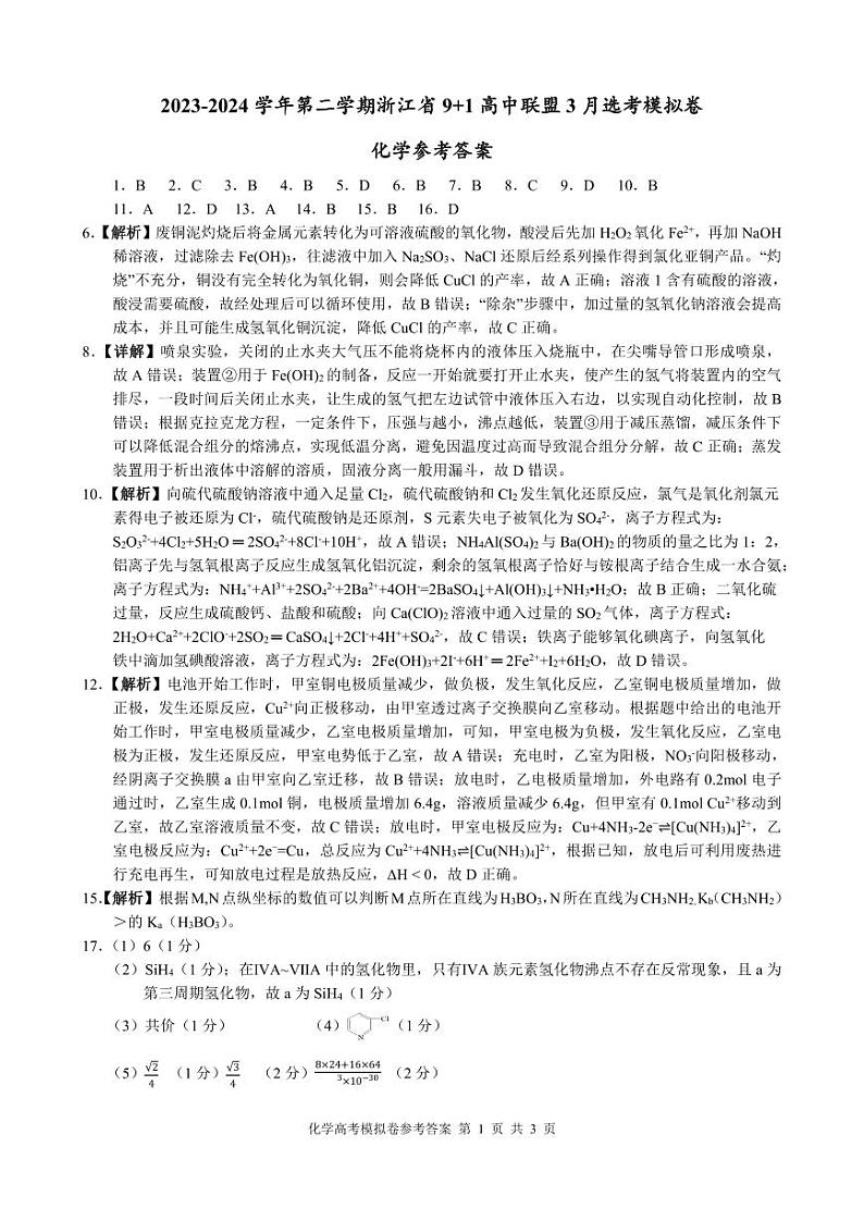
浙江省9+1高中联盟2023-2024学年高三下学期3月联考化学试题含答案
展开浙江省9+1高中联盟2023-2024学年高三下学期3月联考化学试题: 这是一份浙江省9+1高中联盟2023-2024学年高三下学期3月联考化学试题,文件包含3月高考模拟考化学试题卷pdf、3月高考模拟考化学参考答案pdf等2份试卷配套教学资源,其中试卷共10页, 欢迎下载使用。
浙江省9+1高中联盟2023-2024学年高三下学期3月联考化学试题含答: 这是一份浙江省9+1高中联盟2023-2024学年高三下学期3月联考化学试题含答,文件包含3月高考模拟考化学试题卷pdf、3月高考模拟考化学参考答案pdf等2份试卷配套教学资源,其中试卷共10页, 欢迎下载使用。
浙江省9+1高中联盟2023-2024学年高三下学期3月联考化学试题: 这是一份浙江省9+1高中联盟2023-2024学年高三下学期3月联考化学试题,文件包含3月高考模拟考化学试题卷pdf、3月高考模拟考化学参考答案pdf等2份试卷配套教学资源,其中试卷共10页, 欢迎下载使用。