资料中包含下列文件,点击文件名可预览资料内容




还剩4页未读,
继续阅读
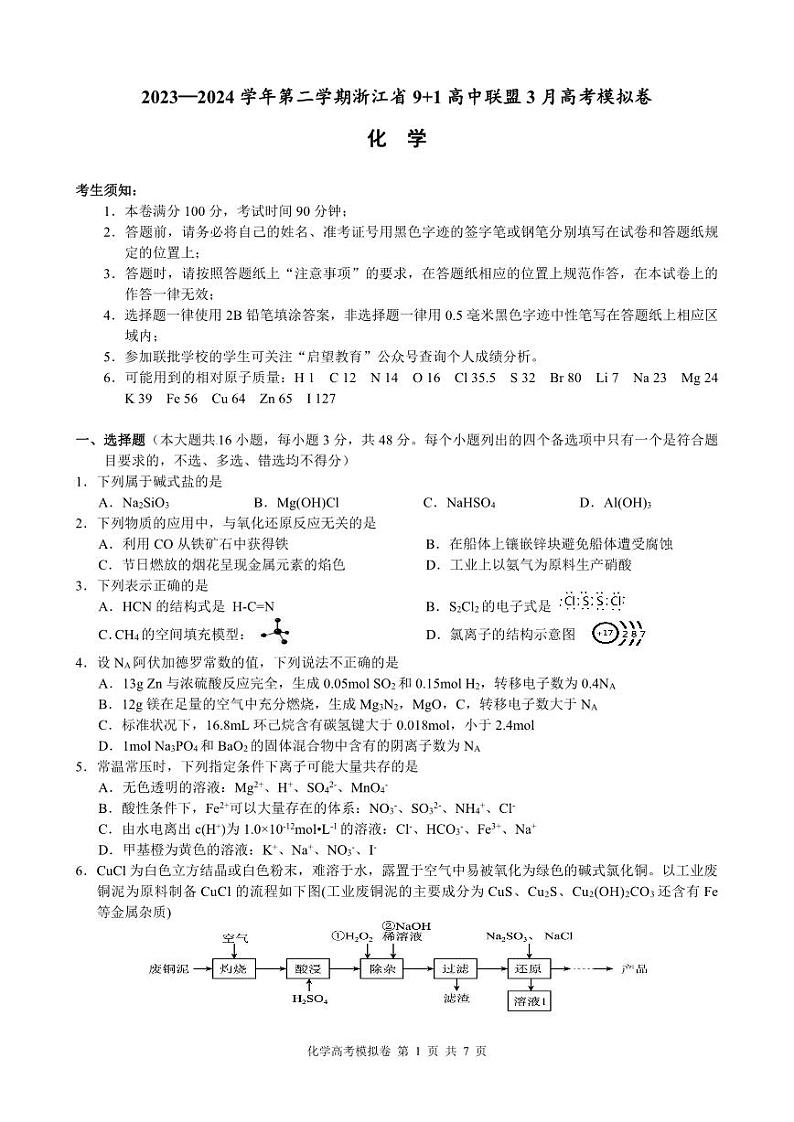
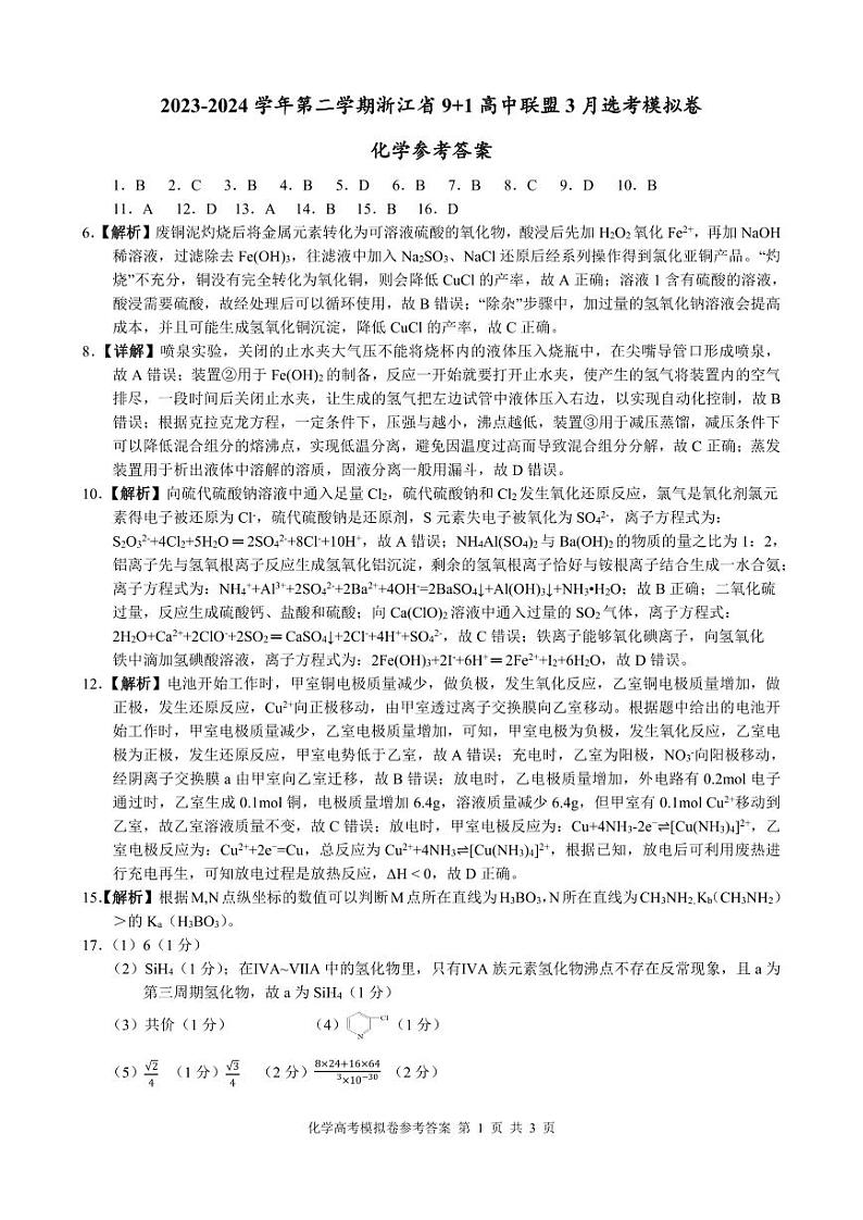
浙江省9+1高中联盟2023-2024学年高三下学期3月联考化学试题
展开
这是一份浙江省9+1高中联盟2023-2024学年高三下学期3月联考化学试题,文件包含3月高考模拟考化学试题卷pdf、3月高考模拟考化学参考答案pdf等2份试卷配套教学资源,其中试卷共10页, 欢迎下载使用。
相关试卷
2024届浙江省9+1高中联盟高三下学期3月联考化学试题+答案:
这是一份2024届浙江省9+1高中联盟高三下学期3月联考化学试题+答案,文件包含3月高考模拟考化学试题卷pdf、3月高考模拟考化学参考答案pdf等2份试卷配套教学资源,其中试卷共10页, 欢迎下载使用。
浙江省9+1高中联盟2023-2024学年高三上学期期中考试化学试题含答案:
这是一份浙江省9+1高中联盟2023-2024学年高三上学期期中考试化学试题含答案,共31页。试卷主要包含了可能用到的相对原子质量,5ml电子, 下列说法不正确的是, 下列反应的离子方程式正确的是等内容,欢迎下载使用。
浙江省9+1高中联盟2022-2023学年高二上学期11月期中联考化学试题:
这是一份浙江省9+1高中联盟2022-2023学年高二上学期11月期中联考化学试题,共12页。试卷主要包含了可能用到的相对原子质量,下列有关化学用语正确的是,下列说法正确的是,下列说法不正确的是等内容,欢迎下载使用。