


还剩3页未读,
继续阅读
所属成套资源:高考历史二轮复习学案
成套系列资料,整套一键下载
- 板块一 中国古代史 第1讲 中华文明的起源与奠基——先秦时期 学案(含答案)-2024高考历史二轮复习 学案 0 次下载
- 板块三 世界史 阶段总结三 微专题五 文化的传承与保护 学案(含答案)-2024高考历史二轮复习 试卷 0 次下载
- 板块三 世界史 第14讲 对抗与发展的时代——二战后的世界 学案(含答案)-2024高考历史二轮复习 学案 0 次下载
- 板块三 世界史 第13讲 战争与和平的时代——两次世界大战时期 学案(含答案)-2024高考历史二轮复习 学案 0 次下载
- 板块三 世界史 第12讲 发明与改变的时代——两次工业革命时期 学案(含答案)-2024高考历史二轮复习 学案 0 次下载
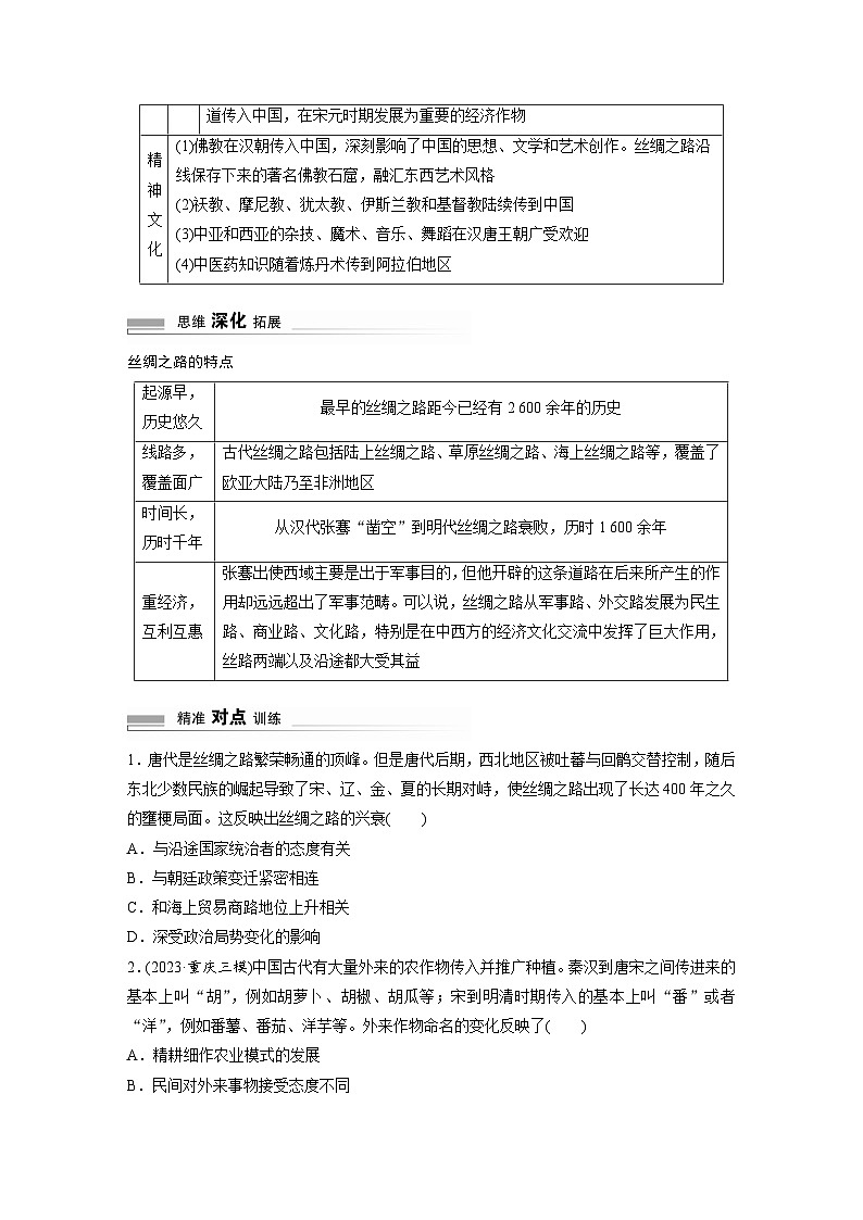
板块三 世界史 阶段总结三 微专题三 商路、贸易与文化交流 学案(含答案)-2024高考历史二轮复习
展开
这是一份板块三 世界史 阶段总结三 微专题三 商路、贸易与文化交流 学案(含答案)-2024高考历史二轮复习,共6页。试卷主要包含了古代的商路,古代商路上的中西文化交流等内容,欢迎下载使用。
相关试卷
板块三 世界史 阶段总结三 微专题五 文化的传承与保护 学案(含答案)-2024高考历史二轮复习:
这是一份板块三 世界史 阶段总结三 微专题五 文化的传承与保护 学案(含答案)-2024高考历史二轮复习,共8页。试卷主要包含了学校教育的发展,印刷书的诞生,图书馆的成长等内容,欢迎下载使用。
板块三 世界史 阶段总结三 微专题一 近代西方的法律与教化 学案(含答案)-2024高考历史二轮复习:
这是一份板块三 世界史 阶段总结三 微专题一 近代西方的法律与教化 学案(含答案)-2024高考历史二轮复习,共5页。试卷主要包含了渊源,发展,近代西方法律制度的基本特征,对近代西方法律制度的评价等内容,欢迎下载使用。
板块三 世界史 阶段总结三 微专题五 文化的传承与保护 学案(含答案)-2024高考历史二轮复习:
这是一份板块三 世界史 阶段总结三 微专题五 文化的传承与保护 学案(含答案)-2024高考历史二轮复习,共8页。试卷主要包含了学校教育的发展,印刷书的诞生,图书馆的成长等内容,欢迎下载使用。