


还剩10页未读,
继续阅读
所属成套资源:高考历史二轮复习学案
成套系列资料,整套一键下载
- 板块一 中国古代史 第3讲 中华文明的曲折与鼎盛——魏晋隋唐时期 学案(含答案)-2024高考历史二轮复习 学案 0 次下载
- 板块一 中国古代史 第2讲 中华文明的形成与发展——秦汉时期 学案(含答案)-2024高考历史二轮复习 学案 0 次下载
- 板块三 世界史 阶段总结三 微专题五 文化的传承与保护 学案(含答案)-2024高考历史二轮复习 试卷 0 次下载
- 板块三 世界史 阶段总结三 微专题三 商路、贸易与文化交流 学案(含答案)-2024高考历史二轮复习 试卷 0 次下载
- 板块三 世界史 第14讲 对抗与发展的时代——二战后的世界 学案(含答案)-2024高考历史二轮复习 学案 0 次下载
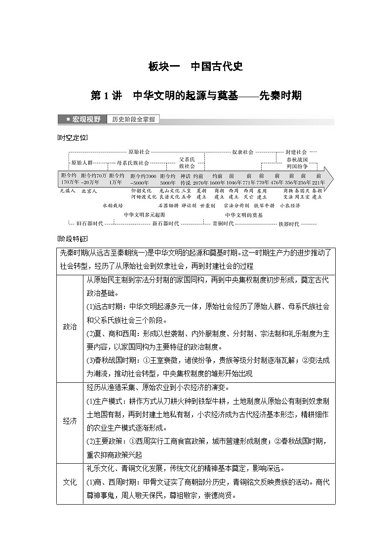
板块一 中国古代史 第1讲 中华文明的起源与奠基——先秦时期 学案(含答案)-2024高考历史二轮复习
展开
这是一份板块一 中国古代史 第1讲 中华文明的起源与奠基——先秦时期 学案(含答案)-2024高考历史二轮复习,共13页。
相关学案
板块一 中国古代史 第5讲 中华文明的辉煌与危机——明清时期 学案(含答案)-2024高考历史二轮复习:
这是一份板块一 中国古代史 第5讲 中华文明的辉煌与危机——明清时期 学案(含答案)-2024高考历史二轮复习,共13页。
板块一 中国古代史 第4讲 中华文明的成熟与繁荣——宋元时期 学案(含答案)-2024高考历史二轮复习:
这是一份板块一 中国古代史 第4讲 中华文明的成熟与繁荣——宋元时期 学案(含答案)-2024高考历史二轮复习,共13页。学案主要包含了二,概括宋代培养儿童的途径等内容,欢迎下载使用。
板块一 中国古代史 第5讲 中华文明的辉煌与危机——明清时期 学案(含答案)-2024高考历史二轮复习:
这是一份板块一 中国古代史 第5讲 中华文明的辉煌与危机——明清时期 学案(含答案)-2024高考历史二轮复习,共13页。