初中信息技术人教2021版(内蒙)七年级上册第2节 编辑美化电子表格一等奖习题ppt课件
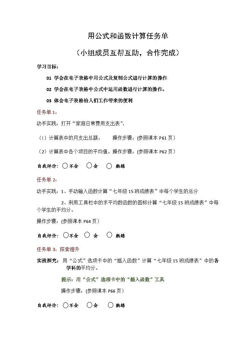
展开01 学会在电子表格中用公式及复制公式进行计算的操作。
02 学会在电子表格中公式中运用函数进行计算的操作。
03 体会电子表格给人们工作带来的便利。
部门:XXX 汇报人:xxx
1.存储输入的数据。2.对数据进行处理、计算。
例1:(34+56)×0.2+35÷7+253
= (34+56)*0.2+35/7+25^3
例2:[5×(46-13)-20]÷8+A2+B2
= (5*(46-13)-20)/8+A2+B3
1.表格内可以输入:常量r公式。2.输入公式:➬输入前必须加等号“=”。➬公式中单元格地址可以作为一个量参与运算。➬注意小括号的成对出现。➬不区分大小写,但是输入状态要设置为英文状态。
复制公式法: 复制单元格内容时,如果是公式,则会自动改变公式中相应的单元格地址。
动手实践: 1、计算家庭日常费用支出表中的月支出总额。 2、计算家庭日常费用支出表中各个项目的平均值。
函数:预先定义好的计算式,需要时可以直接调用。
1、一行表示(b3 : h3)
3、连续单元格区域表示(b2:c6)
2、一列表示(b3:b11)
1、手动输入2、利用工具栏3、 用“公式”选项卡中的“插入函数”工具
① =函数名(单元格区域 --- 起始单元格地址 : 终点单元格地址)② 表示一个连续的单元格区域:左上角单元格地址:右下角单元格地址
单击工具栏中的对应的函数图标。
1、学会在电子表格中用公式及复制公式进行计算。
2、学会在电子表格中使用SUM、AVERAGE、MAX等函数进行数据处理。
1、用公式计算要遵循的规则
先乘除后加减、内层括号中的计算式优先计算
公式要用小括号代替数学式中的大括号、中括号。
2、复制公式:鼠标右击 选择性粘贴 公式和数字格式
人教2021版(内蒙)第4节 计算机的硬件系统精品习题ppt课件: 这是一份人教2021版(内蒙)<a href="/xx/tb_c4027048_t3/?tag_id=26" target="_blank">第4节 计算机的硬件系统精品习题ppt课件</a>,文件包含人教2021版内蒙14《计算机的硬件检查》课件pptx、人教2021版内蒙14《计算机的硬件检查》教案docx、七年级上册计算机硬件软件系统docx、3D打印机mp4等4份课件配套教学资源,其中PPT共16页, 欢迎下载使用。
初中信息技术人教2021版(内蒙)七年级上册第5节 计算机的软件系统优秀习题ppt课件: 这是一份初中信息技术人教2021版(内蒙)七年级上册<a href="/xx/tb_c4027049_t3/?tag_id=26" target="_blank">第5节 计算机的软件系统优秀习题ppt课件</a>,文件包含人教2021版内蒙15《计算机的软件系统》课件pptx、人教2021版内蒙15《计算机的软件系统》教案docx、七年级上册计算机硬件软件系统docx、怎么卸载软件-百度经验1mp4等4份课件配套教学资源,其中PPT共14页, 欢迎下载使用。
初中信息技术人教2021版(内蒙)八年级上册第1章 图形图像初步知识第1节 认识数字图形图像三、图像的颜色深度获奖课件ppt: 这是一份初中信息技术人教2021版(内蒙)八年级上册第1章 图形图像初步知识第1节 认识数字图形图像三、图像的颜色深度获奖课件ppt,共3页。PPT课件主要包含了修图工具,偏色调整色彩平衡,颜色的调整,夏天变秋天,对比图,色彩平衡,选取颜色,颜色调整工具等内容,欢迎下载使用。

