高中生物人教版 (2019)必修1《分子与细胞》第3节 细胞呼吸的原理和应用课时训练
展开1.判断下列叙述的正误
(1)无氧呼吸的全过程,可以概括地分为两个阶段,这两个阶段需要不同酶的催化,但都是在细胞质基质中进行的。( )
(2)无氧呼吸和有氧呼吸的第一阶段完全相同。( )
(3)无氧呼吸的两个阶段都能产生ATP。( )
(4)稻田定期排水有利于根系进行有氧呼吸,防止幼根黑腐。( )
(5)提倡慢跑等有氧运动,是因为有氧呼吸可以产生大量的ATP,使肌肉有力量。( )
答案:(1)√ (2)√ (3)× (4)√ (5)×
2.在人体细胞利用葡萄糖进行细胞呼吸过程中,关于[H]的来源和用途的叙述,最准确的是( )
解析:选B 人体细胞利用葡萄糖进行有氧呼吸的过程中,[H]来源于葡萄糖和水,其在第三阶段与氧结合生成水,A错误,B正确;人体细胞利用葡萄糖进行无氧呼吸的过程中,[H]来源于葡萄糖,用于生成乳酸,C、D错误。
3.(2021·全国甲卷)某同学将酵母菌接种在马铃薯培养液中进行实验,不可能得到的结果是( )
A.该菌在有氧条件下能够繁殖
B.该菌在无氧呼吸的过程中无丙酮酸产生
C.该菌在无氧条件下能够产生乙醇
D.该菌在有氧和无氧条件下都能产生CO2
解析:选B 酵母菌的代谢类型是异氧兼性厌氧型,与无氧条件相比,在有氧条件下,产生的能量多,酵母菌的增殖速度快,A不符合题意;酵母菌的无氧呼吸在细胞质基质中进行,第一阶段产生丙酮酸、[H],并释放少量能量,第二阶段丙酮酸分解成乙醇和二氧化碳,B符合题意,C不符合题意;酵母菌有氧呼吸和无氧呼吸都可以在第二阶段生成CO2,D不符合题意。
4.下列各项应用中,主要利用细胞呼吸原理的是( )
①中耕松土 ②果蔬保鲜 ③储存种子 ④汛期农田及时排水 ⑤合理密植 ⑥糖渍盐渍食品 ⑦用透气的消毒纱布包扎伤口 ⑧移栽幼苗时尽量选择在早晨或傍晚时进行
A.②③④⑤⑥ B.①②③④⑦
C.②③④⑦⑧D.①②③④⑤⑥⑦⑧
解析:选B 影响呼吸作用的因素有氧气、水和温度等。①④⑦涉及的是呼吸作用的氧气因素,②涉及的是温度因素,③涉及的是水分因素。
5.买罐头食品时,发现罐头盖上印有“如发现盖子鼓起,请勿选购”的字样。引起盖子鼓起最可能的原因是( )
A.好氧型细菌呼吸,产生CO2和H2O
B.微生物呼吸,产生CO2和C2H5OH
C.乳酸菌呼吸,产生CO2和C3H6O3
D.酵母菌呼吸,产生CO2和H2O
解析:选B 罐头食品的容器内是密闭的无氧环境,残留的微生物只能进行无氧呼吸,盖子鼓起是由某种微生物进行无氧呼吸产生CO2所致。好氧型细菌进行有氧呼吸;乳酸菌进行无氧呼吸产生乳酸,不生成CO2;酵母菌进行无氧呼吸产生CO2和C2H5OH。
6.测得某一植物的果实在一段时间内释放CO2的量比吸收的O2的量大,且蛋白质、脂肪含量不变,糖类含量减少。下列选项中有关解释最合理的是( )
A.有氧呼吸占优势
B.有氧呼吸与无氧呼吸消耗的葡萄糖量相等
C.无氧呼吸占优势
D.既进行无氧呼吸又进行有氧呼吸
解析:选D 有氧呼吸吸收的O2和释放CO2的量相等,无氧呼吸不消耗O2但是有CO2的释放,所以此时既进行无氧呼吸又进行有氧呼吸。
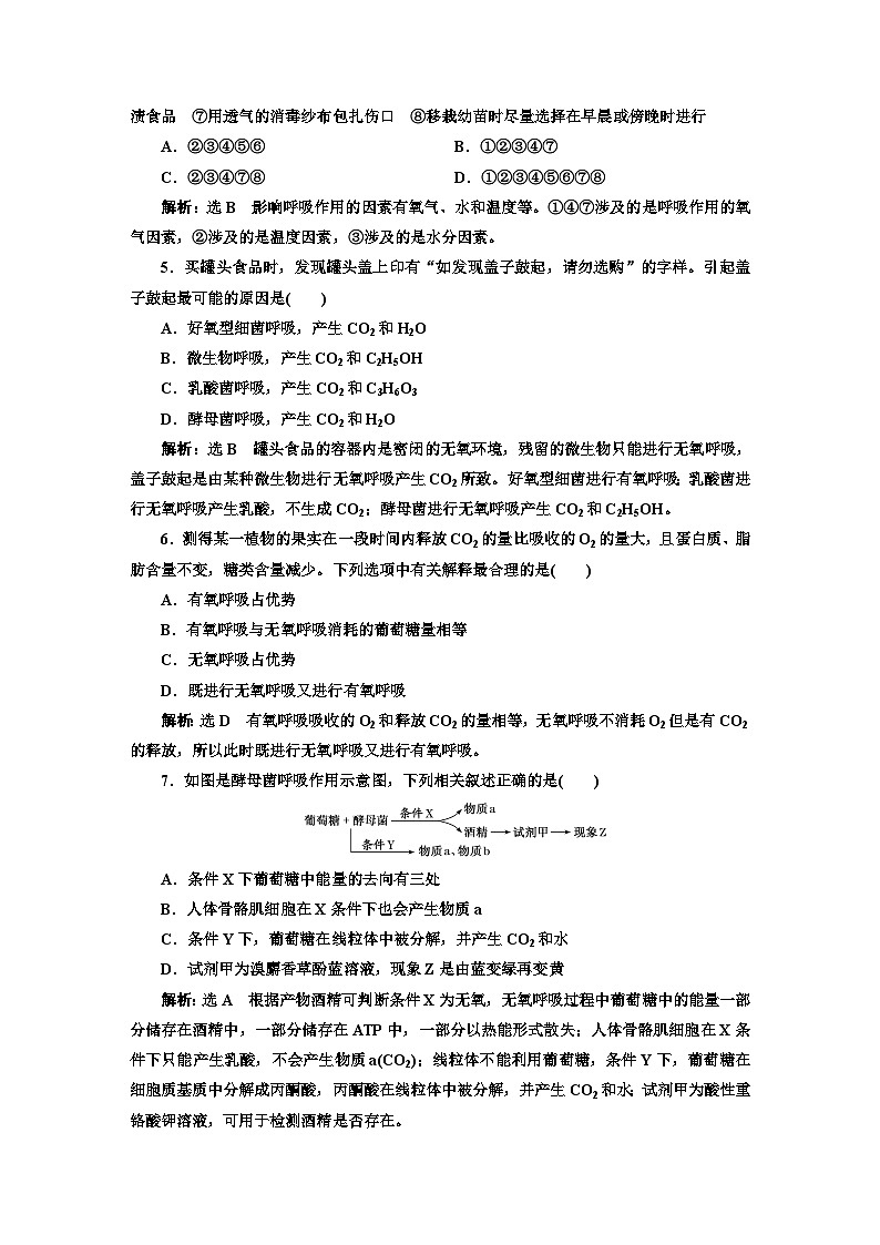
7.如图是酵母菌呼吸作用示意图,下列相关叙述正确的是( )
A.条件X下葡萄糖中能量的去向有三处
B.人体骨骼肌细胞在X条件下也会产生物质a
C.条件Y下,葡萄糖在线粒体中被分解,并产生CO2和水
D.试剂甲为溴麝香草酚蓝溶液,现象Z是由蓝变绿再变黄
解析:选A 根据产物酒精可判断条件X为无氧,无氧呼吸过程中葡萄糖中的能量一部分储存在酒精中,一部分储存在ATP中,一部分以热能形式散失;人体骨骼肌细胞在X条件下只能产生乳酸,不会产生物质a(CO2);线粒体不能利用葡萄糖,条件Y下,葡萄糖在细胞质基质中分解成丙酮酸,丙酮酸在线粒体中被分解,并产生CO2和水;试剂甲为酸性重铬酸钾溶液,可用于检测酒精是否存在。
8.如图曲线①、曲线②描述的是环境因素与呼吸作用的关系,下列叙述错误的是( )
A.曲线①代表无氧呼吸,氧浓度为10%时无氧呼吸停止
B.曲线②代表有氧呼吸,且在一定范围内随氧浓度增大,呼吸作用强度不断增强
C.图中曲线②最终趋于平衡,可能是受到温度或呼吸酶数量的限制
D.图中两曲线的交点说明,此时有氧呼吸与无氧呼吸消耗的葡萄糖量相同
解析:选D 随着氧浓度增大CO2的释放量降低,所以曲线①代表无氧呼吸,氧浓度为10%时CO2释放量为0,说明此时无氧呼吸停止;曲线②代表有氧呼吸,且在一定范围内随着氧浓度增大呼吸作用强度不断增强,但是当氧浓度达到一定值时,CO2释放量不再增加;图中曲线②最终趋于平衡,细胞呼吸强度不再增大,可能是受到温度或呼吸酶数量的限制;图中两曲线的交点说明有氧呼吸与无氧呼吸释放的CO2量相等,此时有氧呼吸与无氧呼吸消耗的葡萄糖量之比为1∶3。
9.过氧化物酶体是真核细胞中的一种细胞器,其内可发生RH2+O2eq \(――→,\s\up7(酶),\s\d5( ))R+H2O2反应,对细胞内的氧水平有很大的影响。下图为线粒体和过氧化物酶体中相关生化反应速率在不同O2浓度下的变化曲线。据图分析,下列叙述错误的是( )
A.线粒体和过氧化物酶体消耗O2的酶均分布在相应的细胞器基质中
B.低O2浓度条件下,线粒体的酶比过氧化物酶体中的酶催化效率高
C.过氧化物酶体利用O2的能力随O2浓度的增加而增强
D.过氧化物酶体可保护细胞免受高浓度氧的毒害
解析:选A 线粒体消耗O2的酶分布在线粒体内膜上,A错误;据曲线图可知,低O2浓度条件下,线粒体的酶比过氧化物酶体中的酶催化效率高,B正确;据曲线图可知,过氧化物酶体利用O2的能力随O2浓度的增加而增强,C正确;过氧化物酶体可保护细胞免受高浓度氧的毒害,D正确。
10.下列是外界因素影响呼吸速率的图示,由图可知下列说法错误的是( )
A.超过最适温度,呼吸酶活性降低,细胞呼吸受抑制
B.O2浓度为10%时适宜贮藏水果、蔬菜
C.适当提高CO2浓度利于贮藏水果、蔬菜
D.种子含水量是制约种子细胞呼吸强弱的重要因素
解析:选B 温度影响酶的活性,超过最适温度时,呼吸酶活性降低,细胞呼吸受抑制,A正确;分析图乙可知,O2浓度为10%时,有氧呼吸较强,此时有机物消耗较多,不适宜贮藏水果、蔬菜,B错误;分析图丙可知,随CO2浓度升高,呼吸速率下降,故适当提高CO2浓度有利于贮藏水果、蔬菜,C正确;分析图丁可知,含水量影响种子细胞呼吸速率,随着含水量的增加,呼吸速率先上升后下降,故种子含水量是制约种子细胞呼吸强弱的重要因素,D正确。
11.将200 mL含酵母菌的培养液放入500 mL的密闭容器内,该容器内酵母菌不同呼吸方式的CO2释放速率随时间变化情况如图所示。请回答下列问题:
(1)图中a曲线表示的呼吸方式为______________,判断依据是______________________
________________________________________________________________________。
(2)密闭容器内开始产生酒精的时间是________(填“6 h前”“6 h时”或“6 h后”)。
(3)8 h时细胞内ATP的合成场所是____________,此时合成ATP所需能量________(填“能”或“不能”)来自丙酮酸的分解。
(4)密闭容器内CO2的总释放量在6 h时________(填“小于”“等于”或“大于”)8 h时。
解析:(1)刚开始时容器内有O2,酵母菌进行有氧呼吸,随着O2逐渐被消耗,有氧呼吸逐渐减弱,开始出现无氧呼吸,因此曲线a表示有氧呼吸,曲线b表示无氧呼吸。(2)分析题图可知,密闭容器内酵母菌在6 h前开始进行无氧呼吸,即6 h前就开始产生酒精。(3)8 h时酵母菌只进行无氧呼吸,细胞内合成ATP的场所是细胞质基质,此时产生的ATP来自无氧呼吸第一阶段,即葡萄糖分解为丙酮酸和[H]的过程,而无氧呼吸第二阶段不产生ATP。(4)分析题图可知,酵母菌一直在进行细胞呼吸,则一直在释放CO2,故随时间的变化,CO2的总释放量一直在增加,所以密闭容器内CO2的总释放量在6 h时小于8 h时。
答案:(1)有氧呼吸 开始时酵母菌可利用密闭容器内的O2进行有氧呼吸,随着时间的延长,O2含量逐渐减少,有氧呼吸减弱直至为零 (2)6 h前 (3)细胞质基质 不能 (4)小于
12.甲图为不完整的呼吸作用示意图,乙图为线粒体结构模式图。请据图回答:
(1)甲图中X代表的物质是___________,E代表的物质可能是______________。
(2)甲图中有氧呼吸的途径是__________,其中产生能量最多的是________阶段。(均填字母)
(3)甲图中C、D阶段发生的场所依次对应于乙图中的_________(填序号)。过程C中CO2的氧元素来自__________________(填物质名称),为检测生成的CO2,除了用澄清石灰水外,还可用________________________________________________________________________
溶液,现象为_________________。
(4)A阶段与E物质产生阶段的反应属于______,写出此过程的总反应式:________________________________________________________________________。
如果有氧呼吸和无氧呼吸产生等量的CO2,则所消耗的葡萄糖之比为____________。
解析:(1)根据题意分析可知,甲图中X代表的物质是丙酮酸,E代表的物质可能是酒精和CO2。(2)根据题意分析可知,A、C、D表示有氧呼吸,其中产生能量最多的是有氧呼吸第三阶段,即D。(3)甲图中C、D阶段分别表示有氧呼吸的第二和第三阶段,发生的场所依次是线粒体基质(图乙中的②)和线粒体内膜(图乙中的①)。过程C中CO2的氧元素来自丙酮酸和H2O,检测CO2,除了用澄清石灰水外,还可用溴麝香草酚蓝溶液,观察溶液是否由蓝变绿再变黄。(4)E代表的物质可能是酒精和CO2,A阶段与E物质产生阶段的反应属于无氧呼吸,发生的总反应式:C6H12O6eq \(――→,\s\up7(酶))2C2H5OH+2CO2+少量能量。如果有氧呼吸和无氧呼吸产生等量的CO2,则所消耗的葡萄糖之比为1∶3。
答案:(1)丙酮酸 酒精和CO2 (2)A、C、D D
(3)②、① 丙酮酸和H2O 溴麝香草酚蓝 由蓝变绿再变黄 (4)无氧呼吸 C6H12O6eq \(――→,\s\up7(酶))2C2H5OH+2CO2+少量能量 1∶3
[迁移·应用·发展]
13.如图表示某植物的非绿色器官在O2浓度为a、b、c、d时,CO2释放量和O2吸收量的变化。下列相关叙述正确的是( )
A.O2浓度为a时,最适于贮藏该植物器官
B.O2浓度为b时,无氧呼吸消耗葡萄糖的量是有氧呼吸的5倍
C.O2浓度为c时,无氧呼吸最弱
D.O2浓度为d时,有氧呼吸强度与无氧呼吸强度相等
解析:选B O2浓度为a时,植物只进行无氧呼吸,会产生大量酒精,因此在a浓度下不适于储藏该植物器官,A错误;O2浓度为b时,无氧呼吸消耗葡萄糖的量为(8-3)÷2=2.5,而有氧呼吸消耗葡萄糖的量为3÷6=0.5,因此该浓度下,无氧呼吸消耗葡萄糖的量是有氧呼吸的5倍,B正确;O2浓度为d时,植物只进行有氧呼吸,不进行无氧呼吸,即无氧呼吸最弱,C、D错误。
14.为探究酵母菌呼吸方式的类型,设计了如图所示的装置。下列有关叙述错误的是( )
A.假设装置一中的红色液滴左移,装置二中的红色液滴不动,则说明酵母菌只进行有氧呼吸
B.假设装置一中的红色液滴不移动,装置二中的红色液滴右移,则说明酵母菌只进行无氧呼吸
C.假设装置一中的红色液滴左移,装置二中的红色液滴右移,则说明酵母菌既进行有氧呼吸又进行无氧呼吸
D.假设装置一、二中的红色液滴均不动,则说明酵母菌只进行有氧呼吸或只进行无氧呼吸
解析:选D 两套装置的不同之处在于里面放的液体。装置一中放的是NaOH溶液,能吸收CO2,如果红色液滴左移,则说明酵母菌进行有氧呼吸,装置二中是清水,若红色液滴不动,则说明酵母菌只进行有氧呼吸,A正确。装置一中红色液滴不动,说明不消耗氧气进行无氧呼吸,装置二中红色液滴右移,说明只进行无氧呼吸,B正确。装置一中红色液滴左移,说明进行有氧呼吸,装置二中红色液滴右移,说明进行无氧呼吸,C正确。装置一和装置二中的红色液滴均不动,说明酵母菌可能已经死亡,D错误。
15.为研究温度的变化对贮藏器官呼吸作用的影响,研究人员以马铃薯块茎为材料,进行了如下实验:
实验一将两组相同的马铃薯块茎,分别置于低温(4 ℃)和室温(22 ℃)条件下贮藏10 d,发现低温组块茎中淀粉酶含量显著高于室温组。
实验二将马铃薯块茎从20 ℃移到0 ℃后,再回到20 ℃环境中,测定CO2的释放速率的变化,结果如图所示。
回答下列问题:
(1)当马铃薯块茎从20 ℃移到0 ℃环境中,CO2的释放速率下降,其原因是________________________________________________________________________
________________________________________________________________________。
(2)当马铃薯块茎重新移回到20 ℃环境中,与之前20 ℃环境相比,CO2的释放速率明显升高。综合上述实验,合理的解释是________________________________________________
________________________________________________________________________
________________________________________________________________________。
(3)某小组想重复实验一,但他们在比较两组块茎中淀粉酶含量多少时遇到了困难。若提供淀粉、碘液等试剂,请帮助他们设计出比较两组块茎中淀粉酶含量多少的实验思路。(只需写出思路即可,不需预测结果)
解析:(1)当马铃薯块茎从20 ℃移到0 ℃环境中,温度降低导致酶的活性下降,呼吸作用减弱,产生的CO2减少,从而导致CO2的释放速率下降。(2)当马铃薯块茎重新移回到20 ℃环境中,与之前20 ℃环境相比,CO2的释放速率明显升高,可能的原因是在0 ℃环境中淀粉酶含量增加,催化淀粉水解生成的还原糖增加,为之后20 ℃条件下呼吸作用提供更多的底物,呼吸作用较之前20 ℃时强。(3)根据题干信息可知,实验的目的是比较两组块茎中淀粉酶含量的多少,若提供淀粉、碘液等试剂,可取等质量4 ℃和22 ℃处理后的马铃薯块茎,研磨过滤制备酶的提取液,催化等量的淀粉水解,用碘液检测,比较相同时间后溶液颜色的深浅即可。
答案:(1)温度降低导致酶的活性下降,呼吸作用减弱,产生的CO2减少 (2)在0 ℃环境中淀粉酶含量增加,催化淀粉水解生成的还原糖增加,为之后20 ℃条件下呼吸作用提供更多的底物,呼吸作用较之前20 ℃时强 (3)取等质量4 ℃和22 ℃处理后的马铃薯块茎,研磨过滤制备酶的提取液,催化等量的淀粉水解,用碘液检测,比较水解相同时间后溶液颜色深浅。选项
呼吸类型
[H]的来源
[H]的用途
A
有氧呼吸
只来源于葡萄糖
用于生成水
B
有氧呼吸
来源于葡萄糖和水
用于生成水
C
无氧呼吸
来源于葡萄糖和水
用于生成乳酸
D
无氧呼吸
只来源于葡萄糖
用于生成酒精
高中生物人教版 (2019)必修1《分子与细胞》第5章 细胞的能量供应和利用第3节 细胞呼吸的原理和应用课后作业题: 这是一份高中生物人教版 (2019)必修1《分子与细胞》第5章 细胞的能量供应和利用第3节 细胞呼吸的原理和应用课后作业题,共9页。试卷主要包含了有氧呼吸与无氧呼吸的相同点是等内容,欢迎下载使用。
人教版 (2019)必修1《分子与细胞》第5章 细胞的能量供应和利用第3节 细胞呼吸的原理和应用课后练习题: 这是一份人教版 (2019)必修1《分子与细胞》第5章 细胞的能量供应和利用第3节 细胞呼吸的原理和应用课后练习题,共9页。试卷主要包含了选择题,非选择题等内容,欢迎下载使用。
高中生物人教版 (2019)必修1《分子与细胞》第3节 细胞呼吸的原理和应用综合训练题: 这是一份高中生物人教版 (2019)必修1《分子与细胞》第3节 细胞呼吸的原理和应用综合训练题,共10页。

