





【中考二轮】2024年中考语文【热点·重点·难点】(浙江专用)重难点01 名句名篇默写(理解性默写的三种命题方式与满分策略)-专练.zip
展开
这是一份【中考二轮】2024年中考语文【热点·重点·难点】(浙江专用)重难点01 名句名篇默写(理解性默写的三种命题方式与满分策略)-专练.zip,文件包含重难点01名句名篇默写理解性默写的三种命题方式与满分策略学生版docx、重难点01名句名篇默写理解性默写的三种命题方式与满分策略解析版docx等2份试卷配套教学资源,其中试卷共46页, 欢迎下载使用。
近三年浙江中考的名句名篇默写题,从内容看,材料基本上来自于课内,古诗词和文言文的名句都有涉及;从赋分看,多数地市的分数在6-8分,一般不超过10分;从题型看,以填空题为主,以理解性默写为主,一些地区把名句名篇默写与现代文阅读或文言文阅读、古诗鉴赏、名著导读相结合,同时考查学生的识记能力和理解、分析能力。
近三年浙江中考名篇名句题考情一览表
名句名篇默写,以理解性默写为主。理解性默写的重难点在于诗句的选择,可以根据三种不同的命题方式选择相应的答题策略
命题方式一:联想与记忆
【设题形式】
上下句提示:例如,给出“问君何能尔”,默写出“心远地自偏”。
情境联想:根据具体情境,如展厅、宣传展示板、主题词等情境给出关键词,要求联想相关诗句,考查记忆与联想能力。
【答题要点】
熟记名篇名句,特别是教材中的经典诗句,形成条件反射。
建立与其相关的诗句联想网络,便于迅速定位。
命题方式二:理解与分类
【设题形式】
主题分类:如以“爱国”为主题,默写“人生自古谁无死,留取丹心照汗青”“夜阑卧听风吹雨,铁马冰河入梦来”。
意象分类:例如,含“明月”的诗句有“明月几时有,把酒问青天”,“我寄愁心与明月,随君直到夜郎西”“明月松间照,清泉石上流”。
情感对比:对比不同情感表达的诗句,理解情感差异。对比“喜”与“悲”两种情感的诗句,如“却看妻子愁何在”与“感时花溅泪”。
【答题要点】
背诵原文的基础上,对课内古诗文的主题要烂熟于心。
仔细阅读题目,确保准确理解题目意图,明确分类标准。
对于关键词、意象或情感词汇要保持敏感度,同时在答题的时候注意其在不同诗句中的差异和变化,从而做出正确的选择。
命题方式三:鉴赏与综合
【设题形式】
作者风格辨识:根据作者风格选择诗句。例如:
陶渊明:平淡自然,“悠然见南山”。
李白:豪放飘逸,“天生我材必有用”。
杜甫:沉郁顿挫,“会当凌绝顶,一览众山小”。
苏轼:旷达豪放,“竹杖芒鞋轻胜马”。
辛弃疾:慷慨悲壮,“了却君王天下事,赢得生前身后名”。
王维:清新禅意,“明月松间照”。
陆游:雄浑悲壮,“僵卧孤村不自哀”。
诗歌手法辨识:根据某种诗歌手法选择诗句。例如:
表达方式:记叙、描写、议论、抒情。
修辞手法:比喻、拟人、夸张、对偶、设问、反问等。
表现手法:重点关注借景抒情、托物言志、象征、衬托、对比、用典等手法。如要求默写用典的诗句“强欲登高去,无人送酒来”“相顾无相识,长歌怀采薇”。
【答题要点】
熟悉常考诗文作者及风格特点,这有助于在答题时快速辨识。
对于诗歌手法,要熟练掌握其定义、特点和作用,能够准确识别诗句中的手法运用。
在名句名篇默写题中,如果要求写出自己的启发和收获,学会从内容、手法、思想感情、艺术风格等角度入手进行分析。
(建议用时:30分钟)
(2023·浙江衢州·一模)在下面文字的画线处,填入古诗文名句。
【答案】 隐天蔽日 夕日欲颓 会当凌绝顶 自缘身在最高层 随君直到夜郎西 相思之情 夜吟应觉月光寒 隔江犹唱后庭花
【详解】本题主要考查古诗文名句默写。默写题作答时,一是要透彻理解诗文的内容;二是要认真审题,找出符合题意的诗文句子;三是答题内容要准确,做到不添字、不漏字、不写错字。本题中“蔽、颓、凌、绝顶、自缘、隔”等字词易写错。
第(7)题,“我寄愁心与明月,随君直到夜郎西”,诗人将自己的愁心寄托给明月,表达了对友人的深深思念和无尽关怀。“晓镜但愁云鬓改,夜吟应觉月光寒”,诗人通过描绘早晨照镜时担忧鬓发变白和夜晚吟诗时感到月光寒冷的情景,表达了对远方恋人的相思之苦。因此,我们可以感受到诗人对远方的人深深的相思之情。
(2023·浙江杭州·模拟预测)优秀的传统文化涵养了一代代的华夏子孙,是我们的不竭宝藏,为此展厅安排了向古人学习时代新风尚的活动。请你帮助小文请根据相关信息将空白处填写完整。
【答案】 长风破浪会有时 积极乐观,自信进取,一往无前到彼岸 奉命于危难之间 出淤泥而不染 濯清涟而不妖 周敦颐 一蓑烟雨任平生 零落成泥碾作尘
【详解】本题考查名句名篇默写。注意本题中的易错字:淤、濯、涟、蓑、碾。
第二空,这句诗的意思是,相信乘风破浪的时机总会到来,到时定要扬起征帆,横渡沧海! 李白终于再次摆脱了歧路彷徨的苦闷,唱出了充满信心与展望的强音“长风破浪会有时,直挂云帆济沧海”,他积极乐观,自信进取,相信尽管前路障碍重重,但仍能乘长风破万里浪,挂上云帆,横渡沧海,到达理想的彼岸。
第六空,《爱莲说》作者,周敦颐,字茂叔,北宋哲学家。
(2023·浙江杭州·模拟预测)在下面文字的画线处,填人古诗文名句。
舟承载了五味人生,尽显众生百态。古人常常用“舟”来表达自己的心境:“① ,② ”,舟是王湾《次北固山下》时的漂泊伶仃;“③ ,④ ”,舟是李白《渡荆门送别》中辞亲远游的精神寄托;“⑤ ,⑥ ”,舟是刘禹锡《酬乐天扬州初逢席上见赠》时弃旧迎新的锐意进取; “⑦ ,风休住,⑧ ”,舟是李清照《渔家傲》中对现实的厌弃,对美好境界的追求。
【答案】 客路青山外 行舟绿水前 仍怜故乡水 万里送行舟 沉舟侧畔千帆过 病树前头万木春 九万里风鹏正举 蓬舟吹取三山去
【详解】本题考查名句名篇默写。默写题作答时,一要透彻理解诗文内容;二要认真审题,找出符合题意的诗文句子;三是答题内容要准确,做到不添字、不漏字、不写错字。
本题中注意“青、怜、畔、鹏、蓬”等字的正确书写。
(2023·浙江舟山·模拟预测)诗文小组探究展示
中华文化长寿原因:简易思维。中华文化从根子上来说,是简易的、轻快的、朦胧的、优美的,不仅便于接受,便于背诵,更便于延续。你瞧,《诗经》开篇,“(1) ,在河之洲”带着波影和鸟鸣,精简朴实,成了中华文化的起点之一。《论语》更是一段段简短、随兴、通俗的谈话,“(2) , ” 教人学思结合,一点也没有端出任何理论架势,故作高深。璀璨的唐诗宋词更是大道至易至简。刘禹锡《酬乐天扬州初逢席上见赠》中“(3) , ”既感慨身世,又包含了新陈代谢的自然规律,形象精炼,充满哲理意味;苏轼沙湖道中遇雨吟诵“(4) ,谁怕? 一蓑烟雨任平生”,乐观旷达的生活态度跃然纸上。诗词如此,文章亦然,欧阳修的《醉翁亭记》中“(5) , 。”,短短十二字,春夏之景全出。
【答案】 关关雎鸠 学而不思则罔 思而不学则殆 沉舟侧畔千帆过 病树前头万木春 竹杖芒鞋轻胜马 野芳发而幽香 佳木秀而繁阴
【详解】本题考查对名篇名句和古诗文的识记理解。默写题作答时,一要透彻理解诗文的内容;二要认真审题,找出符合题意的诗文句子;三答题内容要准确,做到不添字,不漏字,不错字。本题中应注意“雎、鸠、罔、殆、畔、幽、繁”等字的写法。
(2023·浙江·模拟预测)古诗文填空。
(1)白居易用“可怜身上衣正单,心忧炭贱愿天寒”表现卖炭翁的矛盾心理,在《观刈麦》中诗人也通过类似的句子“ , ”来表达对劳动人民的同情。
(2)唐代诗人王维以写景见长,在他的笔下,不但有“明月松间照,清泉石上流”的清幽明净之美,在《使至塞上》中,亦有“ , ”的苍凉雄浑之美。
(3)据报道,宁波到杭州的火车将开行国产“和谐”号动车组,时速达到200公里,宁波到杭州只需一个小时,真是“ , ”。(用郦道元《三峡》中的句子回答)
【答案】 力尽不知热 但惜夏日长 大漠孤烟直 长河落日圆 虽乘奔御风 不以疾也
【详解】本题考查诗文默写。
默写作答时,一要透彻理解诗文的内容;二要认真审题,找出符合题意的诗文句子;三答题内容要准确,做到不添字、不漏字。本题中的“圆、御、疾”等字词容易写错。
(2023·浙江金华·一模)回顾三年的语文学习,我们与“雪”结下了不解的情缘。
雪让我们遨游在想象的天空:它是谢朗形象天真的“撒盐空中差可拟”,也是谢道韫唯美飘逸的“未若柳絮因风起”;它是李益对边塞夜景悲凉感慨的寄托“(1) ,(2) ”(《夜上受降城闻笛》),也是韩愈对杨花榆荚深层赞许的吟咏“(3) ,(4) ”(《晚春》)。雪让我们体会到生活的艰辛:李白满腔热血却被“赐金还山”,忍不住感慨“欲渡黄河冰塞川,(5) ”(《行路难》;卖炭翁在“夜来城外一尺雪”时,却不得不“(6) ”(《卖炭翁》)。雪让我们沉浸在幽静深远的世界:“雾凇沆砀,天与云山与水,上下一白”,张岱描绘了一幅洁白广阔的江南雪景画;“(7) ,(8) ”(《白雪歌送武判官归京》),岑参用一个比喻勾勒出一幅壮观美丽的边塞雪景图。
【答案】 回乐烽前沙似雪 受降城外月如霜 杨花榆荚无才思 惟解漫天作雪飞 将登太行雪满山 晓驾炭车辗冰辙 忽如一夜春风来 千树万树梨花开
【详解】本题考查古诗文名句默写。
默写作答时,一是要彻底理解诗文的内容;二是要认真审题,找出符合题意的诗文句子;三是答题内容要准确,做到不添字、不字、不写错字。本题注意“烽、榆荚、惟、晓、炭、辗、辙”等字的书写。
(2023·浙江丽水·一模)小语想引用古诗名句来完善“看丽水山耕,走共富之路”的宣传展示板,请你一起帮助她完成任务。
小文同学参观展板后,在留言区写下了“(8) ,一览众山小”(《望岳》杜甫)的诗句,给予“丽水山耕”品牌美好而真挚的祝福。
【答案】 有良田、美池、桑竹之属 有桃花红,李花白,菜花黄 丰年留客足鸡豚 不畏浮云遮望眼 自缘身在最高层 长风破浪会有时 直挂云帆济沧海 会当凌绝顶
【详解】本题考查名篇名句默写。
作答本题时应注意易错字词“桑、属、豚、畏、遮、自缘、长风破浪、直、帆、济、沧、凌、绝”的正确书写。
(2023·浙江湖州·二模)乐器历来是古代文人的灵感源泉,请根据乐器名称填写对应的古诗词。
【答案】 独坐幽篁里 弹琴复长啸 芳草长堤 隐隐笙歌处处随 杏花疏影里 吹笛到天明 中军置酒饮归客 胡琴琵琶与羌笛
【详解】考查对名篇名句和古诗文的识记理解。默写题作答时,一要透彻理解诗文的内容;二要认真审题,找出符合题意的诗文句子;三答题内容要准确,做到不添字,不漏字,不错字。本题中应注意“ 幽、篁、啸、隐、笙、疏、琵、琶”等字的写法。
(2023·浙江绍兴·模拟预测)阅读下面的文字,写出相应的古诗文。
诗词里,静静流淌着情思:“ (1) ,君子好逑。”(《关雎》)诉说着对美好的向往与追求;“海内存知己,(2) 。”(《送杜少府之任蜀州》)书写着王勃面对离别的达观;“(3) , (4) 。”(《茅屋为秋风所破歌》)抒发了杜甫忧国忧民、推己及人的阔大胸襟;驿外断桥边的那株梅花恰如孤高傲世的陆游,“(5) ,(6) 。”(《卜算子·咏梅》)哪怕零落于地、马踏车碾,仍不改香气;而那常建却能从山光水色、鸟语潭影中洗涤身心、放飞灵魂,如“ (7) , (8) 。”(《题破山寺后禅院》)。
【答案】 窈窕淑女 天涯若比邻 安得广厦千万间 大庇天下寒士俱欢颜 零落成泥碾作尘 只有香如故 山光悦鸟性 潭影空人心
【详解】本题考查名句名篇默写。
默写题作答时,一是要透彻理解诗文的内容;二是要认真审题,找出符合题意的诗文句子;三是答题内容要准确,做到不添字,不漏字,不写错别字。本题中注意“窈窕、厦、庇、俱、碾、作、潭”等字词的书写。
(2023·浙江金华·一模)根据语境,填写“三月主题词:坚守”中的古诗文名句。
【答案】 英雄末路当磨折 一蓑烟雨任平生 杏花疏影里 了却君王天下事 赢得生前身后名 斫去桂婆娑 故余虽愚 卒获有所闻
【详解】本题考查名句名篇默写。默写题作答时,一要透彻理解诗文内容;二要认真审题,找出符合题意的诗文句子;三是答题内容要准确,做到不添字、不漏字、不写错字。
本题中注意“末、折、蓑、疏、赢、娑、愚、卒”等字的正确书写。
(2023·浙江绍兴·一模)同学们整理了已学的古诗文名句来加深对“士”内涵的理解,一起完成下表吧。
【答案】 舍生而取义者也 饿死真吾志 也无风雨也无晴 俭以养德 忧国优民的济世情怀 夜阑卧听风吹雨 安得广厦千万间 大庇天下寒士俱欢颜 采菊东篱下 悠然见南山
【详解】本题考查名句名篇默写与理解概括。默写题作答时,一要透彻理解诗文内容;二要认真审题,找出符合题意的诗文句子;三是答题内容要准确,做到不添字、不漏字、不写错字。
本题①②③④⑥⑦⑧⑨⑩中注意“晴、俭、阑、卧、厦、庇、俱、篱、悠”等字的正确书写。
⑤根据“‘ ,铁马冰河入梦来’(《十一月四日风雨大作》),陆游有心报国却遭排斥而无法杀敌,一腔御敌之情只能付诸梦境:⑦‘ , (《茅屋为秋风所破歌》),杜甫推己及人,为风雨中的百姓祈求安宁之所”的提示,可知陆游和杜甫都具有家国情怀,忧国忧民,可概括为:忧国优民的济世情怀。
(2023·浙江绍兴·模拟预测)祖国的秀丽山河,寄托了最美的诗心;诗词里的中国色,惊艳了时光。请根据提示,完成下面空缺处的古诗词名句。
【答案】 白头搔更短 浑欲不胜簪 塞上燕脂凝夜紫 苔痕上阶绿 草色入帘青 为篱下黄花开遍 草树知春不久归 百般红紫斗芳菲 俄顷风定云墨色
【详解】默写题作答时,一是要透彻理解诗文的内容;二是要认真审题,找出符合题意的诗文句子;三是答题内容要准确,做到不添字、不漏字、不写错字。本题中的“搔、簪、凝、帘、篱、紫、顷、墨”等字词容易写错。
(2023·浙江杭州·二模)在下面文字的画线处,填入古诗文名句。
杭州是一座拥有着深厚文化底蕴的文化名城,它以开放包容的姿态迎接八方来客,诠释“坚持·拼搏·信念”的亚运精神。亚运精神是《江城子·密州出猎》中“① ,西北望,射天狼”的昂扬斗志,亚运精神是《南乡子·登京口北固亭有怀》中“② ?曹刘”的竞争比拼,亚运精神是《行路难·其一》中“③ ,④ ”的乐观进取,亚运精神是《望岳》中“会当凌绝顶,⑤ ”的勇攀顶峰,亚运精神是《送杜少府之任蜀州》中“⑥ ,⑦ ”的深厚友情。
【答案】 会挽雕弓如满月 天下英雄谁敌手 长风破浪会有时 直挂云帆济沧海 一览众山小 海内存知己 天涯若比邻
【详解】本题考查名句名篇默写。默写题作答时,一要透彻理解诗文内容;二要认真审题,找出符合题意的诗文句子;三是答题内容要准确,做到不添字、不漏字、不写错字。
本题中注意“挽、沧、览、己、涯、邻”等字的正确书写。
(2023·浙江宁波·一模)下面是学习小组古诗文复习整理成果,请你协助完成。
【答案】 (1)随君直到夜郎西 零落成泥碾作尘 壮士十年归 不以己悲 但余钟磬音 黄梅时节家家雨 坐观垂钓者 怀旧空吟闻笛赋 到乡翻似烂柯人 运用典故 诗人采用借物抒怀的手法。诗人通过写小松树被掩没在“深草里”,但在“深草”的包围中,它决不低头,而是一个劲地向上冲刺的精神,来寄托他对自身命运的惋叹。
【详解】(1)—(8)本题考查对名篇名句和古诗文的识记理解。默写题作答时,一要透彻理解诗文的内容;二要认真审题,找出符合题意的诗文句子;三答题内容要准确,做到不添字,不漏字,不错字。本题中应注意“随、零、碾、磬、垂、赋、翻”等字的写法。
(2)本题考查诗句赏析。“闲来垂钓碧溪上,忽复乘舟梦日边”,出自唐代李白的《行路难·其一》。解释:像姜太公吕尚垂钓溪,闲待东山再起;又像伊尹做梦,乘船经过日边。此句用吕尚、伊尹的历史典故,两位人物由微贱而忽然得到君主重用,给诗人带来了希望和信心。
(3)本题考查诗歌鉴赏。解答时,结合诗歌内容,从上文技法中选择一个进行分析。
诗歌大意:小的时候长在很深很深的草中,埋没看不出来,到现在才发现已经比那些野草(蓬蒿)高出了许多。那些人当时不识得可以高耸入云的树木,直到它高耸入云,人们才说它高。
这首诗首句勾勒小松外形的特点。次句极写小松的巨大变化。三、四句笔锋一转,发出深深的嗟叹:不识的“时人”,是俗人,是愚人,是见识短浅的人。这是一首托物言志的小诗,它借松写人,托物讽喻。全诗语言精练,含蓄蕴籍,极富哲理。
示例:作者以松喻人,托物以讽,就像时人在松树幼年时不知它将来会长成凌云木一样,世俗之人也难有及早发现人才的慧眼。最后两句尤其富于哲理,意指有才能之人起初往往无人赏识,直到他功成名就之时才会受到关注和赞扬。
(2023·浙江温州·二模)同学小文邀请你一起梳理古诗词,探究“文风”转变,并总结发现。
【答案】 气蒸云梦泽 直挂云帆济沧海 安史之乱 沉郁顿挫、现实主义 似曾相识燕归来 一蓑烟雨任平生 诗歌的风格和发展会受到时代发展的影响。
【详解】考查诗歌默写及鉴赏。注意:蒸、沧海、燕、蓑。
第三空,杜甫《春望》写作于安史之乱爆发后的第二年,以长安陷落为背景。描写春日长安凄惨破败的景象,饱含着兴衰感慨。
第四空,安史之乱后,唐朝由盛转衰,这一时期的唐诗开始转向对现实的关注和思考,诗歌呈现出沉郁顿挫,关注百姓现实生活的特点。
第七空,结合“微评”中“盛唐时期国力强盛,诗歌也进入辉煌时期……‘笔力雄壮,气象浑厚’”“这一时期的唐诗开始转向对现实的关注和思考”和“作为新型的诗歌形式在宋代繁荣发展,词风或婉约或豪放”等内容概括可得:诗歌的风格和发展会受到时代发展的影响。
(建议用时:20分钟)
(2023·浙江湖州·中考真题)联读经典话“诚”。
(1)请你从下面古诗文中任选三首(篇),写出其中可以用来印证“诚”的内涵的连续的两句。
A.《茅屋为秋风所破歌》 B.《水调歌头》(明月几时有) C.《过零丁洋》
D.《己亥杂诗》(其五) E.《大道之行也》 F.《岳阳楼记》
教科书“名著导读”和“自主阅读推荐”的名著中也不乏“诚”的人物。请你从中找一个合适的人物(人物群像),或某部名著的作者,结合你对他(她、他们)的认识,阐述你对“诚”的理解。(不超过150字)
【答案】(1)A.《茅屋为秋风所破歌》示例:安得广厦千万间,大庇天下寒士俱欢颜!风雨不动安如山。
B.《水调歌头》(明月几时有)示例:但愿人长久,千里共婵娟。
C.《过零丁洋》示例:人生自古谁无死,留取丹心照汗青。
D.《己亥杂诗》(其五)示例:落红不是无情物⑷,化作春泥更护花。
E.《大道之行也》示例:谋闭而不兴,盗窃乱贼而不作。
F.《岳阳楼记》示例:先天下之忧而忧,后天下之乐而乐。
(2)示例:《西游记》中孙悟空就是个忠诚的人,对唐僧是忠心耿耿。三打白骨精时,即使被所有人误会了,还是依旧这么做了,最后被赶走了;打黄袍怪时,听到师傅被变成老虎,毫不犹豫的就赶回来就师傅;真假美猴王中,听到师傅被假悟空打了,立马跑去花果山找六耳算账。所以,忠诚是一种付出,即使被误会也在所不辞。
【详解】(1)本题考查古诗文句的理解运用。
《茅屋为秋风所破歌》中“安得广厦千万间,大庇天下寒士俱欢颜!风雨不动安如山”体现的是对国家、对百姓的一片赤诚之心;
《水调歌头》中“但愿人长久,千里共婵娟”是对普天了离人的祝福,是对生活的忠诚;
《过零丁洋》中“人生自古谁无死,留取丹心照汗青”是对国家的赤诚;
《己亥杂诗》“落红不是无情物,化作春泥更护花”表现的是对国家人民的忠诚;
《大道之行也》“谋闭而不兴,盗窃乱贼而不作”表现的社会的诚信;《岳阳楼记》“先天下之忧而忧,后天下之乐而乐”是对国家、对君主、对人民的赤诚。
(2)本题考查对名著人物的理解。
可从所学的“名著导读”和“自主阅读推荐”的名著中找出体现“诚”的人物,结合你对他(她、他们)的认识,阐述你对“诚”的理解即可。注意不超过150字的规定。
示例:燕青是《水浒传》中的一个人物,是一个忠诚护主的人,自幼父母双亡,在卢俊义家中长大,卢俊义被下狱,李买通了董超、薛霸,要他们二人杀了卢俊义。当董、薛正要下手之际,燕青赶来将二人射死。卢俊义被判死刑之后,燕青又与杨雄上山报信,引来宋江拦碧辩大队人马,在法场救下卢俊义,一同投靠了梁山。“诚”就是懂得感恩,受人之托,当忠人之事,甚至不惜以命相报,这就是忠诚。
(2023·浙江温州·中考真题)同学们漫步在悬挂着戏文灯带的林荫大道,赏读戏文,浮想联翩。
【答案】 逝者如斯夫 不舍昼夜 但愿人长久 千里共婵娟 示例1:(雁) 乡书何处达 归雁洛阳边 示例2:(书)寄书长不达 况乃未休兵
【详解】本题考查名篇默写。解答此类题目,一是要透彻理解诗文内容,二是要认真审题,找出符合题意的句子,三是答题内容要准确,做到不添字、不漏字、不错字。理解性识记,注意结合语境填充。本题需要注意“逝、昼、婵娟”这几个字词的书写。
第(3)题中,要注意根据不同的意象填写不同的诗句。
示例:雁——征蓬出汉塞,归雁入胡天;
书——书中自有黄金屋,书中自有颜如玉。
(2023·浙江绍兴·一模)根据语境填写合适的古诗文名句。
诸暨风景秀丽,清晨,“① __________________ , __________________ ”(李清照《渔家傲》),云雾连天,奇幻缥缈;傍晚,“② __________________ , __________________ ”(陶渊明《饮酒》其五),万物自由,宁静诗意。诸暨民风笃实,这里“③ __________________ , __________________ ”(陆游《游山西村》),百姓淳朴,生活富足:这里“④ __________________ , __________________ ”(《大道之行也》),任人唯贤,社会和睦。
今天,诸暨勇立潮头,“⑤ __________________ , __________________ ”(李白《行路难》),破浪前行的诸暨“弄潮儿”正奋力书写新的时代篇章!
【答案】 天接云涛连晓雾 星河欲转千帆舞 山气日夕佳 飞鸟相与还 箫鼓追随春社近 衣冠简朴古风存 选贤与能 讲信修睦 长风破浪会有时 直挂云帆济沧海
【详解】本题考查学生对古诗文名句的识记能力。解答此类题目,我们需要在平时的学习中,做好积累,根据提示语句和语境写出相应的句子,尤其要注意不能出现错别字。理解性识记,注意结合语境填充。
本题中的“帆、舞、箫、鼓、简、朴、与、睦、济、沧”等字容易写错,要加强注意。
(2023·浙江金华·二模)下面是小组成员制作的古诗文名句集录卡,请你帮助他们补充完整。
【答案】 与朋友交而不信乎 从此替爷征 我寄愁心与明月 随君直到夜郎西 莫笑农家腊酒浑 示例:好客
【详解】本题考查名句默写及诗句理解及赏析。
默写题作答时,一是要透彻理解诗文的内容;二是要认真审题,找出符合题意的诗文句子;三是答题内容要准确,做到不添字、不漏字、不写错字。本题中的“乎、征、愁心、夜郎、浑”等字词容易写错。
“莫笑农家腊酒浑,丰年留客足鸡豚”这句话的意思是:不要讪笑农人自酿的腊酒浑浊味薄,丰收的年景山民待客有充足的鸡豚佳肴供人享用。一个“足”字,表达了农家款客尽其所有的盛情。“莫笑”二字,道出了诗人对农村淳朴民风的赞赏。据此可概括出与人相处时要热情大方。
第⑥空:示例:热情
(2023·浙江杭州·一模)中国传统文化源远流长,好友相聚,诗词唱和,曲水流觞。古有“结契霜雪”之说,霜雪指梅花,梅花象征诚信的朋友。完成下面表格,并说说你有什么发现。
【答案】 悠然见南山 零落成泥碾作尘 出淤泥而不染 濯清涟而不妖 竹
岸芷汀兰 正直高洁 古代文人常以托物言志(托物寓意)的手法,来表达自己的情感。
【详解】考查对名篇名句和古诗文的识记理解。默写题作答时,一要透彻理解诗文的内容;二要认真审题,找出符合题意的诗文句子;三答题内容要准确,做到不添字,不漏字,不错字。本题中应注意“悠、零、碾、淤、染、濯、涟、芷、汀”等字的写法。
第五空,“咬定青山不放松,立根原在破岩中”,选自《竹石》,意思是竹子抓住青山一点也不放松,它的根牢牢地扎在岩石缝中。赞美立根于破岩中的劲竹的内在精神,充分表现了劲竹顽强的生命力和刚毅的性格。据此可填写“竹”。
第七空,“岂不罹凝寒,松柏有本性”,意思是难道是松树没有遭到严寒的侵凌吗?不,是松柏天生有着耐寒的本性!诗人以严寒恶劣的生存环境,反衬出松柏的高洁端正,咏物言志,希望自身也能如同松柏一般,保持正直高洁的品行。据此可填写“正直高洁”。
第八空,审读题干,由“文人、名称、诗文、寓意”等项目的具体内容可知,古代文人常以托物言志(托物寓意)的手法,来表达自己的情感。
(2023·浙江宁波·一模)“家国情怀”是中国优秀传统文化的基本内涵之一。请根据提示,完成表格。
【答案】 行拂乱其所为 露从今夜白 隔江犹唱后庭花 宫阙万间都做了土 人生自古谁无死 留取丹心照汗青 报君黄金台上意 提携玉龙为君死 僵卧孤村不自哀 尚思为国戍轮台(但使龙城飞将在 不教胡马度阴山)
【详解】考查名篇背诵,注意:拂、犹、阙、汗青、提携。
示例:捐躯赴国难,视死忽如归。
(2023·浙江绍兴·一模)宇宙山河浪漫,世间许多美景都是我们前进的动力。请你完成下面的诗词摘抄卡。
【答案】 海日生残夜 江春入旧年 但愿人长久 千里共婵娟 气蒸云梦泽 波撼岳阳城 绿水逶迤 隐隐笙歌处处随
【详解】本题考查诗文名句默写。默写题作答时,一是要透彻理解诗文的内容;二是要认真审题,找出符合题意的诗文句子;三是答题内容要准确,做到不添字、不漏字、不写错字。本题中的“生、婵、蒸、撼、逶迤、笙”等字容易写错。
(2023·浙江宁波·一模)根据要求,完成题目。
1.根据表格提示,完成(1)——(11)。
2.与加点的字读音相同的选项是( )
天气乍晴还阴
A.欲遮还羞B.返老还童
【答案】1.(1)晦(2)秉(3)惟吾德馨(4)采菊东篱下(5)悠然见南山(6)独坐幽篁里(7)弹琴复长啸(8)拣尽寒枝不肯栖(9)寂寞沙洲冷(10)在书斋中,蒲松龄设一茶棚,专门询问一些奇闻异事,然后把听来的这些事情加工润色之后记录下来。(11)志趣 2.B
【解析】1.(1)(2)本题考查字音字形。
秉烛,bǐng zhú,拿着点燃的蜡烛。
晦,huì,昏暗无光的。
(3)—(9)本题考查名句名篇默写。默写题作答时,一是要透彻理解诗文的内容;二是要认真审题,找出符合题意的诗文句子;三是答题内容要准确,做到不添字,不漏字,不写错别字。本题中注意“惟、馨、篱、悠然、幽篁、啸、拣、栖、沙洲”等字词的书写。
(10)本题考查文学文化常识。“聊斋”是蒲松龄的书斋名。在书斋中,蒲松龄设一茶棚,专门询问一些奇闻异事,然后把听来的这些事情加工润色之后记录下来。“志”便产生了(记录),“异”当然就是旨在说明自己所记录的事情都是奇闻异事。《聊斋志异》便由此而生。
(11)本题考查文章内容的理解。“老学”意为立志要活到老、学到老,生命不息,学习不止。“陋室”不陋,原因是陋室的主人志趣高雅,德行美好。故此处填志趣。
2.本题考查字音。
天气乍晴还阴:天气突然晴朗,后又突然返回了阴天。还,huán,返回。
A.欲遮还羞,yù zhē hái xiū,形容女子含羞的样子;
B.返老还童,fǎn lǎ huán tóng,意思指扭转衰老,恢复童年。常用以形容老年人恢复了青春的健康或精神,精力异常旺盛;
故选B。
(2023·浙江温州·一模)请你借助图示梳理,参与完成以下“古典诗歌抒情梳理单”。
请你根据提示,补全【诗句摘录】。
7.请你根据图式,填写甲、乙、丙、丁处。
8.请你从《新年作》中选择一联,辨析它的情感类型和抒情方式,在“批注”处作简要赏析。
9.以上是否是一次有效的梳理?请你结合梳理过程和日常学习体验,发表看法。
【答案】6.①绿杨阴里白沙堤 ②燕然未勒归无计 ③李花白 ④只有香如故 ⑤忽复乘舟梦日边 ⑥了却君王天下事 ⑦岂不罹凝寒 ⑧露从今夜白 7.甲:思乡怀人 乙:渴望建功/怀才不遇 丙:②⑤ 丁:③⑧ 8.示例一:首联“乡心新岁切,天畔独潸然”直抒胸臆,“乡心”“潸然”等词直接抒发了诗人身处异地,恰逢新年,潸然泪下,思念故乡的情感。
示例二:颈联“岭猿同旦暮,江柳共风烟”借景抒情,诗人借荒岭猿猴早晚哀鸣,江畔岸柳风烟迷雾笼罩的情景,抒发了自己年老被贬、客居他乡的浓重哀愁。
示例三:尾联“已似长沙傅,从今又几年”用典抒情,诗人借贾谊空有满身才华却被贬长沙不得施展的典故,悲叹自己年老遭贬,怀才不遇,归去无期的境遇。 9.示例一:是。第一、梳理材料较丰富,能够较好地实现梳理目标。第二、梳理角度不单一,从情感类型和抒情方式两角度进行梳理,可以加深对古典诗歌抒情的理解。第三、梳理方式较直观,图式梳理的方式可以清晰地呈现我们思考的结构。第四、通过课外拓展进行迁移运用,能够更好地掌握知识点。
示例二:不是。第一、本次梳理的抒情诗句还不够充实,无法有效达成梳理目标。第二、梳理图式中,抒情方式和情感类型分类不全,例如缺少叙事抒情,议论抒情等抒情方式,以及边塞羁旅、咏史感怀等情感类型,无法达成对古典诗歌抒情方式和情感类型的全面认识。第三、本次梳理还缺探究意识,没有形成对“古诗抒情”的深度认识。
【解析】6.本题考查对名句名篇的识记。
默写题作答时,一要透彻理解诗文内容;二要认真审题,找出符合题意的诗文句子;三是答题内容要准确,做到不添字、不漏字、不写错字。本题中注意“堤、勒、忽、罹、露”等字词的正确书写。
7.本题考查对诗句的理解和概括。
结合图示一可知,甲处和乙处应填四字表达诗歌情感的词语。甲处应结合②句“浊酒一杯家万里,燕然未勒归无计”和⑧句“露从今夜白,月是故乡明”两句概括情感。②句表示边塞将士饮酒思乡的情感,而⑧句表达的是作者孤寂怀念故乡的情感,所以甲处可填“思乡怀人”;
乙处应结合⑤句“闲来垂钓碧溪上,忽复乘舟梦日边”和⑥句“了却君王天下事,赢得生前身后名。可怜白发生!”两句概括情感。⑤句表达诗人怀才不遇的愤慨,也表达了诗人人生前途充满乐观的豪迈气概,而⑥句表达了诗人想要收复国土、建功立业的雄心壮志,所以乙处可填“渴望建功”或“怀才不遇”。
丙处和丁处结合图示二的抒情方式填入【诗句摘录】中的相关诗句。②句“浊酒一杯家万里,燕然未勒归无计”借用了《后汉书·窦融列传》中的典故,写戍边将士守边和归家的矛盾;⑤句“闲来垂钓碧溪上,忽复乘舟梦日边”借用了姜太公渭水河边垂钓,遇周文王,被重用和伊尹梦见自己乘船经过日月之旁,不久受到国君重用的典故。符合丙处“用典抒情”的要求。
③句“有桃花红,李花白,菜花黄”写景抒情,描绘了春天清新的田园风光;⑧句“露从今夜白,月是故乡明”借景抒情,由清冷月光写到诗人的孤寂,从而引发思乡之情。符合丁处“借景抒情”的要求。
8.本题考查诗句赏析。
任选一联明确其抒情方式进行赏析即可,但需要注意颔联是没使用抒情方式,不能选择。
如选首联,“乡心新岁切,天畔独潸然”的意思是:新年来临思乡之心更切,独立天边不禁热泪横流。此处直抒胸臆,自己与亲人们相隔千里,独处异乡,又逢新年,思乡情切的诗人怎能不黯然神伤,所以诗句中“乡心”和“潸然”直接表现出诗人因思乡心切而潸然泪下的情感;
如选颈联,“岭猿同旦暮,江柳共风烟”的意思是:山中猿猴和我同度昏晓,江边杨柳与我共分忧愁。此处借景抒情,这两句描绘天畔荒山水乡节序风光,诗人孤独无告、迷惘无依的凄苦,谪居异乡,只能同无情的动物为伍,只能与无感的植物结伴,岭猿声哀,江柳意迷,纵有万般心事,又何处得说?自身遭遇的凄苦,前途未卜的迷惘,全在景中;
如选尾联,“已似长沙傅,从今又几年”的意思是:我已和长太傅一样遭遇,这样日子须到何时才休?借用贾谊的典故,洛阳才子贾谊,有济世匡国之志,脱颖初露,而为权贵宿老谗毁,疏放为长沙太傅。诗人这次遭贬,也是以功蒙过,怏怏哀怨,故引贾谊为同调,而有“同是天涯沦落人”的“已似”之感。
9.本题考查个性化解读文本。
开放性试题,如果认为有效,可以分析此次梳理内容丰富,且运用图示的形式展示,清晰明了,还进行了课外迁移;如果认为无效,则可以分析此次梳理内容不够全面,不够深入的角度进行分析。
示例:是。第一,本次梳理逻辑清晰,先从课内诗句入手,对课内诗句进行整理分类,再将得出的结论进行课外迁移和运用,可以更好地帮助知识点掌握;第二,本次梳理内容丰富,对课内和课外的诗句内容进行整理分析,资料素材丰富多样,即饱含诗句也饱含词句;第三,本次梳理结构清晰,运用图例的方式进
(2023·浙江温州·二模)为检测Al夏鼐的思维运行,请你参与设计“AI夏鼐思维测试单”。
【答案】 山岛竦峙 但闻黄河流水鸣溅溅 一道残阳铺水中 半江瑟瑟半江红 艅艎何泛泛 不尽长江滚滚流 别有天地非人间 当时奢侈今何处 示例:我从①②③④⑤⑧⑨⑩等含有叠词的诗句中发现:叠词可以强化水在声音、颜色、形态等方面的特征;叠词可以营造别样的动态意境;叠词可以传达作者无尽的情思;叠词可以增加诗歌的韵律美。 本题采用分层赋分
第一层:能结合三句包含“水潺潺”的诗文,理解该意象的内涵,以及它在造境方面的功能,并在此基础上体悟诗歌情感,从而深入理解诗人寄寓其中的哲思。
示例一:“水潺潺”是一个富有美感和韵味的古典意象,能触发人们不同的感性体验和理性体悟,体现了人们对杳远深幽、怡然自在的心境的追求。在诗歌中,这个意象有造境、传情、寄思的多重作用。它很好地描摹了山间清流的清越之声、洁净之色、流动之态,能够营造出杳远自在的意境,洗涤人的心灵,引起读者美的联想。同时,诗人们借此意象,抒发了或闲适怡然,或寂寂怀想的心境。有时还能以“水声潺潺,亘古常在”的自然之理寄寓内心的无限慨叹和无尽情思。
示例二:《醉翁亭记》中通过叠词“潺潺”为作者在山中的行走增添了听觉体验,营造出清幽自在的山间意境;在《忆故乡温州》中,作者梦醒后仍能听见故乡雁荡山的潺潺流水,让抽象的情感具象化,表达了自己对年少、对故乡的怀想;在《重经四皓庙(其二)》中,“水潺潺”营造出一种山深人寂的幽静氛围,寄托了作者安然闲适、隐居山林的志趣,更寄寓了纵然世事变迁,白云清水恒久不变的自然之理。因此,“水潺潺”是一个富有美感和韵味的古典意象,能触发人们不同的感性体验和理性体悟,有着造境、传情、寄思的多重作用。
第二层:能结合包含“水潺潺”的诗文,基本理解该意象的内涵,以及作者借此意象在造境、传情、寄思中的任意两层作用。
示例三:“水潺潺”是一个美好的,能够触发人们闲适内心的意象。“水潺潺”这个意象描摹了山间清流的清越之声、洁净之色、流动之态,能够营造出杳远自在的意境,洗涤人的心灵,引起读者美的联想。同时,诗人们借此意象,抒发了或闲适怡然,或寂寂怀想的心境。
示例四:“水潺潺”是一种美好的自然现象,能带给人们不同的体验。诗人们借“水潺潺”意象,抒发了或闲适怡然,或寂寂怀想的心境。有时还能以“水声潺潺,亘古常在”的自然之理寄寓内心的无限慨叹和无尽情思。
示例五:“水潺潺”这个意象不仅营造了清幽自在的山间意境,更抒发了诗人内心的悠长情思。如在《醉翁亭记》中通过叠词“潺潺”为作者在山中行走的过程增添了听觉体验,烘托了漫步山间的悠然心境。在《忆故乡温州》中,作者梦醒后仍能听见故乡雁荡山的潺潺流水,表达了自己对年少、对故乡的怀想。在《重经四皓庙(其二)》中,“水潺潺”营造出一种山深人寂的幽静氛围,寄托了作者安然闲适、隐居山林的志趣。
第三层:对“水潺潺”内涵的理解有偏差,或理解其在造境或传情方面的一方面效果,或只能结合包含“水潺潺”的一句(首)诗文,理解其表达效果。
示例六:“水潺潺”营造了清幽自在的山间意境,为诗人在山中行走的过程增添了听觉体验。
示例七:“水潺潺”这一意象能够更好地抒发诗人的情感。在《忆故乡温州》中,作者梦醒后仍能听见故乡雁荡山的潺潺流水,表达了自己对年少、对故乡的怀想。
示例八:在《重经四皓庙(其二)》中,“水潺潺”营造出一种山深人寂的幽静氛围,寄托了作者安然闲适、隐居山林的志趣。 示例:A版更合理,在本次测试中,AI夏鼐在输入信息的基础上,先筛选以叠词修饰“水”的诗句,概括出叠词的作用,并运用新生成的知识,进一步探究出“水潺潺”意象的表达效果。在此过程中,AI夏鼐已经掌握了分析古典意象的一般策略方法,迁移运用到其他同类任务中,可以进一步验证AI夏鼐的运行思维。
【详解】(1)本题考查名篇默写。解答此类题目,一是要透彻理解诗文内容,二是要认真审题,找出符合题意的句子,三是答题内容要准确,做到不添字、不漏字、不错字。理解性识记,注意结合语境填充。本题需要注意“竦峙、溅、瑟、艅艎、奢侈”这几个字词的书写。
(2)本题考查词语的效果。
根据题干中的古诗文可知,①②③④⑤⑧⑨⑩都含有叠词,“澹澹”形容水波微微荡漾的样子;“溅溅”是形容水流激射的声音;“瑟瑟”用以形容水深深的碧绿色;“悠悠”一词就状写出了溪水向远方伸展时的旷远无边的景致;“滚滚”形容水急速翻腾的样子;“潺潺”形容流水的声音;由此可见,运用叠词可以强调水在颜色、声音、形态等方面的特点,能够营造更加优美的动态意境,能够烘托出作者的内心情感,同时诗歌里面运用叠词可以增减音韵感和韵律美,读来朗朗上口。
(3)本题考查意象分析。
根据第⑧句“山行六七里,渐闻水声潺潺”可知,作者写沿着山路走六七里,渐渐听到潺潺的流水声,以潺潺的流水声衬托出了山林的静谧,给人营造出一种幽静的气氛,给读者以无尽的想象;
根据第⑨句“昨夜梦中游雁荡,醒来犹觉水潺潺”可知,作者羁旅他乡,晚上做梦的时候梦见在游故乡的雁荡山,就连醒来的时候都还觉得雁荡山的潺潺流水声仿佛还在耳际,作者以此来表达对故乡的思念;
根据第⑩句中“自是无人有归意,白云常在水潺潺”可知,诗歌表面上写四皓隐居避世,任云卷云舒,借流水潺潺来营造一种安谧幽寂的意境,实际上是写自己像四皓一样的隐居生活闲适、怡然自得,哪怕世事变迁,诗人的心境也会像白云流水一样亘古不变,所以此处借白云流水来寄托理趣。
综合三处分析可知,“水潺潺”这一意象的作用为:可以营造意境、传达情思、寄托理趣。“水潺潺”把水的清越之声、缓缓流动之态以及清澈洁白之色生动传神地描绘了出来,营造出一种静谧、安适、幽寂的气氛,给人一种意境悠远之感,烘托出作者或闲适恬淡、或思乡念友,或寄托理趣的无限感慨。
(4)本题考查内容理解。
根据测试目的“以“探究‘水潺潺’意象的内涵及作用”为任务,检测AI夏鼐的思维运行”可知,此次测试的目的是检测AI夏鼐的思维运行;根据指令一可知,AI夏鼐已经能够筛选以叠词修饰“水”的诗句,并且能够概括出叠词的作用;根据指令二可知,AI夏鼐在之前已有信息的基础上已经探究出“水潺潺”这一意象的内涵和作用,那么指令三自然是对这一探索结果进行举一反三的运用,看看在其他古诗文里面能否很好鉴赏,一达到检测AI夏鼐的思维运行的目的,所以A版更合理一些。B版所提到的“形成《忆故乡温州》的鉴赏报告”并非此次测试的目的,也不甚合理。
年份
地区
篇目
2021
杭州
《鱼我所欲也》《茅屋为秋风所破歌》《登飞来峰》《江城子·密州出猎》《行路难(其一)》
宁波
《望岳》《己亥杂诗》《雁门太守行》《破阵子·为陈同甫赋壮词以寄之》《岳阳楼记》《十一月四日风雨大作(其二)》《过零丁洋》
温州
《破阵子·为陈同甫赋壮词以寄之》《过零丁洋》《鱼我所欲也》
《书愤》(课外)《十二章》《月夜忆舍弟》《逢入京使》
嘉兴、舟山
《潼关》《与朱元思书》《钱塘湖春行》《望洞庭湖赠张丞相》《次北固山下》
湖州
《过零丁洋》《己亥杂诗》《浣溪沙》《诫子书》
绍兴
《行香子》(书绕村庄)《满江红》(小住京华)《沁园春·雪》
衢州
《赠从弟》
台州
《登飞来峰》《过松源晨炊漆公店(其五)》《游山西村》《行路难(其一)》《岳阳楼记》《水调歌头·明月几时有》
义乌
《白雪歌送武判官归京》《卜算子·黄州定慧院寓居作》《渡荆门送别》《次北固山下》《岳阳楼记》
丽水
《行路难》《破阵子》《卖炭翁》《观沧海》《饮酒》《桃花源记》
2022
杭州
《礼记》《醉翁亭记》《秋词》《望岳》《次北固山下》《己亥杂诗》《白雪歌送武判官归京》《送杜少府之任蜀州》《游山西村》
宁波
《与朱元思书》《定风波》《游山西村》《大道之行也》《饮酒》《望岳》
温州
《行路难(其一)》《山坡羊·潼关怀古》《辛夷坞》(课外)《野望》《与朱元思书》
表现“古代文人的隐逸志趣”的诗句,答案不唯一
湖州
《岳阳楼记》《游山西村》
《诗经•秦风•蒹葭》《钱塘湖春行》《醉翁亭记》中选,写两到三句
绍兴
《闻王昌龄左迁龙标通有此寄》《如梦令》(李清照)《咸阳城东楼》《岳阳楼记》
衢州
从“风”“雨”“柳”“水”中选两个,分别写出含有此物的古诗句(各连续两句)。
台州
根据表格中的汉字,各识别一句诗。
写出含有“人”字的诗句。《诗经·蒹葭》《竹里馆》《天净沙·秋思》
义乌
《白雪歌送武判官归京》《卜算子·黄州定慧院寓居作》《渡荆门送别》《次北固山下》《岳阳楼记》
丽水
《行路难》《破阵子·为陈同甫赋壮词以寄之》《卖炭翁》《观沧海》《饮酒》《桃花源记》
2023
杭州
《白雪歌送武判官归京》《观沧海》《夜雨寄北》《渔家傲(天接云涛连晓雾)》《北冥有鱼》《桃花源记》《破阵子·为陈同甫赋壮词以寄之》
宁波
《次北固山下》《渡荆门送别》《钱塘湖春行》
温州
《十二章》《水调歌头(明月几时有)》
湘浦鱼沉,衡阳雁断,音书要寄无方便。( )这一意象,让人想起“____________,____________”两句。
嘉兴
《爱莲说》《江城子·密州出猎》《十一月四日风雨大作(其二)》《富贵不能淫》
湖州
请你从下面古诗文中任选三首(篇),写出其中可以用来印证“诚”的内涵的连续的两句。
A.《茅屋为秋风所破歌》B.《水调歌头》
C.《过零丁洋》 D.《己亥杂诗》(其五)
E.《大道之行也》 F.《岳阳楼记》
绍兴
《论语(见贤思齐焉)》(课外)《如梦令(常记溪亭日暮)》《浣溪沙(一曲新词酒一杯)》《江城子·密州出猎》《破阵子·为陈同甫赋壮词以寄之》《过松源晨炊漆公店》《登飞来峰》
衢州
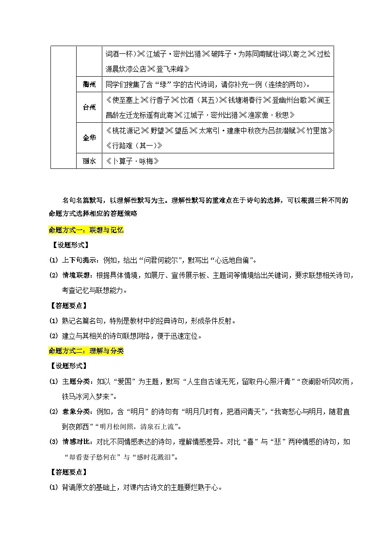
同学们搜集了含“绿”字的古代诗词,请你补充一例(连续的两句)。
台州
《使至塞上》《行香子》《饮酒(其五)》《钱塘湖春行》《登幽州台歌》《闻王昌龄左迁龙标遥有此寄》《江城子·密州出猎》《渔家傲·秋思》
金华
《桃花源记》《野望》《望岳》《太常引·建康中秋夜为吕叔潜赋》《竹里馆》《行路难(其一)》
丽水
《卜算子·咏梅》
中华文化
诗歌吟咏
意趣
日文化
重岩叠嶂,(1) 。(郦道元《三峡》)
热爱自然
(2) ,沉鳞竞跃。(陶弘景《答谢中书书》)
山文化
(3) ,一览众山小。(杜甫《望岳》)
无所畏惧
不畏浮云遮望眼,(4) 。(王安石《登飞来峰》)
月文化
我寄愁心与明月,(5) 。(李白《闻王昌龄左迁龙标遥有此寄》)
(7)
晓镜但愁云鬓改,(6) 。(李商隐《无题》)
花文化
商女不知亡国恨,(8) 。(杜牧《泊秦淮》)
心怀家国
落红不是无情物,化作春泥更护花。(龚自珍《己亥杂诗》)
关键词
诗文名句
出处
批注
自信
① ,直挂云帆济沧海。
李白《行路难》其一
②
担当
受任于败军之际,③ 。
诸葛亮《出师表》
临危受命,勇于担当,令人心生敬意。
廉洁
④ ,⑤ 。
⑥ 《爱莲说》
洁身自好,廉洁自律,是社会的一股清流。
达观
竹杖芒鞋轻胜马,谁怕?⑦ 。
苏 轼《定风波》
不畏坎坷,旷达超脱,自在人生第一人。
坚贞
⑧ ,只有香如故。
陆 游《卜算子•咏梅》
不改初心,不惧摧残,永葆气节在人间。
展板栏目
古诗文名句
出处
作者
资源富足
土地平旷,屋舍俨然,(1)
《桃花源记》
陶渊明
风景秀美
小园几许,收尽春光。(2)
《行香子》
秦观
民风淳朴
莫笑农家腊酒浑,(3)
《游山西村》
陆游
不畏险阻
(4) ,(5)
《登飞来峰》
王安石
前景广阔
(6) ,(7)
《行路难》
李白
乐器
诗文
作者(出处)
琴
(1) ,(2) 。
王维《竹里馆》
笙
(3) ,(4) 。
欧阳修《采桑子(轻舟短棹西湖好)》
笛子
(5) ,(6) 。
陈与义《临江仙•夜登小阁忆洛中旧游》
琵琶
(7) ,(8) 。
岑参《白雪歌送武判官归京》
三月主题词:坚守
情境
古诗文名句
精神力量
醉酒狂歌
“俗子胸襟谁识我,① 。”——秋瑾《满江红》
狂傲
穿林打叶
“竹杖芒鞋轻胜马,谁怕?② 。”——苏轼《定风波》
乐观
沧海桑田
“③ ,吹笛到天明。”——陈与义《临江仙 夜登小阁》
执着
沙场征战
“④ ,⑤ 。”——辛弃疾《为陈同甫赋壮词以寄之》
赤诚
中秋望月
“⑥ ,人道是,清光更多。”——辛弃疾《太常引 建康中秋夜为吕叔潜赋》
壮志
缊袍敝衣
“⑦ ,⑧ 。”——宋濂《送东阳马生序》
乐学
点评:坚守是一种力量,是一种精神。坚守诗意的生命,不让情感依附于功利,不让灵魂仰仗于权位。人生因坚守而精彩。
内涵概括
诗句梳理
执着道义的价值追求
“孟子以严肃的态度、庄重的语言阐述了一个重要的主张:义与生,“二者不可得兼,① ”(《鱼我所欲也》);
②“ ,梦中行采薇”(《南安军)),蕴蓄着文天祥极深厚的爱国感情,显示着民族正气。
高意修身的君子之道
“回首向来萧瑟处,归去,③ ”(《定风波·莫听穿林打叶声》),苏轼归途遇雨,却宠辱不惊超然洒脱:“夫君子之行,静以修身,④ ”(《诚子书》),诸葛亮教育儿子摒除杂念宁静自处。
⑤ (注意字数结构的一致性)
⑥“ ,铁马冰河入梦来”(《十一月四日风雨大作》),陆游有心报国却遭排斥而无法杀敌,一腔御敌之情只能付诸梦境:⑦“ , (《茅屋为秋风所破歌》),杜甫推己及人,为风雨中的百姓祈求安宁之所。
宁退不仕的隐逸之趣
⑧“ , ”(《饮酒(其五)》),陶渊明在俯仰之间悠然自得,与自然触为一体。
【色卡一】白色:忧虑
① ,② 。(杜甫《春望》)
【品读】容颜的憔悴是对家国的忧思。
【色卡二】紫色:沉重
角声满天秋色里,③ 。(李贺《雁门太守行》)
【品读】喷涌的鲜血渲染了战斗的惨烈。
【色卡三】绿色:生机
④ ,⑤ 。(刘禹锡《陋室铭》)
【品读】陋室的绿意彰显主人的雅志。
【色卡四】黄色:明亮
⑥ ,秋容如拭。(秋瑾《满江红•小住京华》)
【品读】盛开的黄花映衬清秋的明净。
【色卡五】红色:活力
⑦ ,⑧ 。(韩愈《晚春》)
【品读】暮春的斗艳是对春日的留恋。
【色卡六】墨色:深沉
⑨ ,秋天漠漠向昏黑。(杜甫《茅屋为秋风所破歌》)
【品读】秋日的浓墨是风雨的前奏。
技法
古诗文名句
出处
借物抒怀
(1)我寄愁心与明月, 。
李白《闻王昌龄左迁龙标遥有此寄》
(2) ,只有香如故。
陆游《卜算子·咏梅》
互文见义
(3)将军百战死, 。
《木兰诗》
(4)不以物喜,
范仲淹《岳阳楼记》
以动衬静
(5)万籁此都寂, 。
常建《题破山寺后禅院》
(6) ,青草池塘处处蛙。
赵师秀《约客》
运用典故
(7) ,徒有羡鱼情
孟浩然《望洞庭湖赠张丞相》
(8) , 。
刘禹锡《酬乐天扬州初逢席上见赠》
(9)李白《行路难(其一)》中“闲来垂钓碧溪上,忽复乘舟梦日边”应归入上面技法 一项。
[拓展阅读]
(10)选用上面表格中的一种技法,鉴赏下面这首诗。
小松〔唐〕 杜荀鹤
自小刺头深草里,而今渐觉出蓬蒿。时人不识凌云木,直待凌云始道高。
[作者简介]杜荀鹤出身寒微,虽然年轻时就才华毕露,但由于“帝里无相识”(《辞九江李郎中入关》),以至屡试不中,报国无门,一生潦倒。
诗句
出处
时期
微评
(1) ,
波撼岳阳城。
孟浩然
《望洞庭湖赠张丞相》
开元
盛世
盛唐时期国力强盛,诗歌也进入辉煌时期,“笔力雄壮,气象浑厚”,充分展现了大唐盛世的气象。
(2)长风破浪会有时, 。
李白《行路难》
(3)感时花溅泪,恨别鸟惊心。
杜甫《春望》
这一时期的唐诗开始转向对现实的关注和思考,呈现出 的风格。
(4)可怜无定河边骨,犹是春闺梦里人。
陈陶《陇西行》
晚唐
时期
(5)无可奈何花落去, 。
晏殊《浣溪沙》
文盛
北宋
词作为新型的诗歌形式在宋代繁荣发展,词风或婉约或豪放。
(6)竹杖芒鞋轻胜马,谁怕? 。
苏轼《定风波》
我的思考与发现:(7)
窗外日光弹指过,席前花影坐间移。
“日光弹指过”让人想起《论语》中孔子的感慨:“(1) , 。”
惟愿取,年年此夜,人月双清。
“人月双清”使人想起苏轼《水调歌头(明月几时有)》中“(2) , ”的美好祝愿。
湘浦鱼沉,衡阳雁断,音书要寄无方便。
( )这一意象,让人想起“(3) , ”两句。
古诗文名句集录卡
序号
名句
出处
与人相处的美德
(1)
为人谋而不忠乎? ?
《论语》
诚信
(2)
愿为市鞍马, 。
《木兰诗》
孝顺
(3)
, 。
李白《闻王昌龄左迁龙标遥有此寄》
友爱
(4)
,丰年留客足鸡豚。
陆游《游山西村》
文人
名称
诗文
寓意
陶渊明
菊
采菊东篱下,① 。
隐逸高洁
陆游
梅
② ,只有香如故。
孤高傲世
周敦颐
莲
予独爱莲之③ ,④ 。
清高脱俗
郑燮
⑤
咬定青山不放松,立根原在破岩中。
坚韧不拔
范仲淹
兰
⑥ ,郁郁青青。
生意盎然
刘桢
松
岂不罹凝寒,松柏有本性。
⑦
我的发现
⑧
家国情怀
修身为人
(1)必先苦其心志,劳其筋骨,饿其体肤,空乏其身, 。(《生于忧患,死于安乐》)
感念亲情
(2) ,月是故乡明。(杜甫《月夜忆舍弟》)
忧国忧民
(3)商女不知亡国恨, 。(杜牧《泊秦淮》)
(4)伤心秦汉经行处, 。(张养浩《山坡羊·潼关怀古》)
舍生取义
(5)“ ? 。”是文天祥在《过零丁洋》中写下了宁死不屈的壮烈誓词。
精忠报国
(6)“ , 。”李贺在《雁门太守行》中借用典故,写出将士们报效朝廷的决心。
(7)“ , 。”古诗文中精忠报国的精神,渗透在中国人的血脉里,融入于五千年的文化中。
诗句
批注
出处
① , 。
借景物变化表现时序交替,给人以乐观、积极、向上的力量。
王湾《次北固山下》
② , 。
借明月表达对亲人的思念和美好祝福。
苏轼《水调歌头》(明月几时有)
③ , 。
洞庭湖烟波浩渺,汹涌澎湃,给人精神上的振奋。
孟浩然《望洞庭湖赠张丞相》
④ ,芳草长堤, 。
春色中的西湖清新可爱,令人感到心情愉悦。
欧阳修《采桑子》
书斋名
主人
内涵解读
探究发现
老学庵
南宋·陆游
取“师旷老而学犹bǐng(2)____烛夜行”之语,立志要活到老、学到老,生命不息,学习不止。
书斋名与主人的(11)_______有关
陋室
唐·刘禹锡
“斯是陋室,(3)_______________________
归来堂
南宋·李清照
取义于陶渊明的《归去来兮辞》,他在《饮酒》中用一句“(4)______________________,⑤_______________________。”道出了自己归隐山水中的平静与超然。
书斋名与所敬仰之人有关
竹里馆
唐·王维
“(6)______________________,(7)_______________________。”一句道出了诗人独坐竹丛,与琴相伴的场景。
书斋名与所处的环境有关
北宋·苏轼
苏轼被贬黄州﹐寓居临皋亭,于二月大雪时就东坡筑雪堂。“(8)_______________________,(9)________________________。”(《卜算子·黄州定慧院寓居作》)一句,以月夜孤鸿自比,悲于孤独,高洁自许。
云谷huì(1)____庵
清·朱熹
云谷之地,云遮雾障,天气乍晴还阴,筑室其中,“huì”者,昏暗不明也。
聊斋
清·蒲松龄
(10)_____________
书斋名与主人经历有关
古典诗歌抒情梳理单
【梳理目标】
进一步理解古典诗歌的情感类型与抒情方式
【诗句摘录】
①最爱湖东行不足,_____________________。(白居易《钱塘湖春行》)
②浊酒一杯家万里,_____________________。(范仲淹《渔家傲·秋思》)
③有桃花红,_____________________,菜花黄。(秦观《行香子(树绕村庄)》)
④零落成泥碾作尘,_____________________。(陆游《卜算子·咏梅》)
⑤闲来垂钓碧溪上,_____________________。(李白《行路难》)
⑥_____________________,赢得生前身后名。可怜白发生!(辛弃疾《破阵子·为陈同甫赋壮词以寄之》)
⑦_____________________?松柏有本性。(刘桢《赠从弟(其二)》)
⑧_____________________,月是故乡明。(杜甫《月夜忆舍弟》)
……
【图示梳理】
【课外拓展】
新年作①
【唐】刘长卿
乡心新岁切,天畔独潸然。老至居人下,春归在客先。
岭猿同旦暮,江柳共风烟。已似长沙傅②,从今又几年。
[注释]①本诗为刘长卿被贬为南巴尉后新年抒怀之作。②长沙傅:贾谊曾被贬为长沙太傅,故称“长沙傅”。
批注:____________________________________________
AI夏鼐思维测试单
测试目的:以“探究‘水潺潺’意象的内涵及作用”为任务,检测AI夏鼐的思维运行。
➢输入信息
(1)输入与“水”相关的古诗文。
①水何澹澹, __________________ 。(曹操《观沧海》)
②不闻爷娘唤女声, __________________ 。(北朝民歌《木兰诗》)
③ __________________ , __________________ 。(白居易《暮江吟》)
④ __________________ ,空水共悠悠。(王籍《入若耶溪》)
⑤千古兴亡多少事?悠悠, __________________ 。(辛弃疾《南乡子·登京口北固亭有怀》)
⑥桃花流水窗然去, __________________ 。(李白《山中问答》)
⑦ ?只见草萧疏,水萦纡。(张养浩《山坡羊·骊山怀古》)
⑧山行六七里,渐闻水声潺潺,而泻出于两峰之间者,酿泉也。(欧阳修《醉翁亭记》)
⑨故国自有好河山,羁旅他乡两鬓斑。昨夜梦中游雁荡,醒来犹觉水潺潺。(夏鼐《忆故乡温州》)
⑩
重经四皓庙(其二)注
【唐】许浑
避秦安汉出蓝关,松桂花阴满旧山。自是无人有归意,白云常在水潺潺。
【注】四皓:指秦汉之际隐居商山的四位白发贤者,他们躲避秦朝暴政又不应汉朝征召。……
➢运行测试
(2)【运行指令一】在信息中,筛选以叠词修饰“水”的诗句,概括叠词的作用。
AI夏鼐:
(3)【运行指令二】定位具体诗文,探究“水潺潺”意象的内涵及作用,输出结论。
AI夏鼐:
【运行指令三】
A版:迁移以上思维运行过程,探究其他古典意象的内涵及作用。
B版:运用“水潺潺”意象探究结果,形成《忆故乡温州》的鉴赏报告。
➢测试调控
(4)根据测试目的,你认为运行指令三中A、B哪一版本更为合理?请说明理由。
相关试卷
这是一份【中考二轮】2024年中考语文【热点·重点·难点】(浙江专用)热点01 字音字形字义辨析(三种热门命题方式)-专练.zip,文件包含热点01字音字形字义辨析三种热门命题方式解析版docx、热点01字音字形字义辨析三种热门命题方式学生版docx等2份试卷配套教学资源,其中试卷共24页, 欢迎下载使用。
这是一份【中考二轮】2024年中考语文【热点·重点·难点】(江苏专用)热点02 古诗文默写(识记理解,注重运用)-专练.zip,文件包含热点02古诗文默写识记理解注重运用解析版docx、热点02古诗文默写识记理解注重运用学生版docx等2份试卷配套教学资源,其中试卷共15页, 欢迎下载使用。
这是一份【中考二轮】2024年中考语文【热点·重点·难点】(广东专用)重难点01 综合性学习-专练.zip,文件包含重难点01综合性学习-2024年中考语文热点·重点·难点专练广东专用原卷版docx、重难点01综合性学习-2024年中考语文热点·重点·难点专练广东专用解析版docx等2份试卷配套教学资源,其中试卷共31页, 欢迎下载使用。