





- 【中考二轮】2024年中考语文【热点·重点·难点】(广东专用)热点02 正确运用词语(10大热点话题+新题型+3大解题技巧)-专练.zip 试卷 3 次下载
- 【中考二轮】2024年中考语文【热点·重点·难点】(广东专用)热点03 基础综合运用板块-专练.zip 试卷 3 次下载
- 【中考二轮】2024年中考语文【热点·重点·难点】(广东专用)热点04 名著阅读-专练.zip 试卷 2 次下载
- 【中考二轮】2024年中考语文【热点·重点·难点】(广东专用)重点02 文言文阅读-专练.zip 试卷 2 次下载
- 【中考二轮】2024年中考语文【热点·重点·难点】(广东专用)重点03 散文文本阅读(分类+阅读步骤)-专练.zip 试卷 3 次下载
【中考二轮】2024年中考语文【热点·重点·难点】(广东专用)热点01 古诗词默写(3大考查特点+2大解题策略)-专练.zip
展开近三年广东省中考连续三次考查了古诗词鉴常与运用,并且三年都考查了创新题型。试卷以立德树人为根本目的。传承中华文化古诗词的主题必将是今年考察的热点。
近三年广东省中考连续三次考查了古诗词鉴常与运用,并且三年都考查了创新题型。这种考查是符合新课标(2022年版)“诵读古代诗词,注重积累、感悟和运用,提高自己的欣赏品位"要求的。这也是语文考试向传统文化回归的一个信号,同时体现了初高衔接的一个方向。这三年的古诗词鉴赏与运用题有以下特点:
1.考查形式灵活新颖,考查题型,考查位置有不确定性。已考的有勾连书法题、勾连其他诗歌题、勾连现代文阅读题、勾连文化常识赏析题的模式,不排除以后有填空题、图表题、勾连古文题、勾连名著题、勾连作文题等的出现。2021年考查了“书法与诗词鉴赏”:书法纳人了中考,并且与古诗词鉴赏相结合,体现了“综合素质”考查的方向;考查课内诗词与课外诗词的比较阅读,体现了对课内知识迁移能力的考查。
2022年考查了“结合文学作品阅读文段选择符合语境的诗词”:主要考查学生在具体情境中运用古诗词的能力,体现了对分析能力、运用能力、跨学科能力的考查。
2023年考查了“根据诗歌内容及知识卡片解释诗词中某字的运用”,并首次单独命题、以简答题形式出现:主要考查学生运用文化常识对诗词进行赏析的能力,体现了对综合能力、运用能力的考查。
2.古诗词鉴赏与运用考査范围主要以课标(2022年版)篇目为主:2021、2023年考查范围都为课标规定篇目:2022年考查的选项中除出现一句“山随平野尽,江人大荒流”来自非课标篇目《渡荆门送别》,其他篇目则都属于课标篇目。从默写和本题来看,适当背诵非课标篇目有利于答题,这也反映了命题者希望以此激发学生扩大古诗词背诵积累热情的意图。
3.2021年题量为2题,分值为4分;2022、2023年题量为1题,分值为2分、、
一、古诗文名句分类素材
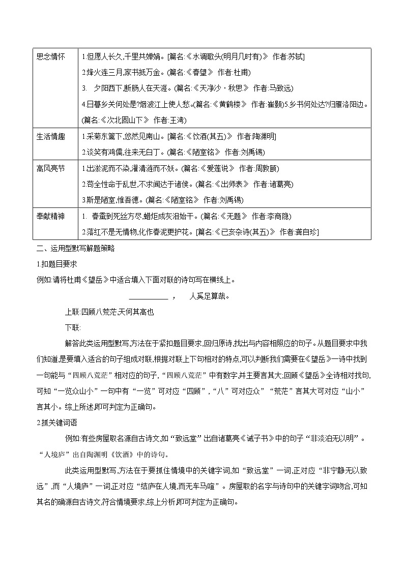
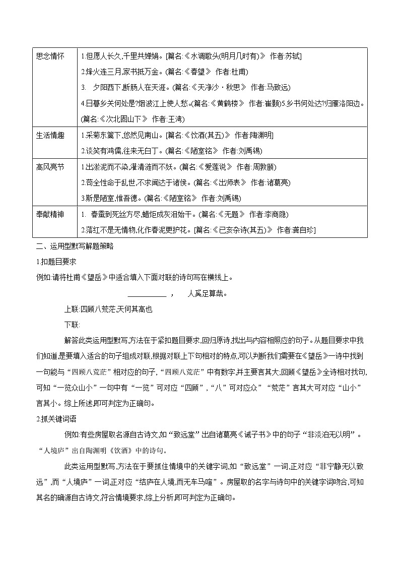
二、运用型默写解题策略
1.扣题目要求
例如:请将杜甫《望岳》中适合填入下面对联的诗句写在横线上。
, 人奚足算哉。
上联:四顾八荒茫,天何其高也
下联:
解答此类运用型默写,方法在于紧扣题目要求,回归原诗,找出与内容相照应的句子。从题目要求中我们知道,是要填入适合的句子组成对联,根据对联上下句相对的特点,可以判断我们需要在《望岳》一诗中找到一句能与“四顾八荒茫”相对应的句子,“四顾八荒茫”中有数字,并主要言其大;回顾《望岳》全诗相对找句,可知“一览众山小”一句中有“一览”可对应“四顾”,“八”可对应众”“荒茫”言其大可对应“山小”言其小。综上所述,即可判定为正确句。
2.抓关键词语
例如:有些房屋取名源自古诗文,如“致远堂”出自诸葛亮《诫子书》中的句子“非淡泊无以明”。“人境庐”出自陶渊明《饮酒》中的诗句。
此类运用型默写,方法在于要抓住情境中的关键字词,如“致远堂”一词,正对应“非宁静无以致远”,而“人境庐”一词,正对应“结庐在人境,而无车马喧”。房屋取的名字与诗句中的关键字词吻合,可知其名的确源自古诗文,符合情境要求,综上分析,即可判定为正确句。
(建议用时:60分钟)
1.根据提示默写。
(1)乡书何处达? 。《次北固山下》
(2) ,关山度若飞。(《木兰诗》)
(3)此中有真意, 。《饮酒》
(4) ,决眦入归鸟。《望岳》)
(5)不应有恨, ?(《水调歌头·明月几时有》)
(6) ,愁云惨淡万里凝。(《白雪歌送武判官归京》)
(7)文天祥在《过零丁洋》中所表现出“ ? 。”的气概与孟子“舍生取义”精神是一脉相承的,是对孟子“舍生取义”生死观的最好诠释。
(8)冬雪不能阻隔春天翩然而至的脚步,同样疫情也一样不能阻止滚滚前进的历史车轮。正如刘禹锡《酬乐天扬州初逄席上见赠》中所写: , 。
【答案】 归雁洛阳边 万里赴戎机 欲辨已忘言 荡胸生曾云 何事长向别时圆 瀚海阑干百丈冰 人生自古谁无死 留取丹心照汗青 沉舟侧畔千帆过 病树前头万木春
【详解】默写题作答时,一是要透彻理解诗文的内容;二是要认真审题,找出符合题意得诗文句子;三是答题内容要准确,做到不添字、不漏字、不写错字。本题中的“雁、赴、戎机、辨、瀚海、畔”等字词容易写错,要注意书写。
2.古诗文名句填空。
(1) ,病树前头万木春。
(2)《左迁至蓝关示侄孙湘》中写出诗人处境凄凉却只考虑国家安危的报国情怀的句子 , 。
(3)李商隐在《无题》中以浅显通俗的比喻,巧妙自然的双关,写对爱情至死不渝的句子 , 。
(4)《岳阳楼记》中动静结合,描写洞庭湖月夜美景的句子是 , 。
【答案】 (1)沉舟侧畔千帆过 (2)欲为圣明除弊事 肯将衰朽惜残年 (3)春蚕到死丝方尽 蜡炬成灰泪始干 (4)浮光跃金 静影沉璧
【详解】本题属于基础题,也是各地中考语文必考题。默写题不论分几种类型,都是以记忆、积累为根本的,然后在此基础上加以理解、应用、赏析。解题时一是要透彻理解诗歌的内容,二是要认真审题,找出合适的诗句,三是答题时不能写错别字。本题中需要注意的易写错的字是:畔、弊、朽、蜡炬。
3.古诗文默写。
(1)潮平两岸阔, 。(王湾《次北固山下》)
(2) ?烟波江上使人愁。(崔颢《黄鹤楼》)
(3)白居易《钱塘湖春行》中直接写诗人骑马游春,感受春花初绽美景的句子是: , 。
(4)6月4日,中国姑娘李娜改写了亚洲在世界网坛的历史,以大满贯捧得法国网球公开赛冠军奖杯,领略了“ , ”的登峰境界。(用杜甫《望岳》中的句子作答)
【答案】 (1)风正一帆悬 (2)日暮乡关何处是 (3)乱花渐欲迷人眼 浅草才能没马蹄 (4)会当凌绝顶 一览众山小
【详解】默写常见的名句名篇。首先要选准诗句,生僻字平时要多写几遍。这类试题是通过书写的方式考背诵,关键是不能错字、别字、形似字。近几年总出理解性默写题目,这种题目的难度比根据上下文默写要难,首先要根据诗歌内容选准诗句,然后不要出现错别字。此题要注意“暮”“凌”等字词的书写。
4.用课文原句填空。
古往今来,文人墨客无不充满着对人生的无限热爱。这种热爱,是“山光悦鸟性,(1) ”(常建《题破山寺后禅院》)的寄情山水;是“日暮乡关何处是?(2) ”(崔颢《黄鹤楼》)的故园情思;是“(3) ,铁马冰河入梦来”(陆游《十一月四日风雨大作》)的爱国情怀。因为热爱,曹操吟咏“烈士暮年,(4) 。”(《龟虽寿》),老当益壮,令人敬佩;因为热爱,龚自珍宣示“(5) , ”(《己亥杂诗》),奉献精神,多么真切;因为热爱,杜甫慨叹“(6) , ”(《茅屋为秋风所破歌》),推己及人,胸襟博大。如今,我们“是绯红的黎明,(7) ”(《祖国啊,我亲爱的祖国》),更应当充满朝气,以全部的热情,开创崭新的复兴时代。
【答案】 潭影空人心 烟波江上使人愁 夜阑卧听风吹雨 壮心不已 落红不是无情物 化作春泥更护花 安得广厦千万间 大庇天下寒士俱欢颜 正在喷薄
【详解】本题考查名篇名句默写。注意易错字词“潭、影、烟波、阑、卧、化作、厦、庇、俱、喷薄”的正确书写。
5.诗文默写。
(1) ,干戈寥落四周星。(文天祥《过零丁洋》)
(2)为什么我的眼里常含泪水? ……(艾青《我爱这土地》)
(3) ,到乡翻似烂柯人。(刘禹锡《酬乐天扬州初逢席上见赠》)
(4)杜甫《茅屋为秋风所破歌》一诗中表现诗人舍己为人的献身精神、博大的胸襟和至死不悔的决心的诗句是: , !
(5)一个时代的性格是青年代表的性格,一个时代的精神是青年代表的精神。梦想越伟大,任务越艰巨,越需要青年迎难而上,担负起时代的重任。请抛弃那“爱上层楼, ”(辛弃疾《丑奴儿·书博山道中壁》)故作深沉的无病呻吟吧。遭遇挫折,当有“ , ”(李白《行路难》其一)的壮志豪情;实现追求,当有“ , ”(李商隐《无题》)的坚贞与无私。无论身处何种境地,只有坚定理想信念,勇担时代重任,青春才能在担当与奋进中大放异彩。
【答案】 辛苦遭逢起一经 因为我对这土地爱得深沉 怀旧空吟闻笛赋 何时眼前突兀见此屋 吾庐独破受冻死亦足 为赋新词强说愁 长风破浪会有时 直挂云帆济沧海 春蚕到死丝方尽 蜡炬成灰泪始干
【详解】默写题作答时,一要透彻理解诗文内容;二要认真审题,找出符合题意的诗文句子;三是答题内容要准确,做到不添字、不漏字、不写错字。本题中注意“逢、吟、赋、见、庐、沧、蜡炬”等字的正确书写。
6.(1)古典诗歌中亘古不变的思念之情,千百年来为人们所传唱。例如李商隐在《夜雨寄北》中就用“ , ”把客居的寂寞转化为重逢的希冀,抒发相思之苦。
(2)古文中有许多含义深远,激发斗志的名句。例如《<论语>十二章》中就用“ , ”来激励志士仁人无论什么时候都应坚定志向。
(3)人生的道路是曲折的,我们经常会面临生活的艰难,陷入情绪的低谷,此时,你可用陆游《游山西村》中的名句“ , ”来激励自己。
(4)我们的未来是光明的,我们要坚信自己的理想是可以实现的,要用李白《行路难》中“ , ”来展现自己的自信与乐观。
【答案】 何当共剪西窗烛 却话巴山夜雨时 三军可夺帅也 匹夫不可夺志也 山重水复疑无路 柳暗花明又一村 长风破浪会有时 直挂云帆济沧海
【详解】本题考查名句名篇默写。
默写题作答时,一是要透彻理解诗文的内容;二是要认真审题,找出符合题意的诗文句子;三是答题内容要准确,做到不添字,不漏字,不写错别字。本题中注意“剪、却、济、沧”等字词的书写。
7.古诗文默写
(1)乐器、乐曲是古诗词中常见的意象,诗人往往借此来表达怀乡思亲之情,如李白《春夜洛城闻笛》中的“① , ”,李益《夜上受降城闻笛》中的“② , ”。
(2) 中考倒计时100天,同学们互赠古诗文,你抄录了苏轼的“③ ,何妨吟啸且徐行”,劝勉同桌心无旁骛;同桌用诸葛亮《诫子书》中的“淫慢则不能励精,④ ”与你共勉。
(3)默写常建《题破山寺后禅院》的颈联和尾联。
, 。 , 。
【答案】 此夜曲中闻折柳 何人不起故园情 不知何处吹芦管 一夜征人尽望乡 莫听穿林打叶声 险躁则不能治性 山光悦鸟性 潭影空人心 万籁此都寂 但余钟磬音
【详解】本题考查学生默写古诗文的能力。“柳、芦、躁、治、籁、磬”都是易错字,注意和形似字、同音字的辨析。
8.情境默写。
诵读声声品经典,古韵悠悠满校园。在传统文化活动中,我们能感受到《黄鹤楼》中①“晴川历历汉阳树, ”的美丽景象;也能于《饮酒》中与陶公一起②“ ,悠然见南山”;更能见识到《使至塞上》里的③“ ,长河落日圆”的壮观奇景;又能与诗圣一起④“ ,一览众山小”;还能理解诗仙⑤“长风破浪会有时, ”中的满怀豪情。传承中华文化中我们唱出《过零丁洋》中⑥“人生自古谁无死, ”的爱国誓言,为人成长中我们培养⑦“ ,贫贱不能移,威武不能屈”的浩然正气。
【答案】 芳草萋萋鹦鹉洲 采菊东篱下 大漠孤烟直 会当凌绝顶 直挂云帆济沧海 留取丹心照汗青 富贵不能淫
【详解】本题考查名句名篇。默写作答时,一是要彻底理解诗文的内容;二是要认真审题,找出符合题意的诗文句子;三是答题内容要准确,做到不添字、不字、不写错字。本题中的“萋、鹦、鹉、洲、篱、凌、绝、济、沧、汗、青、淫”等字词容易写错。
9.以下是小川同学设计的《古诗文 边塞情》专辑,请根据提示将表格内容补充完整。
【答案】 大漠孤烟直 受任于败军之际 弓如霹雳弦惊 燕然未勒归无计 策勋十二转 赏赐百千强 感时花溅泪 恨别鸟惊心 报君黄金台上意 提携玉龙为君死。
【详解】默写题作答时,一是要透彻理解诗文的内容;二是要认真审题,找出符合题意的诗文句子;三是答题内容要准确,做到不多字,不少字,不写错字。本题中注意“任、际、霹、雳、勒、勋、赐、溅、携”等字要书写正确。
10.根据诗文提示默写。
①东风不与周郎便, 。(杜牧《赤壁》)
②其真无马邪? 。(韩愈《马说》)
③ ,悠然见南山。(陶渊明《饮酒》)
④ ,坐断东南战未休。(辛弃疾《登京口北固亭有怀》)
⑤《出师表》中,表现诸葛亮淡泊名利的高尚节操的名句是: , 。
⑥在“抗击疫情”过程中,社会各界人士的事迹和可贵的奉献精神感动着每一个人。请你写出连续两句与“奉献”有关的古诗文名句: , 。
【答案】 铜雀春深锁二乔 其真不知马也 采菊东篱下 年少万兜鍪 苟全性命于乱世 不求闻达于诸侯 落红不是无情物 化作春泥更护花(春蚕到死丝方尽,蜡炬成灰泪始干。横眉冷对千夫指,俯首甘为孺子牛)
【详解】默写题作答时,一是要透彻理解诗文的内容;二是要认真审题,找出符合题意的诗文句子;三是答题内容要准确,做到不添字、不漏字、不写错字。本题中的“雀、兜鍪、诸侯、作、蜡炬、孺”等字词容易写错。
类别
经典例句
思念情怀
1.但愿人长久,千里共婵娟。[篇名:《水调歌头(明月几时有)》 作者:苏轼]
2.烽火连三月,家书抵万金。(篇名:《春望》 作者:杜甫)
3. 夕阳西下,断肠人在天涯。(篇名:《天净沙·秋思》 作者:马致远)
4.日暮乡关何处是?烟波江上使人愁。(篇名:《黄鹤楼》 作者:崔颢)5.乡书何处达?归雁洛阳边。(篇名:《次北固山下》 作者:王湾)
生活情趣
1.采菊东篱下,悠然见南山。[篇名:《饮酒(其五)》 作者:陶渊明]
2.谈笑有鸿儒,往来无白丁。(篇名:《陋室铭》 作者:刘禹锡)
高风亮节
1.出淤泥而不染,濯清涟而不妖。(篇名:《爱莲说》 作者:周敦颐)
2.苟全性命于乱世,不求闻达于诸侯。(篇名:《出师表》 作者:诸葛亮)
3.斯是陋室,惟吾德。(篇名:《陋室铭》 作者:刘禹锡)
奉献精神
春蚕到死丝方尽,蜡炬成灰泪始干。(篇名:《无题》 作者:李商隐)
2.落红不是无情物,化作春泥更护花。[篇名:《已亥杂诗(其五)》 作者:龚自珍]
类别
古诗文名句
出处
边塞奇景
① ,长河落日圆。
王维《使至塞上》
临危受命
② ,奉命于危难之间。
诸葛亮《出师表》
英勇杀敌
③马作的卢飞快, 。
辛弃疾《破阵子·为陈同甫赋壮词以寄之》
壮志未酬
④浊酒一杯家万里, 。
范仲淹《渔家傲·秋思》
战功赫赫
⑤ , 。
《木兰诗》
编后记:边塞诗词里,奔涌着杜甫⑥“ , ”(《春望》)的深沉忧愤,草木为之动容;激荡着戍边将士⑦“ , ”(李贺《雁门太守行》)的誓死卫国,山河为之呐喊。真是一寸山河一寸血,赤子丹心照千秋啊!
【中考二轮】2024年中考语文【热点·重点·难点】(江苏专用)热点02 古诗文默写(识记理解,注重运用)-专练.zip: 这是一份【中考二轮】2024年中考语文【热点·重点·难点】(江苏专用)热点02 古诗文默写(识记理解,注重运用)-专练.zip,文件包含热点02古诗文默写识记理解注重运用解析版docx、热点02古诗文默写识记理解注重运用学生版docx等2份试卷配套教学资源,其中试卷共15页, 欢迎下载使用。
【中考二轮】2024年中考语文【热点·重点·难点】(江苏专用)热点01 识字与写字(设置情境,多点勾连)-专练.zip: 这是一份【中考二轮】2024年中考语文【热点·重点·难点】(江苏专用)热点01 识字与写字(设置情境,多点勾连)-专练.zip,文件包含热点01识字与写字设置情境多点勾连解析版docx、热点01识字与写字设置情境多点勾连学生版docx等2份试卷配套教学资源,其中试卷共16页, 欢迎下载使用。
【中考二轮】2024年中考语文【热点·重点·难点】(广东专用)重难点01 综合性学习-专练.zip: 这是一份【中考二轮】2024年中考语文【热点·重点·难点】(广东专用)重难点01 综合性学习-专练.zip,文件包含重难点01综合性学习-2024年中考语文热点·重点·难点专练广东专用原卷版docx、重难点01综合性学习-2024年中考语文热点·重点·难点专练广东专用解析版docx等2份试卷配套教学资源,其中试卷共31页, 欢迎下载使用。
