还剩3页未读,
继续阅读
所属成套资源:北师大版生物七年级下册章末检测
成套系列资料,整套一键下载
北师大版生物七年级下册 第11章 《人体代谢废物的排出》 章末检测1
展开
这是一份北师大版生物七年级下册 第11章 《人体代谢废物的排出》 章末检测1,共5页。
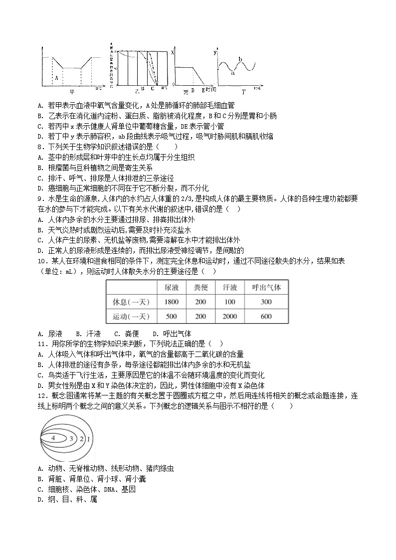
第11章 人体代谢废物的排出一、单项选择题1.肾脏相当于人体的净化器,下列有关叙述不正确的是( )A. 大分子蛋白质经肾小球过滤到肾小囊中 B. 正常人的尿液中一般检测不到葡萄糖C. 流出肾脏的血液中尿素含量明显减少 D. 人体每天排出的尿量远远小于原尿量2.糖尿病人体内葡萄糖的运行路线不可能是以下的( )A. 肾动脉→入球小动脉→肾小球→出球小动脉→肾小管周围毛细血管→肾静脉B. 肾动脉→入球小动脉→肾小球→肾小囊→肾小管→肾小管周围毛细血管→肾静脉C. 肾动脉→入球小动脉→肾小球→肾小囊→肾小管→收集管D. 肾动脉→入球小动脉→肾小球→出球小动脉→肾小管→收集管3.下列关于人体的叙述正确的是( )A. 肝脏分泌的胆汁含有消化脂肪的酶B. 在体循环中,主动脉流的是动脉血,在肺循环中,肺静脉流的是静脉血C. 人体形成尿液的主要器官是膀胱D. 人体呼吸系统中,最主要的器官是肺,它是气体交换的场所4.下表为某一正常人体内四种液体的成分对比表,“+”表示含有此类成分,“一”表示缺少此类成分。四种液体分别是( ) A. 血液 血浆 原尿 尿液 B. 尿液 血浆 原尿 血液C. 血液 原尿 血浆 尿液 D. 尿液 原尿 血浆 血液5.下列说法正确的是( )A. 膀胱是形成尿的主要器官B. 肾小球具有过滤作用,肾小囊具有重吸收作用C. 进入肾小球的血管为小动脉,出肾小球的血管为小动脉D. 体内水分排出的渠道有两个,分别是肾脏和皮肤6.如图是血液流经某器官的示意图,下列表述正确的是( )A. 若b表示肺部,则c血管里二氧化碳含量增加B. 若表示小肠,则饭后一段时间内,c血管里氨基酸含量增加C. 若b表示肾脏,则C直管里尿素含量增加D. 若b表示大脑,则c血管里氧气含量增加7.下列曲线表示人体的某项生理过程,分析错误的是( )A. 若甲表示血液中氧气含量变化,A处是肺循环的肺部毛细血管B. 乙表示在消化道内淀粉、蛋白质、脂肪被消化程度,B和C分别是胃和小肠C. 若丙中x表示健康人肾单位中葡萄糖含量,DE表示管小管D. 若丁中y表示肺容积,ab段曲线表示吸气过程,吸气时胁间肌和膈肌收缩8.下列关于生物学知识叙述错误的是( )A. 茎中的形成层和叶芽中的生长点均属于分生组织B. 根瘤菌与豆科植物之间是寄生关系C. 排汗、呼气、排尿是人体排泄的三条途径D. 癌细胞与正常细胞的不同在于它不断分裂,而不分化9.水是生命的源泉,人体内的水约占人体重的2/3,是构成人体的最主要物质。人体的各种生理功能都要在水的参与下才能完成。以下有关水代谢的叙述中,错误的是( )A. 人体内多余的水分主要通过排尿、排粪排出体外B. 天气炎热时或剧烈运动后,需要及时补充淡盐水C. 人体产生的尿素、无机盐等废物,需要溶解在水中才能排出体外D. 正常人的尿液形成是连续的,而排出尿液受神经调节,是间歇的10.某人在环境和进食相同的条件下,测定完全休息和运动时,通过不同途径散失的水分,结果如表(单位:mL),则运动时人体散失水分的主要途径是( )A. 尿液 B. 汗液 C. 粪便 D. 呼出气体11.用你所学的生物学知识来判断,下列说法正确的是( )A. 人体吸入气体和呼出气体中,氧气的含量都高于二氧化碳的含量B. 人体排泄的途径有多条,每条途径都能排出体内多余的水和无机盐C. 鸟类适于飞行生活,主要原因是它的体温不会随环境温度的变化而变化D. 男女性别是由X和Y染色体决定的,因此,男性体细胞中没有X染色体12.概念图通常将某一主题的有关概念置于圆圈或方框之中,然后用连线将相关的概念或命题连接,连线上标明两个概念之间的意义关系。下列概念的逻辑关系与图示不相符的是( )A. 动物、无脊椎动物、线形动物、猪肉绦虫B. 肾脏、肾单位、肾小球、肾小囊C. 细胞核、染色体、DNA、基因D. 纲、目、科、属二、综合题13.根据泌尿系统模式图回答问题。(1)泌尿系统由①_______、②________、③________、④________组成。(2)[____]是泌尿系统的主要器官,它的作用是__________。(3)③位于盆腔内,有______________________的功能。(4)⑤是指肾脏的_________,流出和流入的液体相比,______________减少。14.图是人体呼吸系统、循环系统及泌尿系统部分结构示意图,分析回答问题:(1)与血管 B 相比,血管 A 中流的是含_____较多的动脉血。(2)输尿管 D 内液体形成的场所是_____(器官),主要经过肾小球的____和肾小管的重吸收作用两个生理过程。(3)血管 G 内的营养物质中,_____是人体最主要的供能物质,这种物质是在消化系统的_____(器官)中被吸收进血液的。(4)听到考官指令后,王伟掷出了手中的实心球。完成这一反射活动需要依靠相应的反射弧,其感受器位于内耳的_____中。15.人体是一个协调配合、和谐统一的整体。下图为子怡同学精心绘制的消化、呼吸、泌尿、内分泌和循环系统间关联的概念图解,其中①②代表某类气体,③④代表生理过程。请你综合运用所学知识分析作答:(1)子怡同学吃的早餐被消化和吸收的主要器官是_____,消化终产物随血液送达组织细胞后,在图中气体[_____]的参与下被分解利用,提供学习所需能量。(2)阳光大课间时子去操场跑步,下列能模拟她深吸气时肺和膈肌状态的是_____。(3)尿液是健康的“晴雨表”。丁大爷体检时发现尿中含有葡萄糖,可能是图中_____(填代号)所示的生理过程异常所致,也可能是内分泌腺_____的功能障碍有关。(4)子怡同学的代谢终产物排出体外的途径,图中共呈现出_____条。(5)小肠绒毛壁、肺泡壁、毛细血管壁、肾小球壁、肾小囊内壁等结构的共同特点都是由一层细胞构成,利于物质交换,这充分体现出_____的生物学观点。参考答案13.(1)肾脏 输尿管 膀胱 尿道 (2)① 形成尿液 (3)暂时贮存尿液 (4)血管 废物14.(1)氧气 (2)肾脏 滤过 (3)葡萄糖 小肠 (4)耳蜗15.(1)小肠 ① 氧气 (2)B (3)④ 胰岛 (4)2 (5)结构和功能相适应血细胞大分子蛋白质水无机盐葡萄糖尿素液体1﹣﹣++﹣+液体2﹣+++++液体3﹣﹣++++液体4++++++题号123456789101112答案ADDBCBABABAB
第11章 人体代谢废物的排出一、单项选择题1.肾脏相当于人体的净化器,下列有关叙述不正确的是( )A. 大分子蛋白质经肾小球过滤到肾小囊中 B. 正常人的尿液中一般检测不到葡萄糖C. 流出肾脏的血液中尿素含量明显减少 D. 人体每天排出的尿量远远小于原尿量2.糖尿病人体内葡萄糖的运行路线不可能是以下的( )A. 肾动脉→入球小动脉→肾小球→出球小动脉→肾小管周围毛细血管→肾静脉B. 肾动脉→入球小动脉→肾小球→肾小囊→肾小管→肾小管周围毛细血管→肾静脉C. 肾动脉→入球小动脉→肾小球→肾小囊→肾小管→收集管D. 肾动脉→入球小动脉→肾小球→出球小动脉→肾小管→收集管3.下列关于人体的叙述正确的是( )A. 肝脏分泌的胆汁含有消化脂肪的酶B. 在体循环中,主动脉流的是动脉血,在肺循环中,肺静脉流的是静脉血C. 人体形成尿液的主要器官是膀胱D. 人体呼吸系统中,最主要的器官是肺,它是气体交换的场所4.下表为某一正常人体内四种液体的成分对比表,“+”表示含有此类成分,“一”表示缺少此类成分。四种液体分别是( ) A. 血液 血浆 原尿 尿液 B. 尿液 血浆 原尿 血液C. 血液 原尿 血浆 尿液 D. 尿液 原尿 血浆 血液5.下列说法正确的是( )A. 膀胱是形成尿的主要器官B. 肾小球具有过滤作用,肾小囊具有重吸收作用C. 进入肾小球的血管为小动脉,出肾小球的血管为小动脉D. 体内水分排出的渠道有两个,分别是肾脏和皮肤6.如图是血液流经某器官的示意图,下列表述正确的是( )A. 若b表示肺部,则c血管里二氧化碳含量增加B. 若表示小肠,则饭后一段时间内,c血管里氨基酸含量增加C. 若b表示肾脏,则C直管里尿素含量增加D. 若b表示大脑,则c血管里氧气含量增加7.下列曲线表示人体的某项生理过程,分析错误的是( )A. 若甲表示血液中氧气含量变化,A处是肺循环的肺部毛细血管B. 乙表示在消化道内淀粉、蛋白质、脂肪被消化程度,B和C分别是胃和小肠C. 若丙中x表示健康人肾单位中葡萄糖含量,DE表示管小管D. 若丁中y表示肺容积,ab段曲线表示吸气过程,吸气时胁间肌和膈肌收缩8.下列关于生物学知识叙述错误的是( )A. 茎中的形成层和叶芽中的生长点均属于分生组织B. 根瘤菌与豆科植物之间是寄生关系C. 排汗、呼气、排尿是人体排泄的三条途径D. 癌细胞与正常细胞的不同在于它不断分裂,而不分化9.水是生命的源泉,人体内的水约占人体重的2/3,是构成人体的最主要物质。人体的各种生理功能都要在水的参与下才能完成。以下有关水代谢的叙述中,错误的是( )A. 人体内多余的水分主要通过排尿、排粪排出体外B. 天气炎热时或剧烈运动后,需要及时补充淡盐水C. 人体产生的尿素、无机盐等废物,需要溶解在水中才能排出体外D. 正常人的尿液形成是连续的,而排出尿液受神经调节,是间歇的10.某人在环境和进食相同的条件下,测定完全休息和运动时,通过不同途径散失的水分,结果如表(单位:mL),则运动时人体散失水分的主要途径是( )A. 尿液 B. 汗液 C. 粪便 D. 呼出气体11.用你所学的生物学知识来判断,下列说法正确的是( )A. 人体吸入气体和呼出气体中,氧气的含量都高于二氧化碳的含量B. 人体排泄的途径有多条,每条途径都能排出体内多余的水和无机盐C. 鸟类适于飞行生活,主要原因是它的体温不会随环境温度的变化而变化D. 男女性别是由X和Y染色体决定的,因此,男性体细胞中没有X染色体12.概念图通常将某一主题的有关概念置于圆圈或方框之中,然后用连线将相关的概念或命题连接,连线上标明两个概念之间的意义关系。下列概念的逻辑关系与图示不相符的是( )A. 动物、无脊椎动物、线形动物、猪肉绦虫B. 肾脏、肾单位、肾小球、肾小囊C. 细胞核、染色体、DNA、基因D. 纲、目、科、属二、综合题13.根据泌尿系统模式图回答问题。(1)泌尿系统由①_______、②________、③________、④________组成。(2)[____]是泌尿系统的主要器官,它的作用是__________。(3)③位于盆腔内,有______________________的功能。(4)⑤是指肾脏的_________,流出和流入的液体相比,______________减少。14.图是人体呼吸系统、循环系统及泌尿系统部分结构示意图,分析回答问题:(1)与血管 B 相比,血管 A 中流的是含_____较多的动脉血。(2)输尿管 D 内液体形成的场所是_____(器官),主要经过肾小球的____和肾小管的重吸收作用两个生理过程。(3)血管 G 内的营养物质中,_____是人体最主要的供能物质,这种物质是在消化系统的_____(器官)中被吸收进血液的。(4)听到考官指令后,王伟掷出了手中的实心球。完成这一反射活动需要依靠相应的反射弧,其感受器位于内耳的_____中。15.人体是一个协调配合、和谐统一的整体。下图为子怡同学精心绘制的消化、呼吸、泌尿、内分泌和循环系统间关联的概念图解,其中①②代表某类气体,③④代表生理过程。请你综合运用所学知识分析作答:(1)子怡同学吃的早餐被消化和吸收的主要器官是_____,消化终产物随血液送达组织细胞后,在图中气体[_____]的参与下被分解利用,提供学习所需能量。(2)阳光大课间时子去操场跑步,下列能模拟她深吸气时肺和膈肌状态的是_____。(3)尿液是健康的“晴雨表”。丁大爷体检时发现尿中含有葡萄糖,可能是图中_____(填代号)所示的生理过程异常所致,也可能是内分泌腺_____的功能障碍有关。(4)子怡同学的代谢终产物排出体外的途径,图中共呈现出_____条。(5)小肠绒毛壁、肺泡壁、毛细血管壁、肾小球壁、肾小囊内壁等结构的共同特点都是由一层细胞构成,利于物质交换,这充分体现出_____的生物学观点。参考答案13.(1)肾脏 输尿管 膀胱 尿道 (2)① 形成尿液 (3)暂时贮存尿液 (4)血管 废物14.(1)氧气 (2)肾脏 滤过 (3)葡萄糖 小肠 (4)耳蜗15.(1)小肠 ① 氧气 (2)B (3)④ 胰岛 (4)2 (5)结构和功能相适应血细胞大分子蛋白质水无机盐葡萄糖尿素液体1﹣﹣++﹣+液体2﹣+++++液体3﹣﹣++++液体4++++++题号123456789101112答案ADDBCBABABAB
相关资料
更多

