


所属成套资源:中考化学一轮复习(讲义) 考点一遍过(全国通用)
最新中考化学考点一遍过(讲义) 考点14 化学式和化合价
展开
这是一份最新中考化学考点一遍过(讲义) 考点14 化学式和化合价,共22页。学案主要包含了化学式,化合价,化合价与化学式,有关相对分子质量的计算等内容,欢迎下载使用。
策略1:明确目标,强化基础。第一轮的复习一定要做到:一手抓理解,一手抓应用;一边捋知识点,一边将分散繁杂的知识点进行分类整理,使其系统化。
策略2:构建体系,突破难点。通过第1阶段的复习,考生对所学过的知识已经有了初步的了解,这时可以进行专题复习。
策略3:联系实际,关注热点。社会关注的热点问题很多都是中考的热点问题,如环境保护与水污染问题,包括大污气污染、臭氧空洞、酸雨、温室效应、白色污染;能源危机与开发新能源问题等。
策略4:关注实验,总结规律。随着新课程改革的深入,化学实验已成为中考化学命题的热点,除实验基本技能如仪器辨别、基本操作、气体的发生与收集、混合物分离、常见物质的检验等仍为必考的内容外,探究型实验题已成为近几年中考的热点。
考点14 化学式和化合价
一、化学式
1.化学式的概念
用元素符号和数字的组合来表示物质组成的式子。
注意:每种纯净物的组成是固定不变的,表示每种物质组成的化学式只有1个,是通过实验测定的,不能臆造。
2.化学式表示的意义
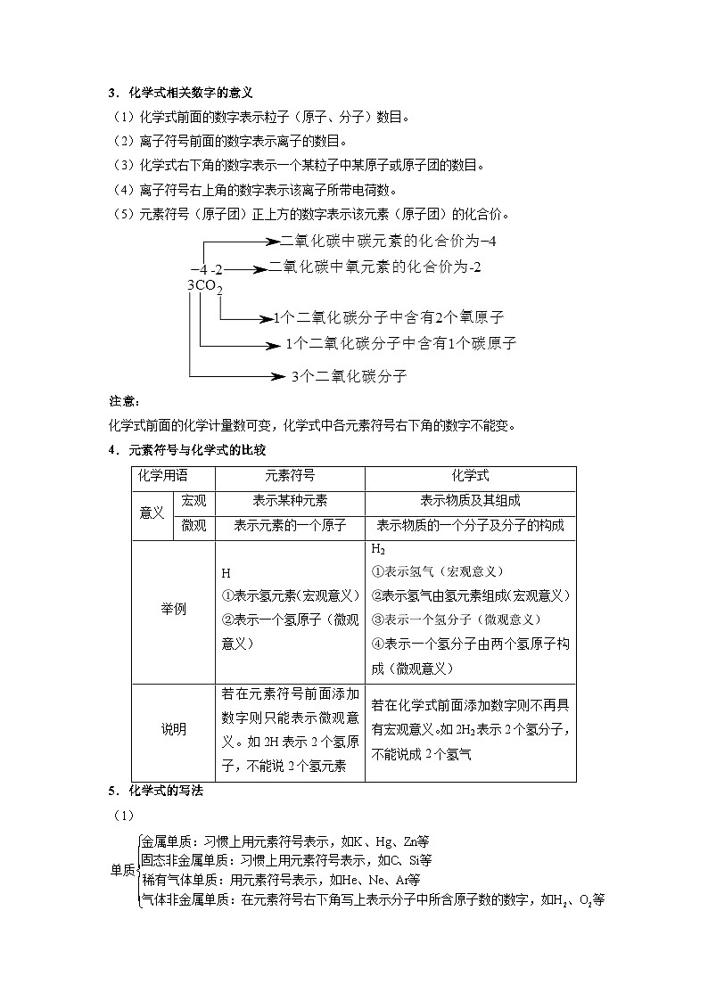
3.化学式相关数字的意义
(1)化学式前面的数字表示粒子(原子、分子)数目。
(2)离子符号前面的数字表示离子的数目。
(3)化学式右下角的数字表示一个某粒子中某原子或原子团的数目。
(4)离子符号右上角的数字表示该离子所带电荷数。
(5)元素符号(原子团)正上方的数字表示该元素(原子团)的化合价。
注意:
化学式前面的化学计量数可变,化学式中各元素符号右下角的数字不能变。
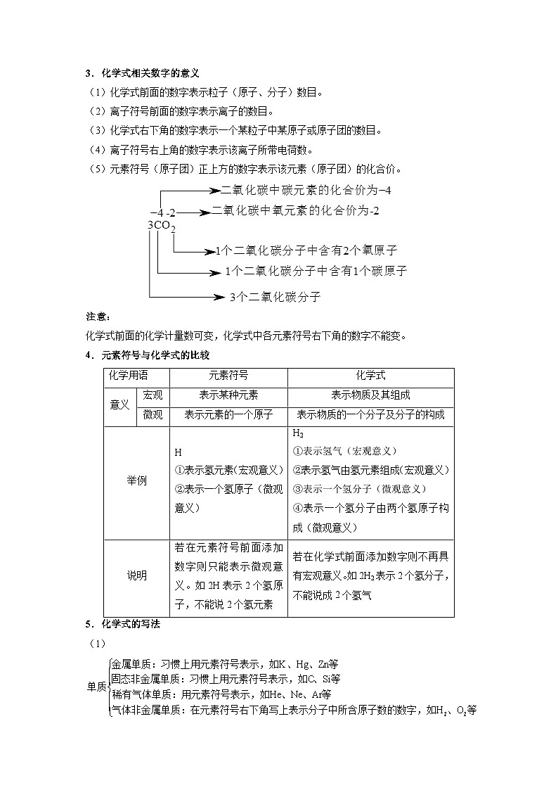
4.元素符号与化学式的比较
5.化学式的写法
(1)
说明:
稀有气体和金属是由原子直接构成的,因此可用元素符号来表示它们的化学式;固态非金属单质,它们的结构非常复杂,因此化学式也用元素符号来表示。
(2)书写化合物的化学式时,应注意以下四点:
①这种物质由哪些元素组成。
②化合物中各元素的原子个数比是多少。
③化合物里元素排列顺序的规定。
④表示原子个数的“小数字”的书写部位。
注意:
①一般正价元素在前、负价元素在后,每种元素的原子数目写在元素符号右下角。
②化学式中原子(或原子团)个数比一般是最简整数比。
③化合物中元素正、负化合价的代数和一定等于0。
④化学式中原子团的个数≥2时,原子团必须加“( )”,表示原子团个数的数字应标在“( )”的右下方;个数为1时,原子团不加“( )”,“1”省略不写。
6.化学式的读法
(1)单质化学式的读法
一般除双原子分子构成的气态单质在元素名称后加“气”字外,其余直接读元素名称。如:O2读作氧气,I2读作碘等。
(2)化合物化学式的读法
由两种元素组成的化合物的化学式的名称,从右向左,一般读作“某化某”。如NaCl读作“氯化钠”。
注意:
①在读化合物的化学式时,有时要读出各元素的原子个数,但“1”一般不读出。如CuO读作氧化铜。
②若该元素能组成多种不同的物质,在这些物质的化学式中,该元素的原子个数不同,此时这个“1”字就要读出。如CO2读作“二氧化碳”,CO读作“一氧化碳”。
二、化合价
1.化合价的表示方法及其意义
(1)化合物有固定的组成,即形成化合物的元素有固定的原子个数比,不同元素以什么样的原子个数比相结合,一般情况下,通过元素的“化合价”可以认识其中的规律。
(2)化合价的表示方法
化合价有正、负之分,标在元素符号的正上方,“+”或“﹣”号在前,数值在后,“1”不能省略。例如:、。
(3)离子符号中电荷的标注与化合价标注的区别和联系
离子符号与化合价的书写比较
离子所带电荷与化合价数值是一致的,已知离子符号可以推测该元素的化合价,已知化合价也可以确定离子所带电荷数和电性。
例:已知,则镁元素的化合价为+2;已知,则X元素的化合价为+n;已知,则氧离子为。
(4)化合价表示的意义
化合价反映元素的原子之间相互化合时的数目,是元素的一种性质。因此,在描述化合价时一定要指明相应元素或原子团。
例:表示中镁元素的化合价为+2。
2.元素化合价的规律
(1)在化合物里,元素正、负化合价的代数和为0。
(2)在化合物里,氢通常显+1价,氧通常显﹣2价。
(3)在化合物里,金属元素通常显正价,非金属元素通常显负价(但在非金属氧化物里,氧显负价,另一种非金属元素显正价)。
(4)在单质里,元素的化合价为0。
(5)许多元素具有可变化合价。例如:Fe有+2、+3价;N有﹣3、+2、+3、+4、+ 5价。
(6)原子团的化合价等于各元素的正、负化合价的代数和。
3.常见元素和原子团的化合价
一价氢氯钾钠银,二价氧镁钡钙锌。
二四六硫二四碳,三铝四硅五氮磷。
铁有二三要分清,莫忘单质价为零。
负一硝酸氢氧根,负二硫酸碳酸根。
负三记住磷酸根,正一价的是铵根。
注意:
①化合价口诀中加“·”元素和数字表示化合价为负价,即、、。
②在同一种化合物里同一种元素的化合价可能不相同,如硝酸铵()。
③因化合价是元素的原子在形成化合物时才表现出来的一种性质,所以单质中元素的化合价为0。
④根价是各元素化合价的代数和。如在碳酸根中,碳元素和氧元素的化合价分别为+4和﹣2,碳酸根的化合价为。
三、化合价与化学式
根据化合物里各元素化合价的代数和等于0这一原则,可由化学式求组成元素的化合价,也可由化合价写出客观存在物质的化学式,还可以判断化学式的正误。
1.根据化学式求某元素的化合价
如:求高锰酸钾中锰元素的化合价
(1)先写出化学式,标出其中钾元素和氧元素的化合价。
(2)设锰元素的化合价为x,根据化合物中元素正、负化合价的代数和为0的原则列式:。
(3)求出x=7,注意“+”不能省略,锰元素显+7价。
2.根据化合价确定化学式
如:写出硫酸铁的化学式
(1)一写:写出元素符号或原子团符号,正价在左,负价在右,如。
(2)二标:标出元素、原子团的化合价,如。
(3)三求:求化合价数值的最简整数比。
(4)四交叉:将最简整数比的数值交叉写在元素、原子团符号的右下角,1可省略不写,原子团不是1时,要加“()”如Fe2(SO4)3。
(5)五检查:根据化合物中元素正、负化合价代数和为0的原则检查是否正确,如Fe2(SO4)3中。
3.判断化学式的正误
(1)标出化合物中各元素的化合价。
(2)求正、负化合价的代数和是否为0。
(3)结论:为0则正确,不为0则错误。
四、有关相对分子质量的计算
1.计算物质的相对分子质量
相对分子质量就是化学式中各原子的相对原子质量的总和。在计算含有原子团的物质的相对分子质量时,如果原子团为2个或多于2个,可以将原子团作为一个整体算出原子团的相对原子质量的和,再乘以原子团的个数。
2.计算物质中各元素的质量比
物质中各元素的质量比等于各元素的相对原子质量与原子个数乘积之比。
3.计算物质中某一元素的质量分数
物质中某元素的质量分数,就是该元素的质量与组成物质的元素总质量之比。
如果是根据化学式求元素的质量分数,就是该元素的相对原子质量和原子个数的乘积,与物质的相对分子质量的比值,一般用百分号表示。
化合物中某元素的质量分数=
4.已知某物质的质量,计算该物质中某元素的质量
某元素的质量=物质的质量×某元素质量分数=
5.已知物质中某元素的质量,计算该物质的质量
物质的质量=
考向一 化学式
典例1 (2020·安徽省潜山市初三期末)我国女科学家屠呦呦因发现青蒿素荣获2015年诺贝尔生理学或医学奖。青蒿素(C15H22O5)是一种用于治疗疟疾的药物。下列有关青蒿素的叙述正确的是
A.从宏观上看:青蒿素分子由碳、氢、氧三种元素组成
B.从微观上看:青蒿素中含有15个碳原子、22个氢原子和5个氧原子
C.从变化上看:青蒿素在氧气中完全燃烧生成一氧化碳和水
D.从质量上看:青蒿素中碳、氧元素的质量比为9∶4
【解析】A、青蒿素化学式为C15H22O5,从宏观上看:青蒿素由碳、氢、氧三种元素组成,故不符合题意;B、青蒿素化学式为C15H22O5,从微观上看:一个青蒿素分子中含有15个碳原子、22个氢原子和5个氧原子,故不符合题意;C、青蒿素由碳、氢、氧三种元素组成的,因此,在氧气中完全燃烧生成二氧化碳和水,故不符合题意;D、从质量上看:青蒿素中碳、氧元素的质量比为12×15∶16×5=9∶4,故符合题意
【答案】D
1.(2019·苏州市中考)下列有关化学用语表示正确的是
A.葡萄糖:C6H12O6B.钠原子结构示意图
C.2个锌离子:2Zn+2D.60个碳原子:C60
2.(2020·广州市海珠区初三期末)下列说法正确的是
A.氯化氢是由氢、氯两种元素组成的
B.氯化氢是由氢气和氯气混合而成的
C.氯化氢是由一个氢原子和一个氯原子构成的
D.一个氯化氢分子是由两个氢元素和一个氯元素组成的
3.(2020·广东顺德区初三期末)下列化学用语书写正确的是
A.2个氯原子:Cl2B.3个一氧化氮分子:3NO
C.5个铁离子:5Fe2+D.硝酸铵:NH3NO3
考向二 化合价原则的应用
典例2 (2018·邵阳)某物质的化学式为CaWOx,其中钙元素为+2价,钨(W)元素为+6价,氧元素为-2价,则x值是
A.2 B.3 C.4 D.5
【解析】在CaWOx中,钙元素为+2价,钨(W)元素为+6价,氧元素为-2价,根据在化合物中正负化合价代数和为零,可得:(+2)+(+6)+(-2)x=0,则x=4。故选C。
【答案】C
4.(2020山西阳泉)氮元素在不同的物质中表现出不同的化合价。在NaNO3中氮元素的化合价是( )
A.+2B.+3C.+4D.+5
5.(2020广东省卷)2020年我国在抗击新冠肺炎战役中取得了阶段性重大成果。为防控疫情,通常在公共场所使用84消毒液(主要成分是NaClO)进行消毒。NaClO中氯元素的化合价是( )
A. -1B. 0
C. +1D. +5
考向三 化学式有关的计算
典例3 (2020·深圳市南山区九年级上学期期末)国庆阅兵式上,领队机梯队的飞机拉出的彩烟是由化学材料制作的彩烟剂形成的,如氯酸钾、靛蓝、玫瑰精、面粉等混合可以制成紫色烟剂。下列有关靛蓝(C16H10N2O2)的说法不正确的是
A.C16H10N2O2是一种化合物
B.C16H10N2O2中含有O2分子
C.C16H10N2O2由C、H、N、O四种元素组成
D.C16H10N2O2中氢和氮的原子个数比为5∶1
【解析】A、C16H10N2O2是由碳、氢、氮、氧四种元素组成的纯净物,属于化合物;故选项正确,但不符合题意;B、每个C16H10N2O2分子中含有2个氧原子;故选项错误,但符合题意;C、C16H10N2O2由C、H、N、O四种元素组成;故选项正确,但不符合题意;D、C16H10N2O2中氢和氮的原子个数比为10:2=5:1;故选项正确,但不符合题意;故选B。
【答案】B
6.《茉莉花》是一首脍炙人口的苏南民歌。茉莉花香气的成分有多种,乙酸苯甲酯(C9H10O2) 是其中的一种。下列关于乙酸苯甲酯的说法正确的是
A.乙酸苯甲酯的相对分子质量为150 g
B.乙酸苯甲酯由碳、氢、氧三种元素组成
C.乙酸苯甲酯中碳、氢、氧三种元素质量比为9∶10∶2
D.乙酸苯甲酯分子由碳原子、氢原子、氧分子构成
7.(2020年青海中考)葡萄糖【C6H12O6】是为人体组织提供营养的重要物质。下列相应的计算方法不正确的是
A. 葡萄糖分子中碳、氢、氧原子的个数比:6:12:6
B. 葡萄糖的相对分子质量:
C. 葡萄糖中碳、氢、氧元素的质量比:
D. 葡萄糖中氧元素的质量分数:
8.(2020年黑龙江中考)煤气厂常在家用煤气(含有一氧化碳)中掺入微量具有难闻气味的乙硫醇(C2H5S),一旦煤气泄漏,容易引起人们警觉。下列关于乙硫醇的说法正确的是()
A. 乙硫醇由碳、氢、硫三种元素组成
B. 乙硫醇中含有硫单质
C. 乙硫醇由9个原子构成
D. 乙硫醇中氢元素质量分数最大
1.(2020·大连市沙河口区九年级上学期期末)“2C60”表示
A.120个碳原子B.2个碳原子
C.120个C分子D.2个C60分子
2.(2020年北京中考)氯化钯(PdCl2)可用于检测CO。PdCl2中Pd的化合价为
A. +1B. +2C. +3D. +4
3.(2020湖北黄冈)下面是萌萌同学的一次化学用语练习的部分内容,其中正确的是( )
A. 氦气:He2B. 硝酸铵中-3价氮元素:
C. N2:两个氮原子D. 2Fe2+:两个铁离子
4.(2020·上海市静安区初三期末)物质的化学式与俗称对应正确的是
A.熟石灰:CaOB.胆矾:CuSO4·5H2O
C.生石灰:Ca(OH)2D.干冰:H2O
5.已知某物质的化学式为RNO3,相对分子质量是85,则R元素的相对原子质量是
A.55B.55 gC.23D.23 g
6.(2020年海南中考)在全国抗击新型冠状病毒肺炎防疫中,广泛使用了过氧乙酸(化学式 CH3COOOH)对公共场所、家用物品、医疗器械及传染病房进行杀菌消毒。下列关于过氧乙酸的叙述正确的是
A.过氧乙酸是由2个碳原子、3个氧原子和4个氢原子组成的
B.过氧乙酸的相对分子质量为76
C.过氧乙酸中C、H、O三种元素的质量比2∶4∶3
D.过氧乙酸属于氧化物,具有强氧化性,因而能够用来杀菌消毒
7.(2020·蚌埠市九年级上学期期末)三位化学家因锂电池研究获2019年化学诺贝尔奖,其中钴酸锂(LiCO2)的使用促进了锂离子电池的广泛应用。下列关于钴酸锂的说法正确的是
A.钴酸锂由1个锂原子、1个钴原子和2个氧原子构成
B.已知锂元素+1价,氧元素-2价,可知钴元素显+3价
C.锂、钴、氧元素的质量比为1∶1∶2
D.元素质量分数最大的是氧
8.下列有关化合价的说法中,正确的是
A.在NaCl和HClO里,氯元素均为﹣1价
B.在H2中,氢元素显+1价
C.一种元素在同一种化合物里,可能显不同的化合价
D.非金属元素在化合物里,一定显负价
9.(2020·南充市初三期末)油画上使用的白色颜料经一段时间后会变为黑色的PbS(硫化铅),使颜料恢复白色的方法是蘸涂双氧水,发生反应的化学方程式为:PbS+4H2O2=PbSO4+4H2O,此反应中Pb元素、H元素的化合价不变,O元素的化合价变化为:-l→-2。则S元素的化合价变化为
A.+2→+4B.+2→+6C.-2→+4D.-2→+6
10.(2020年黑龙江牡丹江中考)人类的日常生活需要洁净的水,高铁酸钾(K2FeO4)是一种新型高效水处理剂。下列关于高铁酸钾说法正确的是 ( )
A.高铁酸钾中钾、铁、氧三种元素的质量比为2:1:4
B.高铁酸钾中含有氧气
C.高铁酸钾是混合物
D.高铁酸钾是由钾、铁、氧元素组成的
11.(2020年黑龙江中考)用适当的元素符号或元素符号与数字的组合填空:
(1)地壳中含量最高的金属元素____;
(2)2个氮原子________;
(3)标出氯酸钾中氯元素的化合价_______;
12.(2020·大连市沙河口区九年级上学期期末)世界上的几千万种物质,都是由一百多种元素组成的,不同物质既可以由不同元素组成,也可以由相同元素组成。
(1)写出由不同元素组成的两种物质的化学式_______、_________。
(2)蔗糖(C12H22O11)和酒精(C2H5OH)都是由___________三种元素组成的,但它们的化学性质却不同,因为构成这两种物质的分子_____________(填“相同”或“不同”)。
(3)青蒿素的化学式为C15H22O5,它的相对分子质量为__________。青蒿素中碳、氢两种元素的质量分数分别为63.81%,7.85%,则氧元素的质量分数为______________%。
13.(2020甘肃武威)化学用语是学习化学的基本工具。请用合适的化学用语填空。
(1)镁的元素符号_____。
(2)表示两个氢原子_____。
(3)保持二氧化硫化学性质的最小微粒_____。
(4)由氧和铝两种元素组成的化合物的化学式_____。
1.(2019·攀枝花市中考)某同学制作的试剂标签如下,其中化学式书写不正确的是
A.B.
C.D.
2.(2019·娄底市中考)钛酸亚铁(FeTiO3)中铁元素显+2价,则钛元素的化合价是
A.+2B.+3C.+4D.+5
3.(2019·山西省中考)烧烤在烟熏、烘烤并发生焦糊过程中,高活性致癌剂苯并芘(C20H12)的含量比普通食物增加约10~20倍,对苯并芘的描述正确的一项是
A.它由碳、氢两种原子构成
B.它含有6个氢分子
C.它含有碳、氢两种元素组成
D.其中碳、氢元素的质量比为5∶3
4.(2019·福建省中考)高氯酸钾(KClO4)可用于制备火箭燃料。有关KClO4的说法正确的是
A.含6种元素
B.属于混合物
C.氯元素的化合价为+6
D.钾、氧元素的质量比为39∶64
5.(2019·深圳市中考)异烟肼(化学式:C6H7N3O;相对分子质量:137)是治疗肺结核药物的有效成分。下列说法正确的是
A.异烟肼属于氧化物
B.异烟肼分子中H、O原子个数比为7∶1
C.异烟肼中C、H两种元素的质量比为36∶7
D.异烟肼中N元素质量分数的计算式为×100%
6.(2019·哈尔滨市中考)丙烯是液化石油气的主要成分之一。下列有关叙述正确的是
A.丙烯是有机高分子化合物
B.丙烯由碳、氢、氧三种原子构成
C.丙烯中碳元素的质量分数最大
D.丙烯分子中碳、氢元素的个数比为1∶2
7.(2019·广东省中考)下列化学用语表示正确的是
A.两个氢分子:2H
B.三个氮原子:3N
C.一个镁离子:Mg+2
D.氧化钠中氧元素的化合价:
8.(2019·兰州市中考)下列化学符号中关于数字“2”的意义说法不正确的是
A.2CO——表示2个一氧化碳分子
B.NO2——表示二氧化氮中含有2个氧原子
C.Ca2+——表示1个钙离子带2个单位的正电荷
D.——表示氧化汞中汞元素的化合价为+2价
9.(2019·株洲市中考)构建“单质及其化合物的价、类关系图”是学习化学的一种重要方法。如图是华雪同学在化学学习中构建的“碳及其化合物的价、类关系图”。碳纳米管具有尺寸小、机械强度高,导电性好等特点。在材料、催化、信息等诸多领域中具有重要的应用前景。图中与碳纳米管对应的点是
10.(2020年新疆中考)在太空舱里常用NiFe2O4作催化剂将宇航员呼出的CO2转化为O2。已知NiFe2O4中Fe元素为+3价,则Ni元素的化合价为
A. +1价B. +2价C. +3价D. +4价
11.(2020年重庆中考)世卫组织(WHO)发表声明称,地塞米松(C22H29FO3)可挽救新冠肺炎重症患者生命。下列说法正确的是( )
A. 地塞米松属于氧化物
B 地塞米松由4种元素组成
C. 地塞米松中氢元素的质量分数最大
D. 地塞米松中碳元素与氧元素的质量比为22:5
12.(2020年辽宁中考)用化学用语填空。
(1)汞原子________。
(2)钾离子________。
(3)标出氮气中氮元素的化合价________。
(4)葡萄糖________。
13.(2018·济宁市中考)维生素C(化学式:C6H8O6)对人体皮肤和牙龈健康有重要作用,缺乏维生素C,会引起坏血病,中学生每天需要补充60 mg维生素C。请阅读信息后回答:
(1)维生素C中碳、氢、氧三种元素质量比是________。
(2)维生素C分子的相对分子质量是________。
14.(2018·南京市中考)某同学在学习中构建了“氮及其化合物的价、类关系图”。
(1)写出图中A、B、C点对应物质的化学式各—个:________ 、________ 、________。
(2)与图中的点对应物质不相符合的化学式是________。
(3)在纯净物中,根据________ ,可以把它们分成单质和化合物。
(4)氮气是由________(填“分子”、“原子”或“离子”)构成的。
(5)完成鉴别硫酸钾和硫酸铵两种固体化肥的实验报告。
变式拓展
1.【答案】A
【解析】A、葡萄糖的化学式为C6H12O6,故选项化学用语表示正确;B、质子数=11,核外电子数=10,质子数>核外电子数,为阳离子,故选项化学用语表示错误;C、由离子的表示方法,在表示该离子的元素符号右上角,标出该离子所带的正负电荷数,数字在前,正负符号在后,带1个电荷时,1要省略,若表示多个该离子,就在其离子符号前加上相应的数字,故2个锌离子可表示为2Zn2+,故选项化学用语表示错误;D、由原子的表示方法,用元素符号来表示一个原子,表示多个该原子,就在其元素符号前加上相应的数字,故60个碳原子可表示为:60C,故选项化学用语表示错误。故选A。
2.【答案】A
【解析】A、氯化氢是由氢、氯两种元素组成的,故A正确;B、氯化氢是一种物质,是纯净物,而氢气和氯气混合是混合物,故B错误;C、氯化氢是由氯化氢分子构成,故C错误;D、一个氯化氢分子由一个氢原子和一个氯原子构成,氯化氢是由元素组成,故D错误。故选A。
3.【答案】B
【解析】A、两个氯原子的正确书写为:2Cl ,故A错误;B、3个一氧化氮分子的正确书写为:3NO 故B正确;C、 5个铁离子的正确书写为:5Fe3+,5Fe2+是表示5个亚铁离子,故C错误;D、硝酸铵的正确写法为:NH4NO3,故D错误。故选B。
4.【答案】D
【解析】钠元素通常显+1价,氧元素通常显-2价,设氮元素的化合价为x,根据化合物中,正、负化合价的代数和为零,可得:(+1)+x+(-2)×3=0,x=+5。故选D。
5.【答案】C
【解析】次氯酸钠中,钠元素的化合价为+1价,氧元素的化合价为-2价,设氯元素的化合价为x,根据化合物中各元素的化合价的代数和为零,则+1+x+(-2)=0,x=+1,故选C。
6.【答案】B
【解析】A、相对分子质量的单位不是“g”而是“1”,通常省略不写,错误;B、由化学式可知,乙酸苯甲酯由碳、氢、氧三种元素组成,正确;C、乙酸苯甲酯中碳、氢、氧三种元素质量比为(12×9)∶(1×10)∶(16×2)≠9∶10∶2,错误;D、乙酸苯甲酯分子是由原子构成的,而不含分子,错误。故选B。
7.【答案】D
【解析】A、分子构成的物质中,其化学式中元素符号右下角的数字表示分子中含有的原子个数,葡萄糖分子中碳、氢、氧原子的个数比:6:12:6,正确;
B、相对分子质量等于分子中各原子的相对原子质量和原子个数乘积的和:葡萄糖的相对分子质量等于,正确;
C、元素质量比等于分子中各原子的相对原子质量和原子个数乘积的比,葡萄糖中碳、氢、氧元素的质量比:,正确;
D、化合物中某元素质量分数=,葡萄糖中氧元素的质量分数为:,不正确;
故选D。
8.【答案】A
【解析】由题意乙硫醇的化学式为C2H5S,则有:
A、乙硫醇由碳、氢、硫三种元素组成,A选项说法正确,符合题意;
B、乙硫醇是由碳、氢、硫三种元素组成的化合物,乙硫醇中含有硫元素或者说乙硫醇分子中含有硫原子,不含硫单质,B选项说法不正确,不符合题意;
C、一个乙硫醇分子由2+5+1=8个原子构成,C选项说法不正确,不符合题意;
D、乙硫醇中碳、氢、硫三种元素质量之比为,硫元素质量分数最大,氢元素质量分数最小,D选项说法不正确,不符合题意。故选A。
考点冲关
1.【答案】D
【解析】“2C60”的含义是2个C60分子,D选项正确,符合题意。故选D。
2.【答案】B
【解析】氯元素通常为-1价,设PdCl2中Pd的化合价为x,根据化合物中,正、负化合价的代数和为零,可得:x+(-1)×2=0,x=+2。
故选B。
3.【答案】B
【解析】A、氦气是由原子直接构成的,所以化学式是:He,不符合题意;B、硝酸铵中-3价的氮元素是铵根中的氮元素,所以表示为:,符合题意;C、氮气的化学式是N2,N元素符号右下角的数字“2”表示一个氮分子中含有两个氮原子,不符合题意;D、2Fe2+:表示两个亚铁离子,不符合题意。故选B。
4.【答案】B
【解析】A、熟石灰、消石灰是氢氧化钙的俗称,其化学式为Ca(OH)2,故A不正确;B、胆矾化学式为CuSO4·5H2O,故B正确;C、生石灰是氧化钙的俗称,其化学式为CaO,故C不正确;D、干冰是固态二氧化碳的俗称,其化学式为CO2,故D不正确。故选B。
5.【答案】C
【解析】设R的相对原子质量为x,则:x +14+16×3=85,解得x =23。故选C。
6.【答案】B
【解析】A. 过氧乙酸由过氧乙酸分子构成,一个过氧乙酸分子由2个碳原子、3个氧原子和4个氢原子构成的,选项A错误;
B. 过氧乙酸的相对分子质量为:12×2+1×4+16×3=76,选项B正确;
C. 过氧乙酸中C、H、O三种元素的质量比:(12×2)∶(1×4)∶(16×3)=6∶1∶12,选项C错误;
D. 氧化物是由两种元素组成的化合物,其中一种元素是氧元素。过氧乙酸中含有3种元素,不属于氧化物,选项D错误。故选B。
7.【答案】B
【解析】A、一个钴酸锂分子由1个锂原子、1个钴原子和2个氧原子构成,故错误;B、锂元素显+1价,氧元素显-2价,设钴元素的化合价是x,根据在化合物中正负化合价代数和为零,可得:(+1)+x+(-2)×2=0,则x=+3价,故正确;C、钴酸锂中锂、钴、氧三种元素的质量比是(7×1)∶(59×1)∶(16×2)≠1∶1∶2,故选项说法错误;D、钴酸锂中锂、钴、氧三种元素的质量比是(7×1)∶(59×1)∶(16×2)=7∶59∶32,元素质量分数最大的是钴元素,故错误。故选B。
8.【答案】C
【解析】A、在NaCl和HClO里,钠元素显+1价,氢元素显+1价,氧元素显﹣2价,由在化合物中正负化合价代数和为零,则NaCl中氯元素的化合价为﹣1价;HClO里,设氯元素的化合价是x,根据在化合物中正负化合价代数和为零,可得:(+1)+x+(﹣2)=0,则x=+1价,错误;B、单质中元素化合价为0,在H2中,氢元素为0价,错误;C、同一种元素在同一种物质中可能显不同的价态,如在NH4NO3中,在铵根离子中氮元素显﹣3价,在硝酸根离子中氮元素显+5价,正确;D、非金属元素在化合物中也不一定均显负价,如H2O中氢元素显+1价,错误。故选C。
9.【答案】D
【解析】铅元素的化合价反应前后没变都是+2价,设反应前硫元素的化合价为x,则(+2)+x=0,x=-2,反应前硫元素的化合价为-2价;设反应后硫元素的化合价为y,则(+2)+y+(-2)×4=0,y=+6,反应后硫元素的化合价变为+6价。故选:D。
10.【答案】D
【解析】A、高铁酸钾中钾、铁、氧三种元素的质量比为(39×2):56:(16×4)=39:28:32,A错。
B、高铁酸钾是纯净物,其中不含有氧气,B错。
C、高铁酸钾是纯净物,不是混合物,C错。
D、高铁酸钾(K2FeO4)是由钾、铁、氧元素组成的,D正确。
故选:D。
11.【答案】 (1). A1 (2). 2N (3).
【解析】
【详解】(1)地壳中含量最高的金属元素是铝,符号为A1;
(2)由原子的表示方法,用元素符号来表示一个原子,表示多个该原子,就在其元素符号前加上相应的数字,故2个氮原子表示为:2N;
(3)氯酸钾中钾元素显+1价,氧元素显-2价,氯元素显+5价;由化合价的表示方法,在其化学式该元素的上方用正负号和数字表示,正负号在前,数字在后,故氯酸钾中氯元素的化合价可表示为:。
12.【答案】(1)KCl(其他合理答案也可,下同) CuO
(2)碳、氢、氧(C、H、O) 不同
(3)282 28.34
【解析】(1)由不同元素组成的两种物质的化学式为KCl、CuO等。
(2)蔗糖(C12H22O11)和酒精(C2H5OH)都是由C、H、O三种元素组成的,但它们的化学性质却不同,因为构成这两种物质的分子不同,因为分子是保持物质化学性质的最小粒子。
(3)青蒿素的化学式为C15H22O5,它的相对分子质量为。青蒿素中碳、氢两种元素的质量分数分别为63.81%,7.85%,则氧元素的质量分数为1-63.81%-7.85%=28.34%。
13.【答案】(1)Mg ;(2)2H;(3) SO2;(4)Al2O3
【解析】(1)书写元素符号时,由两个字母组成的,注意“一大二小”,第一个字母大写,第二个字母小写,故镁的元素符号是Mg;(2)原子的表示方法是用元素符号来表示一个原子,表示多个该原子,就在其元素符号前加上相应的数字,故两个氢原子表示为2H;(3)二氧化硫是由二氧化硫分子构成的,其化学性质由二氧化硫分子保持,故化学式为SO2;(4)由氧和铝两种元素组成的化合物是氧化铝,氧元素的化合价为-2价,铝元素的化合价为+3价,故化学式为Al2O3。
直通中考
1.【答案】C
【解析】A、氧化镁中,镁元素显示+2价,氧元素显示﹣2价,化学式为MgO,故正确;B、氢氧化钾中,钾元素显+1价,氢氧根显﹣1价,化学式为KOH,故正确;C、氯化铝中,铝元素显示+2价,氯元素显示﹣1价,化学式为AlCl3,故错误;D、硝酸铜钠中,钠元素显+1价,硝酸根显﹣1价,其化学式为NaNO3,故正确。故选C。
2.【答案】C
【解析】钛酸亚铁(FeTiO3)中铁元素显+2价,氧元素显﹣2价,设钛元素的化合价是x,根据在化合物中正负化合价代数和为零,可得∶(+2)+x+(﹣2)×3=0,则x=+4价。故选C。
3.【答案】C
【解析】A、苯并芘是由苯并芘分子构成的,故A错误;B、苯并芘中不含有氢分子,故B错误;C、苯并芘由碳、氢两种元素组成,故C正确;D、其中碳、氢元素的质量比为∶(12×20)∶(1×12)=20∶1,故D错误。故选C。
4.【答案】D
【解析】A、高氯酸钾中含有三种元素,错误;B、高氯酸钾属于纯净物,错误;C、设高氯酸钾中氯元素的华合价为x,则有(+1)+x+(﹣2)×4=0,x=+7,错误;D、高氯酸钾中钾元素和氧元素的质量比为39∶(16×4)=39∶64,正确。故选D。
5.【答案】B
【解析】A、氧化物是由两种元素组成的化合物,而异烟肼是由四种元素组成的,不属于氧化物,故错误;B、由化学式可知,异烟肼分子中H、O原子个数比为7∶1,故正确;C、异烟肼中C、H两种元素的质量比为(12×6)∶(1×7)=72∶7,故错误;D、异烟肼中,氮元素质量分数的计算式为×100%,故错误。故选B。
6.【答案】C
【解析】A、丙烯属于有机物,但其相对分子质量比较小,属有机小分子,故选项说法错误;B、丙烯是由丙烯分子构成的,丙烯分子由碳、氢、氧三种原子构成,故选项说法错误;C、由丙烯的结构示意图,1个丙烯分子是由3个碳原子和6个氢原子构成的,其化学式为C3H6,丙烯中碳元素、氢元素的质量比为(12×3)∶(1×6)=6∶1,则丙烯中碳元素的质量分数最大,故选项说法正确;D、1个丙烯分子是由3个碳原子和6个氢原子构成的,则丙烯分子中碳、氢原子的个数比为1∶2,元素只讲种类、不讲个数,故选项说法错误。故选C。
7.【答案】B
【解析】A、由分子的表示方法,正确书写物质的化学式,表示多个该分子,就在其分子符号前加上相应的数字,则两个氢分子可表示为:2H2,故选项化学用语表示错误;B、由原子的表示方法,用元素符号来表示一个原子,表示多个该原子,就在其元素符号前加上相应的数字,故三个氮原子表示为:3N,故选项化学用语表示正确;C、由离子的表示方法,在表示该离子的元素符号右上角,标出该离子所带的正负电荷数,数字在前,正负符号在后,带1个电荷时,1要省略,若表示多个该离子,就在其离子符号前加上相应的数字,故一个镁离子可表示为:Mg2+,故选项化学用语表示错误;D、由化合价的表示方法,在该元素的上方用正负号和数字表示,正负号在前,数字在后,故氧化钠中氧元素的化合价可表示为:,故选项化学用语表示错误。故选B。
8.【答案】B
【解析】A、2CO表示2个一氧化碳分子,该选项说法正确;B、NO2表示1个二氧化氮分子中含有2个氧原子,该选项说法不正确;C、Ca2+表示1个钙离子带2个单位的正电荷,该选项说法正确;D、表示氧化汞中汞元素的化合价为+2价,该选项说法正确。故选B。
9.【答案】A
【解析】碳纳米管是由碳元素组成的纯净物,是单质,单质中碳元素化合价是0,因此图中与碳纳米管对应的点是A。故选A。
10.【答案】B
【解析】利用化合物中所有元素的正负化合价代数和为零来计算未知元素的化合价,以此来进行分析。
【详解】NiFe2O4中Fe元素为+3价,O元素为-2价,设Ni元素的化合价为x,根据化合物中各元素的正负化合价的代数和为0,可得x+(+3)×2+(-2)×4=0,解得x=+2,故选B。
11.【答案】B
【解析】由题意地塞米松的化学式为C22H29FO3,则有:
A、由两种元素组成,其中一种元素为氧元素的化合物叫做氧化物,地塞米松是由碳、氢、氟、氧四种元素组成的化合物,不属于氧化物,A选项说法不正确,不符合题意;
B、地塞米松是由碳、氢、氟、氧四种元素组成的化合物, B选项说法正确,符合题意;
C、地塞米松中碳、氢、氟、氧四种元素的质量比为,碳元素的质量分数最大,C选项说法不正确,不符合题意;
D、地塞米松中碳元素与氧元素的质量比为,D选项说法不正确,不符合题意。故选B。
12.【答案】 (1). Hg (2). K+ (3). (4). C6H12O6
【解析】(1)原子的表示方法就是用元素符号来表示一个原子,注意书写“一大二小”,故汞原子的化学式为Hg;
(2)由离子的表示方法,在表示该离子的元素符号右上角,标出该离子所带的正负电荷数,数字在前,正负符号在后,带1个电荷时,1要省略。若表示多个该离子,就在其离子符号前加上相应的数字,故钾离子可表示为:K+。
(3)氮气为单质,其中氮元素的化合价为0价;由化合价的表示方法,在该元素的上方用正负号和数字表示,正负号在前,数字在后,故氮气中氮元素的化合价可表示为:。
(4)葡萄糖的化学式为C6H12O6。
13.【答案】(1)9∶1∶12
(2)176
【解析】(1)维生素C中碳、氢、氧三种元素质量比是(12×6)∶(1×8)∶(16×6)=9∶1∶12。(2)维生素C分子的相对分子质量是(12×6)+8+(16×6)=176。
14.【答案】(1)N2OHNO3NH3·H2O
(2)NaNO3
(3)组成元素的异同
(4)分子
(5)取样,分别放入研钵内,各加入少量熟石灰粉末,混合、研磨 一只研钵中有刺激性气味气体放出;另一只研钵中无刺激性气味 有刺激性气味气体放出的原样品是硫酸铵;无刺激性气味气体放出的原样品是硫酸钾
【解析】(1)根据化合价的变化趋势知,图中A、B、C点对应物质的化学式是:N2O、HNO3、NH3·H2O。(2)与图中的点对应物质不相符合的化学式是NaNO3,NaNO3中氮元素化合价是+5价。(3)在纯净物中,根据组成元素的异同,可以把它们分成单质和化合物。(4)氮气是由分子构成的。
宏观
化学式的意义
以H2O为例
①表示一种物质
表示水这种物质
②表示该物质的元素组成
表示水是由氢元素和氧元素组成的
微观
③由分子构成的物质的化学式可表示该物质的一个分子(又叫分子式)
表示一个水分子
④表示该物质的分子构成
表示一个水分子是由两个氢原子和一个氧原子构成的
化学用语
元素符号
化学式
意义
宏观
表示某种元素
表示物质及其组成
微观
表示元素的一个原子
表示物质的一个分子及分子的构成
举例
H
①表示氢元素(宏观意义)
②表示一个氢原子(微观意义)
H2
①表示氢气(宏观意义)
②表示氢气由氢元素组成(宏观意义)
③表示一个氢分子(微观意义)
④表示一个氢分子由两个氢原子构成(微观意义)
说明
若在元素符号前面添加数字则只能表示微观意义。如2H表示2个氢原子,不能说2个氢元素
若在化学式前面添加数字则不再具有宏观意义。如2H2表示2个氢分子,不能说成2个氢气
离子符号
化合价
位置
正、负号
元素符号的右上角“+”或“﹣”在后
元素符号的正上方
“+”或“﹣”在前
数值
在“+”或“﹣”之前,“1”要省略
在“+”或“﹣”之后
“1”不能省略
实例
、、、
实验步骤
实验现象
实验结论
_________________________
___________________________
__________________________
相关学案
这是一份最新中考化学考点一遍过(讲义) 考点21 燃烧和灭火,共24页。学案主要包含了燃烧及燃烧的条件,灭火的原理和方法,燃烧条件实验探究的设计思路,易燃物等内容,欢迎下载使用。
这是一份最新中考化学考点一遍过(讲义) 考点18 碳的单质,共20页。学案主要包含了碳的单质,碳的化学性质,氧化反应与还原反应,碳燃烧时生成物的判断等内容,欢迎下载使用。
这是一份最新中考化学考点一遍过(讲义) 考点12 水的净化,共30页。学案主要包含了水的净化,过滤,蒸馏,硬水与软水等内容,欢迎下载使用。