所属成套资源:中考化学一轮复习(讲义) 考点一遍过(全国通用)
最新中考化学考点一遍过(讲义) 考点09 分子和原子
展开
这是一份最新中考化学考点一遍过(讲义) 考点09 分子和原子,共17页。学案主要包含了分子,原子等内容,欢迎下载使用。
策略1:明确目标,强化基础。第一轮的复习一定要做到:一手抓理解,一手抓应用;一边捋知识点,一边将分散繁杂的知识点进行分类整理,使其系统化。
策略2:构建体系,突破难点。通过第1阶段的复习,考生对所学过的知识已经有了初步的了解,这时可以进行专题复习。
策略3:联系实际,关注热点。社会关注的热点问题很多都是中考的热点问题,如环境保护与水污染问题,包括大污气污染、臭氧空洞、酸雨、温室效应、白色污染;能源危机与开发新能源问题等。
策略4:关注实验,总结规律。随着新课程改革的深入,化学实验已成为中考化学命题的热点,除实验基本技能如仪器辨别、基本操作、气体的发生与收集、混合物分离、常见物质的检验等仍为必考的内容外,探究型实验题已成为近几年中考的热点。
考点09 分子和原子
一、分子
1.概念
由分子构成的物质,分子是保持物质化学性质的最小粒子。
注意:
(1)“保持”指物质的每一个分子的化学性质和该物质的化学性质完全相同,如水分子保持水的化学性质。
(2)物理性质是物质的大量分子聚集所表现的属性,是宏观的,所以单个分子是不能表现物理性质的。例如,单个二氧化硫分子没有刺激性气味。
(3)保持物质化学性质的粒子除分子外,还有其他粒子。例如,铁由铁原子构成,铁原子是保持铁的化学性质的最小粒子。
(4)“最小”不是绝对意义上的最小,而是“保持物质化学性质的最小粒子”。
2.分子的基本性质
(1)分子的质量和体积都很小。
(2)分子是不断运动的。
(3)分子之间有间隔。
(4)同种分子,化学性质相同;不同种分子,化学性质不同。
3.用分子的观点解释问题
(1)物理变化和化学变化
由分子构成的物质,发生物理变化时分子本身未变,发生化学变化时分子本身发生了变化,变成了其他物质的分子。
(2)纯净物和混合物
由分子构成的物质,如果是由同种分子构成的则是纯净物;如果是由不同种分子构成的则是混合物。
二、原子
1.概念
原子是化学变化中的最小粒子。
注意:
(1)原子概念的理解,关键把握两点:化学变化;最小。即在化学变化中原子不可再分,是最小的粒子。脱离化学变化这一条件,原子仍可再分。
(2)由原子直接构成的物质,原子保持该物质的化学性质。
2.原子的基本性质
(1)原子的质量、体积都很小。
(2)原子在不停地运动。
(3)原子之间有一定间隔。
(4)同种原子,化学性质相同;不同种原子,化学性质不同。
3.原子和分子的联系
原子可以构成分子,如一个氧分子是由两个氧原子构成的;也可以直接构成物质,如稀有气体、铁、硅等是由原子直接构成的。
4.原子和分子的本质区别
在化学变化中,分子可以分成原子,原子不能再分。
考向一 用微粒基本性质解释常见现象
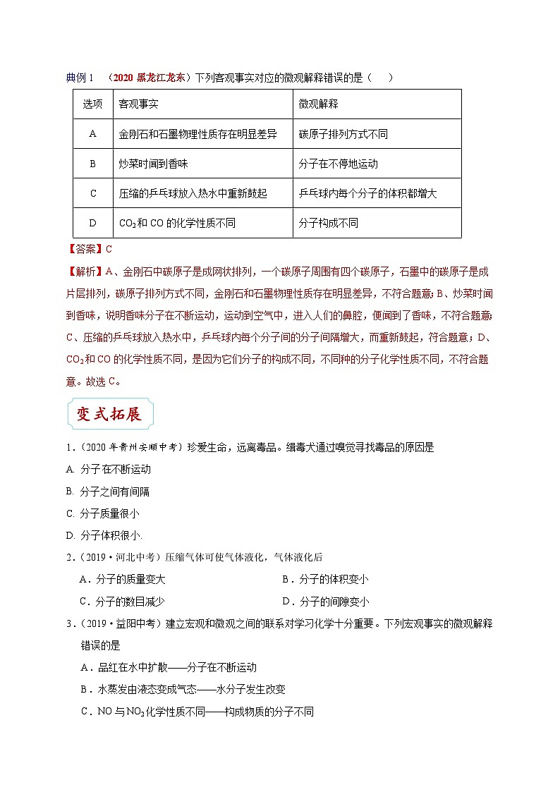
典例1 (2020黑龙江龙东)下列客观事实对应的微观解释错误的是( )
【答案】C
【解析】A、金刚石中碳原子是成网状排列,一个碳原子周围有四个碳原子,石墨中的碳原子是成片层排列,碳原子排列方式不同,金刚石和石墨物理性质存在明显差异,不符合题意;B、炒菜时闻到香味,说明香味分子在不断运动,运动到空气中,进入人们的鼻腔,便闻到了香味,不符合题意;C、压缩的乒乓球放入热水中,乒乓球内每个分子间的分子间隔增大,而重新鼓起,符合题意;D、CO2和CO的化学性质不同,是因为它们分子的构成不同,不同种的分子化学性质不同,不符合题意。故选C。
1.(2020年贵州安顺中考)珍爱生命,远离毒品。缉毒犬通过嗅觉寻找毒品的原因是
A. 分子不断运动
B. 分子之间有间隔
C. 分子质量很小
D. 分子体积很小.
2.(2019·河北中考)压缩气体可使气体液化,气体液化后
A.分子的质量变大B.分子的体积变小
C.分子的数目减少D.分子的间隙变小
3.(2019·益阳中考)建立宏观和微观之间的联系对学习化学十分重要。下列宏观事实的微观解释错误的是
A.品红在水中扩散——分子在不断运动
B.水蒸发由液态变成气态——水分子发生改变
C.NO与NO2化学性质不同——构成物质的分子不同
D.10 mL H2O与10 mL C2H5OH混合后体积小于20 mL——分子间有间隔
考向二 原子和分子的区别与联系
典例2 (2020年辽宁中考)下列有关微观粒子的说法正确的是
A. 氯化钠是由氯化钠分子构成的
B. 分子可以分成原子而原子不能再分
C. 分子是保持物质性质的最小粒子
D. 原子是由原子核和核外电子构成的
【答案】D
【解析】A、氯化钠是由氯离子和钠离子构成的,故错误;
B、在化学变化中,分子可以分成原子,而原子不能再分,但在其他条件下原子还可以再分,如核裂变,故错误;
C、由分子构成的物质,分子是保持该物质化学性质的最小粒子,故错误;
D、原子是由原子核和核外电子构成的,故正确。
故选D。
4. (2020年北京中考)下列物质含有氧分子的是
A. O2B. H2O2C. H2CO3D. SO2
5. (2020年海南中考)打开装有浓氨水的试剂瓶,能闻到刺激性气味,从分子的角度解释正确的是( )
A.分子在不断运动
B.分子由原子构成
C.分子大小可以改变
D.分子可以保持物质的化学性质
6.(2020·上海市静安区初三期末)分子和原子的主要区别是
A.分子比原子大 B.在化学反应中分子可分而原子不可分
C.分子不参加化学反应而原子参加化学反应 D.分子运动,原子不运动
易误警示
原子不一定比分子小。分子与构成这种分子的原子相比,分子比原子大,如氧分子一定比氧原子大;但如果一种原子构成的分子与其他原子相比,分子就有可能比原子小,如氧分子就比汞原子小。
1.保持水的化学性质的粒子是
A.O B.2H C.H2 D.H2O
2.“”“”表示两种不同元素的原子,下图表示化合物的是
3.(2020·来宾市九年级上学期期末)2019年10月1日北京举行了盛大的国庆70周年阅兵仪式。在仪式上有许多气球组成阵型飞向天空,气球在上升的过程中,随着大气压强的降低,气球体积不断变大,最后炸裂。以下关于气球上升时体积变大的说法中正确的是
A.气球内气体分子体积增大
B.气球内气体分子数增多
C.气球内气体分子分裂为其他新分子
D.气球内气体分子间隔增大
4.(2020黑龙江中考) 下列宏观事实的微观解释错误的是()
A. 墙内开花墙外香——分子是不断运动的
B. 6000升氧气在加压的情况下可装入容积为40升的钢瓶中——分子体积变小
C. 硫酸、盐酸有一些相似的性质原因——不同的酸溶液中都含有氢离子
D. 一氧化碳能燃烧二氧化碳不能燃烧——分子构成不同
5.(2020吉林长春)物质是由微观粒子构成的,下列物质由原子直接构成的是( )
A.金刚石B.水蒸气
C.氯化钠D.碳酸钠
6.根据如图实验判断下列说法错误的是
A.浓盐酸有挥发性
B.分子在不断运动
C.B烧杯溶液的颜色会改变
D.实验后B烧杯内溶液颜色为无色,说明二者恰好完全反应
7.用分子的知识解释生活中的现象,其中不合理的是
A.八月桂花飘香说明分子在不断运动
B.汽油挥发说明汽油分子的体积增大
C.气体受热膨胀,是因为温度越高,分子间间隔越大
D.将50 mL酒精和50 mL水混合,其体积小于100 mL,说明分子间有间隔
8. (2020湖南衡阳)某同学从衡阳到西藏旅游,到达西藏后,发现从衡阳带来的密封饼干包装袋鼓起了。包装袋鼓起的原因是( )
A.袋内饼干的体积变大
B.袋内气体分子的体积变大
C.袋内气体分子个数增多
D.袋内气体分子间的间隙变大
9.(2020·福建省龙岩市初三期末)下列对生活现象的解释不正确的是
A.蔗糖放入水中一段时间后,蔗糖“不见”了,而水却变甜了,这是由于蔗糖微粒运动到了水微粒的空隙中
B.警犬执行任务时,靠嗅气味来追踪罪犯,这是由于构成物质的微粒不断运动并扩散到空气中刺激了鼻中的嗅觉神经细胞
C.在阳光下将湿衣服晒干,是由于构成水的微粒受阳光照射后萎缩成了很小的微粒
D.刚漆过的家具带有油漆气味,这是由于构成油漆的微粒不断运动的结果
10.(2020·吉林省长春市汽开区初三期末)下列对事实的解释中不合理的是
A.生铁和钢的性能不同——含碳量不同
B.金刚石和石墨物理性质差异较大——碳原子的结构不同
C.干冰升华——分子之间的间隔变大
D.冰水共存物属于纯净物——冰和水都由水分子构成
11.在宏观、微观和符号之间建立联系,是化学学科的特点。下图是碳在氧气中燃烧微观过程示意图,请回答相关问题。
(1)通过上述变化可知:在化学变化中,____________可分,____________不可分。
(2)请在B框内将相关粒子的图形补充完整。
(3)C框内物质属于____________(填“混合物”或“纯净物”)。
12.资料①:浓盐酸易挥发出氯化氢(HCl)气体,浓氨水易挥发出氨气(NH3),氨气与氯化氢气体相遇会产生大量白烟,这是因为两者发生反应生成了氯化铵固体;资料②:气体的相对分子质量越小,其分子的运动速率越快。
如图所示,烧瓶A中盛有浓盐酸,烧瓶B中盛有浓氨水,在长玻璃管外壁上用记号笔做了d、e、f三个标记。请回答下列问题:
(1)写出氨气与氯化氢气体发生反应的化学方程式:____________________________________。
(2)实验开始时打开开关a、b,一会儿后玻璃管中产生大量白烟,此现象能说明分子具有的性质是__________________________________。
(3)你认为玻璃管中白烟最浓厚的地方是______(选填“d”“e”或“f”),理由是_______________________。
1. (2020云南昆明)下列物质由分子构成的是( )
A.铜B.汞
C.氢气D.硫酸镁
2. (2020年河北中考)下列事实能够说明“分子在不停地运动”的是
A. 公园里花香四溢
B. 春天里柳絮飞扬
C. 海面上浪花飞溅
D. 天空中乌云翻滚
3.(2019·成都中考)下列事例不能用分子的相关知识解释的是
A.品红溶解B.篮球充气C.酒精挥发D.柳絮飞扬
4.(2020天津市)下列事实的微观解释中,不正确的是( )
A. 墙内开花墙外可闻到花香——分子在不断地运动
B. 蔗糖放入水中溶解一一蔗糖分子分解了
C. 氧气和液氧都能支持燃烧——物质的分子相同,其化学性质相同
D. 水壶中的水烧开沸腾后,壶盖被顶起——水分子间的间隔增大
5.(2020吉林省卷)对下列现象解释正确的是( )
A.汽油挥发——分子可分
B.花香四溢——分子不断运动
C.冰雪融化——分子很小
D.氧气液化——分子体积变小
6.(2019·福建中考)一定条件下,水在密闭容器里的冷却过程中,温度和时间的关系如图所示。①、②、③表示水在不同时刻的存在状态,下列有关判断正确的是
A.水分子间的间隔:①>③
B.水分子的运动速率:②>①
C.状态③的水分子静止不动
D.①→②发生了化学变化
7.(2019·哈尔滨中考)对下列事实的微观解释正确的是
8.(2019·陕西中考)“宏观﹣微观﹣符号”是学习化学的重要内容和方法。甲、乙、丙是三个变化过程的微观示意图,下列各项分析正确的是
A.三个过程发生的均是化学变化
B.图示的所有物质均为化合物
C.三个变化前后原子、分子、离子数目均发生了改变
D.三个变化后的物质中均含有同一种分子
9.(2019·长沙中考)化学的学习使我们学会了从微观角度认识宏观现象。下列对宏观现象的解释正确的是
A.热胀冷缩——温度升高,微粒变大;温度降低,微粒变小
B.电解水分子分解,生成了氢分子和氧分子
C.在一定条件下,CO2气体会变成固体——此时,CO2分子停止运动
D.金刚石和石墨的物理性质存在很大差异是构成它们的原子不同
10.(2020云南省卷)一定条件下,6000L氧气可压入40L的钢瓶中。对此现象的微观解释正确的是( )
A.氧分子间的间隔变小B.氧分子的质量变小
C.氧分子的体积变小D.氧分子的数目减少
11.(2018·邵阳中考)在水转化为水蒸气的过程中,发生改变的是
A.分子间距 B.分子大小
C.分子数量 D.原子大小
12.(2018·常德中考)下列微观示意图中“●”和“○”表示两种不同元素的原子,其中表示混合物的是
13.(2020广东省卷)公园里能闻到花香,合理的解释是( )
A. 分子体积变大 B. 分子不断运动
C. 分子数目变多 D. 分子发生了分解
14.(2018·百色中考)原子论和分子学说的创立,奠定了近代化学的基础。分子与原子的本质区别是
A.分子运动速率快,原子运动速率慢
B.分子大,原子小
C.在化学变化中,分子可以再分而原子不可再分
D.分子可以构成物质而原子不可以直接构成物质
15.(2018·常州中考)科学家用单个分子制戚的“纳米车”能在人工操纵下运输药物分子到病源处释放,杀死癌细胞。下列叙述错误的是
A.分子是由原子构成的
B.分子之间有间隙
C.分子是肉眼不能够直接看见的
D.分子在人为外力作用下才能运动
16. (2020辽宁锦州)下列客现事实对应的微观解释错误的是( )
A.酒香不怕巷子深——分子在不断运动
B.金属很难被压缩——分子间没有间隔
C.过氧化氢溶液是混合物——由不同种分子构成
D.金刚石、石墨的物理性质差异较大——碳原子的排列方式不同
变式拓展
1.【答案】A
【解析】由于构成毒品的分子在不断的运动,所以缉毒犬通过嗅觉能闻到毒品的闻到从而寻找毒品。
故选A。
2.【答案】D
【解析】压缩气体可使气体液化,气体液化后,分子之间间隔变小,分子的大小、质量、数目都不变。故选D。
3.【答案】B
【解析】A、品红在水中扩散,是因为品红分子是在不断的运动的,运动到水分子中间去了,故选项解释正确;B、水蒸发由液态变成气态,是因为水分子间的间隔发生了改变,故选项解释错误;C、NO与NO2化学性质不同,是因为它们分子的构成不同,不同种的分子化学性质不同,故选项解释正确;D、10mL H2O与10 mL C2H5OH混合后体积小于20 mL,是因为分子之间有间隔,一部分水分子和酒精分子会互相占据分子之间的间隔,故选项解释正确。故选B。
4.【答案】A
【解析】A、氧气由氧分子构成,含有氧分子,故选项A符合题意;
B、过氧化氢由过氧化氢分子构成,不含有氧分子,故选项B不符合题意;
C、碳酸由碳酸分子构成,不含有氧分子,故选项C不符合题意;
D、二氧化硫由二氧化硫分子构成,不含有氧分子,故选项D不符合题意;
故选:A。
5.【答案】A
【解析】打开装有浓氨水的试剂瓶,能闻到刺激性气味,是因为构成氨水的分子不断的运动;故选择A。
6.【答案】B
【解析】A、不同分子和原子不管是质量还是体积都不能比较大小,但是分子比构成它的原子的质量大,故A不正确;B、化学变化的过程是分子破裂成原子,原子重新组合成新分子的过程,在化学变化过程中分子可以分,而原子只能重新组合,即分子与原子的本质区别是在化学反应中,分子可分,而原子却不能再分,故B正确;C、分子、原子和离子都参加化学反应,故C不正确;D、分子和原子都在不停的运动,但运动的快慢由构成的物质和外界条件决定,故D不正确。故选B。
考点冲关
1.【答案】D
【解析】分子是保持物质化学性质的最小粒子,水由水分子构成,保持水的化学性质的粒子是水分子。故选D。
2.【答案】A
【解析】A、图A表示纯净物中化合物,故选项正确;B、图B表示由原子构成的单质,故选项错误;C、图C是两种单质和一种化合物组成的混合物,故选项错误;D、图D表示纯净物中的单质,故选项错误。故选A。
3.【答案】D
【解析】由于分子间有间隔,分子的间隔随压强的减小而增大,气球在上升的过程中,随着大气压强的降低,气球体积不断变大,最后炸裂,在这个变化过程中分子本身没有变化,分子的数目、体积也没有变化。故选D。
4.【答案】B
【解析】A、因为分子的运动,所以墙内桃花的花香能够逸散到墙外,正确,不符合题意。
B、6000升氧气在加压的情况下可装入容积为40升的钢瓶中不是分子体积变小而是分子间的距离减小,错误,符合题意。
C、因为溶液中都含有氢离子,所以硫酸、盐酸等都呈现酸性,性质相近,正确,不符合题意。
D、一氧化碳和二氧化碳的分子构成不同因此一氧化碳能燃烧二氧化碳不能燃烧,正确,不符合题意。
因此本题选择B。
5.【答案】A
【解析】A、金刚石是由碳原子直接构成,符合题意。B、水蒸气是由水分子直接构成,不符合题意。C、氯化钠是由氯离子和钠离子构成,不符合题意。D、碳酸钠是由钠离子和碳酸根离子构成的,不符合题意。故选A。
6.【答案】D
【解析】A、一段时间后B烧杯中的酚酞溶液颜色变为无色,而两者没有直接接触,说明浓盐酸有挥发性,故选项说法正确;B、一段时间后B烧杯中的酚酞溶液颜色变为无色,而两者没有直接接触,说明分子是在不断的运动的,故选项说法正确;C、浓盐酸中挥发出来的氯化氢气体,与氢氧化钠反应生成氯化钠和水,溶液的酸性减弱,至恰好完全反应,溶液由红色变为无色,故选项说法正确;D、浓盐酸中挥发出来的氯化氢气体,与氢氧化钠反应生成氯化钠和水,氯化氢有剩余也是无色,故选项说法错误。故选D。
7.【答案】B
【解析】A、八月桂花飘香,是因为桂花花香中含有的分子是在不断运动的,向四周扩散,使人们闻到桂花花香,故选项解释正确;B、汽油挥发是因为分子间的间隔增大,故选项解释错误;C、气体受热膨胀是因为分子间有间隔,受热时间隔变大,故选项解释正确;D、50 mL的酒精和50 mL的水混合后体积小于100 mL,是因为分子之间有间隔,一部分水分子和酒精分子会互相占据分子之间的间隔,故选项解释正确。故选B。
8.【答案】D
【解析】将方便面从衡阳带到西藏,西藏属于高原地区,气压低,故饼干包装袋内气体分子间间隔变大,而饼干的体积、气体分子的体积和个数不会变化。故选D。
9.【答案】C
【解析】A、蔗糖放入水中一段时间后,蔗糖“不见”了,而水却变甜了,这是由于蔗糖微粒运动到了水微粒的空隙中;故选项正确,但不符合题意;B、警犬执行任务时,靠嗅气味来追踪罪犯,这是由于构成物质的微粒不断运动并扩散到空气中刺激了鼻中的嗅觉神经细胞;故选项正确,但不符合题意;C、在阳光下将湿衣服晒干,是由于构成水的微粒受光照后间隔变大,水汽化;故选项错误,但符合题意;D、刚漆过的家具带有油漆气味,这是由于构成油漆的微粒不断运动的结果;故选项正确,但不符合题意。故选C。
10.【答案】B
【解析】A、生铁和钢的性能不同是因为含碳量不同,正确;B、金刚石和石墨物理性质差异较大是因为碳原子的排列方式不同,错误;C、干冰升华是因为分子之间的间隔变大,正确;D、冰水共存物属于纯净物是因为冰和水都由水分子构成,是一种物质,正确;故选B。
11.【答案】(1)分子 原子
(2)
(3)混合物
【解析】(1)通过上述微粒的变化可知:在化学变化中,分子可分,原子不可分。
(2)由质量守恒定律可知,在反应前后原子的种类及数目不变,在B框内应补充一个碳原子和两个氧原子,如下图:。
(3)由物质的微观构成可知,C框内物质是由不同种的分子质构成的,属于混合物。
12.【答案】(1)NH3+HClNH4Cl
(2)分子在不断运动
(3)d 氨气的相对分子质量比氯化氢小,故氨分子的运动速率更快
【解析】(1)氨气与氯化氢反应生成氯化铵,反应的化学方程式为:NH3+HClNH4Cl。(2)实验开始时打开开关a、b,一会儿后玻璃管中产生大量白烟,此现象能说明分子在不断的运动。(3)氨气的相对分子质量小于氯化氢的相对分子质量,因为氨气的相对分子质量越小,其分子的运动速率越快,所以玻璃管中白烟最浓厚的地方是d。
直通中考
1.【答案】C
【解析】A、铜由铜原子构成,不符合题意;B、汞由汞原子构成,不符合题意;C、氢气由氢分子构成,符合题意;D、硫酸镁由镁离子和硫酸根离子构成,不符合题意。故选C。
2.【答案】A
【解析】A、公园里花香四溢是花香分子不断运动,说明分子在不停地运动,故A正确;
B、春天里柳絮飞扬,不能说明分子在不停地运动,柳絮是宏观物体,故B不正确;
C、海面上浪花飞溅,不能说明分子在不停地运动,浪花是宏观物体,故C不正确;
D、天空中乌云翻滚,不能说明分子在不停地运动,乌云水蒸气形成,是宏观物体,故D不正确。故选A。
3.【答案】D
【解析】A、品红溶解,是因为品红分子是在不断的运动的,能用分子观点解释,故选项错误;B、篮球充气,是因为分子之间有间隔,能用分子观点解释,故选项错误;C、酒精挥发,是因为酒精分子是在不断运动的,向四周扩散,能用分子观点解释,故选项错误;D、柳絮飞扬,柳絮是宏观的物质,不能说明分子很小,不能用分子观点解释,故选项正确。故选D。
4.【答案】B
【解析】A、墙内开花墙外可闻到花香是因为分子在不断地运动,物质通过分子的运动挥发散发气味,选项正确; B、蔗糖放入水中溶解,蔗糖分子运动到水分子的间隔中,分子的种类不改变,选项错误; C、分子是保持物质化学性质的最小微粒,氧气和液氧都能支持燃烧,物质的分子相同,其化学性质相同,选项正确; D、水壶中的水烧开沸腾后,壶盖被顶起,是因为水分子间的间隔增大,水的总体积变大,选项正确。故选B。
5.【答案】B
【解析】A、汽油挥发,是因为分子在不断运动,从而导致汽油挥发出去,不符合题意;B、花香四溢,是因为分子在不断运动,引起花香的分子四处扩散,从而花香四溢,符合题意;C、冰雪融化,是因为分子之间存在间隔,冰融化成水,分子之间的间隔变小,不符合题意;D、氧气液化,是因为分子之间的间隔变小,不符合题意。故选B。
6.【答案】A
【解析】A、①是水蒸气状态,③是冰的状态,故水分子间的间隔:①>③,正确;B、在状态①时水分子的运动速率大于状态②,错误;C、状态③的水分子在固定的位置震动,错误;D、①→②没有产生新物质,是物理变化,错误。故选A。
7.【答案】C
【解析】A、用水银体温计测量体温,水银柱上升,是由于原子间有间隔,温度升高,间隔变大,故A错误;B、氢氧化钾溶液、氢氧化钙溶液均显碱性,是由于溶液中都含有氢氧根离子,故B错误;C、一氧化碳和二氧化碳的化学性质不同,是由于1个二氧化碳分子比1个一氧化碳分子 多1个氧原子,分子的构成不同决定了物质的性质不同,故C正确;D、酸、碱、盐溶液都能导电,是由于溶液中有自由移动的离子,故D错误。故选C。
8.【答案】D
【解析】A、在甲的变化中没有新物质生成,属于物理变化,故A错误;B、由物质的组成可知,在乙的物质中有单质,不全是化合物,故B错误;C、由微粒的变化可知,三个变化前后原子的数目没有发生变化,分子、离子的数目均发生了改变,故C错误;D、由微粒的构成可知,三个变化后的物质中均含有同一种分子是水分子,故D正确。故选D。
9.【答案】B
【解析】A、热胀冷缩是由于分子间有间隔,间隔的大小随温度的改变而改变,分子的大小不变,故选项解释错误;B、电解水分子分解,生戌了氢分子和氧分子,故选项解释正确;C、分子是不断运动的,在一定条件下,CO2气体会变成固体,分子并没有停止运动,故选项解释错误;D、金刚石和石墨的物理性质存在很大差异是构成它们原子的排列方式不同,故选项解释错误。故选B。
10.【答案】A
【解析】由于分子间有间隔,在受压时间隔变小,所以,容积40L的钢瓶中可压入6000L氧气。故选A。
11.【答案】C
【解析】水变成水蒸气,发生的是物理变化,此变化过程中,分子的大小、数目不变,原子的数目也不变,只是水分子间的间隔发生了改变,故选A。
12.【答案】B
【解析】由分析可知,A、C、D选项各只有一种分子,故为纯净物,错误;B有两种分子,为混合物。故选B。
13.【答案】B
【解析】宏观物质都是由微观粒子构成的,微粒又是不停运动的,由分子构成的物质通过分子的运动而挥发,所以能散发气味,该过程是物理变化过程,分子的种类、质量、体积、数目多不变。故选B。
14.【答案】C
【解析】分子与原子的本质区别是:在化学反应中,分子可分,而原子却不能再分。故选C。
15.【答案】D
【解析】A、分子是由原子构成的,正确;B、分子之间有间隙,正确;C、分子质量和体积都很小,是肉眼不能够直接看见的,正确;D、分子在不断运动着,不需要外力作用,错误。故选D。
16.【答案】B
【解析】A、由于分子在不断运动,人们很容易闻到气味,酒香不怕巷子深, 微观解释正确,不符合题意;B、金属很难被压缩是由于分子间间隔较小,微观解释不正确,符合题意;C、过氧化氢溶液中含有水分子和过氧化氢分子,是由不同种分子构成,属于混合物,微观解释正确,不符合题意;D、由于碳原子的排列方式不同,金刚石、石墨的物理性质差异较大,解释正确,不符合题。故选B。
选项
客观事实
微观解释
A
金刚石和石墨物理性质存在明显差异
碳原子排列方式不同
B
炒菜时闻到香味
分子在不停地运动
C
压缩的乒乓球放入热水中重新鼓起
乒乓球内每个分子的体积都增大
D
CO2和CO的化学性质不同
分子构成不同
选项
事实
解释
A
用水银体温计测量体温,水银柱上升
温度升高,分子间隔变大
B
氢氧化钾溶液、氢氧化钙溶液均显碱性
溶液中都含有金属离子
C
一氧化碳和二氧化碳的化学性质不同
1个二氧化碳分子比1个一氧化碳分子多1个氧原子
D
酸、碱、盐溶液都能导电
溶液中有自由移动的电子
相关学案
这是一份最新中考化学考点一遍过(讲义) 考点10 原子的结构,共21页。学案主要包含了原子的结构,离子等内容,欢迎下载使用。
这是一份考点09 原子的构成-备战2022年中考化学一轮复习考点帮·学案,文件包含考点09原子的构成-备战2022年中考化学一轮复习考点帮解析版docx、考点09原子的构成-备战2022年中考化学一轮复习考点帮原卷版docx等2份学案配套教学资源,其中学案共30页, 欢迎下载使用。
这是一份考点08 分子和原子的性质-备战2022年中考化学一轮复习考点帮·学案,文件包含考点08分子和原子的性质-备战2022年中考化学一轮复习考点帮解析版docx、考点08分子和原子的性质-备战2022年中考化学一轮复习考点帮原卷版docx等2份学案配套教学资源,其中学案共35页, 欢迎下载使用。

