物理人教版 (2019)4 实验:用双缝干涉测量光的波长精品学案设计
展开一、实验思路
1.实验原理
光源发出的光经滤光片(装在单缝前)成为单色光,把单缝照亮。单缝相当于一个线光源,它又把双缝照亮。来自双缝的光在双缝右边的空间发生干涉。遮光筒的一端装有毛玻璃屏,可以在这个屏上观察到干涉条纹,并由λ=eq \f(d,l)Δx计算出光的波长。透镜的作用是使射向单缝的光更集中。
2.物理量的测量(双缝间的距离d已知)
(1)l的测量:双缝到屏的距离l可以用刻度尺测出。
(2)Δx的测量:相邻两条亮条纹间的距离Δx需用测量头测出。测量头由分划板、目镜、手轮等构成。
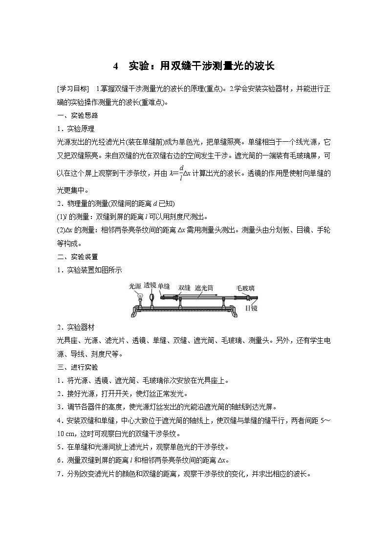
二、实验装置
1.实验装置如图所示
2.实验器材
光具座、光源、滤光片、透镜、单缝、双缝、遮光筒、毛玻璃、测量头。另外,还有学生电源、导线、刻度尺等。
三、进行实验
1.将光源、透镜、遮光筒、毛玻璃依次安放在光具座上。
2.接好光源,打开开关,使灯丝正常发光。
3.调节各器件的高度,使光源灯丝发出的光能沿遮光筒的轴线到达光屏。
4.安装双缝和单缝,中心大致位于遮光筒的轴线上,使双缝与单缝的缝平行,两者间距5~10 cm,这时可观察白光的双缝干涉条纹。
5.在单缝和光源间放上滤光片,观察单色光的干涉条纹。
6.测量双缝到屏的距离l和相邻两条亮条纹间的距离Δx。
7.分别改变滤光片的颜色和双缝的距离,观察干涉条纹的变化,并求出相应的波长。
四、数据分析
1.安装测量头,调节至可清晰观察到干涉条纹。如图所示。
2.使分划板中心刻线对齐某条亮条纹的中心,记下手轮上的读数a1,将该条纹记为第1条亮条纹;转动手轮,使分划板中心刻线移动至另一亮条纹的中心,记下此时手轮上的读数a2,将该条纹记为第n条亮条纹,则相邻两亮条纹间距Δx=eq \f(|a2-a1|,n-1)。
3.用刻度尺测量双缝到屏间的距离l(d是已知的)。
4.重复测量、计算,求出波长的平均值。
五、误差分析
1.误差来源
由于光波的波长很小,双缝到光屏的距离l和条纹间距Δx的测量是否准确对波长的测量影响很大,是本实验误差的主要来源。
2.减少误差的方法
(1)l的测量:使用毫米刻度尺测量,可多测几次求平均值。
(2)Δx的测量:使用测量头测量,测出n条亮条纹间的距离a,则Δx=eq \f(a,n-1),同样可以多测几次求平均值,进一步减小实验误差。
六、注意事项
1.双缝干涉仪是比较精密的仪器,应轻拿轻放,不要随便拆解遮光筒、测量头等元件。
2.滤光片、单缝、双缝、目镜等如有灰尘,应用擦镜纸轻轻擦去。
3.安装时,注意调节光源、滤光片、单缝、双缝的中心均在遮光筒的中心轴线上,并使单缝、双缝平行且与遮光筒的中心轴线垂直,间距大约5~10 cm。
4.常见问题的成因:照在像屏上的光很弱主要是由于灯丝与单缝、双缝、遮光筒不共轴线所致;干涉条纹不清晰的主要原因一般是单缝与双缝不平行。
5.测量头在使用时应使中心刻线对应着亮(暗)条纹的中心。
6.光源灯丝最好为线状灯丝,并与单缝平行靠近。
例1 (2022·西南大学附中高二期中)在“用双缝干涉测量光的波长”实验中,光具座上放置的光学元件依次为光源、透镜、M、N、P、遮光筒、毛玻璃、放大镜(目镜),如图所示。
(1)M、N、P三个光学元件依次为________。
A.滤光片、单缝、双缝 B.双缝、滤光片、单缝
C.单缝、双缝、滤光片 D.滤光片、双缝、单缝
(2)如图所示,测量头中的分划板中心刻线与干涉条纹不在同一方向上。如果想使中心刻线与亮条纹对齐,下列操作中可达到目的的是________。
A.仅转动透镜 B.仅转动遮光筒
C.仅转动手轮 D.仅转动测量头
(3)关于该实验,下列说法正确的是________。
A.若将滤光片向右平移一小段距离,光屏上相邻两条亮条纹中心的距离增大
B.若将双缝间的距离d减小,光屏上相邻两条暗条纹中心的距离增大
C.若将滤光片由绿色换成红色,光屏上相邻两条暗条纹中心的距离增大
D.为了减小测量误差,可用测微目镜测出n条亮条纹间的距离a,则相邻两条亮条纹间距为Δx=eq \f(a,n)
答案 (1)A (2)D (3)BC
解析 (1)双缝干涉实验是让单色光通过双缝在光屏上形成干涉图样,所以让白炽灯灯光通过滤光片形成单色光,再经过单缝形成线光源,再通过双缝形成相干光源。故M、N、P三个光学元件依次为滤光片、单缝、双缝,故选A。
(2)分划板中心刻线与干涉条纹不在同一方向上,应转动测量头使其方向一致,故选D。
(3)根据双缝干涉的间距公式Δx=eq \f(l,d)λ,可知Δx由双缝的距离d、双缝到光屏的距离l和入射光的波长λ共同决定,而将滤光片向右平移,条纹间距不变,A错误;将双缝间的距离d减小,由Δx=eq \f(l,d)λ,知Δx增大,B正确;将滤光片由绿色换成红色,可知波长变大,则光屏上相邻两条暗条纹间的距离增大,C正确;n条亮条纹之间有n-1个间距,则相邻亮条纹的间距为Δx=eq \f(a,n-1),D错误。
针对训练1 (2021·浙江6月选考)如图所示是“用双缝干涉测量光的波长”实验的装置.实验中:
(1)观察到较模糊的干涉条纹,要使条纹变得清晰,值得尝试的是________。(单选)
A.旋转测量头
B.增大单缝与双缝间的距离
C.调节拨杆使单缝与双缝平行
(2)要增大观察到的条纹间距,正确的做法是________。(单选)
A.减小单缝与光源间的距离
B.减小单缝与双缝间的距离
C.增大透镜与单缝间的距离
D.增大双缝与测量头间的距离
答案 (1)C (2)D
解析 (1)若粗调后看到的是模糊不清的条纹,则最可能的原因是单缝与双缝不平行;要使条纹变得清晰,值得尝试的是调节拨杆使单缝与双缝平行,故选C。
(2)根据Δx=eq \f(l,d)λ,可知要增大条纹间距,可以增大双缝到光屏的距离l或减小双缝的间距d,故选D。
例2 (2023·天津市滨海区月考)用双缝干涉测量光的波长。实验装置如图甲所示,已知单缝与双缝间的距离L1=100 mm,双缝与屏的距离L2=700 mm,双缝间距d=0.25 mm。用测量头来测量亮条纹中心间的距离。测量头由分划板、目镜、手轮等构成,转动手轮,使分划板左右移动,让分划板的中心刻线对准亮条纹的中心(如图乙所示),记下此时手轮上的读数,转动测量头,使分划板中心刻线对准另一条亮条纹的中心,记下此时手轮上的读数。
(1)分划板的中心刻线分别对准第1条和第4条亮条纹的中心时,手轮上的读数如图丙所示,则对准第1条时读数x1=2.190 mm、对准第4条时读数x2=________ mm;
(2)根据以上条件,可算出这种光的波长λ=______ nm;(保留三位有效数字)
(3)在双缝干涉实验中发现条纹太密,难以测量,下列操作中可以使条纹变稀疏的是________。
A.改用波长较短的光(如紫光)作入射光
B.增大双缝到屏的距离
C.减小双缝间距
答案 (1)7.870 (2)675 (3)BC
解析 (1)分划板中心刻线对准第4条亮条纹中心时,读数x2=7.5 mm+37.0×0.01 mm=
7.870 mm
(2)相邻亮条纹中心的间距Δx=eq \f(x2-x1,4-1),根据Δx=eq \f(l,d)λ,得这种光的波长为λ=eq \f(d,L2)Δx=675 nm
(3)根据Δx=eq \f(l,d)λ知,要使条纹变稀疏,可以增大双缝到屏的距离、减小双缝间距、增大入射光的波长,故选B、C。
针对训练2 在“用双缝干涉测量光的波长”实验中,将双缝干涉实验仪按要求安装在光具座上(如图甲),并选用缝间距为d的双缝屏。从仪器注明的规格可知,毛玻璃屏与双缝屏间的距离为L。接通电源使光源正常工作,发出白光。
(1)组装仪器时,若将单缝和双缝均沿竖直方向分别固定在a处和b处,则________;
A.可观察到水平方向的干涉条纹
B.可观察到竖直方向的干涉条纹
C.看不到干涉现象
(2)若取下红色滤光片,其他实验条件不变,则在目镜中________;
A.观察不到干涉条纹
B.可观察到明暗相间的白条纹
C.可观察到彩色条纹
(3)若实验中在像屏上得到的干涉图样如图乙所示,毛玻璃屏上的分划板刻线在图中A、B位置时,游标卡尺的读数分别为x1、x2,则入射的单色光波长的计算表达式为λ=________。分划板刻线在某条亮条纹位置时游标卡尺如图丙所示,则其读数为________ mm;
(4)如果测量头中的分划板中心刻线与干涉条纹不在同一方向上,如图丁所示,则在这种情况下测量干涉条纹的间距Δx时,测量值________(选填“大于”“小于”或“等于”)实际值。
答案 (1)B (2)C (3)eq \f(x2-x1d,6L) 31.20 (4)大于
解析 (1)将单缝和双缝均沿竖直方向分别固定在a处和b处,在毛玻璃屏上可观察到竖直方向的干涉条纹,故B正确,A、C错误。
(2)若取下红色滤光片,在毛玻璃屏上观察到的是白光(复色光)的干涉条纹,因此观察到的是彩色条纹,故C正确,A、B错误。
(3)条纹间距为Δx=eq \f(x2-x1,6)=Leq \f(λ,d)
解得单色光波长为λ=eq \f(x2-x1d,6L)
游标卡尺读数为31 mm+4×0.05 mm=31.20 mm。
(4)如果测量头中的分划板中心刻线与干涉条纹不在同一方向上,条纹间距测量值将偏大。
例3 (2022·湖南师大附中高二期末)用光传感器进行双缝干涉的实验,如图甲所示是实验装置图。
(1)下列关于本实验的操作与叙述正确的是________。
A.干涉图像中,相邻两个波峰之间的距离即相邻两条亮条纹中心的间距
B.双缝挡板不动,下移光源,使之更靠近刻有双缝的挡板,则干涉条纹间距减小
C.光源不动,下移双缝挡板,使之更靠近光传感器,则干涉条纹间距不变
D.减小双缝间距,干涉条纹间距也减小
(2)在不改变双缝的间距和双缝到光传感器的距离的前提下,用红光和绿光做了两次实验,下图中的乙、丙分别对应这两次实验得到的干涉图像,红光的图像是________(填“乙”或“丙”)。
答案 (1)A (2)丙
解析 (1)相邻两个波峰之间的距离即相邻两条亮条纹中心的间距,A正确;
根据双缝干涉条纹的间距公式Δx=eq \f(L,d)λ知,若下移光源,干涉条纹间距不变,B错误。
光源不动,下移双缝挡板,使之更靠近光传感器,即减小双缝与光传感器间距离,根据双缝干涉条纹的间距公式Δx=eq \f(L,d)λ知,干涉条纹间距会减小,C错误。
减小双缝间距,根据双缝干涉条纹的间距公式Δx=eq \f(L,d)λ知,干涉条纹间距增大,D错误。
(2)由Δx=eq \f(L,d)λ可知,波长越长,条纹间距越大,故红光的图像是丙。
课时对点练
1.(多选)(2022·天津实验中学月考)利用如图所示的实验装置研究双缝干涉现象并测量光的波长,下列说法正确的有( )
A.实验装置中的①②③元件分别为滤光片、单缝、双缝
B.将滤光片由紫色换成红色,干涉条纹间距变宽
C.将单缝向双缝移动一小段距离后,干涉条纹间距变宽
D.测量过程中误将5个条纹间距数成6个,波长测量值偏大
答案 AB
解析 滤光片的作用是使入射光变成单色光,单缝的作用是使入射光变成线光源,双缝的作用是形成相干光源,其排列顺序合理,故A正确;将滤光片由紫色换成红色,波长λ变长,根据双缝干涉条纹的间距公式Δx=eq \f(l,d)λ知,条纹间距Δx增大,故B正确;将单缝向双缝移动一小段距离后,由Δx=eq \f(l,d)λ可知,Δx与此距离无关,故干涉条纹间距不变,故C错误;测量过程中,把5个条纹间距数成6个,导致Δx变小,则波长测量值偏小,故D错误。
2.(多选)在“用双缝干涉测量光的波长”的实验中(实验装置如图),下列说法正确的是( )
A.调节光源高度使光束沿遮光筒轴线照在屏中心时,应放上单缝和双缝
B.测量某条干涉亮条纹位置时,应使分划板中心刻线与该亮条纹的中心对齐
C.为了减小测量误差,可用测量头测出n条亮条纹间的距离a,求出相邻两条亮条纹间距Δx=eq \f(a,n-1)
D.某同学用黄光作为入射光,为了增大干涉条纹的间距,可以采用的方法是改用蓝光作为入射光
答案 BC
解析 调节光源高度使光束沿遮光筒轴线照在屏中心时,不需放单缝和双缝,故A错误;测量某条干涉亮条纹位置时,应使分划板中心刻线与该亮条纹的中心对齐,故B正确;n条亮条纹之间有n-1个间距,相邻两条亮条纹的间距Δx=eq \f(a,n-1),故C正确;某同学用黄光作为入射光,根据Δx=eq \f(l,d)λ可知,为了增大干涉条纹的间距,应采用波长大于黄光的红光或橙光,不可以改用波长比黄光短的蓝光作为入射光,故D错误。
3.在“用双缝干涉测量光的波长”的实验中,备有下列仪器:
A.白炽灯 B.双缝
C.单缝 D.滤光片
E.光屏
(1)把以上仪器装在光具座上时,正确的排列顺序应该是________(填写字母代号)。
(2)已知双缝到光屏之间的距离l=500 mm,双缝之间的距离d=0.50 mm,单缝到双缝之间的距离s=100 mm,某同学在用测量头测量时,调整手轮,在测量头目镜中先看到分划板中心刻线对准A亮条纹的中心,然后他继续转动,使分划板中心刻线对准B亮条纹的中心,如图甲,前后两次游标卡尺的读数如图乙所示。则入射光的波长λ=________m(结果保留2位有效数字)。
答案 (1)ADCBE (2)6.4×10-7
解析 (2)A位置读数为x1=11 mm+0.1 mm=11.1 mm
B位置读数为x2=15 mm+6×0.1 mm=15.6 mm
则相邻条纹间距
Δx=eq \f(x2-x1,7)≈0.64 mm
则λ=eq \f(d,l)Δx=6.4×10-7 m。
4.(2022·莆田市期末)在“用双缝干涉测量光的波长”的实验中,将所用器材按要求安装在如图所示的光具座上,然后接通电源使光源正常工作。
(1)某同学调节完实验装置并观察了实验现象后,总结出以下几点,你认为正确的是________。
A.干涉条纹与双缝垂直
B.干涉条纹的疏密程度与单缝宽度有关
C.干涉条纹的疏密程度与光的波长有关
(2)若双缝的间距为d,屏与双缝间的距离为l,测得第2条亮条纹中心与第6条亮条纹中心之间的距离为x,则该单色光的波长λ=________。
答案 (1)C (2)eq \f(dx,4l)
解析 (1)实验中所得到的干涉条纹与双缝平行,故A错误;由Δx=eq \f(l,d)λ可知,干涉条件的疏密程度与双缝间的距离、双缝到屏的距离以及光的波长有关,故C正确,B错误。
(2)由题意可知,相邻亮条纹间的距离为Δx=eq \f(x,4),又Δx=eq \f(l,d),解得λ=eq \f(dx,4l)。
5.(2019·全国卷Ⅱ)某同学利用图示装置测量某种单色光的波长。实验时,接通电源使光源正常发光;调整光路,使得从目镜中可以观察到干涉条纹。回答下列问题:
(1)若想增加从目镜中观察到的条纹个数,该同学可________。
A.将单缝向双缝靠近
B.将屏向靠近双缝的方向移动
C.将屏向远离双缝的方向移动
D.使用间距更小的双缝
(2)若双缝的间距为d,屏与双缝间的距离为l,测得第1条暗条纹到第n条暗条纹之间的距离为Δx,则单色光的波长λ=________。
(3)某次测量时,选用的双缝的间距为0.300 mm,测得屏与双缝间的距离为1.20 m,第1条暗条纹到第4条暗条纹之间的距离为7.56 mm。则所测单色光的波长为________ nm(结果保留3位有效数字)。
答案 (1)B (2)eq \f(d·Δx,n-1l) (3)630
解析 (1)若想增加从目镜中观察到的条纹个数,需要减小条纹间距,由公式Δx=eq \f(l,d)λ可知,需要减小双缝到屏的距离l或增大双缝间的距离d,故B项正确,A、C、D项错误。
(2)由题意可知,eq \f(Δx,n-1)=eq \f(l,d)λ,解得λ=eq \f(d·Δx,n-1l)。
(3)将已知条件代入公式解得λ=630 nm。
6.(2022·杭州市长征中学期中)用普通小灯泡作为光源完成“用双缝干涉测量光的波长”实验,首先将实验仪器按图甲所示的方式安装在光具座上。
(1)下列做法,有助于减小实验误差的是______;
A.将单缝拆下
B.将单缝与双缝的位置互换
C.增大单缝与双缝间的距离
D.一次测出多条亮条纹间的距离,再算出相邻亮条纹的间距
(2)某同学选用红色滤光片进行测量,使测量头分划板中心刻线与某一亮条纹A的中心对齐,此时测量头上的游标卡尺如图乙所示(图乙为50分度游标卡尺),其读数x1=________ mm。然后转动手轮,使分划板中心刻线与另一亮条纹B的中心对齐,此时游标卡尺的读数为x2(x2>x1),已知亮条纹A、B间还有4条亮条纹,则相邻亮条纹的间距为________(用x1和x2表示);
(3)若相邻亮条纹的间距记为Δx,双缝间距、屏与双缝间的距离分别记为d和l,则测量得到的单色光波长λ=________(用Δx、d和l表示)。
答案 (1)D (2)10.36 eq \f(x2-x1,5) (3)eq \f(d,l)Δx
解析 (1)将单缝拆下或将单缝与双缝的位置互换,则无法获得干涉图样,实验无法完成,故A、B错误;增大单缝与双缝间的距离,对实验结果没有影响,故C错误;一次测出多条亮条纹间的距离,再算出相邻亮条纹的间距,这样有助于减小实验误差,故D正确。
(2)由题图乙知,50分度游标卡尺的读数为x1=(10+18×0.02) mm=10.36 mm;已知亮条纹A、B间还有4条亮条纹,则相邻亮条纹的间距为Δx=eq \f(x2-x1,5)。
(3)由干涉条纹的间距公式Δx=eq \f(l,d)λ知,测量得到的单色光波长λ=eq \f(d,l)Δx。
7.洛埃德在1834年提出了一种更简单的观察干涉的装置。如图所示,单色光从单缝S射出,一部分入射到平面镜后反射到光屏上,另一部分直接投射到屏上,在屏上两光束交叠区域里将出现干涉条纹。单缝S通过平面镜成的像是S′。
(1)通过洛埃德镜在屏上可以观察到明暗相间的干涉条纹,这和双缝干涉实验得到的干涉条纹一致。如果S被视为其中的一个缝,________相当于另一个“缝”;
(2)实验中已知单缝S到平面镜的垂直距离h=0.15 mm,单缝到光屏的距离D=1.2 m,观测到第3个亮条纹中心到第12个亮条纹中心的间距为22.78 mm,则该单色光的波长λ=________ m(结果保留3位有效数字);
(3)以下哪些操作能够增大光屏上相邻两条亮纹之间的距离________;
A.将平面镜稍向上移动一些
B.将平面镜稍向右移动一些
C.将光屏稍向右移动一些
D.将光源由红色光改为绿色光
(4)实验表明,光从光疏介质射向光密介质界面发生反射,在入射角接近90°时,反射光与入射光相比,相位有π的变化,称为“半波损失”。如果把光屏移动到和平面镜接触,接触点P处是________。(选填“亮条纹”或“暗条纹”)
答案 (1)S′ (2)6.33×10-7 (3)AC (4)暗条纹
解析 (1)通过洛埃德镜在屏上可以观察到明暗相间的干涉条纹,这和双缝干涉实验得到的干涉条纹一致。如果S被视为其中的一个缝,S′相当于另一个“缝”。
(2)第3个亮条纹中心到第12个亮条纹中心的间距为22.78 mm,则相邻亮条纹间距为Δx=eq \f(22.78×10-3,12-3) m≈2.53×10-3 m
等效双缝间的距离为d=2h=0.30 mm=3.0×10-4 m
根据双缝干涉条纹间距公式Δx=eq \f(D,d)λ
则有λ=eq \f(dΔx,D)=eq \f(3.0×10-4×2.53×10-3,1.2) m≈6.33×10-7 m。
(3)根据双缝干涉条纹间距公式Δx=eq \f(D,d)λ可知,增大D,减小d,增大波长λ,能够增大光屏上相邻两条亮纹之间的距离,所以A、C正确,B、D错误。
(4)如果把光屏移动到和平面镜接触,在入射角接近90°时,反射光与入射光相比,相位有π的变化,即“半波损失”,故直接射到光屏上的光和经平面镜反射的光相位差为π,所以接触点P处是暗条纹。
高中物理人教版 (2019)选择性必修 第一册4 单摆精品导学案及答案: 这是一份高中物理人教版 (2019)选择性必修 第一册<a href="/wl/tb_c163186_t4/?tag_id=42" target="_blank">4 单摆精品导学案及答案</a>,共13页。
高中物理人教版 (2019)选择性必修 第一册4 实验:用双缝干涉测量光的波长学案: 这是一份高中物理人教版 (2019)选择性必修 第一册4 实验:用双缝干涉测量光的波长学案,共5页。
人教版 (2019)选择性必修 第一册4 实验:用双缝干涉测量光的波长导学案: 这是一份人教版 (2019)选择性必修 第一册4 实验:用双缝干涉测量光的波长导学案,共7页。学案主要包含了学习目标,思维脉络等内容,欢迎下载使用。

